点击“蓝字” 关注我们
关于征求
《精细化工反应安全风险
评估规范(征求意见稿)》
意见的函
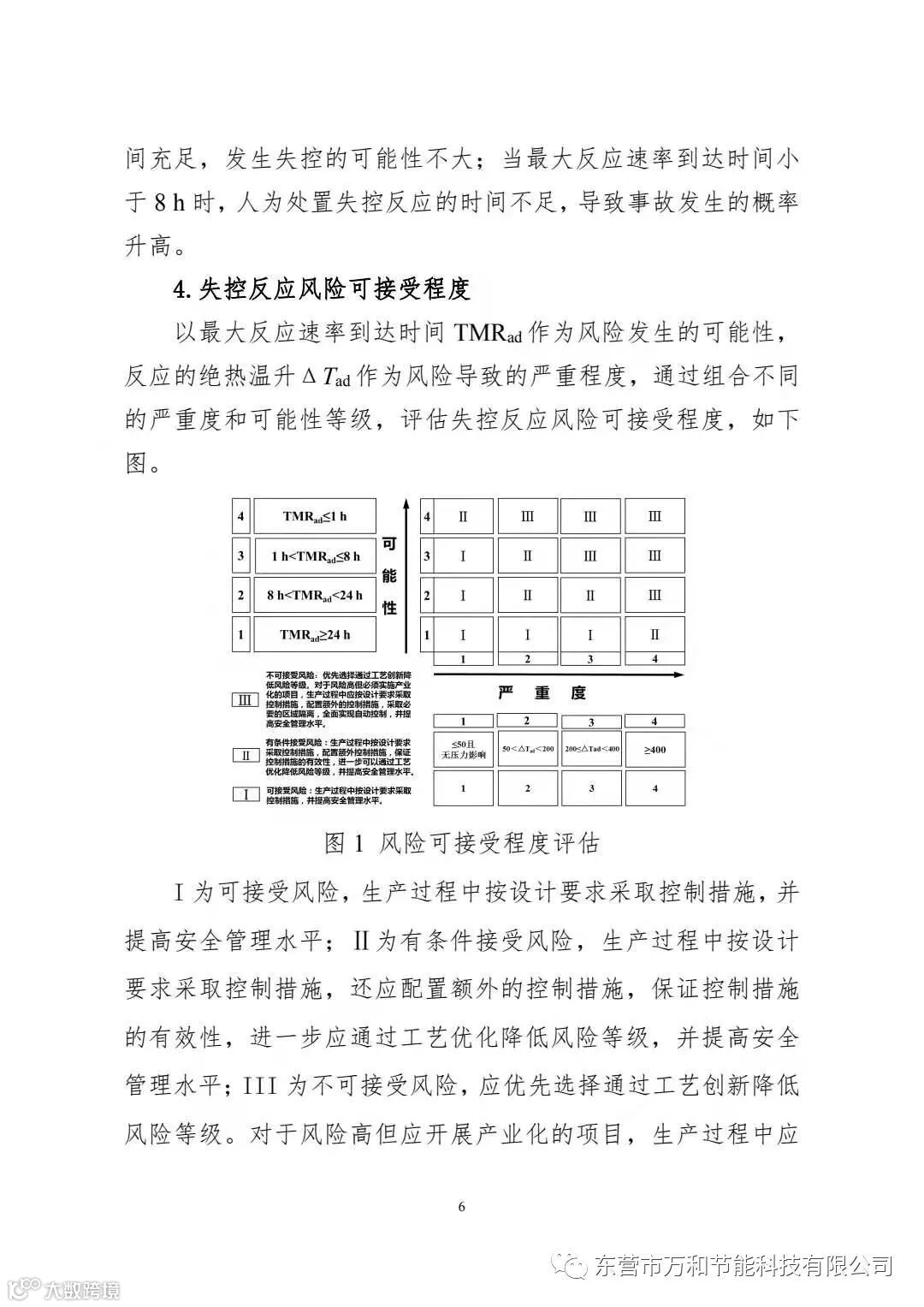
按照工作安排,应急管理部危化监管一司组织有关单位编制了《精细化工反应安全风险评估规范(征求意见稿)》(见附件1、2),现向社会公开征求意见。此次公开征求意见时间为2021年3月30日至4月30日,反馈意见请填写应急管理标准项目征求意见表(见附件3)后发送至指定电子邮箱(zhoujiling@ccsa.net.cn)。
联系人及电话:周计玲,010-64464037、64463902(传真)。
附件:1.精细化工反应安全风险评估规范(征求意见稿)
2.精细化工反应安全风险评估规范(征求意见稿)编制说明
3.应急管理标准项目征求意见表
危化监管一司
2021年3月26日

































