搜索
首页
大数快讯
大数活动
服务超市
文章专题
出海平台
流量密码
出海蓝图
产业赛道
物流仓储
跨境支付
选品策略
实操手册
报告
跨企查
百科
导航
知识体系
工具箱
更多
找货源
跨境招聘
DeepSeek
首页
>
GB/T 42300《精细化工反应安全风险评估规范》已发布实施
>
GB/T 42300《精细化工反应安全风险评估规范》已发布实施
东营市万和节能科技有限公司
2023-04-07
1
导读:为落实中办、国办印发的《关于全面加强危险化学品安全生产工作的意见》,加强精细化工企业安全生产风险管控,有效防
为落实中办、国办印发的《关于全面加强危险化学品安全生产工作的意见》,加强精细化工企业安全生产风险管控,有效防范重特大事故发生,应急管理部组织制定的国家标准《精细化工反应安全风险评估规范》(GB/T 42300-2022)
已于近期发布实施
。
目前精细化工生产多是间歇或半间歇反应,原料、中间产品及产品品种、工艺复杂多样,反应过程中伴随大量放热,具有反应容易失控的风险特点,
是导致火灾、爆炸、中毒事故发生的主要原因
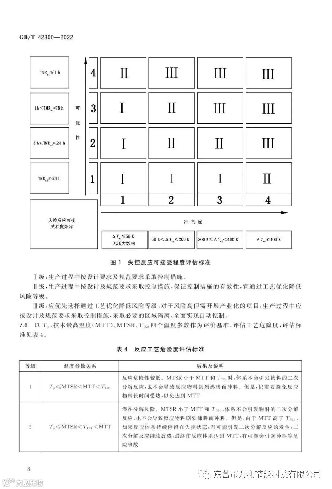
。通过开展精细化工反应安全风险评估,确定反应工艺危险度等级,采取有效的风险控制措施,并按照反应安全风险评估建议开展安全设计,提高自动化控制水平,提升本质安全水平,明确安全操作条件,对保障精细化工安全生产具有重要意义。
《精细化工反应安全风险评估规范》是在进一步吸纳国内外精细化工行业发展的先进实践经验基础上,将《关于加强精细化工反应安全风险评估工作的指导意见》
上升为国家标准
。该标准明确了适用范围、重点评估对象,规定了精细化工反应安全风险评估要求、评估基础条件、数据测试和求取方法、评估
报告
要求等主要内容。标准以感知、评估和防控风险为目标,建立了量化的反应工艺危险度等级的评估标准体系,并根据不同的反应工艺危险度,从工艺优化设计、区域隔离、人员安全操作等方面提出有关安全风险防控措施建议。该标准的实施,将有力推动精细化工企业强化反应安全风险评估,支撑保障精细化工重大安全风险防控工作。
《精细化工反应安全风险评估规范》
全文如下
(点击看大图)
【声明】内容源于网络
0
0
东营市万和节能科技有限公司
清洁生产审核能源审计安全标准化咨询与评审安全生产风险分级管控与隐患排查治理(两个体系建设)能源管理体系咨询可研报告安评环评能评化工企业“四评级一评价”咨询碳排放报告QHSE(质量、健康、安全、环境)管理体系咨询安全环保应急预案节能安全
内容
207
粉丝
0
关注
在线咨询
东营市万和节能科技有限公司
清洁生产审核能源审计安全标准化咨询与评审安全生产风险分级管控与隐患排查治理(两个体系建设)能源管理体系咨询可研报告安评环评能评化工企业“四评级一评价”咨询碳排放报告QHSE(质量、健康、安全、环境)管理体系咨询安全环保应急预案节能安全
总阅读
95
粉丝
0
内容
207