工业和信息化部办公厅关于发布中小企业数字化水平评测指标(2024年版)的通知
NEWS
各省、自治区、直辖市及计划单列市、新疆生产建设兵团中小企业主管部门:
自《中小企业数字化水平评测指标(2022年版)》发布以来,已有24万余家中小企业运用该评测指标进行线上评测,明确自身数字化水平、坚定数字化转型方向。为进一步提升该评测指标的科学性、适用性和前瞻性,给中小企业提供更加清晰明确的数字化水平评测和转型指引工具,我部组织相关单位,结合该指标的使用情况,完善形成《中小企业数字化水平评测指标(2024年版)》(以下简称《评测指标(2024年版)》)。现印发给你们,使用方式包含但不限于以下三种:
一是企业根据自身实际情况自愿自主填报,进行真实性承诺即可获得评测结果。评测结果将作为《优质中小企业梯度培育管理暂行办法》(工信部企业〔2022〕63号)的附件2“专精特新中小企业认定标准”中“数字化水平”指标的评价依据。
二是根据《评测指标(2024年版)》开发的评测系统(登录https://zjtx.miit.gov.cn,数字化转型板块)供广大中小企业免费使用。鼓励相关单位采用《评测指标(2024年版)》开展调查研究或运用评测结果。
三是中小企业数字化转型试点城市试点企业数字化水平的评定,需按照《评测指标(2024年版)》进行现场评定。
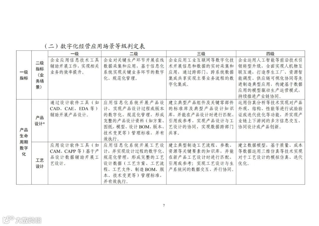
附件:中小企业数字化水平评测指标(2024年版).pdf

















