
我市划定第一阶段禁止使用
高排放非道路移动机械区域
4月起,控制区内
使用柴油发动机的
非道路移动机械
需达国Ⅲ排放标准
近日,中山市发布《关于划定中山市第一阶段禁止使用高排放非道路移动机械区域的通告》(以下简称《通告》),从2019年1月1日正式实施。我市划定第一阶段禁止使用高排放非道路移动机械区域(低排放控制区),以进一步改善环境空气质量,减少非道路移动机械污染排放。

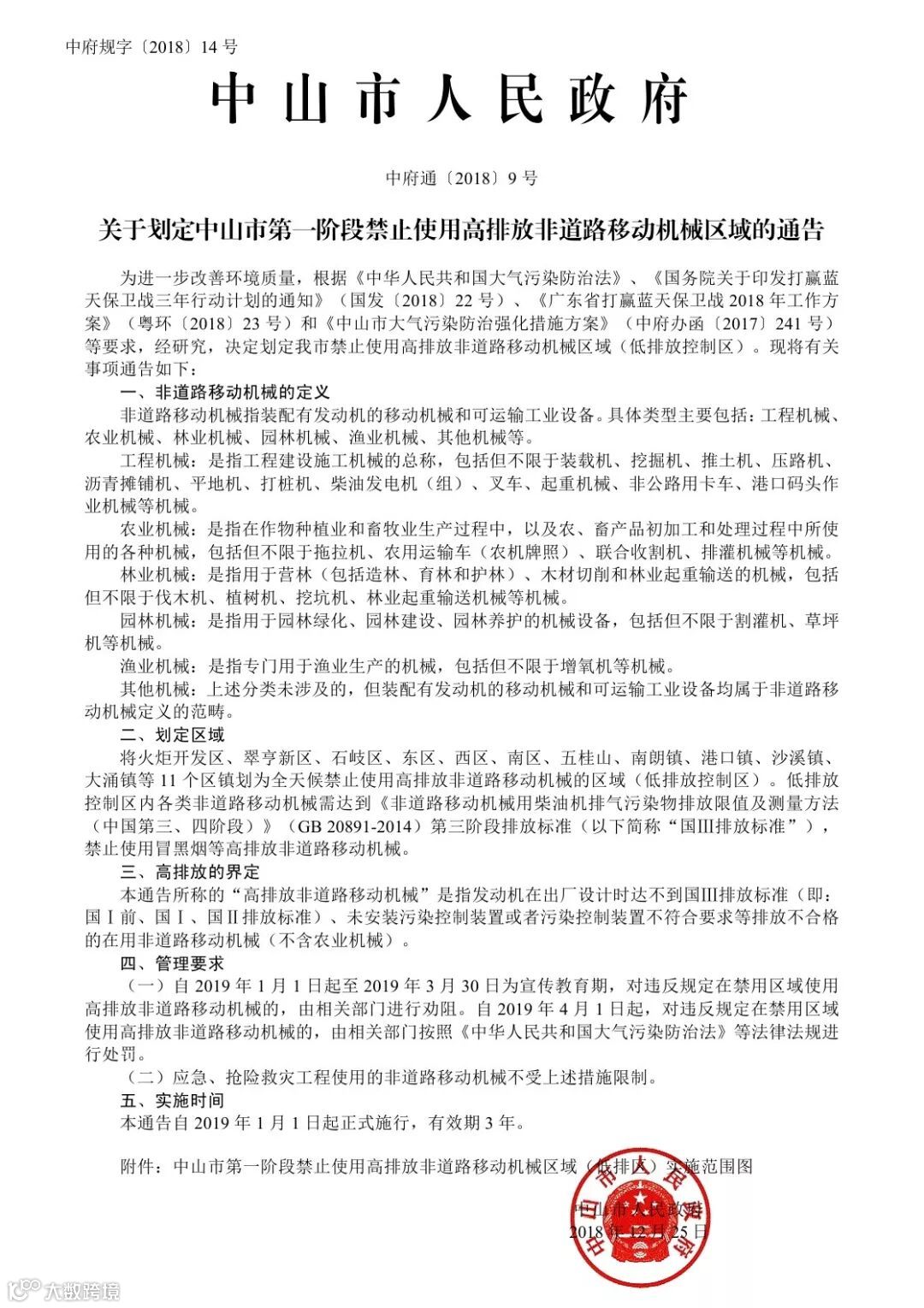
▲中山市第一阶段禁止使用高排放非道路移动机械区域(低排区)实施范围图
根据《通告》,我市第一阶段将火炬开发区、翠亨新区、石岐区、东区、西区、南区、五桂山、南朗镇、港口镇、沙溪镇、大涌镇等11个区镇划为全天候禁止使用高排放非道路移动机械的区域(低排放控制区)。
控制区内使用柴油发动机的非道路移动机械需达到《非道路移动机械用柴油机排气污染物排放限值及测量方法(中国第三、四阶段)》(GB20891-2014)第三阶段排放标准(以下简称“国Ⅲ排放标准”),禁止使用冒黑烟等高排放非道路移动机械。应急、抢险救灾工程使用的非道路移动机械不受上述措施限制。

《通告》规定,2019年1月至2019年3月为宣传教育期,对违反规定在禁用区域使用高排放非道路移动机械的,由相关部门进行劝阻。4月起,对违反《通告》规定在禁用区域使用高排放非道路移动机械的,可依据《广东省大气污染防治条例》第八十一条,由县级以上人民政府生态环境等主管部门按照职责责令改正,处2万元的罚款,情节严重的,将责令停工整治。
据中山市机动车排气污染监督管理所工作人员介绍,在第一阶段实施过程中形成行之有效的协调机制、管理措施后,计划根据中山市重点区域环境空气质量改善情况,在第二阶段扩大禁止使用非道路移动机械区域的实施范围至全市域,从而进一步加速高排放非道路移动机械的淘汰,促进减少中山市非道路移动机械尾气排放。

非道路移动机械:指装配有发动机的移动机械和可运输工业设备。具体类型主要包括:工程机械、农业机械、林业机械、园林机械、渔业机械、其他机械等。
上述分类未涉及的,但装配有发动机的移动机械和可运输工业设备均属于非道路移动机械定义的范畴。
(1)出厂设计低于柴油发动机国Ⅲ排放标准(国Ⅰ前、国Ⅰ、国Ⅱ排放标准)的非道路移动机械,船舶及使用其他动力的机械不在本通告限制之列。
(2)出厂设计时虽然满足柴油发动机国Ⅲ排放标准,但由于日常使用过程中未安装污染控制装置或者污染控制装置不符合要求等,造成排放不能达标排放的非道路移动机械。
(3)本通告所指的高排放非道路移动机械不含农业机械,农业机械的使用不受低排放控制区限制。
《关于划定中山市第一阶段禁止使用高排放非道路移动机械区域的通告》
政策解读
一、编制背景
非道路移动机械主要以柴油为燃料,相比于机动车,具有类型多、应用范围广、保有量大、工作场所不固定、工作周期不规律、监管不全面等特点,当前对非道路移动机械污染治理问题仍处于初期阶段,机制尚且不成熟。相比常规道路交通工具而言,非道路移动机械往往功率更大,在能源消耗方面更加突出,对环境的污染也更严重。随着产业转型升级、燃料和机动车污染防治力度的加大,非道路移动机械排放污染的问题将逐渐凸显。划定我市第一阶段禁止使用高排放非道路移动机械区域(低排放控制区),逐步推动非道路移动机械的大气污染减排,对促进城市环境空气质量的持续改善、保障人民群众身体健康具有重要意义。同时,划定低排放控制区也是贯彻落实国家、省对强化大气污染防治措施的工作要求,是削减我市大气污染物排放、改善城市环境空气质量的需要。
二、编制依据
1、《中华人民共和国大气污染防治法》:
《关于实施国家第三阶段非道路移动机械用柴油机排气污染物排放标准的公告》(环境保护部公2016年第5号)。
3、《国务院关于印发打赢蓝天保卫战三年行动计划的通知》(国发〔2018〕22号)。
4、《广东省人民政府办公厅关于印发广东省大气污染防治强化措施及分工方案的通知》(粤办函[2017]471号)。
5、《广东省打赢蓝天保卫战2018年工作方案》(粤环[2018]23号)。
6、《中山市大气污染防治强化措施方案》(中府办函[2017]241号)。
7、《中山市大气污染防治工作联席会议办公室关于印发<中山市打赢蓝天保卫战2018年工作方案>的通知》(中环〔2018〕147号)。
三、主要内容
(一)关于非道路移动机械的定义
非道路移动机械:指装配有发动机的移动机械和可运输工业设备。具体类型主要包括:工程机械、农业机械、林业机械、园林机械、渔业机械、其他机械等。
(二)关于第一阶段低排放控制区范围的划定
根据《广东省打赢蓝天保卫战2018年工作方案》(粤环〔2018〕23号)的要求:“2018年年底前,各地级以上市要划定低排放控制区(包括但不限于地级以上市城市建成区),禁止使用冒黑烟等高排放非道路移动机械。”在充分考虑城市总体规划、主体功能区划、环境空气质量功能区划等规划因素的基础上,结合中山市目前环境空气质量情况、非道路移动机械保有量及排放量分布情况,充分利用中山市现有镇区行政区界以便于管理非道路移动机械。因此,第一阶段将火炬开发区、翠亨新区、石岐区、东区、西区、南区、五桂山、南朗镇、港口镇、沙溪镇、大涌镇等11个区镇划为全天候禁止使用高排放非道路移动机械的区域(低排放控制区)。
本通告所界定的“高排放非道路移动机械”是
(1)出厂设计低于柴油发动机国Ⅲ排放标准(国Ⅰ前、国Ⅰ、国Ⅱ排放标准)的非道路移动机械,船舶及使用其他动力的机械不在本通告限制之列。
(2)出厂设计时虽然满足柴油发动机国Ⅲ排放标准,但由于日常使用过程中未安装污染控制装置或者污染控制装置不符合要求等,造成排放不能达标排放的非道路移动机械。
(3)本通告所指的高排放非道路移动机械不含农业机械,农业机械的使用不受低排放控制区限制。
(三)管理要求
1、自2019年1月起至2019年3月为宣传教育期,对违反规定在禁用区域使用高排放非道路移动机械的,由相关部门进行劝阻。自2019年4月起,对违反规定在禁用区域使用高排放非道路移动机械的,由相关部门按照《中华人民共和国大气污染防治法》等法律法规进行处罚。
2、应急、抢险救灾工程使用的非道路移动机械不受上述措施限制。
(四)主要解决问题
通过在第一阶段实施过程中形成行之有效的协调机制、管理措施后,可根据中山市重点区域环境空气质量改善情况,在第二阶段扩大禁止使用非道路移动机械区域的实施范围至全市域,从而进一步加速高排放非道路移动机械的淘汰,促进减少中山市非道路移动机械尾气排放。
文章转载自:中山生态环境
