新修订《安全生产法》将于2021年9月1日起施行!

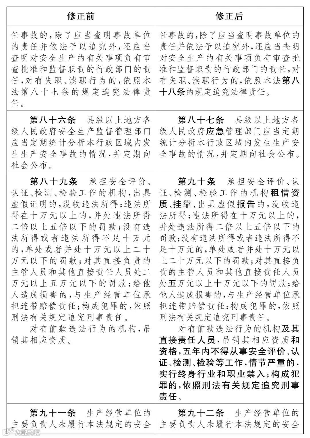
6月4日讯 十三届全国人大常委会第二十九次会议将于6月7日至10日在北京举行,会上将二次审议安全生产法修正草案。全国人大常委会法制工作委员会发言人臧铁伟今天在记者会上介绍,针对安全生产领域“屡禁不止、屡罚不改”问题,安全生产法修正草案明确普遍提高对违法行为的罚款数额。
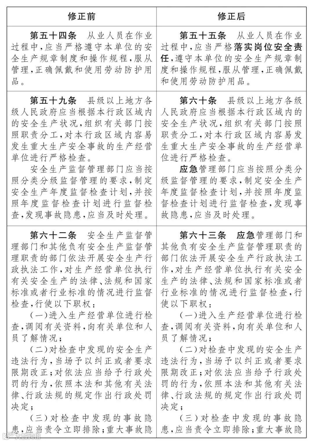
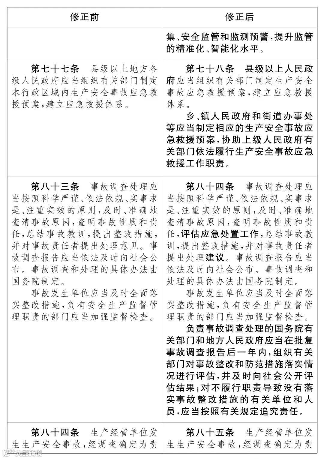
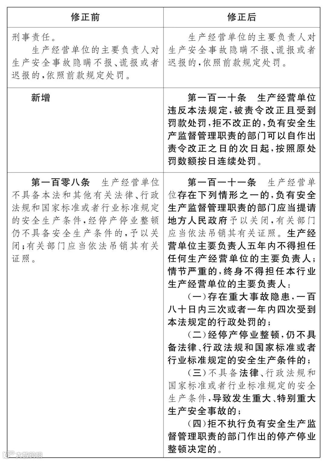
“安全生产法此次修改,普遍提高对违法行为的罚款数额,增加规定生产经营单位被责令改正且受到罚款处罚,拒不改正的,监管部门可以按日连续处罚。”臧铁伟介绍,草案还增加规定依法及时关闭存在严重违法行为的生产经营单位,吊销相关证照,对其主要负责人实行行业禁入;增加规定安全生产违法行为信息通报制度,有关部门和机构对存在失信行为的生产经营单位及人员采取联合惩戒措施。
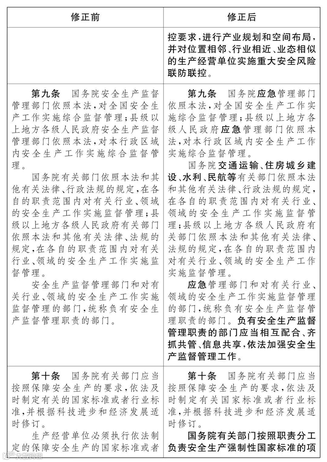
草案明确,平台经济等新兴行业、领域的生产经营单位应当依法履行有关安全生产义务,并规定对新兴行业、领域的安全生产监督管理职责不明确的,由县级以上地方各级人民政府按照业务相近的原则确定监督管理部门。
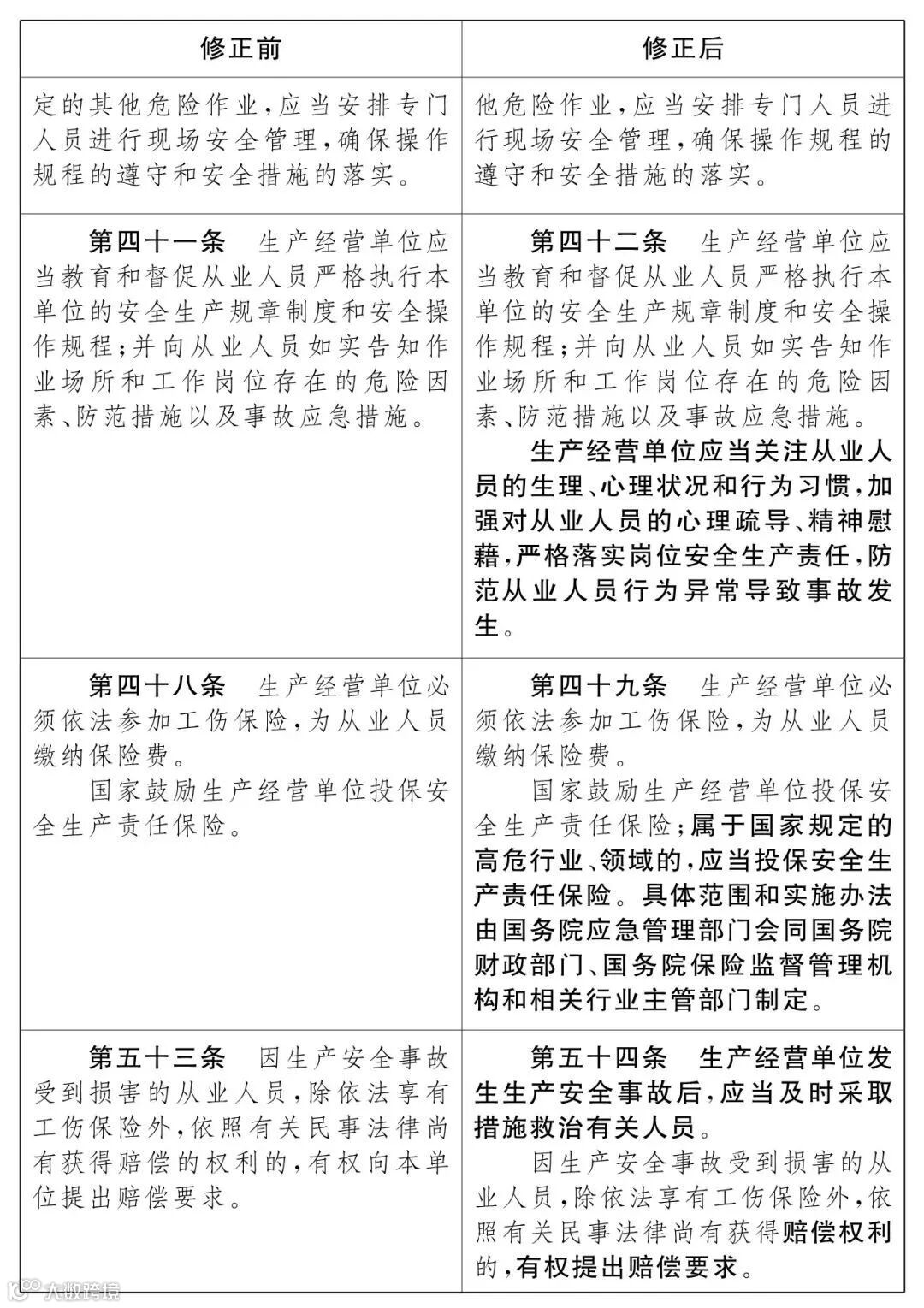
此外,草案增加规定餐饮等行业的生产经营单位使用燃气的,应当安装可燃气体报警装置并保障正常使用;增加规定矿山、金属冶炼建设项目和用于生产、储存、装卸危险物品的建设项目施工单位应当加强对施工项目的安全管理,不得非法转让施工资质,不得违法分包转包;增加规定安全生产领域公益诉讼制度。
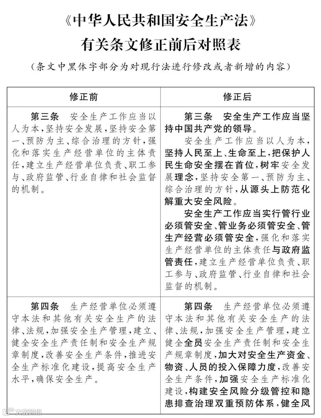
在落实生产经营单位主体责任、明确政府及监管部门职责方面,草案增加规定生产经营单位的主要负责人是本单位安全生产的第一责任人,明确工业园区、港区、风景区安全生产监督管理,增加安全风险分级管控和隐患排查治理双重预防机制、重大安全风险联防联控、危险源辨识和评估、餐饮等行业安装可燃气体报警装置、矿山等建设项目施工单位安全管理和资质管理、高危行业领域强制安全生产责任保险等一系列规定。









































