随着春节假期的结束,南通沿海市政工程有限公司已经逐渐进入生产模式,持续体系建设的完善,仍然是公司今年甚至是长期紧抓不懈的工作,坚持以严格的体系管理要求去服务我们的业主,以服务为产品,以项目交付质量为市场竞争力。
那么,公司体系如何建立?
如何提高员工职业能力?
如何培训如何赋能?
我们坚持先从面到点,明确企业价值观,经营思路及流程,再把每个点滴做到极致,通过管理出效益,因此在落地方面,对员工的培训及过关是公司的重中之重。
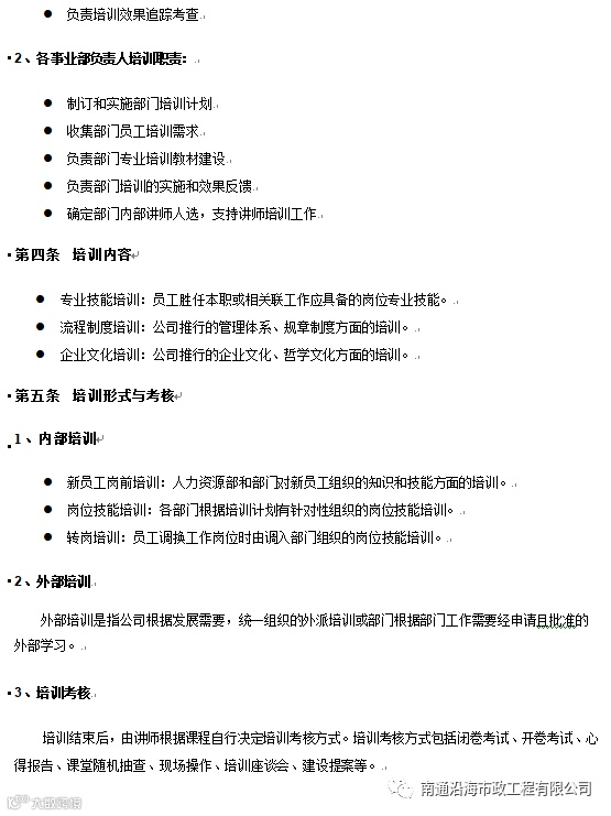
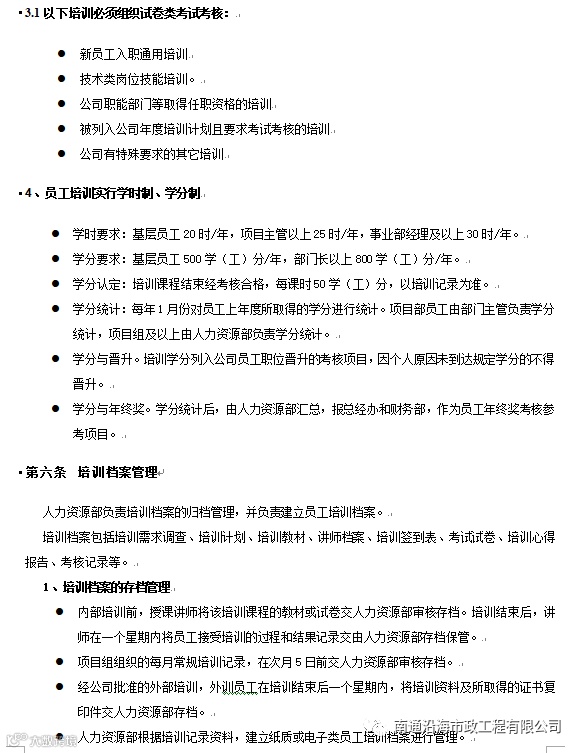
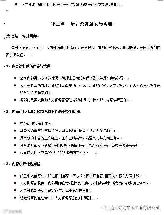
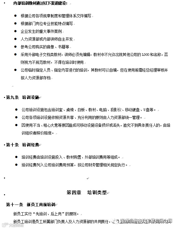
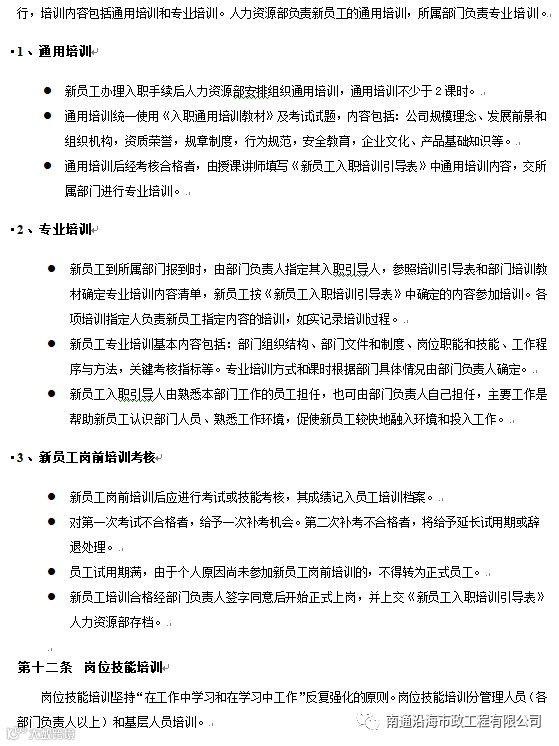
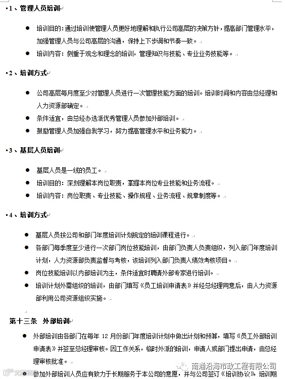
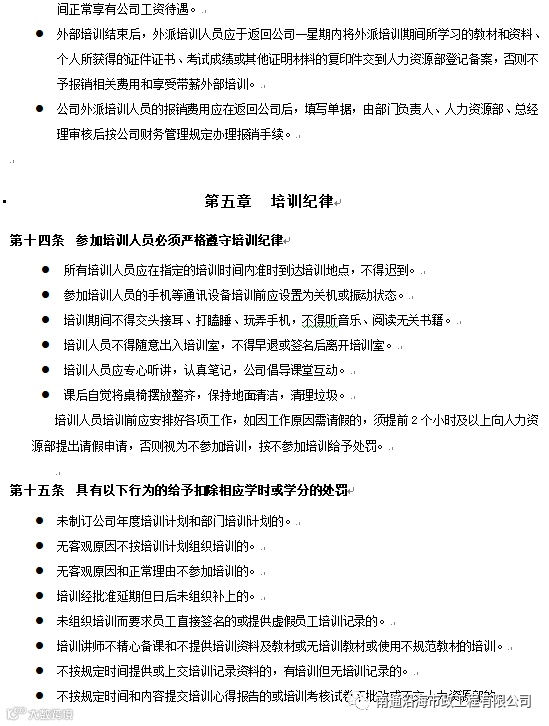
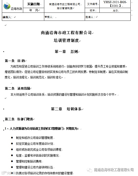
一、培训制度
2021年公司重新修订《南通沿海市政工程有限公司培训管理制度》,文件编号YHSZ-2021-BGS-【0301】。
![]()
二、2021年培训第一讲
新年第一讲由行政部组织,公司总经理作为讲师,对公司项目全生命周期流程及相关节点要求,进行培训,从项目备案申请-生成备案号-合同签订-项目实施-项目结算-项目关闭进行流程及要求讲解。
培训可以提升企业竞争力,可以增强企业凝聚力,可以提高企业战斗力,是高回报的投资,沿海市政人相信,通过对员工的赋能,不断的职业技能及相关流程通关,职业能力将能呈现倍增的效果。
>
培训是企业生产力 是倍增的职业能力
南通沿海市政工程有限公司2021-03-05
2
导读:培训是企业生产力 是倍增的职业能力---暨沿海市政2021年3月项目管理培训
【声明】内容源于网络
0
0
南通沿海市政工程有限公司
管道工程,河道保洁、管护,物业管理,城乡生活垃圾管理,绿化管护,污水处理工程施工,给水机械制造、销售、安装等
内容 69
粉丝 0
总阅读13
粉丝0
内容69
















