作者刘玉书系中国人民大学重阳金融研究院院务委员兼宏观研究部主任、研究员,本文刊于11月26日新浪意见领袖专栏。
美国人工智能军用和民用方面各有侧重,中国人工智能产业发展迅速。美国当前的人工智能发展从类别上主要分为军用和民用两块。军用方面,侧重机器学习、自主性、人机交互、伦理等方面的研究。综合目前开源的文献看,美国军用人工智能在实战方面的应用研究进展迅速。美国在军用人工智能快速发展的同时,民用人工智能也在飞速落地应用到不同项目当中。在人工智能项目的设置上,美国民用领域的研究主要是通过整合计算机、自动化、数学、统计概率、认知科学领域的成果,推动与智力有关的能力自动化。在研究范围上,逐渐从语音识别、语言翻译等进入到大数据分析、情报分析、基因组及医药、视觉与机器人学、无人驾驶与导航等各种领域。
我国人工智能在民用方面产业化发展迅速。2021年4月《人工智能核心技术产业白皮书》表明,我国企业在应用算法、开源开放平台、智能传感等核心关键技术方面已取得局部突破,其中寒武纪、地平线、思必驰等神经网络芯片实现量产并在安防、汽车、语音领域实现规模化应用;百度、阿里、华为、腾讯、旷视、科大讯飞、第四范式、京东等一批AI开放平台初步具备支撑产业快速发展的能力,其中百度AI开放平台已超260万开发者。此外,中国部分关键应用技术已居世界先进水平,其中视频图像识别、语音识别技术全球相对领先,人工智能论文总量、高倍引用的论文数量和发明专利授权量均在世界第一梯队。
自动驾驶领域美国全球领先,但中国步步逼近。2021年2月10日,美国加州交通管理局DMV发布全新2020年全年自动驾驶数据(MPI)。如图1所示,谷歌旗下的Waymo、美国通用汽车旗下的Cruise分别排名前两名。福特旗下Argo名列第五。中国自动驾驶公司AutoX、小马智行(Pony)分别为第三名、第四名。中国文远知行(WeRide)位列第六名。第八名为美国自动驾驶科技公司Nuro。
美国依然是全球人工智能创业热土,但中国紧随其后。2020年第二季度, 美国继续占据AI创业公司交易份额的主导地位。根据CB Insights 的统计,2020年第二季度,全球创业公司交易 份额累计72.273亿美元,其中美国占39.5%,中国紧随其后,占15.5%。图2是2020年第二季度全球人工智能领域最活跃的风险投资人排名,前10名均来自美国。美国依然是人工智能创业最活跃和最吸引相关风投的地区。
美国占有目前全球最多的高增长人工智能企业,中国部分企业进入全球顶尖阵营。2019年全球增长最快的人工智能公司中,美国30家、占60%;中国位居第二,14家、占28%。在全球增长最快的前15名公司中,美国占9家,中国3家,分别为乂学教育的松鼠AI、字节跳动和拼多多(图3)。
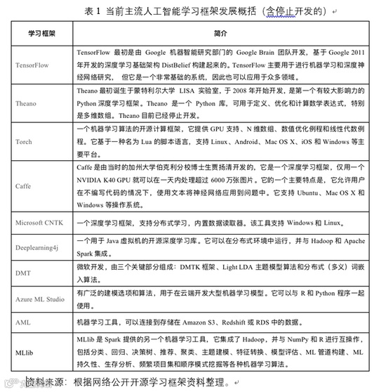
当前主流人工智能学习框架依然主要是美国的,这一点中国仍需加强。如表1所示,当前主流的人工智能机器学习和深度学习框架基本来自美国谷歌、微软、亚马逊、Meta(脸书)等大公司,或者主要由在美国的人开源和发起开源维护工作。人工智能的学习框架是人工智能产业的“地基”。为了进一步加强中国人工智能产业“地基”的稳定性,我国相关行业企业以及相关的产学研机构仍然需要进一步努力,积极推进相关基础研发工作。
同时,我们需要看到的是,虽然人工智能技术发展与应用在过去20年来有一定突破,但是总体仍处于“弱人工智能”阶段,即并不具备真正意义上的“智能”,也不存在“自主意识”,只是能够在确定性规则下解决特定的问题,离“强人工智能”还差很远。从这一维度看,在人工智能领域,中国实际上和美国是在同一条起跑线上,未来人工智能会在什么具体方面实现奇点的突破,始终是未知的。因此,中国的人工智能发展,我们一方面要积极缩小与美国的差距,另一方面应该加大力度支持我们自己的企业、科研机构和科学家门的各类试错尝试。很有可能,下一个层次的人工智能飞跃,是由中国推动的。
错尝试。很有可能,下一个层次的人工智能飞跃,是由中国推动的。
中国人民大学重阳金融研究院(人大重阳)成立于2013年1月19日,是重阳投资向中国人民大学捐赠并设立教育基金运营的主要资助项目。
作为中国特色新型智库,人大重阳聘请了全球数十位前政要、银行家、知名学者为高级研究员,旨在关注现实、建言国家、服务人民。目前,人大重阳下设7个部门、运营管理4个中心(生态金融研究中心、全球治理研究中心、中美人文交流研究中心、中俄人文交流研究中心)。近年来,人大重阳在金融发展、全球治理、大国关系、宏观政策等研究领域在国内外均具有较高认可度。
资讯来源:人大重阳

深圳市企业技术创新促进会
地址:深圳市南山区高新南区软件产业基地
5栋D座—901
电话:0755-26427273
地图:
