
大家对一板的A股、B股;二板的中小板和创业板都比较熟悉,耳闻能详。下面为大家对比介绍一下新三板、区域性股权交易市场和前海股权交易中心。
三板:“新三板”称为“全国中小企业股份转让系统”原来只针对国家高新园区内的企业,现在已全国放开。
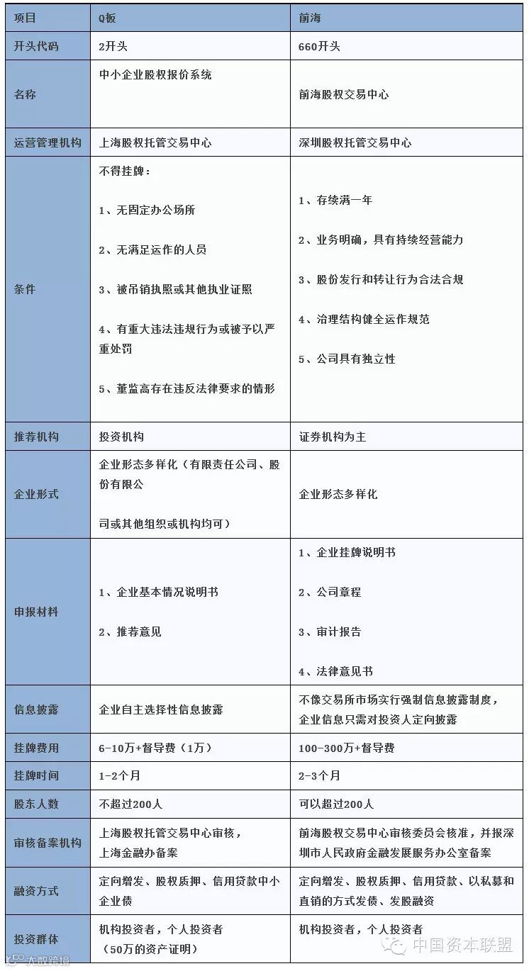
四板:上海股权托管交易中心目前有Q板及E板两大板块:中小企业股权报价系统(Q板),非上市股份有限公司股份转让系统(E板)。
前海股权交易中心:是在深圳前海深港现代服务业合作区建设的国有企业控股、市场化运作的区域性交易市场,于2012年5月15日揭牌。在前海股权交易市场挂牌之后,可以以私募和直销的方式发债、发股融资,灵活、简便、高效、低成本地筹集所需资金。
多层次资本市场



文章来自:中国资本联盟


