近年来,随着我国金融市场快速发展及人们投资理财意识日益增强,传统的理财方式遇到变革,人们不满足于稳健型的银行储蓄存款,各种创新型的理财产品以其高回报率吸引投资者的目光,加大了投资风险。
互联网金融的发展也给金融市场的快速发展增加了强大动力,促进金融市场格局的转变和人们投资理财方式的转变。创新性的金融产品加上互联网化的销售模式,使得人们越来越难看透所投资的产品的真实面目。
本文试图从监管机构角度出发分类分析产品的合规性,并结合券商、基金、信托、银行自行发行或代理销售的产品案例加以总结分析,以期为大家后续学习或业务开展打开思路。
一、银行理财产品
1、现有理财业务监管规则有哪些?
1.1、根据民生证券研究院的整理,从 2004 年商业银行理财业务诞生以来,银监会共出台 29 部相关文件/征求意见稿对其进行监管,内容囊括理财业务的资格准入、投资方向、风险管理、操作规范等各个方面。具体列表如下:



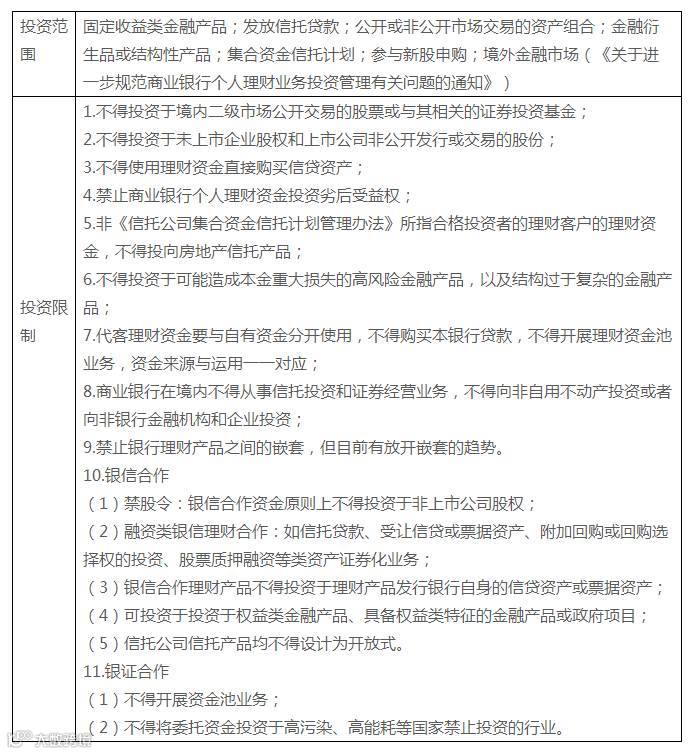
1.2、银行理财的投资范围与投资限制

1.3、根据全国银行业理财信息系统统计发布的中国银行业理财年度报告(2015)显示,上述三种最终资产将近占据了银行理财产品投资余额的 90%。

1.4、关于银行理财的最新监管规则
2016 年 7 月 27 日,《2016 年商业银行理财业务监督管理办法(征求意见稿)》出台。此次征求意见稿吸纳了原有 28 个关于银行理财业务监管文件的重要内容,并提出一些创新性管理措施,从而形成一个更为全面的监督管理文件。
新规包括以下几个方面:
对银行理财业务进行分类管理:基础类业务和综合类业务。
基础类理财业务是指商业银行发行的理财产品可以投资于银行存款、大额存单、国债、地方政府债券、中央银行票据、政府机构债券、金融债券、公司信用类债券、信贷资产支持证券、货币市场基金、债券型基金等资产。
综合类理财业务是指在基础类业务范围基础上,商业银行理财产品还可以投资于非标准化债权资产、权益类资产和银监会认可的其他资产。
商业银行从事综合类理财业务的要求:除公司治理、监管评级良好等基本要素外,资本净额不能低于 50 亿人民币。资本净额达不到要求的将无法从事非标业务。商业银行首次开展理财业务的,应当首先开展基础类业务,超过 3 年且符合综合业务相应条件后,方可开展综合业务,需向银监会报告审批。
商业银行不得发行分级理财产品。
分级理财产品是指商业银行按照本金和收益受偿顺序的不同,将理财产品划分为不同等级的份额,不同等级份额的收益分配不按份额比例计算,而是由合同另行约定、按照优先与劣后份额安排进行收益分配的理财产品。
分级理财产品通过分层设计,容易为劣后资金输送利益。劣后资金利用资金杠杆撬动更高的利益,也会面临更大的损失。
商业银行不得投资各类资产受益权。
其一,商业银行理财产品不得直接或间接投资于本行信贷资产及其受(收)益权,不得直接或间接投资于本行发行的理财产品。银行面向非机构客户发行的理财产品不得直接或间接投资于不良资产及其受(收)益权,银监会另有规定的除外。
其二,商业银行理财产品不得直接或间接投资于除货币市场基金和债券型基金之外的证券投资基金,不得直接或间接投资于境内上市公司公开或非公开发行或交易的股票及其受(收)益权,不得直接或间接投资于非上市企业股权及其受(收)益权,仅面向具有相关投资经验,风险承受能力较强的私人银行客户、高资产净值客户和机构客户发行的理财产品除外。
银行理财计提风险准备金。
商业银行应当按季从净利润中计提理财产品风险准备金,其中,除结构性理财产品外的预期收益率型产品,按其产品管理费收入的 50% 计提;净值型理财产品、结构性理财产品和其他理财产品,按其产品管理费收入的 10% 计提。风险准备金余额达到理财产品余额的 1% 时可以不再提取;风险准备金使用后低于理财产品余额 1% 的,商业银行应当继续提取,直至达到理财产品余额的 1%。
商业银行每只理财产品的总资产不得超过该理财产品净资产的 140%。「银行资管业内多名资深人士表示,近两年来,资管行业发生了较大变化,金融混业趋势下,资金通道丛生,边界模糊,而监管层的共识逐渐明朗,去影子银行、去通道,加强表外监管,是愈发明确的大方向。」---经典网《商业银行理财业务监督管理办法全文解读》
2、理财业务都有哪些模式?
2.1、银信合作-银行理财+信托公司信托计划
2.1.1、银行理财+信托计划--信托贷款:银行通过银行理财产品募集投资者资金投资某信托计划,信托计划通过信托贷款发放贷款给某融资企业。通过上述模式,将表内贷款业务转化为表外业务。
2.1.2、银行理财+信托计划--购买商业银行表内信贷资产或票据资产:银行通过银行理财产品募集投资者资金投资某信托计划,信托计划购买银行表内信贷资产或票据资产,从而实现扩大信贷规模的目的。

2.1.3、上述模式已经被银监会叫停。
为避免商业银行借助银信合作业务将信贷资产移出表内,隐藏贷款规模,自 2009 年开始,银监会下发了一系列规范银信合作业务的通知(银监发[2009]111 号、银监发[2010]72 号和银监发[2011]7 号),银信合作业务逐渐被叫停。
「银信理财合作业务」界定为「商业银行将客户理财资金委托给信托公司,由信托公司担任受托人并按照信托文件的约定进行管理、运用和处分的行为」,即信托计划委托人仅限定为商业银行,以第三方非银行机构为主体发起设立信托计划的操作模式(如券商资管)则不在监管范围之内;其次,要求将理财资金通过信托计划发放信托贷款、受让信贷资产和票据资产三类表外资产转入表内,而银行受让信托受益权并不在上述要求转表的资产范围之内。在传统银信合作产品中引入更多的过桥方和改变理财计划投资标的设计形成了银行对银信合作规定的监管套利。
2.2、银证合作-银行理财+证券公司资管计划
2.2.1、银行理财+证券公司资管计划--直接债务融资工具(银行间市场、证券交易所市场债券产品)


在此模式下,投资人经认购银行理财产品汇入理财资金,理财资金再购买证券公司发起的集合资管计划或定向资管计划,用来购买标准化的银行间市场和证券交易所的债权类资产。此模式无监管禁止。
2.2.2、银行理财产品+资管计划--货币市场工具

货币市场工具,指现金;一年以内(含一年)的银行定期存款、大额存单;剩余期限在三百九十七天以内(含三百九十七天)的债券;期限在一年以内(含一年)的债券回购;期限在一年以内(含一年)的中央银行票据;中国证监会、中国人民银行认可的其他具有良好流动性的金融工具。
在此模式下,投资人经认购银行理财产品汇入理财资金,理财资金再购买证券公司发起的集合资管计划或定向资管计划,用来购买流动性高,风险小的货币市场工具。此模式无监管禁止。
2.2.3、银行理财产品+资管计划--非标准化债权资产

非标准化债权资产是指未在银行间市场或者证券交易所市场交易的债权性资产,包括但不限于信贷资产、信托贷款、委托债权、承兑汇票、信用证、应收账款、各类受(收)益权、带回购条款的股权性融资等。
投资信贷资产

投资票据资产

股票收益权+质押

应收账款/资产收益权

银行理财资金通过资管计划投资非标准化的产品风险过高,建议投资人在购买此类产品时,需谨慎阅读理财产品的投资范围,银行作为理财产品销售机构也应披露最终资金所投资的底层资产的情况及运营模式,披露投资风险。
监管要求:
银行+定向资管计划
A.禁止分公司、营业部独立开展定向资产管理业务;
B.禁止开展资金池业务;
C.禁止将委托资金投资于高污染、高能耗等国家禁止投资的行业;
D.对合作银行要求最近一年年末资产规模不低于 300 亿元,且资本充足率不低于 10%;
监管趋势:
(1)根据《商业银行理财业务监督管理办法(征求意见稿)》,有放开银行理财产品嵌套趋势。
(2)未来可能禁止非标银行理财嵌套除信托外的其他资管计划。
√非标银行理财产品+信托计划——投资非标:允许
×非标银行理财产品+信托计划外的资管——投资非标:禁止
2.3、银证信合作-银行理财+券商资管计划+信托计划
银行理财+券商资管计划+信托计划-委托贷款

因银信合作被叫停,资管计划不能进行直接放款,此模式是对上述情况变通。
银行理财+券商资管计划+信托计划-信托受益权

甲公司为 A 银行的高端授信客户,甲公司向 A 银行申请 28 亿元人民币贷款。A 银行决定满足其资金需求,但 A 银行的贷款总量不足 300 亿元。A 银行的放贷的考量:
(a)《商业银行风险监管核心指标(试行)》规定:「单一客户贷款集中度为最大一家客户贷款总额与资本净额之比,不应高于 10%。」A 银行若直接放贷 28 亿元,则触犯该红线;
(b)贷款资产的风险权重高,直接发放贷款将大幅降低资本充足率;
(c)表内贷款移至表外的需要,实现避饶监管套利;
A 银行:形式上投资,实际上贷款;B 银行:形式上理财,实际上过桥;券商:形式上资产管理,实际上过桥;信托公司:形式上信托,实际上过桥;甲公司:形式上使用信托资金,实际上使用银行资金。
此模式嵌套多个金融产品,是银行规避监管套利的途径,实质通过多个层级金融产品的包装,模糊掉最终银行资金的流向,逃避监管规则。如未来监管收紧,有违规嫌疑。
除上述途径外,规避监管套利的模式还有如下几种:
买入返售模式

过桥企业与信托公司签订《资金信托合同》,委托信托公司向融资企业发放信托贷款,过桥企业获得信托受益权。过桥企业与银行 A、银行 B 签订《三方合作协议》,约定将信托受益权转让给银行 A,银行 B 以买入返售方式买入银行 A 的信托受益权,银行 A 承诺在信托受益权到期前无条件回购;该模式下,银行 A 为信托贷款的出资方。
银行理财计划对接过桥企业模式

过桥企业与信托公司签订《资金信托合同》,委托信托公司向融资企业发放信托贷款,过桥企业获得信托受益权;过桥企业将信托受益权转让给银行 A,A 将该信托受益权包装成保本型理财产品;银行 B 与银行 A 签订《资产管理协议》,购买银行 A 发行的上述保本理财产品。
在该模式下,银行 A 为过桥方,银行 B 是信托贷款的实际出资方。
银行理财计划对接融资企业

融资企业将自有财产权(如正在出租的商业物业)委托给信托公司,设立受益人是自身的财产权信托计划;银行成立理财产品,向个人或机构投资者募集资金用于购买融资企业的信托受益权。
3、银基合作
3.1、银行理财产品+基金子公司专项资管计划——购买自有信贷资产

通过上述模式,银行表内资产进行了表外化操作。
3.2、银行理财产品+信托计划+基金子公司专项资管计划——购买他行的信贷资产并回售

4、理财产品实例解析
4.1、南京银行理财产品-银行间市场金融产品及货币市场工具


4.2、汉口银行理财产品-信托收益权、定向资管计划、专项资管计划
此案例的理财产品投向中包含信托收益权、定向资管计划、专项计划,可能会存在银信证合作,银证合作、银信合作等模式。


4.3、中国光大银行阳光理财资产管理类理财产品-范围多样化(债券类资产、货币市场工具、收益类资产、另类资产)


4.4、中国邮政储蓄银行理财产品-信托计划-债券类资产


二、证券公司
1、证券公司的主要业务范围有哪些?
投资银行业务,目前国内证券公司的投资银行业务主要是证券承销业务,即证券发行代理业务,指证券公司接受发行人的委托,借助自己的经营网点和信誉,按照与发行人约定的方式与价格,在规定的期限内代理发行有价证券的活动。
证券经纪业务,也即代理买卖证券业务,指证券公司接受投资人委托,代理投资者买卖有价证券的行为。代理买卖证券的风险均由投资者自行承担。
证券自营业务,指证券公司利用自己的资金和名义买卖有价证券的行为,买卖证券的风险由证券公司自行承担。
证券资产管理业务,即资产管理业务,指证券公司接受投资者委托,作为受托投资管理人,依据法律、法规及委托人的的投资意愿,与委托人签订资产管理合同,把委托人委托的资产在证券市场上从事股票、债券等金融工具的组合投资,以实现委托财产收益最优化的行为。
2、证券公司资产管理产品有哪些分类?
2.1、集合资产管理计划

为多个客户办理集合资产管理业务,将客户资产交由取得基金托管业务资格的资产托管机构托管,通过专门账户为客户提供资产管理服务。

2.2、专项资产管理计划
针对多个或单个客户的特殊要求和基础资产的具体情况,设定特定投资目标,通过专门账户为客户提供资产管理服务。主要是企业资产证券化业务,是进行其他业务类型的一个通道和平台,如高速公路、水利发电、租赁资产等创新型产品。


2.3、定向资产管理计划
为单一客户办理定向资产管理业务,通过专门账户为客户提供资产管理服务。
具体投资范围由证券公司和客户通过合同约定:股票、债券、基金、资产管理计划、央行票据、资产支持证券、融资融券等。
投资限制:
(1)不得将委托资产用于资金拆借、贷款、抵押融资或者对外担保等用途;
(2)不得将委托资产用于可能承担无限责任的投资;
(3)银证合作不得开展资金池业务或将委托资金投资于高污染、高能耗等国家禁止投资的行业。
3、证券公司资管计划案例
3.1、集合资管计划-以招商证券产品为例
3.1.1招商证券智融宝 2 号集合资产管理计划-伞形信托计划优先级、现金管理类资产(银行间市场金融产品,货币市场基金)
本产品为分级结构,最终投资范围为伞形信托计划的优先级,资金闲置期间配置现金管理类资产等其他金融产品,分为优先级份额及风险级份额,资产管理人(招商证券)以集合计划全部份额的 10% 比例的自有资金认购风险级份额。初始杠杆倍数为 10 倍,运作期间的杠杆倍数不超过 20%,如风险级比例低于 5%,资产管理人以自有资金追加份额到 5%,并承担有限补偿责任。同时对所投资的伞形集合信托计划约定了基本要求,如投资比例限制,杠杆比例等。



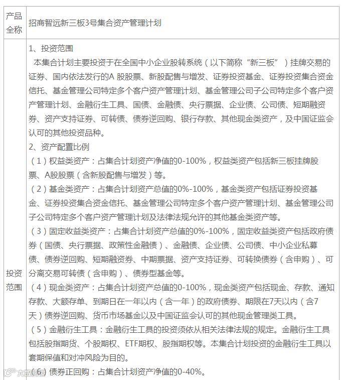
3.1.2、招商智远新三板3号集合资产管理计划-投资范围多元化
主要投资范围包括权益类资产(新三板股票、上市 A 股新股配售、增发)、基金类资产(证券投资基金、集合资金信托等)、固收类(银行间市场、证券市场交易品种)、金融衍生产品、债券回购等。封闭运营,无分级设置。


3.1.3、招商智远海能达 1 号集合资产管理计划-海能达股票及货币市场工具
本资管计划的投资目标为海能达股票,为本金流动性及安全性考虑增加货币市场工具作为投资标的。

本资管计划进行了分级设置,有优先级 A 类份额,中间级 B 类份额,次级 C 类份额,且计划成立时的配比比例不高于 1:2:1。计划持有的股票将根据上市公司股票的相关管理制度设置有 12 个月的锁定期。计划成立后封闭运作,设立临时开放期,各类份额退出均需另两类份额持有人同意。在本集合计划终止或清算时,在扣除应在集合计划列支的相关费用后,各类份额资产及收益的分配规则和顺序如下:
(1)若满足合同约定的条件,则退回差额补足承诺人追加的资金;若不符合,则直接进入下一分配顺序;
(2)优先级 A 份额的本金及预期收益;
(3)中间级 B 份额本金及预期收益;
(4)剩余资产再支付给次级 C 份额。同时设置差额补足承诺人(海能达控股股东),对优先级 A 的本金及预期收益以及次级的本金承诺差额补足。



3.2、专项资管计划
专项管理计划作为资产证券化的特殊载体,针对资产证券化的相关内容请见作者的《房地产+互联网+金融-房地产企业金融产业布局与案例分析》一文中的详细论述。
3.3、定向资管计划-中航证券?伟星房产定向资产管理计划资金信托计划
3.3.1、定向资产管理计划+单一信托计划
3.3.2、定向资产管理计划投资范围:由证券公司与客户通过合同约定,不得违反法律、行政法规和中国证监会的禁止性规定(投资范围最宽泛)。
投资限制:
(1)不得将委托资产用于资金拆借、贷款、抵押融资或者对外担保等用途;
(2)不得将委托资产用于可能承担无限责任的投资;
(3)银证合作不得开展资金池业务或将委托资金投资于高污染、高能耗等国家禁止投资的行业。
3.3.3、解决方案:信托计划进行委贷:证券公司、基金子公司的资管计划以及私募基金仍然可以通过嵌套一层信托计划,认购单一信托计划并发放信托贷款的方式将募集的资金向融资方发放。
三、基金公司
1、基金公司业务种类
2、基金专户及其子公司专项资管计划
2.1、投资范围-全能通道

根据《证券公司及基金管理公司子公司资产证券化业务管理规定》,基金子公司可从事资产证券化业务。
2.2、投资限制

2.3、定客户资产管理业务分类——基金公司或者其子公司的专户理财

基金子公司资管业务也可分为「一对一业务」和「一对多业务」,类似于信托计划中的「单一资金信托计划」和「集合资金信托计划」,而个人投资者一般接触到的是「一对多业务」。
3、案例:中信华夏苏宁云创资产管理专项计划
这款产品计划募资规模达 44 亿元。其设立的独特之处在于,以苏宁 11 家门店为基础,但又并非直接持有苏宁云商的门店物业等资产,而是通过私募基金持有这些物业后,把私募资金的份额作为基础资产来设立资产支持证券。
3.1、基础资产的「转化」路径
中信证券联合苏宁云商创设的这项计划的规模接近 44 亿元,其中 A 类证券规模约为 20.85 亿元,期限为18 年,每 3 年开放申购/回售。 类证券规模约为 23.1 亿元,期限为 3+1 年。A 类的预期收益率约为 7.0%-8.5%,B 类的是固定+浮动收益,固定部分约为 8.0%-9.5%。
本款 REITs 产品的载体是由华夏资本管理有限公司(简称「华夏资本」)设立的中信苏宁资产支持专项计划资产支持证券。华夏资本角色是计划管理人,设立并管理该专项计划。投资者通过华夏资本认购后,成为专项计划资产支持证券持有人。
该专项计划的基础资产并非直接是苏宁旗下 11 家门店等资产,而是经过一系列复杂的设置,通过私募基金的收益权等间接的方式进入基础资产池。
此 11 间门店分别为其旗下的北京通州世纪联华店、北京刘家窑店、常州南大街店、武汉唐家墩店、重庆观音桥步行街店、重庆解放碑店、昆明小花园店、成都春熙路店、成都万年场店、成都西大街店和西安金花路店等自有门店,目前已分别设立了 11 家项目公司来持有。中信证券的子公司中信金石基金管理有限公司(下称「中信金石」)又设立了专门的中信苏宁私募投资基金。
私募投资基金成立后,中信金石以私募投资基金的名义来收购苏宁云商持有的这 11 个项目公司的 100% 股权,同时给项目发放委托贷款(包括优先债和次级债),且将持有的优先债前 18 年的利息收益权通过实物分配方式转让至苏宁云商。
这就意味着通过债券和股权方式,私募基金获得这 11 家门店的控制权。同时,苏宁再通过认购私募投资基金全部份额的方式来实现对这 11 家门店的间接控制,相当于苏宁云商「自卖自买」。
设计这样的交易结构,主要目的是将资产支持证券,也就是专项计划的基础资产从物业等固定资产变为基金份额。
通过这样的结构,计划管理人华夏资本代表资产支持专项计划享有或代表资产支持专项计划通过私募投资基金享有基础资产的所有权,原始权益人对基础资产不再享有任何权利,资产即与苏宁云商的固有财产相分离。
3.2、私募基金和专项计划的对接
华夏资本根据专项计划文件的约定,以自己的名义,代表专项计划的利益,与苏宁云商签订债权收益权转让协议,受让苏宁云商所拥有的债权收益权以及私募投资基金份额。至此,专项计划便可间接以私募投资基金所持目标资产的权益发售资产支持证券。
专项计划资产收益构成包括基础资产产生的净租金收入、苏宁集团的优先收购权权利对价、苏宁云商的流动性支持款、基础资产收入在专项计划账户中的再投资收益及计划管理人对专项计划资产进行投资所产生的收益等。
对于 B 类的资产支持证券,苏宁云商的股东苏宁电器还拥有「优先收购权」。这个优先收购权,名为权利,实为约束或兜底。
4、平安大华专户理财案例



4.1、汇通宝赢 10 号




4.2、汇通安富专享 1 期




四、信托公司
1、业务种类
信托业可以经营的业务项目依《信托投资公司管理办法》法可分为如下:
(1)受托经营资金信托业务。即委托人将自己合法拥有的资金,委托信托投资公司按照约定的条件和目的,进行管理、运用和处分。
(2)受托经营动产、不动产及其他财产的信托业务。即委托人将自己的动产、不动产以及知识产权等财产、财产权,委托信托投资公司按照约定的条件和目的,进行管理、运用和处分。
(3)受托经营法律、行政法规允许从事的投资基金业务,作为投资基金或者基金管理公司发起人从事投资基金业务。
(4)经营企业资产的重组、购并及项目融资、公司理财、财务顾问等中介业务。
(5)受托经营国务院有关部门批准的国债、政策性银行债权、企业债券等债券的承销业务。
(6)代理财产的管理、运用与处分。
(7)代保管业务。
(8)信用见证、资信调查及经济咨询业务。
(9)以固有财产为他人提供担保。
(10)中国人民银行批准的其他业务。
2、投资范围与投资限制

3、信托分类
3.1、资金端分类:单一信托、集合信托
3.2、项目端分类
债权型-信托贷款

股权型-真实股权型、名股实债

收益权型-普通受益权、结构化受益权

3.3、结构化信托及信托收益权的拆分转让
3.3.1《关于加强信托公司结构化信托业务监管有关问题的通知》(银监通[2010]2 号)「结构化信托业务是指信托公司根据投资者不同的风险偏好对信托受益权进行分层配置,按照分层配置中的优先与劣后安排进行收益分配,使具有不同风险承担能力和意愿的投资者通过投资不同层级的受益权来获取不同的收益并承担相应风险的集合资金信托业务。」
3.3.2、集合信托受益权进行拆分转让的,受让人不得为自然人;机构所持有的信托受益权,不得向自然人转让或拆分转让。限制目的:防止信托受益权转让给合格投资者以外的人
3.4、信托计划产品案例-以中信信托产品为例
3.4.1、中信信托-中信融汇 4 号山西恒大华府贷款集合资金信托计划-债权型信托贷款
信托项目产品结构
本信托计划信托受益权不分层级,分为 A 类、B 类和 C 类(或有),各类可分期募集,总额不超过 50,000 万元,期限为 18 个月。本次发行优先级 A 类信托受益权,募集金额约为 30,000 万元,期限为 12 个月。
信托收益分配方式
优先级某类某期信托受益权的核算日为该类该期优先级信托受益权的预计终止日。自核算日起 10 个工作日内的任意一日为信托利益分配日。
资金运用方式
优先级信托受益权认购资金交付给临汾市紫旌房地产开发有限公司后,将用于开发建设临汾恒大华府项目。
信托方案
委托人将其合法拥有的资金委托给受托人,设立资金信托计划,受托人通过信托贷款的方式向临汾市资金房地产开发有限公司发放贷款,贷款金额不超过 50,000 万元,贷款资金用于支付临汾恒大华府项目工程款。
保障措施
1、恒大地产集团有限公司为本信托贷款提供连带责任保证担保。
2、恒大地产(03333.HK)为本信托贷款提供连带责任保证担保。
3、临汾恒大华府的50%销售回款纳入监管账户;
4、太原俊恒公司为本信托贷款提供连带责任保证担保;
5、太原名都房地产开发公司 100% 股权为本信托贷款提供质押担保。
信息披露
在本信托计划期限内,受托人按季制作《信托事务管理报告》,并于信托计划成立日起每季度结束后 10 个工作日内通过中信金融网进行信息披露。
3.4.2、中信?佳源分拆上市重组集合资金信托计划(C3期)-债权型信托贷款
信托项目产品结构:
本信托计划已于 2015 年 7 月 28 日成立,信托受益权不分层级,分 A、B、C、D 四类,可分期募集,募集金额不超过 300,000 万元。其中 A 类信托受益权已于 2015 年 7 月 28 日募集完成,募集信托本金为人民币 80,000 万元,以现金形式认购;B 类信托受益权已于 2015 年 7 月 29 日募集完成,信托本金为人民币 50,000 万元,以现金形式认购;C1 期信托受益权已于 2015 年 7 月 30 日募集完成,信托本金为人民币 20,300 万元,以现金形式认购。C2 期信托受益权已于 2015 年 8 月 10 日募集完成,信托本金为人民币 39,820 万元,以现金形式认购。本次募集 C3 期信托受益权。
信托期限:
预计不超过 26 个月,其中 C 类各期信托受益权预计于 2017 年 7 月 30 日同时终止。
信托利益分配:
1、C3 期信托受益权的信托利益核算日为信托项目成立之日起每自然年度的 12 月 5 日、C 类信托受益权终止日。信托计划存续期间,如因还款人提前清偿部分信托本金及对应的利息,受托人有权将提前还款日作为临时信托利益核算日,向各受益人提前分配该部分信托本金及相应收益。
2、各核算日后 10 个工作日内任一天,在支付应付信托费用后,向信托受益人分配相应信托利益。
信托项目方案:
本信托计划是委托人基于对受托人的信任,将自己合法拥有的资金委托给受托人,由受托人按委托人的意愿,以自己的名义,为受益人的利益,将信托资金加以集合运用。本信托计划所募集资金用于向南京新浩宁房地产开发有限公司发放信托贷款,贷款资金将专项用于:
1、浙江佳源房地产集团有限公司(全国房地产五十强企业,最新一期排名为 44 位)江苏片区项目公司上市前重组,支付交易对价及清理往来款;
2、因上市及获取抵押物需要,进行债务重组;
3、项目开发建设。
保障措施:
1、南京紫金华府项目在建工程及国有土地使用权、泰兴威尼斯项目现房及国有土地使用权、泰兴新天地项目国有土地使用权提供抵押担保,本息抵押率不超过 50%;
2、浙江佳源房地产集团有限公司(全国房地产五十强企业)、实际控制人沈玉兴夫妇及拟上市境内重组主体提供连带责任保证担保;
信息披露:
在本信托项目期限内,受托人按季制作《信托事务管理报告》,并于信托项目成立日起每满三个月之日的 15 个工作日内通过中信信托官网进行信息披露。
3.4.3、中信信托—石家庄中嘉信股权投资集合信托计划-真实股权型
信托计划产品结构:
本信托计划总规模为 45,550 万元,采用分层结构,其中募集优先级资金 30,000 万元,中间级资金 5,000 万元,次级以股权认购,价值 10,550 万元;信托期限 24 个月,满 12 个月后可提前终止;信托计划优先级受益权公开募集,预期收益率为固定+浮动,其中: 固定部分,认购金额 300 万元(不含)以下 10.5%/年,300 万元(含)~600 万元(不含)11%/年,600 万元(含)以上 11.5%/年,浮动部分根据项目住宅售价不同,为 0.5%/年(以上已含认购费)。
信托期限: 24 个月,满 12 个月后可提前终止。
资金运用方式:
本信托计划募集资金全部投资于石家庄中嘉信房地产开发有限公司股权,用于开发建设石家庄市「御珑湾」项目。
信托计划方案简介:
本信托计划募集资金 35,000 万元人民币以增资的方式对河北省石家庄市中嘉信房地产开发公司进行股权投资,中嘉信是河北天阳泰富集团旗下经营房地产开发的子公司,增资款将用于其御珑湾项目的补缴土地出让金及住宅项目的开发建设。增资后,中信信托持有中嘉信 90% 股权,达到绝对控股。该项目属于石家庄市为鼓励市内污染企业外迁,而实施的「退二进三」政策支持的旧城改造项目。根据石家庄市政府部门批复的规划要点,未来该地块将用于住宅、写字楼、保障房等商业开发,预计总建筑面积 44 万m2。信托计划将通过分红以及股权转让实现退出。
保障措施:
1、土地使用权抵押及公司股权质押,跟据戴德梁行的评估,上述抵押物价值合计约 97,400 万元,初始抵押率 43%。
2、保证担保:母公司天阳泰富集团公司提供信托本金及收益保证、实际控制人提供个人连带责任保证担保。
3、天阳泰富持有 10% 中嘉信股权。
信息披露:
在本信托计划期限内,受托人按季制作《信托事务管理报告》,并于信托计划成立日起每季度结束后 10 个工作日内通过中信金融网进行信息披露。
3.4.4、万达商业地产发展基金I号股权投资集合资金信托计划-名股实债

预期年化收益:6.30% 发行机构:中信信托
信托分类:股权类
收益说明:认购金额在 300 万元(不含)以下的信托受益权年预期固定收益率为 6.3%;
认购金额在 300 万元(含)以上的信托受益权年预期固定收益率为 7.0%。
投资说明:收购大连万达商业地产股份有限公司持有的长沙开福万达广场投资有限公司 49% 股权,大连万达商业地产股份有限公司承诺回购,并将长沙开福万达广场投资有限公司 51% 股权质押给我司作为对其回购及支付义务的担保,大连万达集团股份有限公司同时提供连带责任保证。
风控措施:大连万达商业地产股份有限公司承诺回购,并将长沙开福万达广场投资有限公司 51% 股权质押给我司作为对其回购及支付义务的担保,大连万达集团股份有限公司同时提供连带责任保证。


3.4.5、中信·桃花源居特定资产收益权投资集合资金信托计划-收益权型普通受益权
信托计划产品结构:
中信·桃花源居特定资产收益权投资集合资金信托计划,发行规模 2 亿元。信托期限 2 年,自信托计划成立之日起至第 18 个月末,预期收益率 10.5%/年-13.0%/年,信托计划成立满 18 个月后,预期收益率 13.0%/年-15.5%/年,信托收益每 6 个月分配一次。
资金运用方式:
信托计划资金由受托人集合运用,以自己的名义与云南桃园屋业发展有限公司(以下简称「桃园屋业」)签订《桃花源居项目特定资产收益权投资协议》(以下简称《投资协议》)及相应担保文件,以信托计划募集的资金投资于桃园屋业拥有的桃花源居项目特定资产收益权。
信托计划方案简介:
桃花源居项目位于云南省昆明市主城区之一的西山区马街上村花果山,属城市中心区的低密度住宅项目,占地面积 88,786 平方米,容积率低于 1.1,主要由花园洋房、叠层别墅以及联排别墅构成。项目比邻昆明宝珠生态公园,部分住宅能够俯瞰滇池。本信托计划的主要还款来源为特定资产在信托期限内预计可产生的销售收入。
保障措施:
1、土地抵押:桃园屋业已将桃花源居项目用地抵押至中信信托,该土地经北京中企华房地产估价有限公司评估价值为 5.08 亿元,投资本金抵押率低于 40%;
2、股权质押:桃园屋业股东陈桂林、殷勇、王丽萍将桃园屋业 100% 股权质押至中信信托;
3、全体股东连带责任保证:桃园屋业全体股东提供个人连带责任保证;
4、中信信托向桃园屋业派驻董事,参与日常运营管理。
信息披露:
在本信托计划期限内,受托人按季制作《信托事务管理报告》,并于信托计划成立日起每季度结束后 10 个工作日内通过中信金融网进行信息披露。
五、合格投资者、产品销售规则与穿透规则
通过上述几部分的讨论,我们基本浏览了券商、基金、信托、银行这些金融机构发行的金融产品所需要遵守的监管规则、操作模式、投资范围、投资限制及相关实际案例。在上述基础上,我们最后需要了解一下合格投资者规则、产品销售规则及穿透原则。
1、合格投资者
1.1、合格投资者
综合目前的监管法律法规,针对各类金融产品未有统一的监管要求。在不同产品的监管法则中,对投资者的资质要求一般围绕两个方面进行规定:一是风险承受能力,一是风险识别能力。针对风险承受能力方面主要是考察投资者的资产状况,包括可投资资产和财产收入情况;风险识别能力主要是考虑投资能力,包括投资知识和经验。
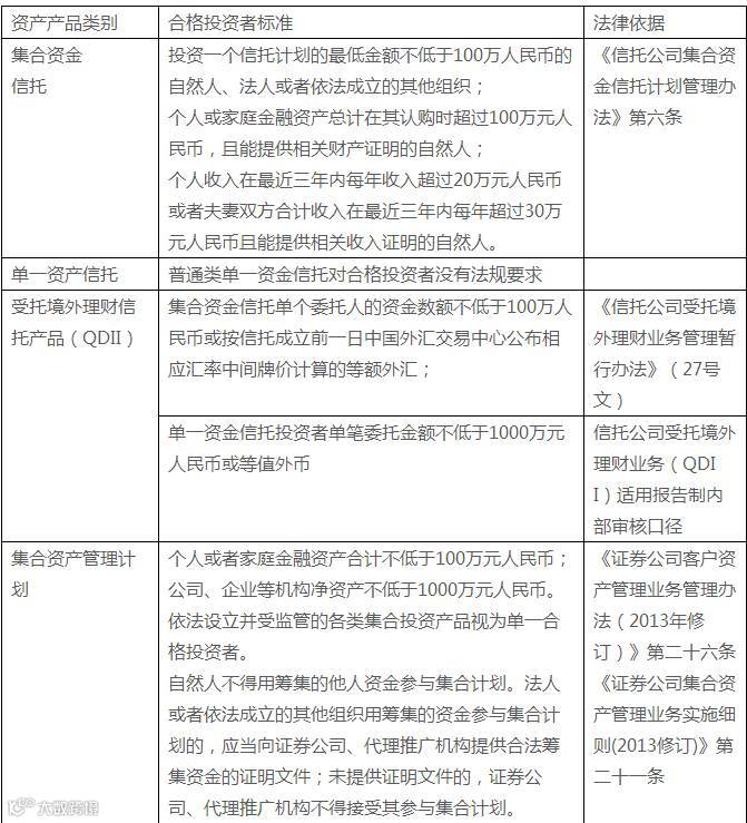
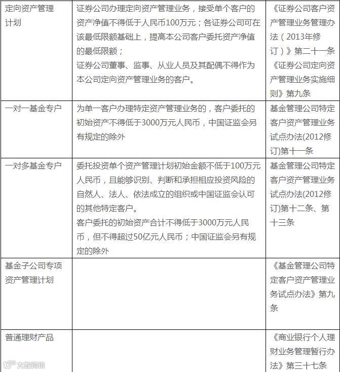
1.2、不同产品对合格投资者的规定



2、产品销售规则

3、穿透原则
穿透原则包括两个层面的意思,
一是从资产端考虑,穿透识别底层资产,即产品的最终投资范围应该符合监管规定和合同约定,应将相关的底层资产的信息充分向投资者披露,如果将金融产品进行多层包装,模糊实际最终投向,规避监管规则,需要通过穿透原则来识别最终投向;
二是从资金端考虑,投资资金应该来自相关监管规定的合格投资者,要识别最终的风险承担者是否为合格投资者,以防止风险承担和资产类别错配,防止私募产品公募化。
公募产品与私募产品的重要区别指标之一就是投资者人数(200 人),这个限制人数在《证券法》《基金法》《私募投资基金监督管理暂行办法》等部门规章中均有规定。
关于合格投资人限制,需要穿透计算的相关规定:
3.1、信托产品穿透要求:《关于进一步加强信托公司风险监管工作的意见》(银监会2016/58 号文)
3.2、券商基金资管产品穿透要求:以合伙企业、契约等非法人形式,通过汇集多数投资者的资金投资于私募基金的,应当穿透核查最终投资者是否为合格投资者。
不被穿透核查的:社会保障基金、企业年金等养老基金、慈善基金等社会公益基金;依法设立并在基金协会备案的投资计划;投资于所管理私募基金的私募基金管理人及其从业人员。
3.3、上市公司定增穿透要求:上市公司定增,需要穿透识别合格投资者人数 2016 年 5 月《证券期货经营机构落实资产管理业务「八条底线」禁止行为细则》:「向非合格投资者销售资产管理计划,或者投资者人数累计超过 200 人,若同一资产管理人的多个同类型资产管理计划的投资标的完全相同,应合并计算投资人人数。
六、金融产品合规性的综合考量
综合上面几部分的总结与分析,针对金融产品合规性的考量应从如下几个方面做综合分析。
1、产品设计合规性
通过上述一到四部分的具体分析,可以总结出来各类金融机构发行金融产品的监管规则,包括投资范围、规模限制、比例限制、嵌套限制、产品结构限制、穿透规则等。一个符合金融监管要求的金融产品才能更加充分的保护投资者权益,实现投资人资产运用的最大优化。

2、产品销售合规性
除了在产品设计层面应符合监管规定外,各金融机构在销售或代销金融产品时,应注意销售行为也要符合相应销售管理规定,不能夸大或过度宣传金融产品的收益,而忽视向投资者披露金融产品的风险,尤其是在多个金融产品互相嵌套过程中,要充分揭示底层资产信息。投资者在选择金融产品的过程中也要保持冷静的态度对待风险与收益。
3、相关机构合规性
任何产品的设计及销售都依托于合规合法经营的金融机构,如果各类金融机构本身就存在重大合规风险或违法监管规则设立的李鬼机构,只能让金融产品合规设计与销售成为空谈。对相关机构合规性的关注应更先于对本身金融产品的关注。
文章转载自IPO案例库
如有侵权,联系删除


