来源:IPO案例库
作者:李冰/何明亚







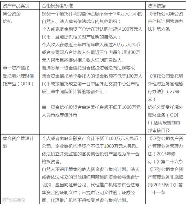
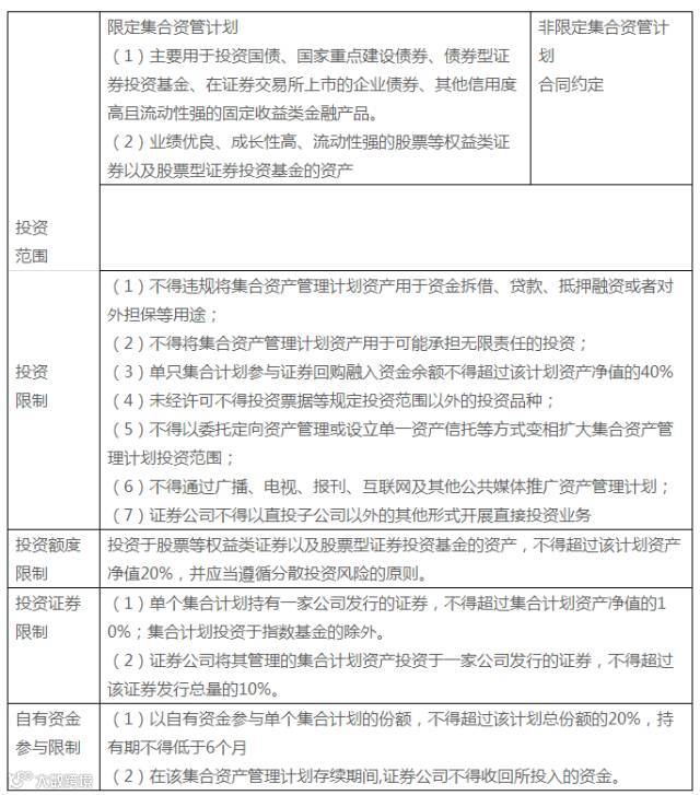
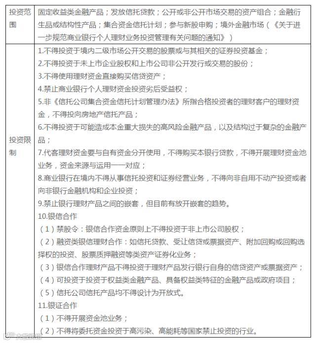
2.2.3-1、投资信贷资产

2.2.3-2、投资票据资产

2.2.3-3、股票收益权+质押

2.2.3-4、应收账款/资产收益权
















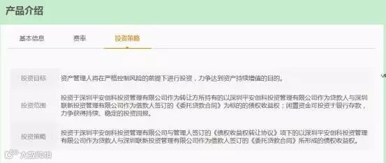
债权型-信托贷款

股权型-真实股权型、名股实债

收益权型-普通受益权、结构化受益权






如有侵权,请与我们联系删除。


