
今天上午10点,深圳时代科技大厦东座21层,金立与经营性债权人的会议正在召开,现场气氛紧张。
会议来了十几波债务在8000万元以上的供应商债权人代表,所有人都在担心钱要不回来。其中一家代表情绪激动,直接声明,“去年10月份开始发现回不了款,现在欠了几个亿!……我一定把事件搞大!”

从当年高调请刘德华代言,到在智能机时代艰难求存。16年,一代手机巨头终究没躲过破产的命运。
1
想当“少年”的“中年”金立
说实话,单从“金立”这个名字上看,它就不是卖给年轻人的~
金立成立于2002年,那个时候的中国还是遍地机会。
1994年毕业的刘立荣在创办金立前,曾在出过段永平(步步高创始人)、沈炜(vivo创始人)、陈明永(OPPO创始人)三位牛人的中山小霸王电子科技公司工作。恰好这三个人也和他颇具“缘分”,段永平这个“前老板”的营销思想深刻影响了刘立荣和他创办的金立,而沈炜和陈明永两人的公司则成了金立在智能手机时代争夺线下渠道的劲敌。
金立正式进入大众视野,是在2006年。那个时候砸巨资投广告还是一个性价比非常高的营销手段。此前的秦池酒、孔府家酒、爱多、哈药六厂、飞龙、脑白金、小霸王等一众前辈都曾借这个手段一炮而红。
刘立荣似乎深得段永平“真传”,金立在积累了一段时间后,也开始发力广告。除了冠名各大热门电视节目,更重金请刘德华代言,一句“金品质,立天下”脍炙人口。

金立的“中年”属性便是在那时凸显的。无论是从广告,价格,还是外观设计上,他们面向的都是具有一定事业基础的政商人士。不得不说请刘德华作代言人是一招好棋,他勤奋、成功的品质和金立的品牌调性十分契合,广告一经打出就效果巨大。金立2007年的利润甚至达到5个多亿。
彼时华为终端(手机)还在盈利线挣扎,OPPO还在做着MP3,vivo要到3年后才成立,联想手机成长无望(甚至一度在2008年被剥离出售),雷军还在做着金山CEO;和金立竞争的是诺基亚、波导、大唐以及一众山寨品牌,但都打不过金立——2010年金立的出货量居全国第一,自身也俨然成了一名“中年”成功者。
但到了2011年,智能机时代来了。
在这场智能化的浪潮中,金立“侥幸”没死,成功转型。但用户变了,市场变了,技术变了,金立面对这样一个完全陌生的智能手机时代,在产品定位上不知所措,最终自乱了阵脚。
它尝试过“小清新”的年轻化路线,但一以贯之的纯黑色搭配金色营造出的中年男性的固执形象,再加上自身其实始终不愿抛弃西装革履带来的的商务气质,使得“中年”气质在金立身上挥之不去。
这本身没什么,中年的市场也是很大的,如果金立能细耕中年市场,也能立于不败之地。历史上金立短暂的起死回生,借助的就是树立续航、安全的差异化特点,回归商务属性。但它紧接着又作死般“打年轻人的主意”,最终落得两头不讨好,三线作战(vivo、OPPO、华为)的局面,加速了衰亡。
一直在走下坡路的金立,似乎“临死”前仍没想明白,自己的品牌到底要走哪条路。
2
辉煌之后:中兴与灭亡
2011年,金立对智能手机的发展前途判断失误。10月份开始,销量呈现了断崖式下降,原本还担心供应不够的局面,忽然变成了存货滞销。在接下来的时间里,华为、小米、中兴等品牌纷纷超越。
金立对年轻化的尝试始于2013年,它和淘宝联合推出了“淘宝月光手机”,主打轻薄和年轻,但反响惨淡。2014年又推出IUNI品牌,试图仿照小米走互联网模式,但东施效颦。

IUNI几度换帅,品牌定位不清,盲目追求销量几年后也倒闭了,
没能成为那颗“种子”,但贴吧上仍有用户怀念的身影
2015年,刘立荣重新回归一线,金立开始主打续航和安全,不再转型“年轻化”,让IUNI作为“种子”独立运营,发行了规模为10亿的私募债“16金立债”,并于次年推出商务属性的M系列手机。这些举措在当时外界看来是“拨乱反正”,让金立品牌和差异化特点再次清晰起来。
后来统计显示金立M系列出货量达4000万,销量第四,超过小米。
但现在看来,那只是“金立王朝”的“中兴”。因为有“中兴”也意味着有“灭亡”。
M系列的成功让刘立荣信心大增。紧接着次年推出M2017,结果,遭遇惨败,金立失去了唯一翻盘的机会。
当时金立签约了冯小刚、徐帆夫妇为代言人,还喊出“成功的标配”这一宣传口号,售价也不菲,起售价6999元,鳄鱼皮私人订制版更是高达16999元。
被问及原因时,刘立荣信心满满地对记者说,“你不明白”,总有一部分人有这样的需求。

不可否认,低配高价这条路是跑的通的,vivo和OPPO就是现成的例子,但前提是品牌溢价能力突出。而金立的M系列底子很薄,仍需花时间悉心经营和培育。
金立M2017定价比iPhone还贵,甚至卖出16999元的天价,是不理智的大跃进之举。后来M2017上市仅3个月便降价1000元,上市半年其在京东旗舰店仅收获几百个评价,京东、天猫第三方经销商评价则在个位数到20个不等,而且不乏吐槽、差评。
留给金立的时间不多了,国内手机市场正由过去的倒三角形转变为T字形格局。从2017年的全球出货量来看,小米有将近1亿台,而“二线品牌”金立却只有2700万台,这种差距还将继续扩大。


在营收不利的情况下,金立的支出却并未见少。比如同时推出了S系列手机,想拓展年轻群体,出师不利;试图走向海外,并主打以印尼为中心的东南亚,但收效太慢。此外董事长刘立荣还“借走”公司十几到一百亿,用来赌博。。。
12月份,刘立荣澳门赌博一夜之间欠债几个亿的传闻流出。上游供应商欧菲科技出现应收账款风险,当月14日欧菲科技表示“已经对金立申请了财产保全,抵押物包括金立旗下两处深圳物业和微众银行3%股权,总体估值超过20亿。”
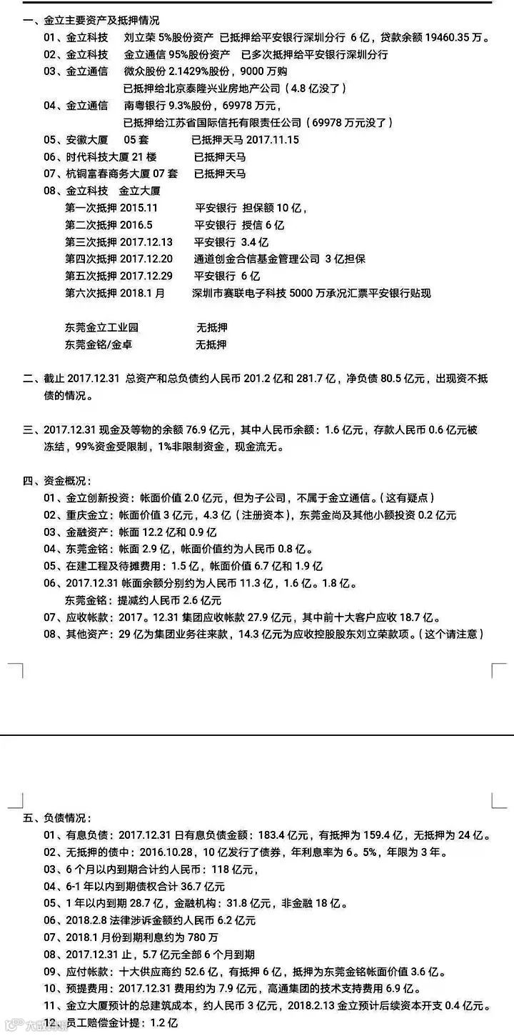
一份媒体披露的疑似金立主要资产及抵押情况的图表显示,截至2017年12月31日,金立总资产为201.2亿元,总负债281.7亿元,净负债80.5亿元,资不抵债。

可以说“金立王朝”的命运就此注定。
在接下来的一年里,刘立荣暂居香港,其41.4%的股权被法院冻结;金立的自救、挣扎、裁员、离职、追债、扯皮、谣言……各种戏码上演,最后树倒猢狲散。
11月20日,近20家金立供应商经过长达几个月的上门讨债后没有结果,向深圳中院提交对金立进行破产重整的申请。

10月22日,东莞市金顺新能源科技有限公司发《告供应商书》称:“由于受金立公司拖欠货款以及行业大环境的影响,正常生产已无法继续,我方经慎重考虑,决定从2018年10月20日起停工停产。”(图片来源:第一财经日报相关报道)
23日,长期关注财经事件的界面新闻发出文章“复盘金立死亡之谜:董事长刘立荣赌博输了超100亿”,金立第一次被媒体正式冠以“死亡”之名。
3
“赌徒”刘立荣:到底输了多少?
在2017年12月以前,谁也想不到这个经常挂着谦和微笑的翩翩君子会沉迷赌博。
坊间流传刘立荣输掉100亿,媒体援引知情人士的话说,“刘立荣去过两次塞班岛。第一次就输了20个亿。第二次,与刘立荣私交甚好的几位朋友,亲自飞到了塞班想劝他回头,没想到看到的是却是赌桌上堆积如山的筹码。最后一把牌,一次性输了7亿美金。”。
而刘立荣在接受证券时报采访时说,“参与是有的,但是怎么可能会有这么多钱?……(大约输了)十几个亿吧。”
两种说法自相矛盾。真实的数字,恐怕会一直埋在刘立荣和塞班岛赌场大亨纪晓波两人的心里。
总之,赌徒的话都不怎么可信。
不止是赌博方面,金立自身的财务数据也是一个谜:
1)对外公布的财务资料显示,2016年金立营收达270多亿,净利润13.3亿,现金余额7.3亿;2017年上半年金立营收150多亿,净利润7.6亿,现金余额更是达到10.3亿。按照这种财务状况,金立不像是一个正在走下坡路的公司,更不可能轰然倒塌,这个财务数据想必问题很大。
有两件事可作为佐证,一是今年10月26日,金立财务总监何大兵被深圳市中级人民法院列入失信被执行人;二是曾有媒体援引知情人士的话说,“刘立荣和财务负责人将金立很大一部分的账目毁了,投资方都不接受这样的一团乱账。”
2)财务数据的另一个版本来自刘立荣在今年1月份说的,“2016、2017年金立营销费用投入60多亿,加上近三年对外投资的30多亿元,近100亿元的投入对金立的资金链造成很大影响,这导致了金立近来资金链危机的出现。”
但到了4月份时任金立副总裁的俞雷发微博称,60亿广告费用“不知道你们是怎么算出来的”。

知情人士也表示,“2016年广告投入费用大概10个亿左右,2017年只有7-8亿的预算,下半年都没花完就出事了。”这位知情人士还补充说,每笔投放都有很大的折扣,而且大多数广告款都还没付。
所以60亿营销费根本是无稽之谈。刘立荣之所以这样说,可能很大程度上是为了拿营销给金立的资金状况“背锅”。
3)第三种说法来自刘立荣最近接受证券时报的采访报道。“……后面转型做智能手机,从2013年开始以来就一直在亏损,费用大,产出不大,持续负现金流,一直通过银行输血。”刘立荣说,“在2013年到2015年,金立平均每个月亏损不低于1亿,到2016年和2017年每月亏损不低于2亿。”
这个说法过于惊人,不知道刘立荣在这样说时,有没有想过此前经他之手发布的漂亮的财务数据,可能他现在更在意的是,如何避免被认为是自己的赌博导致了金立之死。
他在接受采访时还否认了从金立挪用60亿公款的说法,说自己的行为只是“借用”,而且金额只有“十几亿”。
赌博、财务、挪用公款,各项数据交织在一起,可能引导外面的吃瓜群众走向真相,也可能构筑出一个谎言。但不管怎样,金立这几年大概率是连续巨额亏损的。下个月金立将进入破产重整程序,届时可以关注相关公开数据。
4
善后
金立破产有两种方案——破产清算或破产重组。
破产清算的话法院会成立一个清算组,如果发现挪用公款行为,会对金立和刘立荣提起诉讼,然后把所有资产进行抵押拍卖,优先清偿供应商、职工、税款和负债。而债权人也会向金立以及刘立荣个人提起诉讼。但这对债权方也是不利的,因为他们是不可能拿到足额欠款的。
而如果是破产重整,意味着有投资方和原股东都会参与进来,会有一定的缓冲空间,以及还能商讨如何弥补这一大笔财务窟窿。
从23号金融债权人会议和28号经营性债权人会议的结果看,破产重整方案会被大概率采用。
一个比较好的消息是,金立的破产重组引入了一个明星团队——武捷思领导的富海银涛。武捷思此人在1999年被委派至香港负责对当时负债高达35.85亿美元的粤海集团债务重组的案例时,有一段近似化腐朽为神奇的故事。他也因为在任粤海集团董事长3年时间里,令当时破产边缘的粤海系起死回生而闻名。
证券时报记者在一份报道中披露,富海银涛提出的债务重整思路是,原股东将放弃一切权益,金立归全体债权人所有;债权人方面,有抵押物的债权人保留债权、抵押物不变,未付利息转为新贷款本金,无抵押债权人进行债转股,小额债权人保留债权;管理团队负责恢复一定规模的生产和销售。同时不放弃引入战略投资人的机会。
金立死了,刘立荣怎么办?按照他的说法,希望用三五年时间全额偿债。外界猜疑的“洗钱”、转移财产,他表示其个人名下以及夫妻共同财产均被查封,在海外没有置业,目前没有考虑自己将来的安排~
是非成败转头空。青山依旧在,几度夕阳红。
——————————
PS:
刚写完这篇文章,正在刷微博,忽然看到薛之谦发的这条热搜用的正是金立M7。薛之谦代言过金立,而这款手机是去年金立发布的一款全面屏旗舰机。
一时间,恍如隔世。

————————
资料来源:界面、证券时报、每日经济新闻、品途商业评论、腾讯《一线》等。
- End -
价值立方30天集训营之一级市场方向即将开营,欢迎报名。

