
/////
不得不说,金融人最拿手的活计就是尽调了。比如昨天,证监会换帅,大家都对这位易主席非常好奇,做出了各种“研究”。
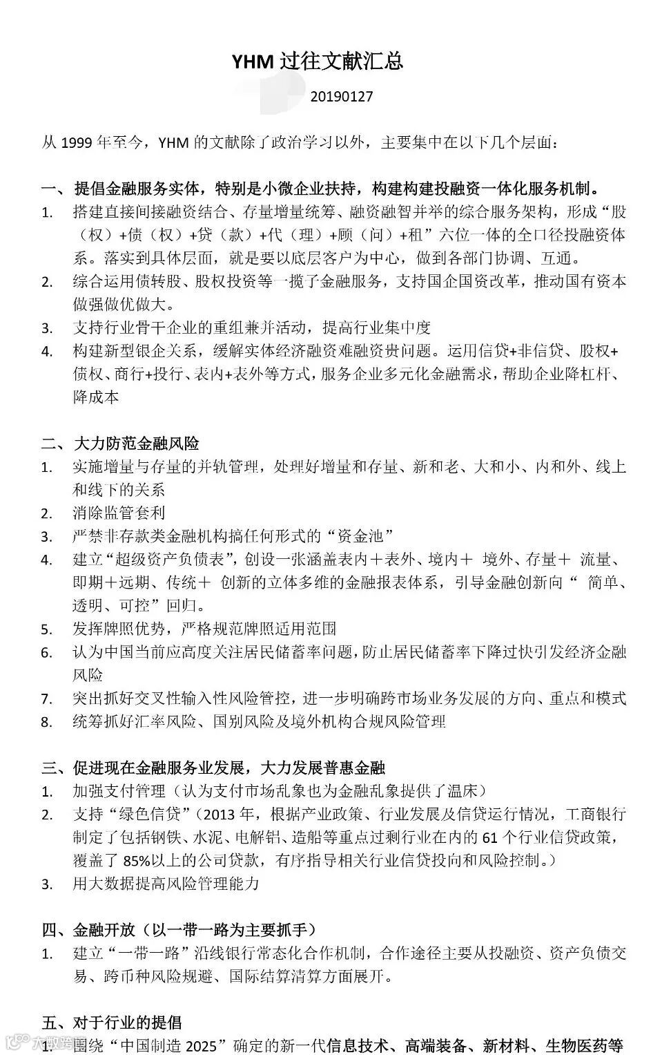
比如这些,对我们了解易会满思想观点和政策倾向非常有帮助↓↓↓
以下内容来源于网络。
1


2





3
emm,其实本没有“3”。为了凑数,就来个玄学版吧
。纯属娱乐,供君一笑。


金融小伙伴career
/////
不得不说,金融人最拿手的活计就是尽调了。比如昨天,证监会换帅,大家都对这位易主席非常好奇,做出了各种“研究”。
比如这些,对我们了解易会满思想观点和政策倾向非常有帮助↓↓↓
以下内容来源于网络。
1


2





3
emm,其实本没有“3”。为了凑数,就来个玄学版吧
。纯属娱乐,供君一笑。

