搜索
首页
大数快讯
大数活动
服务超市
文章专题
出海平台
流量密码
出海蓝图
产业赛道
物流仓储
跨境支付
选品策略
实操手册
报告
跨企查
百科
导航
知识体系
工具箱
更多
找货源
跨境招聘
DeepSeek
首页
>
中行笔试5月16日开考!速领笔试真题资料包,听2020年中行春招笔试解析
>
中行笔试5月16日开考!速领笔试真题资料包,听2020年中行春招笔试解析
金融小伙伴career
2020-05-14
2
导读:中行发笔试通知了!!!!
千呼万唤始出来,
中行的笔试终于发了!
5月13日发通知,5月4日和15日试考,
5月16日14点
正式开始笔试。
如何在最后的
时间
,
把握住关键的要点,争取一举通关?
还剩几天时间,
笔试该如何准备?
历年笔试的特点有哪些?
2020春招又可能涉及哪些题型?
小金子老师带来最新的
中行2020春招笔试全解读
抓紧时间进群听课啊!
临阵磨枪,不快也光~
为了帮助大家更加顺利的拿到实习Offer
我们建立了专门的
中行春招笔面试
交流群
在这里
不仅能够获得丰富的笔面试资料
而且可以结识一群志同道合的小伙伴
获得最及时的笔面试通知信息
中行最新最全笔试真题/练习题资料
资料包含:
中行历年笔试真题、练习题、讲义
中行2020年知识点讲解、模拟题
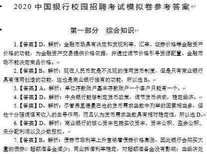
——资料部分预览——
中行历年校园
招聘
各类题型笔试真题及答案解析
中行2020年最新英语部分题库及知识点整理
中行招聘最新全真模拟笔试试题及答案解析
中国银行-综合知识
中国银行-能力测试
中国银行-英语部分
中国银行-参考答案
如何领取
最新最全笔试真题资料包
听
2020年春招笔试全解读
添加小助手,通过后回复
口令
【中行】
获得领取方式
【声明】内容源于网络
0
0
金融小伙伴career
金融小伙伴致力于搭建一个金融垂直领域职业信息分享和交流公益平台,通过持续不断的公众号推文和线上线下活动,提供及时、全面、高效的行业招聘信息和职场提升经验。目前,我们已吸引了超过100万粉丝,在海内外金融学子和在职人士中均享有盛誉。
内容
10966
粉丝
0
关注
在线咨询
金融小伙伴career
金融小伙伴致力于搭建一个金融垂直领域职业信息分享和交流公益平台,通过持续不断的公众号推文和线上线下活动,提供及时、全面、高效的行业招聘信息和职场提升经验。目前,我们已吸引了超过100万粉丝,在海内外金融学子和在职人士中均享有盛誉。
总阅读
2.9k
粉丝
0
内容
11.0k