
创始人团队:
北清复交||华政||南开||上财||人大||浙大||中大||华工||港科||牛津||伦敦政经
我们的目标:
双线(线上&线下)打造最强金融名校人脉圈,求关注共玩耍!
关注的方式:
点击顶部金融小伙伴,或者检索微信公众号jrxhb2014并关注。
-----------------分割线-------------------
核心提示:
1、民生银行董文标离职转入“中民投”,引发投行人士热议“中民投招聘”?
2、中民投的59个实力杠杠的股东,500亿资金,哇塞,神一样的“民营企业”!

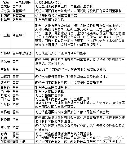
《1、股东结构和高管简介》
由全国工商联牵头组织的中国民生投资股份有限公司(中民投)8月21日在上海正式揭牌,此前,除部分股东名单及高管层经媒体报道后浮出水面,更多完整细节依旧成谜。
记者了解到,参与中民投发起设立的为59家大型民营企业,涉及新能源、机械制造、冶金、信息科技、资产管理、服装、生物制药、环保、文化传媒、商贸、电力、家电百货、电子商务、金融、房地产等多个领域。
59家已经披露的股东名单包括亿达控股、泛海集团、巨人投资、科创控股、陕西荣民集团、东岳集团、红豆集团、苏宁电器、和润集团、新华联合冶金控股集团、亨通集团、宗申产业集团。
董事会架构方面,董文标任董事长,另有4名副董事长,其中包括亿达集团董事局主席孙荫环、泛海集团董事长卢志强、巨人网络董事会主席史玉柱以及韩亚金融集团副社长李银珩。
监事会主席为何俊明,为科创控股集团董事局主席;监事会副主席为高扬瑜,为华鑫通国际招商集团董事长兼总裁。
而从经营层来看,总裁为李怀珍、曾任民生银行监事会副主席,副总裁有二人,其一为王建平(民生电子商务董事长),其二为孔林山(民生金融租赁董事长);另有总裁高级助理张志超,曾任方兴地产(中国)总裁助理、副总裁。

《2、九大业务板块》
中民投未来的版图架构将包括九大版块,分别为中民新能源、中民钢铁联盟、中民矿产物流、中民嘉业、中民物业、中民国际通航、中民国际、中民投资本、中民欧洲资本。
据此看来,已将新能源、钢铁、矿产物流、房地产、物业管理、航空等产业领域全面覆盖其中,具体业务方向如下:
中民新能源:以整合、运营光伏发电项目为切入点,成立中民新能源集团,积极促进能源行业有效转型,将其打造为中国一流的清洁能源提供商。
中民钢铁联盟:打造民营钢铁行业联合体,与矿产物流集团配合,改善应收账款周转率和资产流动性水平,实现钢铁联盟的交流互动、优势互补、资源共享。
中民矿产物流:联合10家民营钢铁企业成立中民矿产物流集团,下设中民矿砂、中民焦煤、中民钢铁销售三家专业子公司,与钢铁联盟相呼应,将其打造成中国一流的铁矿石物流集团。
中民嘉业:中民投旗舰企业之一,重点在一线城市核心地段开发持有优质项目,形成中民投核心资产,在二线城市规划新区开展城镇一级土地开发。争取三年成型、五年上市、十年成为中国该领域的佼佼者。
中民物业:打造智能化、模块化、私人订制化的物业管理服务体系,建立最贴近民生的物业服务管理平台,将其打造成服务网络最完善、概念最丰富的物业管理公司。
中民国际通航:通过收购兼并等方式做大做强中民国际通航,打造最具中国特色的公务机服务产业链,力争五年内公务机达到500架,发展成为世界第二大公务机管理公司。
中民国际:在香港成立的投资银行,为中民投及民营企业提供全面的投资银行服务,以投资带动投行业务,投行提升投资回报,打造全面、一体化的跨境金融服务平台。
中民投资本:集聚民间资本力量,服务国家“走出去”战略,发挥集团战略优势,整合国内金融行业发展,通过直接的长期战略性股权投资,提升被投企业及机构的市场价值。
中民欧洲资本:在伦敦设立中民欧洲资本总部,拟投资15亿美元,以英国为基础,辐射整个欧洲,开展投资、并购和产业整合,打造中国企业海外(欧洲)最大投资平台,引导和培育中国民营资本开展海外(欧洲)投资并购战略。
(消息来源:21世纪经济报道 冀欣)

《3、八卦汇总贴1》
4月17日,庞大的民间金融投资航母公司——中国民生投资股份有限公司(中民投),通过巨人网络董事长史玉柱的微博登台。“总理签字批准成立的一个国字头民营公司,今天创立大会。”
近日,金改实验室拿到了一份列有中民投59家股东以及21位“董高监”(董事、高管、监事)的名录,尝试揭开“民营版中投”中民投的神秘面纱。大致能勾勒出这样的图景:中民投极有可能是以社会资本为主体搭建的投融资平台,未来将主要从事国内基建和海外并购;通俗点说,就是立足国内、瞄准海外的社会资本“联合舰队”。
可见的是,在59名投资人中,虽然不乏苏宁电器、亿达控股、泛海建设、巨人集团、红豆股份、科创控股、东岳集团、宗申集团等产业巨头,但名不见经传的投资公司却在数量上占去了中民投过半股东席位。
据金改实验室统计,59名投资人中,仅有限合伙的投资管理公司就达11家,其中有10家是2014年刚设立的新公司,最近的一家注册日期为2014年4月22日,距离中民投注册成立日(5月9日)仅仅隔了17天。
特别值得注意的一点是,民生银行与中民投的关系可谓千丝万缕。
金改实验室调查发现,除了民生银行与中民投在高管人事、股东上的重叠,在中民投多家股东的背后,都有着民生银行旗下民生置业有限公司(下称“民生置业”),以及民生加银资产管理公司(下称“民生加银资管”)的身影。
尚未入驻,已考虑扩租
虽然过了立秋节气后,上海的连续高温天开始停歇,但在中民投的注册地——上海黄浦区中山南路100号23层,仍是一片热火朝天的景象,因为就在八月底,这座自称“雄踞百年外滩、鼎立时代中心”的外滩首席超甲级5A智能化办公楼的23层,就将结束装修,迎接中民投正式入驻办公。
在金外滩国际广场的宣传册上,该楼仅有22层,只租不卖,而中民投恰恰在23层,这就意味着,在该办公楼公开出租前,中民投已经“落订”。
经金改实验室调查发现,金外滩实际建成的楼层数为26层。据金外滩工作人员介绍,在中民投23层上方的,为金外滩自用楼层,而在中民投下方的20、21层则计划留给某家交易所来使用。
“中民投装修就快要结束了,应该会在月底营业,不过他们正在考虑要把22层扩租了。”据金外滩工作人员介绍,他们给中民投开出的日租金为10元/平方米,按照一个标准层面积2240平方米计算,中民投每天交的房租就有2.24万元。此外,该办公楼有394席地下停车位,地下停车位月租为1700元/辆。
不过,除了上述办公地,近日还有消息称,将于九月拍卖的上海董家渡社区13、15地块已内定给中民投,而同样位于上海的江宁路北京西路黄金地段的香樟花园也将为中民投所用,但上述消息尚未得到证实。
招聘优先考虑CFA、CPA、ACCA
从2014年5月9日中民投以500亿元的注册资本落户上海至今,已过去了三个多月,除了准备办公场地,这艘“联合战舰”还在为日后出航物色合适的队员。
5月中旬,某招聘网站率先挂出了中民投的招聘信息。该信息显示,中民投此次打算在上海共计招聘22个中高端岗位,涉及业务经营、风险管理、专业管理三个大类,具体有股权投资、投后管理、并购重组、研究分析、投行商行、战略投资、企项融资、资金管理等岗位。
上述网站6月30日结束简历收集。7月1日,又有一家招聘网站挂出了中民投的招聘广告,仍然是那22个岗位。简历投递截止日期为2014年7月30日。
根据招聘资料,中民投是全国工商联发起组织成立的首家民营大型投资公司,以“聚合资本能量,释放机制活力,服务国家战略”为使命,面向国内、国际两个市场,支持民营企业做大做强,争取成为“中国民营资本投资的领军者”,做“实现民营企业梦想的推动者”。
“中民投招一个人力资源管理岗,除了要具备专业技能,还说优先考虑具有CFA(特许金融分析师)、CPA(注册会计师)、ACCA(特许公认会计师)等资格认证者,这会不会要求太高了一点。”一名看过任职要求的业内人士发出这样的感慨,在金融机构投研、资管队伍中,也并非人人会获得上述资格认证。
“高规格”的招聘,仅仅靠猎头公司显然无法完成。与民生银行有着千丝万缕联系的中民投已将人才引进计划播撒到民生系中。
率先曝出中民投创立大会的史玉柱在3月25日辞去了民生银行董事的职务,而据史玉柱4月17日的微博内容,“推辞失败,我还是被选为(中民投)副董事长。好在我是非执行董事,不参与公司运营。”
不过,史玉柱随后删去了该条微博。
现任中民投法人代表的李怀珍则在6月11日递交辞职报告,申请辞去民生银行监事会副主席及监事会相关专门委员会的职务。
随后的8月4日,民生银行副行长赵品璋被媒体曝出将辞去在民生银行的职务,赴任中民投副董事长。不过,民生银行尚未就此事发布公告。
民生系“位高权重”
其实,在中民投的工商注册资料上,1位董事长和4位副董事长的姓名栏已分别署上了董文标、卢志强、孙荫环、史玉柱、赵品璋的名字。
其中,董文标是民生银行董事长,赵品璋系民生银行副行长,史玉柱、卢志强各自控制的巨人集团、泛海集团,则在民生银行2014年一季报中分别为该行第四和第八大股东;卢志强还是民生银行副董事长。而孙荫环是大连亿达集团董事局主席、全国工商联副主席。
换言之,中民投正副董事长这五个席位中,“民生系”占据4位。
同属“民生系”的李怀珍,担任中民投董事兼总经理。虽然目前他已辞去民生银行职务,但其在工商注册资料中,仍是民生国际通用航空有限责任公司(民生国际通航由民生银行筹划成立)的监事会主席。
据金改实验室了解,李怀珍是中民投6人筹备小组的成员,并由其牵头推进中民投的筹备。
此前,李怀珍并不为人所熟知。
与目前活跃于一线的多数银行家一样,李怀珍的职业生涯前半段是在监管部门,后半段则“下海”,进入了商业银行。
在中国人大网的人大代表信息中,李怀珍现年57岁,1957年生,河南扶沟人,东北财经大学经济投资专业硕士;据民生银行公告披露,其还是高级经济师。
在2012年2月加入民生银行之前,李怀珍曾先后任山东银监局副局长、湖北银监局局长、银监会财会部主任。2011年,时任银监会财务部主任的李怀珍还曾发表题为《银行业动态拨备制度研究》的工作论文。
民生置业、加银一个月突击入股7公司
如果你以为“民生系”对于中民投的掌控仅仅如此,那就大错特错了。从澎湃新闻获得的中民投59个股东名单中不难发现,在股权结构高度分散的背后,有7家公司被民生加银资管和民生置业突击入股。
根据上海工商局披露的信息,中民投的经营范围与投资紧密相关,包括股权投资、股权投资管理、商务咨询、财务咨询、实业投资、资产管理、投资咨询。而在中民投59家股东中,以投资为主营业务的公司至少有30家,占去了股东数量的半壁江山。
金改实验室掌握的信息显示,其中,有11家以“有限合伙形式”入股中民投的投资管理公司值得特别关注,这些投资管理中心的注册资本都不小,规模最小的北京普泰投资管理中心,其注册资本也超过了6亿元。
这11家中,7家的背后是民生加银资管和民生置业的身影。
这7家公司分别为北京华鑫通投资中心、北京巨人多赢投资管理中心、北京康讯投资中心、北京普泰投资管理中心、北京亿润创智投资管理中心、北京盈生创新投资中心、中盈(漳浦)投资中心。
上述7家公司具有相同的特质:
即合伙人均为3家企业,其中一个合伙人即是民生加银资管,另一个合伙人则有民生置业的出资行为。民生加银资管和民生置业的入股时间也颇为关键,出资时间是在2014年3月13日至4月8日的一个月间,称之为突击入股,一点都不为过。
梳理民生加银资管和民生置业股权结构可知:
民生加银资管实则是民生银行旗下的基金子公司,注册资本1.25亿元,其中民生加银基金管理有限公司出资5000万元,民生置业出资3750万元,亚洲金融合作联盟(三亚)出资3750万元,股权比例为40%、30%、30%。而民生加银基金管理有限公司由民生银行绝对控股,持股比例为63.33%,另两个股东——加拿大皇家银行和三峡财务有限责任公司分别持股30%和6.67%。
民生置业注册资本5000万元,由两家社团法人——民生金融租赁股份有限公司工会工作委员会,以及中国民生银行公会工作委员会出资成立,股权比例为10%和90%
巨人投资和民生加银的“露水姻缘”
突击的,不仅是民生加银资管和民生置业。
史玉柱的北京巨人多赢投资管理中心(下称“巨人多赢”),在5月13日至6月26日间,和民生加银资管“闪婚”、“闪离”。
5月13日,民生加银资管出资7亿元入股巨人多赢,同日,北京盈利投资管理有限公司也出资80万元成为该公司的新合伙人。增资后,巨人多赢这家2014年3月13日成立的公司,注册资本由100万元飙升至10.008亿元。
表面上看起来,民生加银资管的出现,似乎起到了做大投资公司注册资本的效果。但彼时外界有一困惑:
对于注册资本仅有1.25亿元的民生加银资管而言,能有上述大手笔着实让人“惊奇”。
这段“露水姻缘”在6月26日便戛然而止。工商资料显示,巨人多赢在6月26日再次变更了投资人信息,民生加银资管不见了踪影,史玉柱实际控制的上海健特生命科技有限公司“替补”出场。
9名工商联“小伙伴”占坑中民投
撇开“民生系”的熠熠星光,中民投的高管以及股东依然不容小觑。
此前便有接近民生银行高层的人士称,中民投的成立与全国工商联关系密切。
而在金改实验室获得的中民投21个“董监高”名单中,最终在中民投担任职务的全国工商联副主席至少有七人,分别是民生银行董事长董文标、亿达集团董事长孙荫环、陕西荣民集团董事长史贵禄、科创控股集团董事局主席何俊明、东岳集团董事长张建宏、百步亭集团董事局主席茅永红、红豆集团总裁周海江。
金改实验室比对了中民投59家股东名单后发现,除了董文标外,上述六名全国工商联副主席均直接或间接持有中民投股份。
此外,同属全国工商联的中国民间商会副会长卢志强、张近东(苏宁电器股份有限公司董事长)亦在中民投任职或参股。这两人也均曾担任全国工商联副主席。
虽然尚无法确认上述全国工商联主要成员在中民投中的实际出资比例,但从过往公开资料来看,10亿元或许是个“基准价”。
据史玉柱4月17日微博内容,“我公司投资10亿(元),仅占股2%,是个小股东。”
而在稍早前的4月8日以及3月28日,东岳集团和泛海建设也曾分别发布公告,确认了会各自认购10亿元中民投公司股份的事项。
未来版图:金融、钢铁、光伏、船舶
坐拥如此海量的人脉,中民投会干点什么?
“我现在正在做的还有一个很好的事情,中国100家大型民营公司,每家民营企业出一个亿,就是100个亿,成立一个中国民营企业投资公司,叫中民投,也是一个很强大的民间外交平台。”这是董文标2013年5月把相关计划公开时的说法。
根据当时的计划,董文标准备让中民投支持中国民营企业到海外并购,或者在国内做一些基础设施的建设;另一方面,其也寄望于能享受到中央政府的一些政策,如外汇储备政策支持和国家开发银行的授信支持。
东岳集团在4月8日的公告中透露,成立中民投背后的理念是整合民企财务资源,以便对中国经济调整期及潜在新兴行业领域和企业进行策略投资。
而据专业财经媒体报道,中民投意欲成为一个涵盖金融、钢铁、光伏、船舶四大板块的资本运作平台。中国安邦集团研究总部的研报介绍,中民投所要整合的,正是目前国内最典型的三大产能过剩行业,在兼并重组的同时,也将通过土地开发等资本运作手段,打通各个资产环节。
不过,在中民投的59家股东中,并未出现光伏业、船舶业公司的身影。
新华联合冶金控股集团有限公司是中民投59家股东中唯一一家钢铁行业公司。目前,该公司注册资本为12.5亿元,其控股股东为河北新华联合冶金投资有限公司,实际控制人为中民投监事孙翔。
然而,在已经曝出中民投的钢铁板块并购平台中,新华联合冶金控股集团并不在其中。有消息称,中民投选择了方大集团、德龙钢铁集团、建龙集团、川威集团等四家民营钢铁公司,作为其并购和资产整合的平台。
对此,业内人士一语道破天机:“以股东作为整合平台,受到政策限制,存在利益输送的法律风险,而恰恰在光伏、钢铁、船舶三个行业,中民投有实力的股东最少。”
中民投股东名单中倒也有个别煤炭企业,如广西金伍岳能源集团有限公司、山西汇丰兴业焦煤集团有限公司。其中,前者的资本实力并不弱,注册资本接近20亿元。
具有房地产领域背景的股东则为数不少。而化工(东岳化工)、水泥(红狮控股)、电器(苏宁电器)、纺织(红豆股份)、制造(宗申动力)等来自传统产业的实业资本,也是中民投的重要股东构成。
中民投巡访团动作频频
截至目前,中民投的基础建设以及人员配备尚未完全到位,但邀得数位民营资本大佬的鼎力加盟后,这家中国改革开放以来成立的最大私营投资集团近期保持着“曝光率”。
在5月19日举行的国际太阳能产业及光伏工程展览会上,中国最大的民营电力公司协鑫集团宣布,其将与中民投合作建立规模100亿元的基金。这是中民投成立以来首单浮出水面的投资计划。彼时,协鑫集团董事长朱共山透露,该基金的投资方向基本确定,以天然气终端接收站、天然气分布式能源项目、发展光伏电站以及光伏产业整合为主。
协鑫集团并不在中民投的59家股东名单之中,而中民投的股东也没有一家与光伏产业相关。但这并不影响中民投在光伏产业率先布局的能力。
6月1日,中民投首次海外考察之旅正式起航,在其完成对英国伦敦的考察后不久,彭博社报道称,中民投将向英国投资15亿美元,并且将在伦敦设立该公司的欧洲区总部。英国首相办公室在一份电子邮件声明中表示,中民投将会投资金融服务、海洋工程、新能源和环保等多个领域。
7月14日,又有消息称,中民投已经着手筹备香港分支机构,最快将于8月向香港证监会申请业务牌照。按照初步计划,香港分支机构的业务会以资产管理为主,兼有一部分卖方业务。
此外,在中民投注册成立后的几个月内,中民投59个股东组成的巡访团还去了内地多个城市,包括张家口、长沙、青岛、银川,每到一处,都会受到当地官员的热情欢迎。
7月23日,宁夏自治区党委书记李建华会见了中民投巡访团一行。李建华坦言,中民投实力雄厚,希望民生银行和中民投参与宁夏经济建设,特别是在新能源产业、现代农业、基础设施建设等方面加大投资力度。
《4、八卦汇总贴2》
——图说高大上的中民投,花边吐槽不容错过哦~
礼仪们都很漂亮哦

中民投今天正式开业啦!由国内59家民营企业出资发起设立,注册资本金为500亿元,注册地在上海。如此高大上,难怪有屌丝直呼“资本家们,给点钱花花”。
要钱,自己挣。
来看看中民投涉及的领域:
新能源、机械制造、冶金、信息科技、资产管理、服装、生物制药、环保、文化传媒、商贸、电力、家电百货、电子商务、金融、房地产等多个领域。
啧啧,有木有眼花缭乱?屌丝要是在一个领域兢兢业业也能炼成高大上,有木有?
哎,那个谁,多投点钱给光伏行业呗。

再来看看已经披露的股东名单:
亿达控股、泛海集团、巨人投资、科创控股、陕西荣民集团、东岳集团、红豆集团、苏宁电器、和润集团、新华联合冶金控股集团、亨通集团、宗申产业集团。
董事会架构方面,董文标任董事长,另有4名副董事长,其中包括亿达集团董事局主席孙荫环、泛海集团董事长卢志强、巨人网络董事会主席史玉柱以及韩亚金融集团副社长李银珩。
都是大佬啊,出席揭牌仪式的嘉宾也非一般,包括上海市市长杨雄、常务副市长屠光绍、中民投董事长董文标、民生银行代理董事长、行长洪琦、以及全国工商联领导。

话说在开业仪式上,巨人网络董事会主席史玉柱可是独领风骚啊。

史老师这一身红衣白裤真是与众不同,白里透红啊,不过这墨镜好萌萌哒。以下是网友评论:


史玉柱老师这个坐姿。。。。估计是有男朋友的人?

Zoom小编弱弱地问一句:不会吧?

除了史老师十分耀眼之外,还有就是中民投亮瞎眼的投资经理招聘启事了:

底薪70万+奖金+每月1万8补贴+全家旅行+公务机出差+五星级食堂+私人医生。
哇,还可以全家旅行耶!可以只享受待遇不去上班么?
Zoom小编只是默默地羡慕了一下,网友们纷纷进言:
Cynthia_Baoo:让我们仰天长啸
莉莉学兮:出差公务机,好残爆
瓦尔登湖行者:老婆这才是工作
carlospack王建中:猎头已经邮件给我了,考虑下
风海松:奖金没说是否是提成,不算奖金,也就一百多万嘛,却要管理几十亿甚至可能上百亿的资产,几乎是24小时工作。可怜呀
AndersonYan:资本家会白付你工资吗,呵呵
Galaxy-HML:好凶残啊,我等不用活了
真的好凶残啊,不过朴树都说啦,平凡才是唯一的答案,众屌丝们还是一如既往地努力工作吧。
接着附上新华网记者问到标哥为何辞去民生银行董事长职务加入中民投的回答:
“党的十八大以后,民营经济迎来了发展的新时代。中民投作为由全国工商联发起成立的大型民营投资公司,是工商联继发起成立民生银行后的又一重大举措,对民营经济发展具有里程碑式的意义。
对整体经济尤其是民营经济而言,中民投是一片新的试验田。受全国工商联委托及股东支持,我担任公司董事局主席,带领中民投发展。
对我来说,到中民投工作是项更大的挑战,是二次创业。我在中民投要开辟出一片新天地,引领中国民营资本投资,推动产业结构转型升级。”
听得Zoom小编我热血沸腾啊,还是直接上图期待中民投开创新天地吧。
中民投全家福

揭牌仪式

附件:起底中民投的59家股东&21名董高监&7名要职成员



-----------分割线----------
金融小伙伴温馨提示:
查看历史消息
查看三月内历史消息:请输入日期如:20140810
参与线下活动
有意参加小伙伴线下活动者,请主动回复“线下”或者添加官方qq群:304926778(申请注明学校-专业-姓名)
代发实习招聘
欢迎有招聘需求的联系我们,请将完整的招聘信息发送至:jrxhbjob@163.com.小编将为您免费推送!
分享优秀文章
欢迎加入的小伙伴们分享不错的文章或是个人感悟至:jrxhb2014@163.com
小伙伴的宗旨
1.服务小伙伴们的金融梦
2.从热点到专业再到职场
3.助力小伙伴们共同成长

