
近日,暴风科技回归A股后接创下27个涨停板一事,引发了轰动,老牌互联网社区天涯也要登陆新三板了。曾经VIE推动了中国互联网的黄金十年出现,造就了今天的几乎全部互联网大公司。而今,互联网公司又试图重回国内资本市场,拆解VIE结构,到底什么是VIE?为什么会在中国出现这种方式?VIE的利弊到底是什么?
本文为华泰联合证券2012年在一份报告中对VIE结构进行的详细解读,虽是老文章,但值得细读,小编特意再次编辑发布,以飨读者。
中国企业海外上市基本模式
海外上市一度是中国企业上市的首选,近年来随着中小板和创业板的出台,国内上市逐渐占据上风,但 TMT 和服务类企业仍主要倚重海外资本市场。自 20 世纪 80 年代越秀集团和粤海集团在香港间接上市开启了中国企业海外上市的序幕后,中国企业海外上市络绎不绝,实践出了直接 IPO 和红筹上市两种基本路径。
境内企业海外直接上市
海外直接上市,即直接以国内公司的名义向国外证券主管部门申请发行股票(或其它衍生金融工具),向当地证券交易所申请挂牌上市交易,即通常说的 H 股、N 股、S 股等。
直接上市方式路径安全相对简单,其优点是可以直接进入外国资本市场,节省信息传递成本,企业可以获得大量的外汇资金和较高的国际知名度。但是,直接上市面临境内外法律不同,同时对公司的管理、股票发行和交易的要求也不同。更为重要的是,海外直接上市财务门槛较高。根据中国证监会《关于企业申请境外上市有关问题的通知》(证监发行字【1999】83 号)的规定,海外直接上市企业财务上须满足“四五六条款”,即拟上市企业净资产不少于 4 亿元人民币,过去一年税后利润不少于 6000 万元人民币,按合理预期市盈率计算,筹资额不少于 5000 万美元。
这一要求无疑将众多民营企业尤其是高新技术类、互联网类企业排除在大门之外。因此,这一模式主要适用于大型国有企业。早期的上海石化、青岛啤酒、中国石油、中国石化、中国联通、中国移动,近期的四大国有商业银行等都是采用这种模式(图 1)。
境内企业海外间接上市,即红筹模式,间接上市又称为红筹模式,包括造壳上市和买壳上市两种。
资料来源:Maj Soueidan、华泰联合证券研究所
造壳上市是指境内公司将境内资产以换股等形式转移至在境外注册的公司,通过境外公司来持有境内资产或股权,然后以境外注册的公司名义上市。造壳上市的主要特点是融资来源和退出机制都在境外实现,即“海外曲线 IPO”。
造壳上市模式下的一般操作流程是:第一步,境内企业实际控制人以个人名义在英属维尔京群岛(BVI)、开曼群岛(Cayman Islands)及百慕大(Bermuda)等离岸中心设立空壳公司;第二步,将境内股权或资产以增资扩股的形式注入壳公司;第三步,以壳公司名义在香港、美国、新加坡等股票市场上市筹资,从而实现境内企业的曲线境外上市(图 2)。这样,私人股权投资基金对中国的投资和退出,都将发生在管制宽松的离岸。
造壳上市是海外红筹上市方式中最具操作性的。这种方式可以使国内企业构造出比较满意的壳公司,并且可以减少支付给壳公司的成本和降低收购失败的风险,上市环节的费用相对较低。与此同时,又可以避开海外直接 IPO 上市中遇到的问题。
红筹模式的另一类型是买壳上市。买壳上市又称反向并购(Reverse Meger),是指非上市公司以现金或交换股票的手段收购另一家已在海外上市公司的部分或全部股权,然后通过注入母公司资产的方式,实现母公司海外间接上市的目的(图 3)。比如国美电器借壳京华自动化、深圳比克电池借壳美国 OTCBB 壳实现间接上市并成功融资,其他如中国五矿、厦门国泰、中国远洋运输及大港油田等都是采取这种方式实现了海外上市。
买壳上市可以避开国内法对海外上市繁杂的审批程序,企业财务披露相对较宽松,在节省时间的同时达到实际上市的目的。但也存在致命弱点:一是买壳成本高(如在香港市场,由于壳公司价格上涨,使收购成本大大增加),有违大多数境内企业赴海外上市的初衷;二是风险比较大,因为对境外上市公司并不熟悉,收购完成一旦达不到上市的目的(如购买了垃圾股票,控股后非但不能从市场筹资,反而背上了债务包袱)或收购失败,代价很大。
由于直接 IPO 财务门槛过高而买壳上市又存在致命缺陷,因此,红筹模式中的造壳上市方式成为首选,尤其是民营企业上市潮的出现,使得造壳模式成为 2006 年以前中国企业海外上市的通行模式,也是 PE 所热衷的模式。
VIE 架构是对红筹模式最彻底的改进
VIE 架构的引入
2006 年 8 月出台的《关于外国投资者并购境内企业的规定》(10 号文)及 2007 年修订的《外商投资行业指导目录》,使得此前通行的造壳上市红筹模式不断改进。
2006 年 8 月 8 日,为加强对外国投资者收购境内企业和资产,以及企业境外造壳上市中特殊目的公司收购境内企业和在境外上市的各种监管,中国商务部、国资委、国家税务局、工商管理总局、证监会以及国家外汇管理局六部委联合颁布了 10 号文。10 号文用专章对 BVI 公司跨境换股的细节进行了规定,并规定境内自然人或法人设立 BVI 须报商务部审批。
为绕过 10 号文,投行设计了境外股权激励(Offshore Option)和合资企业(JointVenture Structure)两类股权架构。在境外股权激励架构下,先以非中国籍股东注册BVI 公司,然后将股权转让给中国籍股东,从而绕开商务部审批(图 4)。合资企业架构下,因合资企业适用于合资企业法规,不受 10 号文限制,也因此绕来了商务部的审批(图 5)。
2007 年修订版出台的《外商投资行业指导目录》则在某些特殊产业对外资设置了障碍。《目录》明确列示了限制外商投资和禁止外商投资的行业目录。例如,名优白酒生产、出版物印刷、电网建设和运营、期货公司等行业被列为限制外商投资行业,要求必须由中方控股。例如,稀土开采、邮政、图书出版、新闻网站、互联网文化经营等行业被列为禁止外商投资行业。
至此,限制类和禁止类产业,传统红筹模式、股权激励架构以及合资企业架构不再适用。不过,对红筹模式最彻底的改进——VIE 架构——由此被广泛引入。
VIE 架构的内涵
VIE(Variable Interest Entity),即可变利益实体,又称协议控制,是指被投资企业拥有实际或潜在的经济利益,但该企业本身对此经济利益并无完全的控制权,而实际或潜在控制该经济利益的主要受益人(Primary beneficiary)需要将此 VIE 做并表处理。VIE 架构得到了美国 GAPP 的认可,专门为此创设了“VIE 会计准则”。
协议控制模式一般由三部分架构组成,即境外上市主体、境内外资全资子公司(WFOE,Wholly Foreign Owned Enterprise)或境内外资公司(FIE,Foreign InvestedEnterprise)和持牌公司(外资受限业务牌照持有者)。其中,境外上市主体出于税收、注册便利等种种考虑,可能采取开曼公司、香港壳公司等多种甚至并存的多重模式(图6、图 7)。为了保证 VIE 的稳定性,境外上市主体和目标公司的股东利益应当高度一致,基本上是同一批中国股东。
协议控制结构中,WFOE 和持牌公司一般通过签订五六个协议来设立其控制与被控制关系,主要包括资产运营控制协议(通过该协议,由 WFOE 实质控制目标公司的资产和运营)、借款合同(即 WFOE 贷款给目标公司的股东,而其股东以股权质押为凭)、股权质押协议、认股选择权协议(即当法律政策允许外资进入目标公司所在的领域时,WFOE 可提出收购目标公司的股权,成为正式控股股东)、投票权协议(通过该协议,WFOE 可实际控制目标公司董事会的决策或直接向董事会派送成员)、独家服务协议(该协议规定公司实际业务运营所需的知识产权、服务均由 WFOE 提供,而目标公司的利润以服务费、特许权使用费等方式支付给 WFOE)。
VIE 是中国互联网产业的一大创举,始用于 2000 年新浪网赴美上市,经过了新浪网和信息产业部的直接沟通,最终放行,因此,VIE 模式也称“新浪模式”。过去十余年间,这成为在境外上市中国公司的一种常见合规性安排,赴美上市的几乎所有互联网、教育类等公司都采取了协议控制的模式。
践行 VIE 架构,通常包括 5 个步骤:
第一步:国内个人股东设立 BVI 公司,一般而言,每个股东需要单独设立 BVI 公司(之所选择 BVI 公司,是因其具有注册简单、高度保密优势);第二步:以上述 BVI 公司、风投为股东,设立开曼公司,作为上市主体(为什么很多互联网公司在开曼群岛注册?);第三步:上市主体设立香港壳公司;第四步:香港壳公司在境内设立外资全资子公司(WFOE);第五步:WFOE 与内资公司签订一系列协议,达到利润转移及符合美国 VIE 会计准则的标准。详细步骤可以参考学大教育的 VIE 架构情况(图 8)。
VIE 带来中国 TMT 的黄金十年
VIE 架构帮助企业提前上市
在国内上市无望预期下,中国 TMT 尤其是互联网企业纷纷改道海外资本市场。相比海外直接 IPO 的高财务门槛,VIE 架构不仅绕开了产业投资限制,而且加速了中国企业海外上市的进度。
我们对赴美上市的 72 家 TMT 企业(剔除部分 OTCBB 转板企业)分析发现,在上市当年,这些企业无任何一家满足海外直接上市“四五六”条款。而通过 VIE 架构(主体),这些企业大大提前了与资本市场对接的时间。
我们以新浪和百度为例做简要分析。新浪早在 2000 年就赴美上市,彼时,国内互联网企业尚无上市先例,寻求海外突破是唯一选择。而新浪上市前一年(1999 年),营收收入 283 万美元、亏损 939 万美元、净资产 770 万美元;上市当年营收 1417 万美元、亏损 5107 万美元。这样的财务状况不仅达不到国内上市的条件,更与海外直接IPO 要求差距甚远。如果为了满足“四五六”要求,则新浪上市时点至少要延迟至 2005年。是年,新浪满足“四五六”条款(图 9)。
即便是盈利强劲的百度,在不考虑产业限制情况下,如果采取海外直接上市的方式,其上市时间也应当推迟两年。上市当年(2005 年),百度净利润不足 6000 万元、净资产不足 4 亿元,如需同时满足上述两条件,则需等到 2007 年(图 10)。
新浪和百度可能是两个极端案例,但均显示 VIE 架构缩短了海外上市的进程。对于互联网企业而言,时间就是生命,早一年上市与晚一年上市差异巨大,时间上的先发和资金上的优势往往导致领先者赢家通吃,而晚一步上市,则可能意味着行业座次重新排定,活生生的案例如土豆网和优酷网。
TMT 广泛引入 VIE 架构
有赖于 VIE 制度,大量国际资本投资中国创新产业,十几年来互联网、清洁技术、生物医药、教育培训等创新产业里的几乎所有海外上市公司,都是 VIE 制度的受益者。包括中国移动、中国石油、中国银行等国有巨头的海外上市,发展壮大,也与 VIE 制度不无关系。可以说,没有 VIE 结构,就没有中国互联网及创新产业的今天。
根据 Fredrik 对赴美上市的中国公司的统计,我们发现在 230 家赴美上市的公司中,接近半数(97 家)使用了 VIE 架构,而赴港上市企业中,也有 8 家使用了这种架构。VIE 架构在纳斯达克上市的中国企业中尤为盛行,占比超过一半(53%),是创新型企业赴美上市的主要模式(表 1)。
近期数据表明, VIE 架构的使用有逐步加强的趋势。2010 年 22 家主板上市企业中12 家使用 VIE 架构,19 家纳斯达克上市企业中 11 家使用 VIE 架构,其中包括当当、博纳影业、优酷、麦考林等知名企业,占比高达 55%和 58%。从市值角度看,VIE架构企业更胜一筹,以 2011 年 7 月 3 日收盘价计,实行 VIE 架构的企业总市值占比达 70%(表 2、表 3)。
以上市公司所处的行业看,使用 VIE 架构最多的是在国家对外商投资有严格限制的领域,从最早的互联网复制到后来的教育、金融服务和房地产。在上市文件中,大多数公司将国家对外商投资特定领域的限制列为公司使用 VIE 结构的主要原因,其次是政府对企业赴海外上市的规定。这些数据验证了我们之前的判断,VIE 已经成为中国企业规避海外上市限制的主要手段。
过去的十多年,中国资本市场发展仍不完善,创业板迟迟不能推出,推出后门槛仍然过高,以互联网企业为主的创新型企业难以在短期内达到上市的盈利要求,创业资金国内退出渠道受阻;另一方面由于国内资金相对紧张,对新商业模式和技术接受程度的差异,使得外资成为解决我国以互联网为主的创新型企业资金瓶颈的重要渠道。通过 VIE 的制度安排,解决国内创新型企业海外上市问题,实现创业资本的获利退出,保证了国内创新型企业对外国资本的持续吸引力,同时,来自成熟市场的战略投资者带来的先进技术、管理经验和经营理念与本土智慧充分交流和融合,缔造了以互联网为主的创新型企业发展的黄金十年,成就了腾讯、百度、阿里巴巴等一大批业内领军企业。
VIE 架构风险
凸显VIE 游走在法律盲区
过去十余年间,中国最优秀的互联网公司得以通过协议控制登陆海外资本市场。不过,中国政府自始至终未出台 VIE 架构的具体规则,VIE 模式一直游走在“非法令禁止即合法”法律盲区。针对这一现象,法律顾问在出具意见书时,往往作如下表述:“协议控制结构安全符合中国法律,但是不能保证中国政府监管机构对此有其他理解,也不能保证未来法律法规变化导致存在法律问题。”然而近年在国家层面出台的针对特殊行业使用 VIE 的两项通知使 VIE 架构的不确定性显著增强。
其一是 2006 年,信息产业部出台的《关于加强外商投资经营增值电信业务管理的通知》,指出将对互联网公司使用VIE结构赴海外上市进行密切监视。尽管《通知》没有明令禁止 VIE 架构的使用,但对业界释放了值得警惕的信号,不排除未来政策收紧的可能性。
其二是 2009 年 9 月,新闻出版总署联合国家版权局等机构出台的关于贯彻落实国务院针对网络游戏的“三定”规定的通知。《通知》禁止外商以独资、合资、合作等方式在中国境内投资从事网游运营服务。同时,外商也不得通过将用户注册、帐号管理、点卡消费等方式直接导入由外商实际控制或具有所有权的游戏联网、对战平台等方式,变相控制和参与网游运营。《通知》表明管理当局清楚协议控制的存在和具体操作方式,并明令禁止这种方式在网游营运中的应用。
不过,需要指出的是,上述两项通知目前尚未对 VIE 架构构成实质性威胁。2011 年 6月,运营儿童题材网游的淘米网登陆纽交所,使用的仍是 VIE 架构(图 11)。其法律顾问北京金杜律师事务所出具报告认为,淘米网的 VIE 架构于 2009 年 6 月签署,早于新闻出版总署的通知,故不存在违背事项。同时,金杜认为,鉴于当前多头监管模式,新闻出版总署不太可能单方面对 VIE 架构产生实际影响,根据相关法律,新闻出版总署仅负责网游上线前审批,而文化部负责监管所有网游产业,且如有网游未经新闻出版总署批准而上线的,其监管和调查权归文化部。此例说明,尽管有通知出台,但仍有变通之策。
宝生钢铁和支付宝事件引发市场担忧
真正让市场担忧的,是河北宝生钢铁 VIE 架构被否事件以及支付宝 VIE 架构终止事件。
案例一:宝生钢铁 VIE 架构被地方政府否决
2011 年 3 月,宝生钢铁撤销其在美国总计 3800 万美元的上市申请,原因在于河北当地政府不认可该公司的可变利益实体(VIE)结构。
2010 年 4 月,宝生钢铁以换股方式收购了一家香港公司。该香港公司在中国大陆拥有一家附属子公司(WOFE),子公司通过VIE协议,控制了该公司和河北的一个冷轧机钢铁公司的全部经济收益。这种做法与先前互联网公司上市的制度安排没有区别,并且已经很普遍。这种安排通常不需要通过政府特别批准,但不同的是,这一次河北地方政府指出:“该协议违背了中国现行的有关外商投资企业的管理政策和国家法规。”自此,宝生公司不得不中止与河北钢铁公司的 VIE 协议,并放弃在美国市场进行融资(图 12)。
不过,有必要添加旁白,宝生钢铁 VIE 协议被否,与时下钢铁产业国进民退的大背景息息相关,诚如山东钢铁兼并日照钢铁,河北钢铁也筹划通过行政的手段打造中国最大的钢铁企业。
案例二:支付宝的放大效应
尽管有宝生钢铁案例在先,但在支付宝事件浮出水面之前,VIE 架构一路前行,并无波澜。随着马云与雅虎、孙正义之间对支付宝协议控制上的矛盾公开化,VIE 架构的合法性及其前景备受业界关注。
支付宝事件颇具戏剧性。据财新《新世纪》报道,2009 年 7 月 24 日,阿里巴巴董事会授权管理层通过进行股权结构调整来合法获取支付牌照,但授权以协议控制为前提,即调整股权后成立的支付宝内资公司只是持牌公司,与支付宝有关的实际收入、利润、技术和知识产权等,将通过一系列协议安排再转移至阿里巴巴集团。因此,阿里巴巴集团可以合并支付宝的报表,而雅虎可合并阿里巴巴集团的报表。
在协议控制结构下,支付宝从阿里巴巴集团旗下全资子公司 Alipay,转至马云和谢世煌全资拥有的浙江阿里巴巴电子商务有限公司(下称浙江阿里巴巴)。工商资料显示,转让分两次进行,一次在 2009 年 6 月 1 日,另一次发生在 2010 年 8 月 6 日,两次转让的总价约为 3.3 亿元。矛盾发生在股权转让之后。2011 年一季度,马云以协议控制不能获取第三方支付牌照及危害国家经济安全为由,在股东反对、董事会未通过的情况下,单方面决定断掉支付宝与阿里巴巴集团之间的协议控制关系(图 13、图 14)。
除了政策风险,VIE 架构还存在税务和外汇管制风险。税务风险方面,采取 VIE 架构签订协议,将涉及大量的关联交易及转移定价问题及反避税问题,协议的合规性起决定性作用。外汇管制风险方面,通过协议转移内资企业利润至 WFOE,在利润出境时可能面临外汇管制风险。另外,也存在非直接控制风险。由于 VIE 模式下,上市公司对于内资企业没有股权控制,可能存在经营上无法参与和控制经营管理的问题。如前期闹得沸沸扬扬的土豆网离婚案,其实就是对内资企业股权的纠纷。
VIE 是时下最优选择放弃
VIE,不能承受之重
VIE 架构助力大批创新型企业引入私募股权基金并成功上市,这对于我国 TMT 产业和服务业的发展无疑是巨大的推动,同时对于整个社会鼓励创业和创新也具有巨大的示范效应,可以说,VIE 架构对于我国的产业和技术升级,起到了重要作用。但支付宝事件的悬而未决,致使业界对 VIE 架构前景的忧虑不断增强。
一方面,如果 VIE 结构不合法,那么这对海外上市(以及还没上市)的企业股东来说,是灾难性的。VIE 结构里的海外公司,只是一个壳,因为拥有一份与内资公司的长期协议而有价值。如果协议出现问题,壳则一文不值。 另一方面,如果 VIE 下的内资企业,不具备按内资企业申请各种牌照的资格,这样也影响巨大。因为各互联网公司的新闻转载资格许可证、ICP、网游等牌照,均是由内资企业申领。如果参照支付牌照的标准,那么这些企业立刻面临非法经营的问题。
VIE 争论令 TMT 产业融资问题凸显
中国 TMT 产业的蓬勃发展,与 VIE 架构下融资、上市顺畅密不可分,而一旦判定 VIE违法,则势必对整个 TMT 产业带来重大冲击。近年来,随着全民 PE 时代的来临,人民币基金日益膨胀,且规模上已经超过外资基金,不过,就市场影响力而言,人民币基金与外资基金仍不可同日而语。一方面,外资基金的募集数量虽然不多、但规模庞大,而人民币基金数量众多、但规模偏小,很难看到 10 亿元以上的人民币基金。另一方面,投资力度,即单个项目的投资规模上,外资远远大于人民币,外资基金通常是千万美元级,人民币基金是千万人民币级。
更为重要的是,投资行业上,外资 PE 与人民币 PE 差异较大。外资 PE 主要是偏好互联网和消费品为特征的 TMT 和服务业,人民币 PE 则比较分散和均匀,但仍偏向传统产业。再者,外资 PE 更喜欢早期的投资,而人民币 PE 则偏好中后期项目。
短期内,VIE 问题可能导致外资基金在投资中国企业上更趋谨慎,客观上有助于人民币基金获取更优质项目资源。但是,人民币基金是否有意愿投资 TMT 尚存在不确定。如果巨额投入后缺乏有效的退出渠道,那么即便是再愚蠢的人也会刻意回避。事实上,外资基金对 TMT 的投资,除了提供必须的资金外,还引入了国外实践证明有效的商业模式以及丰富的运作经验,这些都是人民币基金短时间内难以提供的增值服务。这也就印证了时下互联网上市潮下,人民币基金难分一杯羹的原因。
TMT 企业境内上市环境有待改善
中国互联网领域自新浪以来,出现了四波上市潮:第一波上市潮出现在 1999 年~2000年间,为新浪、搜狐、网易等的门户时代;第二波在 2003 年~2004 年间,其中有携程、腾讯、盛大、金融界、前程无忧等;第三波在 2007 年,有阿里巴巴、巨人等;目前正处于第四波,有当当、优酷、人人网、网秦、世纪佳缘、凤凰网、土豆网、淘米网、迅雷等。
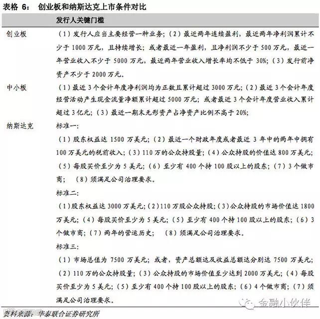
四波上市潮中,几乎清一色地选择美国为上市地,而鲜有企业在国内挂牌,这一状况即便在国内创业板出台之后也未见改观。究其原因,市场普遍认为国内创业板和中小板设置了过高的财务门槛,将大批企业挡在大门之外。如创业板要求“最近两年连续盈利,最近两年净利润累计不少于 1000 万元,且持续增长;或者最近一年盈利,且净利润不少于 500 万元,最近一年营业收入不少于 5000 万元”,中小板要求“最近 3个会计年度净利润均为正数且累计超过 3000 万元”,相比之下,美国纳斯达克的门槛较低,很适合尚未盈利但空间巨大的企业去实现“美国梦”(表 6)。
事实上,我们选取的 72 家赴美上市的 TMT 企业,从其历年盈利变化情况来看,超过八成企业满足国内创业板和中小板的盈利要求,只是上市的时间有所延后(表 7)。统计数据显示:有 50 家企业赴美上市当年就满足创业板的条件,23 家满足中小板的条件,占比分别为 69%和 32%;上市后次年满足创业板和中小板的家属分别为 3 家和24 家,占比 4%和 33%;两项合计分别占比 73%和 65%。可见,逾六成企业在赴美上市与国内上市之间的时间差异并不大。当然,有人会认为赴美上市后企业的利润增长得益于资金助推,但我们的观点是,利润增长更多的动力是来自整个 TMT 领域从无到有、从小到大的行业性机会。
因此,国内的中小板和创业板理论上可以成为 TMT 企业上市的主战场。相比中小板存在“无形资产占净资产比例不高于 20%”的要求,创业板从制度设计到酝酿出台,都被市场寄予厚望。然而,十年谋划的创业板,仍然是传统制造业企业的天下。
截至2011 年 7 月 5 日挂牌的 236 家公司中,制造业企业占比高达 65.7%,广义 TMT 产业仅占 23.5%,而真正的互联网企业仅东方财富和乐视网两家(图 15)。说到底,还是发审理念的差异。
法律调整短期内难以出台
如果否认 VIE 架构,中国企业如需继续海外上市,调整相关法律就势在必行,包括但不限于:
第一:降低直接 IPO 的财务门槛,让中国公司可以更加容易的不通过离岸公司直接海外上市。目前海外直接 IPO 的“四五六条款”,给民营企业海外上市设置了过高的门槛。在国内上市无望而海外市场投怀送抱之下,中国企业不得不接受海外投行的建议,尝试一些新的制度安排,中国互联网企业广泛引入 VIE 结构上市,本质上是绕开“四五六条款”的曲线上市。因此,降低财务门槛,为民营企业营造更便捷的融资环境是规避各类新制度设计风险的根源。
第二:逐步放开外资在华投资的产业限制。在不威胁国家经济安全前提下,允许外资进入,不仅能带来发展所需的资金,而且带来新的经营理念和产业整合的资源,对于促进产业发展极为有利。中国互联网产业过去十年蓬勃发展充分印证了外资并非洪水猛兽。因此,正视外资在禁止投资的产业中已经有了相当涉足的现实,并且进一步对其开放,不仅有利于相关产业的发展,而且将扫清相关企业海外上市的障碍。
第三:将离岸公司带回中国。鼓励通过离岸控股公司在美上市的中国企业将其离岸控股公司与中国运营公司合并。这将提高中国对于这些公司的监管能力,并且使股东们可以真正拥有运营资产。对于投资者来说,这是一个非常有利的结果。中国需要制定合适的规则使其可能成为现实。
第四:改革发审制度,以更宽容的心态接受新技术、新经济、新模式的企业挂牌上市,应当允许试错的机会。
事实上,上述法律政策的调整都非一蹴而就,任何改进都需要漫长的筹划和博弈,短期内难以解救近渴,寄期政策调整并不现实。
默认 VIE 合法是时下最优选择
从海外上市股权架构的演进来看,VIE 架构是与时俱进的产物;从执行效果来看,VIE架构是最彻底绕开相关法律限制的制度性设计,且实践证明合理有效。因此,一家公司的股权争议,不应影响到中国十几年来的一项制度性创造。基于此,中国互联网及创新产业领域的创业家、投资家们,一方面指责马云践踏契约精神,另一方面极力陈述 VIE 架构的厉害。
事实上,随着支付宝事件引发的 VIE 架构讨论广泛化和深度化,事件发展只有两种可能:一是相关部门澄清第三方支付牌照与 VIE 无关,继续默认 VIE 架构的合法性,保护外国投资者合法权益不变,从而消除危机;二是继续不明不白拖下去,国内外投资者和企业家继续煎熬。至于第三种可能性——声明政策改变,VIE 架构成一纸空文——已经为零。
VIE 制度的受益者不仅仅是中国互联网行业和海外投资者,所有创新型行业都从中受益。中国提出要建设创新型国家,希望在电子信息、清洁能源、装备制造等行业赶超世界水平,这些创新行业需要大量的外来资金和技术的支持,因此,我们 建议管理层果断行动,消除忧患,以默认 VIE 合法的形式对外界宣告保障外资在华权益。
中国的管理者历来崇尚韬光养晦,也深谙两弊相权取其轻,因此,短暂阴霾必将过去,VIE 架构在未来相当长时期内仍将合法存在。一句话,让阿里的归阿里,VIE 的归 VIE。
文章来源:华泰联合证券





















