2016:我想和你谈谈跨国并购
引子
2015年的全球并购热潮备受瞩目,企业并购总额达到了4.7万亿美元,超过2007年创下企业并购总额4.4万亿美元的历史纪录。2016年年初,许多报告纷纷表示由于全球经济放缓和利率走低等原因,这一全球并购热潮在2016年将持续升温。然而,根据汤森路透十月公布的数据显示,2016年的前三季度全球并购交易额仅为2.37万亿美元,同比下降了22%。而中国在今年的并购市场中表现亮眼,尤其是跨国并购部分,在发展中国家中一枝独秀。今天,我们就来和大家聊聊中国的2016年跨国并购。
跨国并购大趋势
近年来,全球的跨国并购交易规模不断扩大,占全球总并购交易额1/3以上,跨国并购成为全球并购的大趋势。风云变幻的全球经济形势和偶然的“黑天鹅”事件更是成为跨国并购的“幕后推手”。
一方面,欧洲作为跨国并购目标地区的吸引力显著增强。2010年以来,欧洲多国爆发主权债务危机,为了遏制经济下行压力,欧洲中央银行持续实行宽松的货币政策,使得欧元汇率持续走低;而英镑受今年6月英国脱欧这一“黑天鹅”事件的冲击,在短期内快速贬值,汇率变动显著降低了欧洲企业被其他国家收购的成本。另一方面,欧洲内部跨国并购规模扩大。欧盟作为统一货币政策的经济体联盟,在欧洲央行持续得货币政策刺激下,主要国家的经济得到缓慢恢复,部分企业有精力和财力扩大规模进行跨国并购。同时欧盟的成员国之间的并购相对于其他国家对欧盟成员国的跨国并购更具有先天优势,使得欧洲内部的跨国并购规模显著上升。
美国成为跨国并购引擎国。在美国次贷危机之后,奥巴马政府实施了三轮量化宽松政策,一定程度上刺激了美国经济的恢复。自2014年以来,美元汇率持续走强,美国企业在对外跨国并购中很有优势。
全球跨国并购大趋势中还存在明显的行业特点,并购的行业集中于服务业与制造业,占总的跨国并购交易额70%—90%。其中金融业并购在服务业并购中的占比较大,平均可以达到服务业的1/3左右。
除了行业特点以外,跨国并购的分布也并不均匀,发达国家与发展中国家的跨国并购的规模存在较大差距。在2009年以前,发达国家的跨国并购交易额占据了整个市场的绝大部分,发展中国家的活跃度并不高。而在2013年,发展中国家的跨国并购规模首度超过了发达国家的跨国并购规模,但之后发展中国家的跨国并购规模占比又逐渐下滑,在并购市场异常活跃的2015年,发展中国家的跨国并购规模占比竟不足20%。
中国跨国并购现状
自从2001年我国加入WTO组织后,对外开放程度不断扩大,坚持做好“引进来”与“走出去”并重,随着国内经济的快速发展,资金的大量积累,中国企业对外进行跨国并购的规模逐步扩大。尤其是2008年美国次贷危机后引发了全球性的金融动荡,许多国外企业的市值快速蒸发,为经济环境相对稳定的中国企业提供了一个开展跨国并购的契机。此后,中国对外跨国并购的交易额就几乎占据了整个发展中国家跨国并购交易额的30%以上。2015年,在全球发展中国家跨国并购遇冷的情况下,中国一枝独秀,仅中国一国的跨国并购交易额就占到整个发展中国家的1/3左右。
近年来,中国的跨国并购发展得非常迅猛,在全球跨国并购热潮逐渐回归平淡的2016年,中国却在企业跨国并购市场上呈现出井喷之势。根据普华永道发布的2016年前三季中国内地企业海外并购报告显示,2016年前三季度中国内地企业跨国并购交易数量达到创纪录的671宗,超过2015年和2014年的总和,交易总额超1600亿美元,较去年同期增长109.4%,并首次超过美国成为国外购买股本最大的国家。
2016年中国的跨国并购有两个明显的特点:
1
大额交易集中出现
2016年前三季度中国内地企业海外并购大额交易集中出现,单笔金额超过10亿美元的大额交易超过30宗。其中,中国化工收购先正达是迄今为止最大的中国企业跨国并购案例,交易金额超过430亿美元。而即使剔除这项巨额交易,2016年前三季度跨国并购交易总额仍然超过之前两年的总和。此外,今年中国企业跨国并购交易金额排名第二和第三分别是渤海金控收购CIT旗下的商业飞机租赁业务和腾讯收购Supercell Oy。
2
行业分布较为集中
材料行业跃居中国跨国并购交易额的首位,交易额达 497 亿美元, 而 2015 年同期该行业的交易额仅为 42 亿美元。不过这一增长主要来源于中国化工集团对于瑞士先正达公司的全额收购。
以高科技行业作为标的的跨国并购保持了2015年的高速增长态势,主要是由于国内企业希望通过购买知识产权、高科技或是收购品牌以提升自身在市场上的竞争力。
金融业的吸引力下降。相对于2015年中国企业跨国并购交易额中金融业占比超过21%,今年前三季度的金融业跨国并购仅占10%左右,但不可忽视的是金融业仍然是跨国并购的重要行业。
中国跨国并购井喷的原因
中国跨国并购热潮持续升温,甚至在2016年呈现出井喷的状态,是各种政治经济环境和原因综合而成的结果。
1
宽裕的流动性为跨国并购提供资金支持
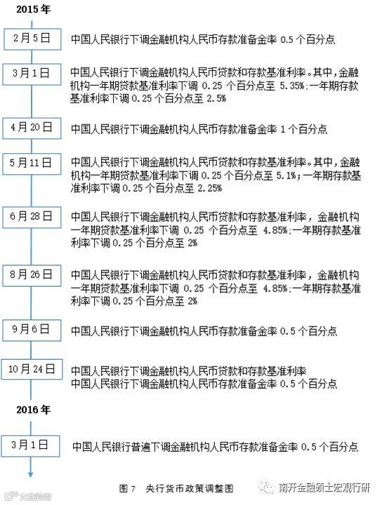
2015年以来,中央银行频繁降低存款准备金率和存贷款基准利率,使得国内的货币市场和资金市场的流动性都较为充裕,为跨国并购的开展创造了相对充裕的资金条件。
2
人民币贬值预期加速跨国并购
2015年8月11日实行汇改以来,人民币汇率形成机制的市场化程度越来越高,汇率波动增大。市场上出现人民币贬值的预期,加上美元价格快速走高,今年人民币兑美元的汇率压力重重,从年初的6.5元人民币换1美元到年末的超过6.9元人民币换1美元,贬值幅度接近7.7%。于是,国内企业频繁发起由外币贷款支持的跨国收购交易,并购海外标的以对冲人民币贬值风险。
此外,对于本来就有扩展国际业务需求的企业来说,之前人民币处于升值期间,企业抱着一个持币待购的心态在观望,因为在这个阶段越早“走出去”意味着并购成本相对越高;而2016年的人民币贬值预期替代了之前的人民币升值预期,对于持币待购的企业来说,在这个阶段越早“走出去”越划算。因此,这一原因也会促成大量跨国并购交易在短期内进行,形成2016年跨国并购井喷的态势。
3
“一带一路”倡议对跨国并购的推动
2013年9月,我国提出共建“一带一路”,国内企业掀起了针对“一带一路”地区的跨国投资热潮,许多大型国企充分利用政府资金走出国门来进行跨国并购投资。
2014年底,国家投资400亿美元成立丝路基金,为“一带一路”沿线国家基础设施、资源开发、产业合作和金融合作等与互联互通有关的项目提供投融资支持,为跨国并购市场中的中国企业打了一剂强心针;2016年6月,“一带一路”工商协会联盟成立,联盟创始成员包括中国、德国、法国、印度、伊朗、俄罗斯等国家和地区共计22家工商协会,该联盟旨在发挥横向合作、协同创新、智力支持、项目对接、信息联通、资源互补、资金引导等优势,努力促进“一带一路”沿线各国和区域的产业建设与经济合作,为中国开展跨国并购活动也产生了积极作用。
4
重要能源价格低迷为跨国并购创造时机
自上世纪90年代来,中国经济的持续高速增长加剧了对各种能源和原材料的需求,2015年中国更是成为石油最大进口国。然而,全球主要资源市场呈现“卖方市场”的特征,石油、铁矿石等大宗资源的价格被主要西方大型跨国能源企业所垄断,导致通过进口方式获取能源往往存在价格和数量的大幅波动,难满足国内对能源需求的持续性和稳定性的要求。因此,这激发国内企业通过跨国并购的方式收购能源企业以确保为国内发展提供稳定且相对低廉的能源。
近年来,美国为了恢复经济和促进就业大力发展页岩油行业,使得美国进口中东原油的数量由高峰期占进口量30%降至18%以下,挤占了OPEC的原油市场,使得OPEC的利益受损。于是,2015年OPEC以沙特为首的主要成员国决定采取“保份额策略”,积极增产,降低油价,使页岩气的开采无利可图,并以此夺回市场份额。
在OPEC的“保份额策略”的推动下,全球油价急速下跌,2016年更是成为十年油价最低点。与此同时,以石油勘探和开发为主要业务的企业的估值大幅下滑,成为国内企业跨国并购海外能源企业的大好时机。
5
对外投资程序化繁为简鼓励跨国并购
2014年之前,中国对外投资的相关审批手续较为繁琐,导致许多企业采取地下通道实现境外投资。
2014年4月,国家发改委颁布了《境外投资项目核准和备案管理办法》;同年9月,商务部颁布了新修订的《境外投资管理办法》,建立起“备案为主,核准为辅”的管理模式。2015年6月起,境外直接投资项下外汇登记改由银行直接审核办理,外管局只是通过银行对直接投资外汇登记实施间接监管。这一系列对外投资监管领域的简政放权,大大增强了市场活力。
跨国并购新动向
1
中国监管新规缩紧跨国并购
2015年至今的中国企业跨国并购的政策审批环境偏宽松。但由于人民币汇率下行压力大,许多国内企业为了降低汇率风险出现了一些非理性对外投资的倾向,因此为进一步规范境外收购或竞标项目信息报告制度,发改委对中国企业海外收购信息报告的格式进行了调整,要求企业在“收购或竞标方案”中说明交易的方式及内容,并且写明交易金额和资金来源。
不过跨国并购管控趋严并非要叫停海外投资,而是加强规范监管,对一些战略项目(如“一带一路”相关的项目)会继续支持,而对其他一些监管套利为目的的项目则可能会加强审核。
2
国外加大监管力度使中国跨国并购受阻
2016年中国在成为国外购买股本最大国家的同时,也刷新了中国在跨国并购市场上未成功收购的数额。仅2016年前三季度,中国就有42笔总交易额为358亿美元的跨国并购交易没能成功,创下了迪罗基统计史上年度同期纪录。很大层面上的原因是由于西方政府担心中国资本在关键领域占据主导性地位。
2016年2月,美国芯片制造商飞兆半导体国际有限公司承认拒绝华润微电子有限公司和华创投资管理有限公司两家中国企业联合提出的收购意向是由于美国政府审批程序的压力。
2016年2月,美国海外投资委员会(CFIUS)的调查阻止了紫光股份有限公司及其子公司紫光联合信息系统有限公司以38亿美元收购美国西部数据公司。
2016年8月,澳大利亚以国家安全为由,阻止了中国国有的国家电网公司和香港公司长江基建买下澳大利亚最大配电网络76亿美元控股股权。
3
国际税收环境变化对跨国并购提出挑战
中国企业跨国并购热潮的背景下,国际税收环境的变化对企业的风险管控及合规性提出新的挑战。
2016年7月,中国国家税务总局公布了《国家税务总局关于完善关联申报和同期资料管理有关事项的公告》,对中国企业的税务架构筹划和并购后税务风险管控提出更高的要求。2016年9月的G20峰会上,20国集团工商界(B20)提出了税收方面的政策建议,即用税收的方式来支持包容性增长。G20峰会公报也重申了在增长背景下的国际税收合作的重要性。
本文作者(排名不分先后):
刘燕茜:lyxishuai@yeah.net
万千红:wanqianhong@mail.nankai.edu.cn
庞 谦:nana_pang@yeah.net
本文转载自微信公众号“南开硕士宏观行研”。
如有侵权,联系删除
———————秒变高富帅的分界线—————————
“投行课程 金融实训 精英实习” 为你而来

投行六期卓越培训课程表
时间均为20:00-21:30

招生人数
基础班:30人
进阶班:30人
V I P班:8 人
六位来自TOP券商投行部、债承部、并购部的资深课程导师不容错过哦!
直接扫描二维码进入【投行6期课程咨询群】~群内工作人员将随时为您解答课程相关各类问题!




