搜索
首页
大数快讯
大数活动
服务超市
文章专题
出海平台
流量密码
出海蓝图
产业赛道
物流仓储
跨境支付
选品策略
实操手册
报告
跨企查
百科
导航
知识体系
工具箱
更多
找货源
跨境招聘
DeepSeek
首页
>
新时代的中国与世界
>
新时代的中国与世界
金融小伙伴career
2019-10-01
2
导读:中华文明起源于内陆和农耕,是内敛、防御的文明。中华民族的血液里没有侵略他人、称霸世界的基因。
来源:亚当斯密经济学(刘胜军微财经出品ID:adamsmitheconomics)
中华文明起源于内陆和农耕,是内敛、防御的文明。中华民族的血液里没有侵略他人、称霸世界的基因。
建国 70 周年之际,国务院新闻办公室于 9 月 27 日发布《新时代的中国与世界》白皮书。笔者从中提炼出
十大金句
:
1.中国的发展,靠的是“ 8 亿件衬衫换一架波音”的实干精神。
2.对外开放为中国带来了资金、先进技术和管理经验,转变了中国人民的思想观念。
3.中国体量巨大、国情复杂,治理难度世所罕见,没有集中统一、坚强有力的领导力量,中国将走向分裂和解体,给世界带来灾难。
4.“中国威胁论”既有认知上的误读,有根深蒂固的偏见,也有力量消长带来的心理失衡,还有出于维护自身既得利益的刻意歪曲。
5.到 2040 年,中国和世界其他经济体彼此融合有望创造 22 万亿至 37 万亿美元经济价值,相当于全球经济总量的 15%-26% 。
把中国经济发展看作“威胁”和“挑战”,试图把中国挤出全球产业链、供应链、价值链,使中国与世界经济“脱钩”,既不可行,而且有害。
6.中国不“输入”外国模式,也不“输出”中国模式,不会要求别国“复制”中国的做法。
7.中华文明起源于内陆和农耕,是内敛、防御的文明。
深知“国虽大,好战必亡”。
中华民族的血液里没有侵略他人、称霸世界的基因。
在追求发展目标的过程中,中国自然而然地发展了、强大了,但不是想要威胁谁、挑战谁、取代谁,更不是要在世界上称王称霸。
8.世界面临重新陷入分裂甚至对抗的风险。
围堵遏制、对抗威胁的冷战思维沉渣泛起,霸权主义、强权政治甚嚣尘上,丛林法则、零和博弈找到新的土壤,严重侵蚀动摇战后国际秩序基础。
一些西方国家治理陷入困境,民粹主义泛滥,逆全球化加剧。
9.个别国家把内部治理问题归咎于经济全球化,归咎于其他国家,动辄采取单边主义、保护主义、霸凌主义,破坏全球价值链、供应链、消费链,导致现有国际贸易秩序紊乱甚至冲突,使全球经济落入“衰退陷阱”。
随意“退群”“退约”,既违反契约精神,也违背国际道义。
10.大国要有大国的样子,大国要有大国的担当。
大国之大,不在于体量大、块头大、拳头大,而在于胸襟大、格局大、担当大。
认为自己的人种和文明高人一等,执意改造甚至取代其他文明,人为地制造文明冲突,在认识上是愚蠢的,在做法上是灾难
性的,只能加剧文明间的隔阂,使世界陷入分裂与对抗。
▼ 以下为《白皮书》内容精选 ▼
前 言
70 年来,在中国共产党领导下,中国发生了翻天覆地的变化,
创造了人类历史上前所未有的发展奇迹
。
中国仍然是世界上最大的发展中国家,人口多、底子薄的基本国情没有变,中国仍然面临一系列严峻挑战,中国人民还需要继续艰苦奋斗。
当今世界正处于百年未有之大变局,人类社会既充满希望,又充满挑战
。世界多极化、经济全球化、文化多样化、社会信息化深入发展,和平与发展仍是时代主题,同时,全球深层次矛盾突出,不稳定性不确定性增多。
1
人类历史上的奇迹
从 1952 年至 2018 年,中国工业增加值按不变价格计算增长 970 倍,年均增长 11% ;国内生产总值按不变价计算增长 174 倍,
年均增长 8.1%
;人均国内生产总值按不变价计算增长70倍。2018年中国经济规模为13.6万亿美元,仅次于
美国
的20.5万亿美元。目前,
中国是世界上唯一拥有联合国产业分类目录中所有工业门类的国家
,多项工业品产量居世界第一。科技发展成就显著,“两弹一星”、载人航天、超级杂交水稻、高性能计算机、人工合成牛胰岛素、青蒿素、
高速铁路
等重大科技成果,为经济社会发展提供了有力支撑。
对外贸易持续增加,
2009
年中国成为全球最大货物出口国
、第二大货物进口国,2013 年成为全球货物贸易第一大国。
改革开放以来,中国引进外资大幅增加,日益成为吸引全球投资热土。
中国已经成为世界第二大经济体、制造业第一大国、货物贸易第一大国、商品消费第二大国、外资流入第二大国、外汇储备第一大国。
人民生活极大改善。中国农村贫困人口从 1978 年的 7.7 亿人,下降到 2018 年的 1660 万人,
农村贫困发生率从
97.5%
下降到
1.7%
,创造了人类减贫史上的奇迹。70 年前,中国人均预期寿命 35 岁,
2018
年达到
77
岁,远高于世界平均预期寿命
72
岁
。美国波士顿咨询公司发布的
全球民生福祉
报告
显示,过去
10
年中,中国排名上升
25
位
,在受调查的 152 个国家中进步最快。
2
中国的发展成就是辛辛苦苦干出来的
中国的发展成就是辛辛苦苦干出来的。对于中国这样一个有着近 14 亿人口的大国,好日子等不来、要不来,唯有奋斗,别无他路。
中国的发展,靠的是
“
8 亿件衬衫换一架波音
”
的实干精神,几代人驰而不息、接续奋斗,付出别人难以想象的辛劳和汗水
;靠的是“自己的担子自己扛”的担当精神,无论顺境还是逆境,
不输出问题,不转嫁矛盾,不通过强买强卖、掠夺别国发展自己
;靠的是“摸着石头过河”的探索精神,不走帝国主义、殖民主义老路,不照搬西方国家发展模式,而是结合中国实际、总结经验教训、借鉴人类文明,敢闯敢试,走出一条自己的路。
3
开放是共赢之路
1978 年至 2018 年,中国累计吸引非金融类外商直接投资 20343 亿美元,累计设立近 100 万家外商投资企业。2018 年,有 49.2 万余名外国留学人员来华学习。加入世界贸易组织后,中国参与经济全球化提质增速。2001 年至 2018 年,
中国货物贸易进口额年均增长 13.6% ,高于全球平均水平 6.8 个百分点;
服务
贸易进口额年均增长 16.5% 。
2018 年,中国对外直接投资 1430.4 亿美元,是 2002 年的 53 倍,年均增长 28.2% 。
对外开放为中国带来了资金、先进技术和管理经验,
转变了中国人民的思想观念,
激发了中国人民的创造热情,显著提升了中国的现代化建设水平。
同时,中国的开放发展,为其他国家提供了广阔市场。
中国开放投资与服务贸易,促进了当地经济增长和就业。
中国积极参与国际分工,推动全球资源配置更加合理。
中国出口产品品质优良,满足了国际市场需求,减少了民众支出,
降低了通胀压力。
中国开展对外援助 60 多年来,共向 166 个国家和国际组织提供近 4000 亿元人
民币援助
,
派遣 60 多万名援助人员,700 多人为他国发展献出了宝贵生命。先后七次宣布无条件免除重债穷国和最不发达国家对华到期政府无息
贷款
债务。
4
中国道路
道路决定命运,发展道路的选择对一个国家的兴衰成败至关重要。一个有着近 14 亿人口的大国实现现代化,在人类历史上没有先例可循,中国必须走一条属于自己的道路。70 年来,中国发展取得巨大成功,根本原因就是找到了中国特色社会主义这条正确发展道路并且沿着这条道路坚定不移地走下去。
这是一条从本国国情出发确立的道路。中国立足自身国情和实践,从中华文明中汲取智慧,博采东西方各家之长,坚守但不僵化,借鉴但不照搬,在不断探索中形成了自己的发展道路。
这是一条把人民利益放在首位的道路。
把人民对美好生活的向往作为奋斗目标
,把改善人民生活、增进人民福祉、保障人民民主权利作为出发点和落脚点。
这是一条改革创新的道路。
通过改革创新破解前进中遇到的困难和挑战,破除妨碍发展的体制机制障碍
,不断解放和发展社会生产力,不断解放和增强社会活力,不断完善和发展中国特色社会主义制度、
推进国家治理体系和治理能力现代化
。
这是一条在开放中谋求共同发展的道路。中国在实现自身发展的同时更多惠及其他国家和人民,实现了从封闭半封闭到全方位开放的伟大历史转折,参与和推进了经济全球化进程。
这是一条
全面依法治国
的道路。中国把依法治国作为国家治理的基本方略,坚持依法治国、依法执政、依法行政共同推进,坚持法治国家、法治政府、法治社会一体建设,为国家发展提供根本性、全局性、长期性的制度保障,确保国家在深刻变革中既生机勃勃又井然有序,确保国家
长治
久安。
70 年来,中国发展之所以成功,最根本在于中国共产党的领导。
中国体量巨大、国情复杂,治理难度世所罕见,没有集中统一、坚强有力的领导力量,中国将走向分裂和解体,给世界带来灾难。
5
“脱钩论”不可行,而且有害
随着中国综合国力和国际影响力快速提升,国际上有些人担心中国会走
“
国强必霸”
的路子,一些人提出了所谓的“中国威胁论”。
这既有认知上的误读,有根深蒂固的偏见,也有力量消长带来的心理失衡,还有出于维护自身既得利益的刻意歪曲
。
1979 年至 2018 年,中国经济以年均 9.4% 的
速度
快速发展,成为全球经济增长的重要引擎。2008 年,全球遭遇严重金融危机,世界经济受到重创,中国采取一系列有效措施成功应对危机,经济迅速回升向好,并持续保持中高速增长,成为世界经济增长的主要稳定器和动力源。
中国是世界经济增长的最大贡献者。
2013
-
2018
年,中国对世界经济增长的平均贡献率超过
28.1%
。有关测算结果表明,2013-2016 年,如果没有中国因素,世界经济年均增速将放缓 0.6 个百分点,波动强度将提高 5.2% 。麦肯锡全球研究院发布报告认为,
2000
-
2017
年,世界对中国经济的综合依存度指数从
0.4
逐步上升至
1.2
,
中国贡献了全球制造业总产出的 35% 。
中国科技创新为世界经济增长注入新动能。2018 年,中国研发支出占 GDP 的比重为 2.19% 。世界知识产权组织等发布的全球创新指数显示,
2019
年,中国国家创新能力排名升至全球第
14
位,比
2018
年前进
3
名,成为唯一进入前
20
名的中等收入经济体
。在高科技领域,中国正在实现赶超,量子通信、超级计算、航空航天、人工智能、第五代移动通信网络(5G)、
移动支付
、新能源汽车、
高速铁路
、
金融科技
等处于世界领先地位。
当前世界经济增长动力不足,稳健的中国经济对世界越来越重要。中国经济正由高速增长转向高
质量
发展,新经济增长点不断涌现。2018 年,中国常住人口城镇化率达到 59.6% ,未来人口城镇化水平将稳步提高,为经济发展提供重要引擎。新产业新业态快速崛起,信息服务业同比增速高达 30.7% ,移动游戏、网络购物、约车平台、旅游平台、大数据云计算等子行业增速达 30%-50% ,
每个子行业都诞生了一批独角兽企业
。麦肯锡全球研究院的研究报告认为,
到 2040 年,中国和世界其他经济体彼此融合有望创造 22 万亿至 37 万亿美元经济价值,相当于全球经济总量的 15%-26% 。
经济运行更稳定、增长质量更高、增长前景可期的中国,对世界经济发展是长期利好
。
把中国经济发展看作“威胁”和“挑战”,试图把中国挤出全球产业链、供应链、价值链,使中国与世界经济“脱钩”,既不可行,而且有害。
中国有世界上最具潜力的消费市场。
中国既是
“
世界工厂
”
,也是
“
全球市场
”
。中国有近 14 亿人口、4 亿中等收入群体,市场规模全球最大。中国消费空间和潜力巨大,消费升级态势明显,消费增速超过固定资产投资,消费梯度效应凸显,消费对经济贡献越来越大。麦肯锡全球研究院发布报告认为,在
汽车、酒类、手机等许多品类中,中国都是全球第一大市场,消费额约占全球消费总额的
30%
。未来 15 年,中国进口商品和服务将分别超过 30 万亿美元和 10 万亿美元。
中国是最具吸引力的投资目的地。中国的劳动力资源近 9 亿人,就业人员 7 亿多,
受过高等教育和职业教育的高素质人才
1.7
亿,每年大学毕业生有
800
多万,人才红利巨大
。中国实行高水平的贸易和投资自由化便利化政策,制定《外商投资法》,全面实施准入前国民待遇加负面清单管理制度,持续放宽市场准入,着力打造对外开放新高地。中国加大知识产权保护力度,进一步完善体制机制、法律法规,健全与国际经贸规则接轨的创新保护体系。
联合国贸发会议《 2019 年世界投资报告》显示,
2018
年全球外国直接投资延续了下滑趋势,规模较上年下降了
13%
,但中国实现了逆势增长,继续稳居全球第二大外资流入国地位
。2019 年上半年,中国实际使用外资同比增长 7.2% 。
2017 年 3 月,联合国安理会决议中呼吁各国推进“一带一路”建设,构建人类命运共同体。“一带一路”倡议源于中国,机会和成果属于世界。据世界银行研究报告,
“
一带一路
”
倡议将使相关国家
760
万人摆脱极端贫困、
3200
万摆脱中度贫困
,将使参与国贸易增长 2.8% 至 9.7%、全球贸易增长 1.7% 至 6.2%、全球收入增加 0.7% 至 2.9% 。“一带一路”倡议是名副其实的资源共享、共同繁荣、共同发展之路。
6
中国模式
一个国家找到适合本国国情的发展道路并不容易。近代以来,
许多发展中国家艰辛探索,希望实现国富民强,但真正找到适合自身的道路、实现良好发展的并不多
。一些国家盲目照搬或被迫引入西方模式,不仅没有实现经济发展、政治稳定,反而陷入社会动乱、经济危机、治理瘫痪,甚至发生无休止的内战。
在几十年艰辛探索中,中国始终坚定不移走自己的路,在不断探索中形成了自己的发展道路。中国发展的成功,提振了发展中国家实现国富民强的信心,拓展了发展中国家走向现代化的途径,为世界上那些既希望加快发展又希望保持自身独立的国家和民族,走符合本国国情的道路提供了经验和借鉴。
照搬没有出路,模仿容易迷失。
中国发展的最大启示,就是一个国家走什么样的发展道路,既要借鉴别国经验,更要立足本国实际,依据自己的历史传承、文化传统、经济社会发展水平,由这个国家的人民来决定
。世界上没有放之四海而皆准的发展道路和发展模式,也没有一成不变的发展道路和发展模式。各国可以相互学习借鉴发展经验,但现代化不等于西方化,不能生搬硬套,更不能一家说了算。
发展道路合不合适,关键要看这条道路能不能解决本国面临的历史性课题和现实性问题
,能不能改善民生、增进福祉,能不能得到人民的赞成和拥护。
选择什么样的发展道路,是每个主权国家的权利。任何国家都不能将自己的模式强加于人,更无权强行颠覆他国政权和政治制度。中国尊重其他国家选择的不同发展道路,
中国不
“
输入
”
外国模式,也不
“
输出
”
中国模式,不会要求别国
“
复制
”
中国的做法
。
7
中国不称霸的内在逻辑
历史上确有国家因强成霸,但国强必霸不是历史定律
。用西方一些国家的发展经验评判中国,把西方一些国家的发展逻辑套用于中国,得出的结论必然荒谬失真。中国走和平发展道路,不是外交辞令,不是权宜之计,不是战略模糊,而是思想自信和实践自觉的有机统一,是坚定不移的战略选择和郑重承诺。无论国际形势如何变化,
无论自身如何发展,中国永不称霸、永不扩张、永不谋求势力范围
。
中国走和平发展道路,来源于中华文明的深厚底蕴。
中华文明起源于内陆和农耕,是内敛、防御的文明。
中国自古倡导“强不执弱,富不侮贫”“己所不欲,勿施于人”,深知“国虽大,好战必亡”。
中华民族的血液里没有侵略他人、称霸世界的基因。
近代以来,中国饱受列强欺凌,对战争和动荡带来的苦难刻骨铭心,绝不会将曾经遭受的苦难强加给其他民族。
中国走和平发展道路,来源于对实现中国发展目标条件的认知。发展是中国的第一要务。
中国实现更好发展,关键还是集中精力办好自己的事情,
以发展促和平、以和平促发展。
中国走和平发展道路,来源于对世界发展大势的深刻把握。当今世界,各国越来越成为“你中有我,我中有你”的利益共同体、命运共同体,和平、发展、合作、共赢是时代潮流。
追逐霸权,穷兵黩武,只会消耗国力、走向衰亡
。
中国有发展的权利,中国人民有追求美好生活的权利。作为历史上曾经遭受欺凌、蒙受屈辱的大国,中国发展的目的是赢得尊严和安全,让历经苦难的人民过上好日子。
在追求这个目标的过程中,中国自然而然地发展了、强大了,但不是想要威胁谁、挑战谁、取代谁,更不是要在世界上称王称霸
。中国的未来掌握在自己手中,
中国的命运由中国人民说了
算。
没有任何人能够剥夺中国人民追求美好生活的权利,也没有任何人能够阻挡中国向前发展的步伐。
中国决不会以牺牲别人利益为代价发展自己,也决不放弃自己的正当权益。
任何国家不要指望中国会拿自己的核心利益做交易,任何人不要指望中国会吞下损害国家主权、安全、发展利益的苦果
。
8
当今世界正处于百年未有之大变局
21 世纪以来,随着经济全球化深入发展,国际政治经济格局加速演变,全球发展深层次矛盾日益突出,国际力量对比日趋均衡,国际秩序和全球治理体系变革更加深入,
世界进入大发展大变革大调整的新时期,处于百年未有之大变局
。
大变局催生新的机遇。百年未有之大变局的最大变化,就是
以中国为代表的新兴市场国家和发展中国家群体性崛起,从根本上改变了国际力量对比
。近几十年来,新兴市场国家和发展中国家紧紧抓住经济全球化历史机遇,实现了快速发展。国际
货币
基金组织最新数据显示,按购买力平价计算,新兴市场国家和发展中国家经济总量 2008 年已经超过发达国家,到 2018 年占世界经济比重达到 59% 。
科学技术是引领大变局的革命性力量。现在,
新一轮科技革命和产业变革深入发展,新一代信息技术广泛应用,大量催生新技术新产业新业态新模式
,
人类社会处于生产力大发展大跃升的前夜。
大变局充满风险和挑战。大变局深刻复杂、变乱交织,各种新旧因素、力量、矛盾相互叠加碰撞,大国关系、国际秩序、地区安全、社会思潮、全球治理深刻重塑,国际局势不稳定性不确定性日益突出,治理赤字、信任赤字、和平赤字、发展赤字越来越大,
世界面临重新陷入分裂甚至对抗的风险
。全球经济增长动能不足、增速放缓,资本过度逐利导致贫富分化持续加大,贸易保护主义愈演愈烈,全球公共和私人债务高企,部分新兴经济体出现较大金融动荡,全球经济下行压力增大。
围堵遏制、对抗威胁的冷战思维沉渣泛起,霸权主义、强权政治甚嚣尘上,丛林法则、零和博弈找到新的土壤,
严重侵蚀动摇战后国际秩序基础。一些西方国家治理陷入困境,
民粹主义泛滥,逆全球化加剧
。
面对百年未有之大变局,人类又一次站在了何去何从的十字路口。面对困难和挑战,希望和信心尤为重要。世界不确定性不稳定性日益增多,但求和平、谋发展的时代潮流不会改变;国际格局深刻演变,但世界多极化的趋势不会改变;自由贸易和多边主义遭遇逆流,但经济全球化大势不会改变;国际秩序之争激烈复杂,但国际体系变革的方向不会改变。
9
大国担当
国家和,则世界安;国家斗,则世界乱。历史上追逐霸权、结盟对抗、以大欺小的国际关系,为世界带来混乱甚至战争。
当今世界不仅面临发展困境,还面临深刻的规则危机、信任危机、秩序危机。
一些在长期国际实践中形成且被各国普遍认同和遵守的规则规范和道德观念被抛弃和践踏,一些事关战略稳定和全球福祉的国际条约和协定得不到履行甚至被撕毁和破坏。
大国是维护世界和平稳定的重要力量,是构建新型国际关系的关键因素。
大国要有大国的样子,大国要有大国的担当
。
大国之大,不在于体量大、块头大、拳头大,而在于胸襟大、格局大、担当大
。大国要以人类前途命运为要,对世界和平与发展担负更大责任,而不是依仗实力对地区和国际事务谋求垄断。
大国之间相互尊重、合作共赢
,才能推动人类社会不断进步。
大国要加强协调和合作
,构建总体稳定、均衡发展的大国关系框架,当好世界和平与稳定的压舱石。
大国之间要尊重彼此核心利益和重大关切,坚持换位思考和相互理解
,通过沟通和协商以建设性方式处理矛盾和分歧。
大国对小国要平等相待,不搞唯我独尊、强买强卖的霸道
。任何国家都不能随意发动战争,不能破坏国际法治,不能打开潘多拉盒子,出现矛盾和问题,要通过平等协商处理,以最大诚意和耐心,坚持对话解决。
10
推动新型经济全球化
经济全球化是世界经济发展的必然趋势,契合各国人民要发展、要合作的时代潮流。历史上的经济全球化,促成了贸易大繁荣、投资大便利、人员大流动、技术大发展,各国人民从中受益,为世界经济发展作出了重要贡献,同时也
积存了不少问题和弊端,经济全球化出现
“
回头浪
”
。目前经济全球化模式,难以反映广大发展中国家呼声、体现广大发展中国家利益;“弱肉强食”的丛林法则和“你输我赢”“赢者通吃”的零和博弈,造成富者愈富、贫者愈贫,发达国家与发展中国家以及发达国家内部的贫富差距越拉越大;
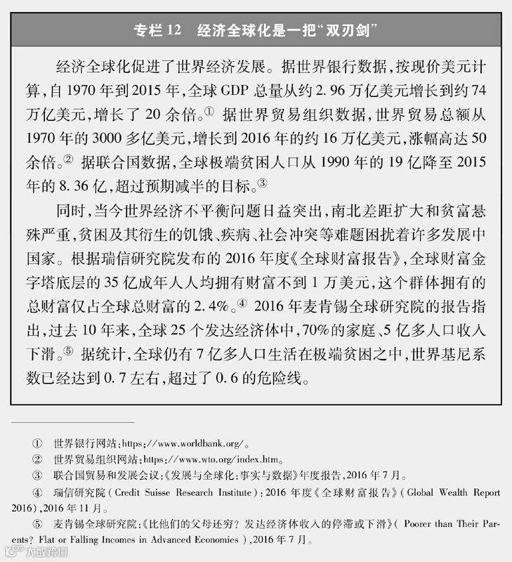
个别国家把内部治理问题归咎于经济全球化,归咎于其他国家,
动辄采取单边主义、保护主义、霸凌主义,破坏全球价值链、供应链、消费链,导致现有国际贸易秩序紊乱甚至冲突,使全球经济落入
“
衰退陷阱
”
。
经济全球化出现一些问题并不可怕,不能因噎废食,动辄“退群”“脱钩”“筑墙”,改革完善才有出路,必须在前进中解决问题。各国应携起手来,总结历史经验与教训,加强协调、完善治理,推动开放、包容、普惠、平衡、共赢的新型经济全球化。
新型经济全球化,应由世界上各个国家共同参与、共同主导
;应继续坚持和维护已经被实践充分证明是正确有效的贸易自由化、多边贸易体制等规则体制,并不断创新、完善和发展;
应消除霸权主义与强权政治、丛林法则与零和博弈
,秉持共商共建共享理念,真正实现民主、平等、公正、合理。
当前正在发生的第四次科技革命,将对新一轮经济全球化和人类社会发展产生难以估量的深刻影响,
既带来前所未有的发展机遇,也带来新的严峻挑战。各国应立即行动起来,以全人类命运与共的视野和远见,共同构建新的全球治理架构。要维护社会公平正义,确保技术创新在法治轨道和公认的国际准则基础上运行,由人类主导、为人类服务、符合人类价值观。
以世界贸易组织为核心的多边贸易体制是国际贸易的基石,为推动全球贸易发展、建设开放型世界经济、增进各国人民福祉发挥了中流砥柱作用。采取单边主义、保护主义的贸易政策,不符合市场规律,不符合国际规则,与世界贸易组织基本原则背道而驰,导致国际贸易萎缩,
甚至可能引发全球性经济危机
。各国应携起手来,坚定支持多边主义,旗帜鲜明地反对单边主义、保护主义,捍卫世界贸易组织核心地位和基本原则,维护自由、开放、非歧视的多边贸易体制,维护发展中成员合法权益和发展空间,建设开放型世界经济。
《
巴黎
气候变化协定》《核安全公约》《不扩散核武器条约》等国际公约,基于各方共识形成,符合世界各国利益,各缔约方都应严格履行,不能合则用、不合则弃。
随意“退群”“退约”,既违反契约精神,也违背国际道义。
遵守规则必须是公平的、双向的,不能采取“实用主义”“双重标准”,只要求别人,不要求自己。
文明是多彩的,一个国家和民族的文明是一个国家和民族的集体记忆,不论是中华文明,还是世界上存在的其他文明,都是人类文明创造的成果。文明是平等的,世界上不存在十全十美的文明,也不存在一无是处的文明,文明没有高低优劣之分。文明是包容的,人类创造的文明都是劳动和智慧的结晶,一切文明成果都值得尊重,一切文明成果都要珍惜。
认为自己的人种和文明高人一等,执意改造甚至取代其他文明,人为地制造文明冲突,在认识上是愚蠢的,在做法上是灾难性的,只能加剧文明间的隔阂,使世界陷入分裂与对抗
。
结束语
回首波澜壮阔的 70 年,中国人民为取得的成就感到自豪,但不会骄傲自满、止步不前。新时代的中国,走中国特色社会主义道路的决心不会改变,与其他国家互学互鉴、合作共赢的决心不会改变,与世界携手同行的决心不会改变。
未来之中国,将以更加开放包容的姿态拥抱世界,同世界形成更加良性的互动
,带来更加进步和繁荣的中国和世界。
当今世界,既充满机遇和希望,也存在变数和挑战,世界各国的前途命运从来没有像现在这样紧密相连。每个国家都和世界的前途命运休戚相关,只要目标一致、团结起来,共享机遇、共迎挑战,就能构建人类命运共同体,建设更加美好的世界,走向更加光明的未来。
银行业求职火爆,竞争激烈,笔试被刷掉的人非常多。
五大行校招统一采取机考形式,区别于一般笔试,因此要先做好机考准备,小伙伴为大家准备了模拟真实考试环境的上机模考!
限时0元!
(点击图片即可获取全文)
-end-
【声明】内容源于网络
0
0
金融小伙伴career
金融小伙伴致力于搭建一个金融垂直领域职业信息分享和交流公益平台,通过持续不断的公众号推文和线上线下活动,提供及时、全面、高效的行业招聘信息和职场提升经验。目前,我们已吸引了超过100万粉丝,在海内外金融学子和在职人士中均享有盛誉。
内容
10966
粉丝
0
关注
在线咨询
金融小伙伴career
金融小伙伴致力于搭建一个金融垂直领域职业信息分享和交流公益平台,通过持续不断的公众号推文和线上线下活动,提供及时、全面、高效的行业招聘信息和职场提升经验。目前,我们已吸引了超过100万粉丝,在海内外金融学子和在职人士中均享有盛誉。
总阅读
2.9k
粉丝
0
内容
11.0k