

未来能保持高增长的行业有医药、电子设备等
文 | 陈汐 刘建中
编辑 | 刘建中
欧美等发达经济体的发展经验表明,随着经济和社会的发展,第三产业在GDP中的占比会越来越高,而第一、第二产业会越来越低。图1显示了中国的情况。

图1: 中国一二三产业在GDP中的占比
一方面,工业是最主要的物质生产部门,为居民生活、为各行业的经济活动提供物质产品。另一方面,工业是研发投入最多、技术创新最活跃、辐射带动力最强的产业部门。
根据社会科学院的一份研究,保持较高比重的工业,对于成功跨越“中等收入陷阱”,进而进入发达经济体行列至关重要。
本文重点分析工业领域各行业过去20年的规模扩张情况。了解过去,是预知未来的基础。希望通过分析历史,发现一些对未来有用的信息。
衡量行业扩张,可以有多种方法,比如可以用营收、利润、总资产、净资产、员工数量等方面的增长。而净资产是其中一个比较好的选择。净资产是股东的真实投入,其增长率能真实反映行业的现状和未来。
本文用“净资产增长率”或“净资产增长倍数”衡量行业的扩张情况。 以上两者其实一样,都是衡量一段时间内,某行业的净资产增长了多少。
文章中行业净资产数据来自于国家统计局。在41个工业子行业中,33个行业拥有20年完整数据。在缺乏数据的8个行业中,有6个规模很小,有2个规模比较大。这两个行业是汽车,以及铁路、船舶等其他运输制造业。
有些行业的名字比较生僻,但产品却是常见物品,比如黑色金属主要是钢铁;非金属制品主要是水泥、玻璃、陶瓷等建材;电气机械及器材,既包括生产用的电机、电池,也包括生活用的各种电器。
这33个行业具体包括哪些二级、三级子行业可以参见国家统计局的《国民经济行业分类与代码》。
下面,我们先看看二十年间这些行业净资产扩张倍数的排名。
扩张最慢的六个行业:28、造纸5.7倍,29、服装鞋帽5.6倍,30、黑色金属冶炼及压延5.4倍,31、烟草5.4倍,32、石油和天然气开采4.2倍,33、纺织业3.4倍。
如果这33个行业都是完全市场化的,那么扩张倍数就真实地反映了20年间行业需求和行业创新方面的变化。
但是6个扩张最慢的行业并不都是市场化的。造纸、服装、纺织是市场化程度较高的行业,扩张慢的主要原因是行业已经进入成熟期甚至衰退期。而石油和天然气开采、烟草行业的市场化程度较低,扩张慢的一个原因可能是对资本流入的限制。

表1: 20年33个工业子行业扩张倍数排名
02哪些行业未来会高速增长
我们先把2003年到2022年这二十年,分成四个阶段:2003年-2008年,2008年-2013年,2013年-2018年,2017年到2022年。最后一个阶段为了保持五年跨度,所以选2017年为开始点。
图2是中国2000年以来的GDP增速。

图2: 中国GDP增速(2000年-2022年)
计算得出四段时间内的GDP总增速如下:
2003年-2008年:73% ;
2008年-2013年:54%;
2013年-2018年:40%;
2017年到2022年:29%。
供水、供电、燃气三个行业属于基础设施行业,不参与以下分类。剩余30个行业,通过我们给出的判断标准,可以分为以下几类。
第一类:衰退型行业(13个)
判断标准:
1、2013年-2018年净资产增长率低于同期GDP增速;
2、2017年-2022年净资产增长率也低于同期GDP增速。

表2: 衰退型各行业的净资产增速情况
以上13个行业的衰退程度不同。表2中前4个行业的衰退程度较轻,后9个程度较重。造纸、纺织、服装等行业,的确情况堪忧。当然,这里需要排除市场化程度较低的烟草制造业。
第二类:周期型行业(11个)
判断标准:
1、2013年-2018年净资产增长率低于同期GDP增速;
2、但2017年-2022年净资产增长率高于同期GDP增速。

表3: 周期型各行业的净资产增速情况
表3中最后一行的有色金属采选业并不符合我们的判断标准,因为其2017年-2022年的数值并没有超过同期GDP增速。但传统上认为有色金属采选属于典型的周期行业,所以我们仍然将它放在了表3中。
第三类:温和增长型行业(3个)
判断标准:
1、2013年-2018年净资产增长率高于同期GDP增速,但不高于GDP增速20个百分点以上;
2、2017年-2022年净资产增长率高于同期GDP增速,但不高于GDP增速20个百分点以上。

表4: 温和增长型各行业的净资产增速情况
第四类:高速增长型行业(2个)
判断标准:
1、2013年-2018年净资产增长率高于同期GDP增速20个百分点以上;
2、2017年-2022年净资产增长率也高于同期GDP增速20个百分点以上。

表5: 高速增长型各行业的净资产增速情况
其实,温和增长和高速增长没有严格的区分标准。比如,在中国GDP增速4%感觉很温和,甚至很慢。但在美国,GDP增速4%就算高速增长。
本文选5年跑赢GDP 20%作为标准,有武断的成分。第三类中的仪器仪表行业,其数据距离高速增长的标准并不远。2013年-2018年,增速差了2个百分点;2017年-2022年差了4个百分点。所以,仪器仪表接近于高速增长型行业。
目前,还有一个不符合以上所有判断标准的行业:食品制造业(见表6)。

表6: 食品制造业的情况
2017年-2022年经历了三年疫情,而疫情对食品制造业影响较大,所以也可以认为食品制造业属于温和增长型行业。在最后汇总表中,食品制造放入了温和增长行业。
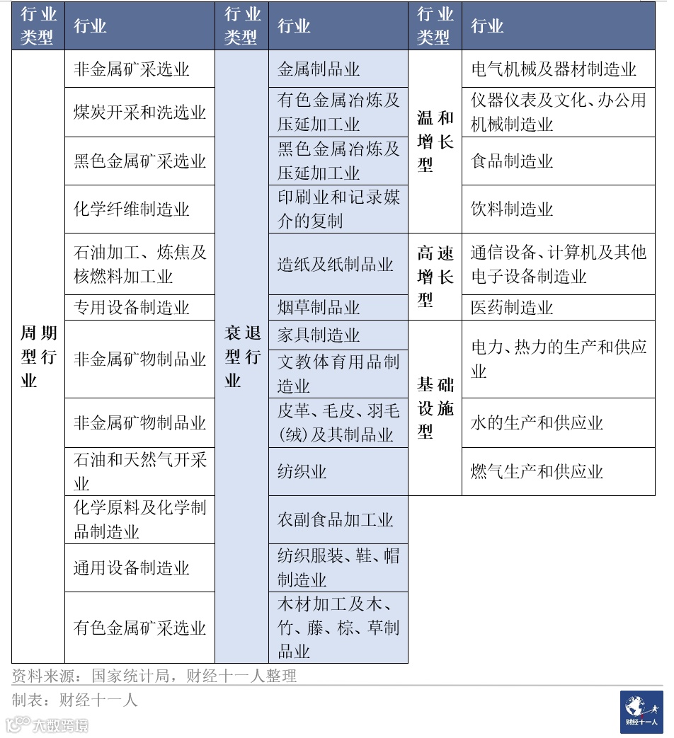
表7是最终行业类型分类的汇总。

表7: 工业子行业的五种类型分类
看起来最为不幸的是那些身处深度衰退型行业的人,比如纺织、木材加工、皮革加工行业的从业者。现在经济处于寒冬,这些行业的企业和个人可能正经历困难。但是,衰退型行业也有机会。正因为没人看好,没有人愿意投入真金白银扩张产能,所以等到经济复苏,这些行业的资产收益率也不会很差。
(金融小伙伴,快进你的职业成长。想要找金融实习、求职/跳槽到金融行业的朋友们,可添加VX:feifan00999)
免责声明:
以上部分图片及资料内容来源于网络,版权归原作者及其公司所有;
本文仅供学习研究之用,不得用作于商业用途,若本文侵犯到您的权益,
请联系VX :feifan00999删除;



