
本文介绍了新三板的相关信息 ,并与中小板、创业板进行了对比,仅仅供各位小伙伴参考。有兴趣学习的大家,请跟随小编一起通览新三板吧!
-------正文开始线--------
通览新三板的目录索引:
一、新三板基本情况
二、市场概况
三、新三板的现状及未来前景
四、哪些企业适合上新三板
五、上新三板有什么好处
六、企业具备哪些条件才可以准备上新三板
七、新三板挂牌可能存在的风险
八、上新三板要做哪些工作
九、新三板、中小板、创业板挂牌条件对比
十、新三板、中小板、创业板交易制度对比
十一、新三板、中小板、创业板信息披露对比
十二、新三板、中小板、创业板监管制度对比
十三、新三板相关法律法规索引
一、新三板基本情况
“新三板”全称“全国中小企业股份转让系统”,是经国务院批准设立的全国性的场外市场。
2006年经国务院批准,在证券公司代办股份转让系统基础上,正式启动中关村科技园区非上市股份有限公司股份报价转让系统(即当时的新三板),进行股份报价转让试点。
为更好的服务于实体经济,促进经济发展方式转型和产业结构升级,经国务院批准,按照“总体规划、稳步推进、稳妥实施”的原则, 2012年7月,国务院批准设立全国中小企业股份转让系统,2012年9月7日,来自北京中关村、上海张江、武汉东湖、天津滨海四个高新园区的8家企业集体挂牌,进入全国股份转让系统进行股份报价转让。自此,全国股份转让系统作为我国多层次资本市场体系重要组成部分,开始吸引地方政府、高新园区、高新技术企业和投资者越来越多的关注。2013年6月19日,国务院常务会议研究部署金融支持经济结构调整和转型升级的政策措施。会议决定,加快发展多层次资本市场,将中小企业股份转让系统试点扩大至全国,鼓励创新、创业型中小企业融资发展。
二、市场概况

三、新三板的现状及未来前景
截止2013年6月20日,新三板上共有挂牌公司共212家,上交所和深交所上市公司共计2491家。另据统计,截至2011年上半年,全国实有企业1191.16万户(含分支机构,下同),根据现行的《中小企业标准暂行规定》我国在工商注册登记的中小企业数量占全国注册企业总数的99.1%,中小企业在新三板挂牌的数量仅是大中型企业在上交所和深交所上市公司数量的8.5%。中国目前资本市场这种倒金字塔与成熟的资本市场对比明显不正常。
当然,这是中国在资本市场初期特定历史阶段的产物,随着中国经济结构的不断调整和经济发展水平的不断提高,中国资本市场必定会加大改革力度,进一步向国际资本市场靠拢,新三板也会顺势发展得越来越快。其中, 2012年新三板挂牌企业全年累计105家,超过以往6年总和,详细情况如下图所示:
2013年6月19日,国务院常务会议决定,加快发展多层次资本市场,将新三板试点扩大至全国,以不断改善中小企业金融环境为重任的新三板必将迎来高速发展的机遇。
四、哪些企业适合上新三板
根据新三板的功能及在多层次资本市场的定位,以下三类中小企业比较适合在新三板挂牌:
1、成长初期的小企业:完成产品研发和小规模生产,需要扩大产能、开拓市场。
2、成长受限的小企业:具备一定的生产能力和盈利能力,拥有一定的市场份额,但缺乏资金、人才和管理的提升,无法实现快速成长。
3、上市后备企业:拟上市企业,但在财务、业务、公司治理等方面存在不足,需要整改及规范;未来两三年即可符合上市条件,需要快速发展和提前适应资本市场。
五、上新三板有什么好处
1.提升公司的融资能力
——通过定向增资筹集资金增强融资效率
定向增资,类似于上市公司的定向增发,是指非公开的向特定投资者发行股份的行为。
截至2012年12月31日,共有42家新三板挂牌公司完成了51次定向增资,共增资19.88亿元,平均每次募集 3898万元,剔除 3家亏损和接近亏损公司,平均市盈率为19.77倍。
另外,新三板融资与传统的融资方式相比,具有门槛低,效率高的特点。例如:诺思兰德(430047),2009年2月挂牌,股本950万,2009年及2010年营业收入分别为223万元、356.40万元,净利润10.6万元、-62.06万元, 2011年2月在前一年度亏损的情况下完成定向增资,募集资金3,973.2万元,每股价格21元。中海阳(430065),2010年3月挂牌。2010年7月、2011年3月分别完成两次定向增资,分别融资 1.1亿元、2.1亿元。挂牌仅一年,累计融资3.2亿元。下表为2011年至2012年6月新三板公司增发情况:

——提升债权融资能力
挂牌公司可以通过可转债、中小企业私募债等方式进行债券融资。同时,企业可以建立较为完善的内控体系、规范的财务制度以及持续的信息披露机制,这些有助于企业信息透明化的方法能够在一定程度上降低银行的贷款风险,另外,挂牌后公司股权估值显著提升,银行对公司的认知度和重视度也会明显提高,将更容易以较低利率获得商业银行贷款。
2.能够提高公司治理和规范运作水平
经过中介机构对公司进行改制、尽职调查、审计和评估,发现公司法人治理中存在的法律及经营风险,向公司提出改进建议。帮助公司完善法人治理结构。经过中介机构对公司的指导和强化训练,挂牌公司能够规范运作、再加上报价转让系统的信息披露机制,挂牌公司的公司治理水平能够得到提高。使公司增强防范法律风险及财务风险的能力,为公司未来在上交所、深交所上市打下良好的公司治理和内部控制基础。
3.财富效应
企业在新三板挂牌后,公司获得了流动性溢价,估值水平较挂牌前会有明显提升。同时,更容易受到风险投资、PE等股权投资机构的关注和提升估值。股权融资能力和估值大大提升。为股东带来明显的财富效应。
4.转板机制—IPO
对挂牌公司“转板”的需求,新三板将坚持开放发展的市场化理念,充分尊重企业的自主选择权,企业根据自身发展的需要,可以自主选择进入不同层次的资本市场。
关于“转板”的条件,挂牌公司成功“转板”的关键是能够满足交易所市场的准入条件,而交易所市场的准入条件将在很大程度上与首次公开发行核准条件相衔接。因此,新三板将逐步完善市场功能体系,满足挂牌公司发展的需求,同时将与有关方面沟通协调,进一步促进与其它市场的有机衔接。以下是截止 2012年9月27日从新三板转板至创业板和中小板的基本情况:



5.提升企业公众形象和认知程度
挂牌公司是在全国性场外市场公开转让的证监会统一监管的非上市公众公司,其重大生产经营活动需通过全国中小企业股份转让系统有限责任公司网站或巨潮资讯网站对外公布,能有效地吸引市场的关注,提升企业公众形象、认知度,知名度,能够起到很好的广告效应,增加了品牌的价值。在进行市场拓展、取得客户信任、提高公众认知及获取政府支持方面都更为容易。
6.股份能够在资本市场流通、套现
公司股份在新三板挂牌后,为挂牌公司股东提供了退出机制,股东可以通过股份转让系统将股份卖出套取现金。例如:某公司在新三板挂牌后,参与创业的一位股东需要用一笔钱来改善家人的生活,他就以15倍的市盈率卖出其持有的部分股份,套取现金300万元,享受艰苦创业后的成果。
7.挂牌快、时间短
自公司改制算起,股票进上交所或者深交所上市一般需要 2至3年,而公司股份进入新三板挂牌流通一般只需要6个月左右,另外,挂牌同时可进行定向增资,募集资金。
8.成本、费用
费用方面:在政府财政支持范围内基本能够解决中介机构费用,甚至还有盈余。
以天津滨海高新技术产业开发区为例,《天津滨海高新技术产业开发区支持企业进入非上市股份公司场外交易市场的暂行办法》:
“第三条企业在场外交易市场挂牌后,予以100万资金支持。为高新区做出重大贡献的挂牌企业,最高予以320万元资金支持。
第四条企业及股东在股份制改制过程中补缴的税款,按照高新区留成部分的80%予以奖励。
第五条企业在股份制改制过程中,因补缴税费等情况占压流动资金,需要以贷款方式补充流动资金的,予以最高20万元的贴息支持。
第六条企业挂牌后三年内,通过场外交易市场定向增发或资本运作,成功融资2000万元以上的,按照企业融资后三年的税收 (所得税、营业税、增值税 )增量的高新区留成部分的80%予以奖励。”
2012年1月,天津市科委、滨海新区和滨海高新区为三泰晟驰、亿鑫通、锐新昌3家高新区“新三板”挂牌企业分别颁发了 120万元支票,对企业积极对接资本市场,成功实现股改挂牌兑现政策资金奖励。
武汉东湖新技术产业开发区对挂牌新三板的奖励政策为:在新三板挂牌的企业,完成改制奖励 40万元,申报材料奖励 20万元,完成挂牌奖励 60万元,奖励总额为120万元。其他地方也各自出台了许多类似的奖励制度。
按目前许多高新园区出台的扶持政策,全部奖励拿到的话,挂牌企业可以基本实现“零成本”挂牌。

9.吸引优秀人才,增强公司凝聚力。
挂牌后,公司估值水平上升且可公开转让,员工股权激励的吸引力和可行性大大增加,企业能够吸引和留住优秀人才,增强公司凝聚力。所以,通过挂牌能够吸引公司需要的优秀管理人才和技术人才加盟公司共同发展。
10.提升行业整合能力
挂牌公司可借助全国性场外市场通过兼并收购、资产重组等手段有效整合行业资源,加速发展壮大。
六、企业具备哪些条件才可以准备上新三板
1、新三板挂牌条件
1.依法设立且存续满两年。有限责任公司按原账面净资产值折股整体变
更为股份有限公司,存续时间可以从有限责任公司成立之日起计算;
2.业务明确,具有持续经营能力;
3.公司治理机制健全,合法规范经营;
4.股权明晰,股票发行和转让行为合法合规。
2、透视新三板挂牌条件
2.1“依法设立且存续满两年”的理解
1、依法设立,是指公司依法取得《企业法人营业执照》。
1)公司设立的主体、程序合法、合规。
2)公司股东的出资合法、合规,出资方式及比例应符合《公司法》相关规定。
2、存续两年是指存续两个完整的会计年度(会计年度指,自公历1月1日起至12月31日止。
3、有限责任公司按原账面净资产值折股整体变更为股份有限公司的,存续时间可以从有限责任公司成立之日起计算。例如:A有限公司2010年6月8日成立,2013年6月聘请中介机构将有限公司改制成股份有限公司,企业名称变更成“A股份有限公司”,那么 A股份有限公司存续时间可以从A有限责任公司成立之日2010年6月8日开始计算,即A股份有限公司存续满两年。
2.2“业务明确,具有持续经营能力”的理解
1、业务明确,是指公司能够明确、具体地阐述其经营的业务、产品或服务、用途及其商业模式等信息。
2、公司可同时经营一种或多种业务,每种业务应具有相应的关键资源要素,该要素组成应具有投入、处理和产出能力,能够与商业合同、收入或成本费用等相匹配。
3、持续经营能力,是指公司基于报告期内的生产经营状况,在可预见的将来,有能力按照既定目标持续经营下去。
2.3“公司治理机制健全,合法规范经营”的理解
中小企业在进行股份制改造之前,公司治理机制及规范经营方面通常会存在或多或少的缺陷,公司需要在中介机构的帮助下尽快完善公司治理机制,使公司能够合法规范经营,具体包括以下四点:
1、公司治理机制健全,是指公司按规定建立股东大会、董事会、监事会和高级管理层组成的公司治理架构,制定相应的公司治理制度,并能证明有效运行,保护股东权益。
2、合法合规经营,是指公司及其控股股东、实际控制人、董事、监事、高级管理人员须依法开展经营活动,经营行为合法、合规,不存在重大违法违规行为。
3、公司报告期内不应存在股东包括控股股东、实际控制人及其关联方占用公司资金、资产或其他资源的情形。如有,应在申请挂牌前予以归还或规范。
4、公司应设有独立财务部门进行独立的财务会计核算,相关会计政策能如实反映企业财务状况、经营成果和现金流量。
2.4“股权明晰,股票发行和转让行为合法合规”的理解
1、股权明晰,是指公司的股权结构清晰,权属分明,真实确定,合法合规,股东特别是控股股东、实际控制人及其关联股东或实际支配的股东持有公司的股份不存在权属争议或潜在纠纷。
现实当中比较常见的问题是股份代持现象,例如:张三和李四分别出资40万元和60万元成立A公司,但张三最高学历是初中毕业,为了使A公司对外树立高科技企业形象,张三借用他的表弟王五理科博士的学历背景,在工商登记材料上将A公司40万元出资登记在王五名下,另外 60万元登记在李四名下,张三的股东身份在工商登记材料上没有记载。这样王五实际上是代替张三持有 A公司40万元出资。如果出现 A公司这种股份代持现象,就会被认定为股权结构不清晰,权属不分明,需要在申请挂牌之前消除股份代持现象。
2、股票发行和转让合法合规,是指公司的股票发行和转让依法履行必要内部决议、外部审批(如有)程序,股票转让须符合限售的规定。
3、在区域股权市场及其他交易市场进行权益转让的公司,申请股票在新三板挂牌前的发行和转让等行为应合法合规。
4、公司的控股子公司或纳入合并报表的其他企业的发行和转让行为需符合相关规定。
七、新三板挂牌可能存在的风险
1、信息披露风险。企业上市后,应按照有关规定进行信息披露,这使企业完全暴露在公众的监督之下,从而增加公司维护商业秘密的费用。
2、补缴税款风险。若公司在上市前存在未依法纳税事项,则有可能存在依法补缴税款的风险。
3、挂牌失败风险。这个风险主要来自于两个方面:
(1)是企业自身,如果企业存在上市工作准备不足、股份运作不规范等问题,很可能造成企业挂牌失败的风险。
(2)是中介机构,如果中介机构选择不当,中介机构的直接负责人和项目承做人员责任心不强,服务跟不上,不专业,很可能造成企业会痛失最佳挂牌时机。
八、上新三板要做哪些工作
1、准备申请挂牌的企业要做好以下工作:
(1)聘请专业的中介机构(包括专业律师、主办券商、具有证券从业资格的会计师和评估师);
(2)成立专门工作小组,负责准备相关资料,配合中介机构进行尽职调查;注意:工作小组工作人员应包括生产、销售、采购、技术、财务、人事等各业务环节负责人。
(3)指定一名工作协调人(通常由公司董事会秘书担任),负责督促公司内部各部门按照要求准备相关材料和对外联络;
(4)提供一间办公室以便妥善保管公司提供的尽职调查材料,方便中介机构现场办公。
2、完成新三板挂牌的整个工作流程图
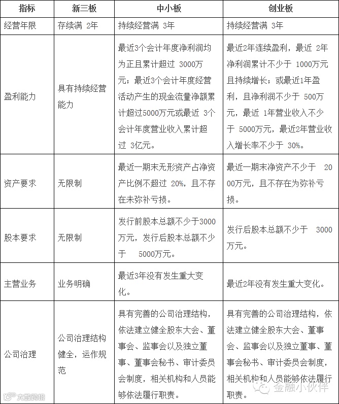
九、新三板、中小板、创业板挂牌条件对比

十、新三板、中小板、创业板交易制度对比

十一、新三板、中小板、创业板信息披露对比

十二、新三板、中小板、创业板监管制度对比

十三、新三板相关法律法规索引




------------
欢迎更多金融小伙伴的加入,希望有兴趣的小伙伴添加官方qq群:304926778
期待更多金融小伙伴的关注,微信号:jrxhb2014
欢迎希望收获更多知识的小伙伴关注我们人人公共主页,名称:金融小伙伴


