本文为西政资本原创,转载需经授权


西政资本为西政投资集团下属企业,西政投资集团是西南政法大学地产、金融圈校友倾心打造的地产全产业链综合金融服务平台。集团主营私募投资、创业投资,主要投资方向为地产、高新科技、互联网、文化传媒、创新金融等产业。集团下设西政地产金融研究院,专门从事金融/融资产品设计、税务筹划、跨境投融资、房地产全产业链实务研究与顾问工作。欢迎任何形式的沟通、交流和合作,欢迎推荐地产转让/融资项目、创投融资项目,推荐者重谢。
相关主题文章链接
1、房地产资产证券化系列(一)
2、房地产资产证券化系列(二)——购房尾款ABS
3、房地产企业证券化系列三——物业管理费ABS
4、房地产资产证券化系列(四)——PPP项目的融资模式及资产证券化实操要点
5、房地产资产证券化系列(五)——境外REITs发行规则及境内资产在境外发行REITs产品的操作要点(上)

本文字数:8485字 阅读时长:11分钟
前 言
中国房地产市场已经进入下半场模式,从增量时代进入到存量时代,如何盘活巨额的存量资产,成为中国经济改革的重要课题。根据海外成熟经验,在存量地产时代,加深房地产的金融化发展,建立成熟的金融体系对于解决日益凸显的存量问题至关重要。中国政府也意识到了这点,并在《“十三五”规划纲要》明确提出“开展房地产投资信托基金试点”。目前,中国市场还未见真正REITs产品(即Real Estate Investment Trusts,指房地产投资信托基金产品,下同)的出现,但REITs在中国却经历了数十年的发展历程。类REITs产品的发行为中国市场真正REITs 产品的发行提供了充分的理论和实践基础。本文将从海外REITs 产品的发行出发,结合中国市场现有类REITs 产品案例,以期总结相关理论与实操经验。
说明:本文分析的(类)REITs产品案例相关资料来源于网络搜索及交易所等公开渠道查询结果,产品设计等相关分析意见谨供参考。
一、交易所类REITs产品-中信启航专项资产管理计划
资产证券化业务,是指证券公司、基金管理子公司等相关主体以基础资产所产生的现金流为偿付支持,通过设立特殊目的载体(SPV),采用结构化等方式进行信用增级,在此基础上发行资产支持证券的业务活动。2014年《证券公司及基金管理公司子公司资产证券化业务管理规定》及相关配套制度出台,交易所企业资产证券化业务开始大规模发展,产品的日益成熟及相关规则制度的完善为类REITs产品的推出提供了较为有利的发行环境。
为适应企业资产证券化业务相关规则,交易所类REITs产品以“中信启航REITs”和“苏宁云商REITs”为代表,在交易结构上与成熟市场股权型REITs具备一定的相似性,但是交易所类REITs产品仍属于私募产品,仅可向合格投资机构发行,与公募发行的标准REITs产品在流动性和信息披露程度上存在较大差别。
(一)基本信息

(二)交易结构

“中信启航专项资产管理计划”(以下简称中信启航)于 2014年 5 月 21 日在深交所综合交易平台挂牌交易,主要投资人为机构投资者。“中信启航专项资产管理计划”投资标的为北京中信证券大厦及深圳中信证券大厦。它是我国第一支真正的权益类REITs 产品。中信启航组合了不同风险偏好投资者(如图所示)的资金,通过投资非公募基金份额间接投资于优质不动产资产。由中信证券的全资子公司中信金石基金管理有限公司进行基金管理。托管人为中信银行股份有限公司天津分行。

1.认购人通过与计划管理人签订《认购协议》,将认购资金以专项资产管理方式委托计划管理人管理,计划管理人设立并管理专项计划,认购人取得受益凭证,成为受益凭证持有人。
2.基金管理人非公开募集资金设立非公募基金,计划管理人根据专项计划文件的约定,以自己的名义,为专项计划受益凭证持有人的利益,向非公开募集基金出资,认购非公开募集基金的全部基金份额。
3.非公开募集基金成立后,按照专项计划文件约定的方式,向中信证券收购其持有的项目公司全部股权,以实现持有目标资产的目的。
参与各方为:

在上述交易结构中,进行流动性的安排:优先级和次级份额均在深交所综合交易平台转让流通。为确保交易前后投资者限制在200人以内(保证私募性质),优先级受益凭证转让交易时,每手为50,000份,每次转让不得低于十手且须为一手的整数倍;次级受益凭证转让交易时,每手为300,000份,每次转让不得低于一手且须为一手的整数倍。
在退出安排方面,中信启航计划在到期时将会以REITs方式退出。退出时,非公募基金将所持物业100%的权益出售给由中信金石基金管理有限公司发起的交易所上市REITs。除REITs方式退出外,基金还可以市场价格出售给第三方实现退出。投资物业所在北京、深圳商圈的租金及售价在未来五年预计有较好的升值空间,出售给第三方是REITs退出方式的重要补充。
(三)基础资产分析
中信启航计划的基础资产为中信证券位于北京和深圳的两幢自有物业——北京中信证券大厦和深圳中信证券大厦,中信证券已承诺未来将按市场价格租用这些物业。
两处物业地处一线城市,写字楼价格稳健。均处在各城市的核心商圈,属于稀缺物业。且租户履约能力强、租期长期、租金具有较强市场竞争力。

(四)中信启航计划存在的特殊风险
租金波动风险:专项计划目标资产的部分现金流来源于租金收益,因此租金现金流的稳定性决定优先受益凭证固定回报的实现。
目标资产出售价格波动风险:如以出售的方式处置目标资产本身或持有目标资产的项目公司股权,由于目标公司的公允价值可能受到当时不动产市场情况的影响,从而影响专项计划获得的现金流规模。
非公募基金及SPV等交易主体无法如期设立及相关交易无法如期完成的风险。同时,由于不动产市场存在景气程度的波动,在极端情况下,非公募基金有可能无法在专项计划存续期限内成功出售目标资产本身或持有目标资产的项目公司股权,从而导致非公募基金无法如期退出。
在专项计划存续期间,计划管理人如出现严重违反相关法律、法规和专项计划文件有关规定的情形,计划管理人可能会被取消资格,深交所也可能对受益凭证采取暂停和终止转让服务等处理措施,从而可能给投资者带来风险。 专项计划运作相关的法律制度、配套政策仍在不断调整和更新的过程之中,如果有关法律制度、配套政策发生变化,可能会对专项计划产生影响。同时本专项计划分配时,受益凭证持有人获得的收益将可能被要求缴纳相应税费。如果未来中国税法及相关税收管理条例发生变化,税务部门向受益凭证持有人征收任何额外的税负,这可能会给专项计划受益凭证持有人带来额外的税务支出风险。
(五)现有运营情况
根据上海证券报2016年6月的一篇报道《中信证券REITs“为他人作嫁衣”?跨大类资产风险敞口暴露》指出“中信证券以公司优质自有物业作为标的资产,根据国外成熟市场REITs产品理念设计完成,是公司在国内不动产金融领域的重要创新实践,对启动我国存量不动产证券化市场具有较大的示范意义。其向SPV出售京深两栋物业带来的约50亿元收入首先给中信证券2014年年报锦上添花。报表显示,中信证券当年实现净利润113.3亿元,同比增长116.2%,考虑到成本摊销因素,中信启航对中信证券当年净利润的贡献大约在20亿元左右。”,但是“国内不同大类资产在过去两年间的走势却给中信证券开了一个大玩笑。A股市场在2015年上半年达到燥热的顶峰后迅速冷却。面对清淡的股市,普遍在过去两年间积极融资的券商,其资产收益率已成心病。今年一季报显示,中信证券一季度净利润环比减少57%,加权平均资产收益率则从3.76%降至1.18%,大幅减少近七成。”“与此同时,京沪深等一线城市不动产价格涨势依旧,连带地产租金水涨船高,正在令中信证券失血。中信证券及其子公司2014年产品成立日(4月25日)至年底为相关办公楼支付租金2.7亿元,2015年租用相关办公楼的租金为3.99亿元。”“此外,由于相关办公楼是中信证券的主要办公场所,如果不动产价格维持当前水平,中信证券则可能要在计划终止时以较高溢价购回这笔资产,同时因为持有次级份额不足而无法对冲。”
导致上述情况出现的原因正是由于中信启航的结构设计。原本,中信启航优先份额持有人在日常可以享受7%的预期年化收益,这一价格在当时的市场背景下并不算太高,加上10%的基础资产增值收益之后,优先份额持有人相当于同时购买了定息债券和挂钩房地产价格波动的另类证券,被业界认为是颇具创新意识的设计。但在此基础上,中信证券又多走了一步。国内常见的资产支持证券次级份额多被基础资产原始持有人全额认购,一方面用于增信,另一方面则确保满足优先份额预期收益后的剩余收益不会旁落他人。而中信证券却只认购了中信启航10%的次级份额,因此其只能坐视冠以“中信证券”大名的办公楼升值却只能“为他人作嫁衣裳”。
二、公募类REITs产品-鹏华前海万科REITS封闭式混合型发起式证券投资基金
2015年7月,“鹏华前海万科REITs”成功发行,产品使用公募基金作为发行载体,在发行期间单个投资者的单笔认购门槛为10万元,上市后在深圳交易所场内进行二级市场交易的最低份额为1万元,在流动性上已经远远高于交易所类REITs产品。但从“鹏华前海万科REITs”的交易结构上分析,此产品仍与标准产品存在相当大的差异。从投资范围上,本产品仅以不超过50%的资产配置在商业物业股权上,剩余部分配置在其固守类、权益类资产上,未体现出标准REITs产品以商业地产投资为主的主要特征。同时,基金投资标的虽为前海企业公馆项目公司股权,但并未实际控制前海企业公馆物业产权。第三,公募基金REITs产品发行门槛高,可复制性较差。
(一)基金基本信息

(二)交易基础及产品结构图


鹏华前海万科REITs设计为封闭式基金,在封闭期内投资目标公司股权(目标公司持有万科前海企业公馆,为前海区域的优质甲级写字楼)以获取商业物业租金收益为目标,认购起点为10万元,上市后在深圳交易所场内交易的最低份额为1万元。鹏华基金以12.6682亿元的价格获得目标公司万科前海企业公馆项目公司50%的股权至2023年7月24日,获取自2015年1月1日起至2023年7月24日期间前海企业公馆项目100%的实际或应当取得的除物业管理费收入之外的营业收入。鹏华前海万科REITs还投资固定收益类产品。其投资组合比例为:投资于确定的、单一的目标公司股权的比例不超过基金资产的50%,投资于固定收益类资产、权益类资产等的比例不低于基金资产的50%。
在期限和流动性方面,鹏华前海万科REITs基金在10年存续期内将采用封闭式运作方式,这能够有效保证基金在存续期对标的公司权益的投资持续性。基金成立后,场内份额可在深圳证券交易所上市交易,给持有人提供流动性便利。
鹏华基金副总裁高鹏撰文表示“中国的房地产信托基金以债权为主,募集资金用于房地产开发,还款主要依靠房地产项目销售产生的现金流,其实质是贷款性质的项目融资,信托只是充当结构化融资的载体,与国际通行的REITs以长期持有并经营房地产的模式完全不同。”
(三)交易安排
由基金管理人与深圳万科、万科企业、目标公司、前海投控签订《合作框架协议》及相关交易文件。
1.增资入股:根据《合作框架协议》、《增资入股协议》及相关交易文件,基金管理人与深圳万科、目标公司指定房地产评估机构对前海万科公馆项目自2015年1月1日至2023年7月24日每年预计营业收入(不含物业管理费收入)产生的预计现金流及其现值进行测算评估。基金管理人根据测算评估结果并结合利率水平等市场及政策情况确定获得目标公司50%股权的增资价格。在增资款中,其中1000万作为目标公司的注册资本,其余资本作为目标公司的资本公积。
2.增资完成6个月内,目标公司应改制为股份有限公司,未按约定完成改制,基金合同自动终止。同时规定若深圳万科、万科企业、目标公司恶意拖延、重大疏忽导致改制无法顺利实施,深圳万科应承担相应的回购、违约责任、赔偿责任等。
3.退出机制:根据《合作框架协议》、《股权回购协议》,基金通过向深圳万科及其指定关联方溢价转让股权的方式实现逐步退出。如果相关违约情况及重大事件、情况影响基金权益实现安全的,基金管理人有权向万科提出提前回购要求。封闭期结束后,转为LOF基金。
(四)保障机制
为保证该产品的收益,深圳万科还开立保证金账户,一次性存入不低于2000万元保证金且确保每年维持不低于该数目的保证金。当目标公司当期营业收入扣减物业管理费收入后的余额,低于深圳万科提供并经基金管理人确认的目标公司当期业绩比较基准时,深圳万科会以保证金账户资金余额为限,按目标公司当期实际业绩收入低于业绩比较基准的差额(业绩补偿款),向鹏华前海REITs基金支付业绩补偿。而在激励机制上,鹏华前海REITs基金还与深圳万科制订了业绩分成机制,以促进其经营。
三、银行间类REITs产品-兴业皖新阅嘉一期房地产信托基金资产支持证券
2016年起,监管部门高度重视推进REITs产品试点工作。为贯彻落实有关精神,兴业银行从2016年年初就开始着手在现有政策框架下对银行间市场开展REITs项目可行性和实施方案进行研究,并于2016年6月,向人民银行上报关于推进银行间市场REITs产品的创新方案,获准以兴业皖新阅嘉一期房地产投资信托基金(以下简称“兴业皖新REITs”)项目在银行间市场开展REITs产品试点工作。
2016年12月14日,“兴业皖新REITs”获得中国人民银行行政许可批复,同意产品发行并根据中国人民银行有关规定在全国银行间债券市场交易流通。2017年2月20日,“兴业皖新REITs”产品成立,标志着首单“银行间REITs”产品问世。“兴业皖新REITs”与主流“交易所REITs”产品交易结构相似,依然属于“类REITs”,该产品首次实现了我国REITs产品在银行间市场公开发行。但根据银行间市场参与主体主要为机构投资人,虽然在银行间市场公开发行对于完善信息披露制度、提升产品流动性和市场参与度等方面均有重要积极意义,但此类REITs产品仍然与标准REITs产品存在较大差异。
(一)基本信息

(二)交易结构

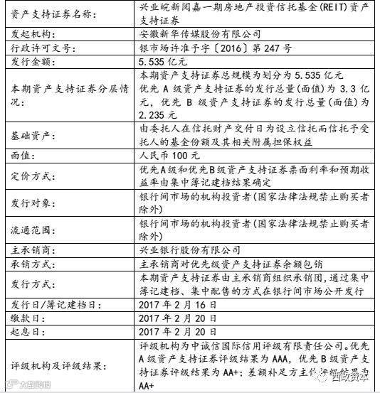
2017年2月兴业国际信托有限公司(以下简称:“兴业信托”)及旗下兴业国信资产管理有限公司(以下简称:“兴业国信资管”)联合兴业银行在银行间市场成功发行“兴业皖新阅嘉一期房地产投资信托基金(REIT)资产支持证券”(以下简称:“兴业皖新REITs”),总规模为5.535亿元。
该项目于2016年12月14日获得中国人民银行行政许可批复,获准发行并根据中国人民银行有关规定在全国银行间债券市场交易流通。此次安徽新华传媒股份有限公司(以下简称“皖新传媒”)作为该REITs产品的发起机构,兴业银行担任主承销商,兴业信托担任受托人、发行人以及管理人,兴业国信资管担任私募基金管理人,安徽皖新融资租赁有限公司作为优先收购权人/物业运营方。
皖新传媒以其持有的契约型私募基金份额(该基金由皖新传媒作为单一投资人发起并已收购其名下八家新华书店门店物业)为基础资产,以信托方式交付兴业信托,由兴业信托在全国银行间债券市场发行资产支持证券,以信托资产所产生的现金流支付资产支持证券的本金和收益。其中,优先A级证券金额为3.3亿元,期限为18年,每3年设置开放期,评级为AAA;优先B级证券规模为2.235亿元,期限为18年,每3年设置开放期,评级为AA+。
1.原物业持有人作为股东,通过以标的物业作为资产出资的方式设立项目公司,使项目公司成为标的物业的持有方。
2.皖新传媒作为股东,投资设立SPV,作为收购项目公司的主体。
3.SPV和原物业持有人签订股权转让协议,向原物业持有人收购其持有的项目公司100%的股权。
4.根据《基金合同》皖新传媒认购私募基金份额,设立私募基金,收购其持有的100%的股权,办理工商登记。
5.根据《信托合同》的约定,皖新传媒作为发起机构将相关私募基金份额委托给受托人,由受托人设立信托,受托人将发行以信托财产作为支持的资产支持证券,并将募集的资金净额支付给发起机构。
6.由各项目公司与皖新传媒签订《租赁合同》,以约定租金水平整租全部标的物业,由私募基金与皖新租赁签署《运营管理协议》,皖新租赁担任项目公司运营服务商,承担物业的运营、维护与租金归集等职责。
(三)增信措施
四、类REITs产品总结
在产品结构设计方面,根据上述案例的分析,目前交易所类REITs产品发行较多,银行间类REITs产品仅为一单。公募类REITs产品由于特殊的交易结构及门槛设置,很难被复制。因此目前采用的交易结构多为交易所类REITs产品的“双SPV结构”。在以往的资产证券化案例中,“双SPV结构”的案例并不少见,如海印股份信托受益权专项资产管理计划、星美国际影院信托受益权资产支持专项计划中信华夏苏宁云创资产管理专项计划等。
在双SPV的交易结构中,通常包括信托计划和资产支持专项计划(或专项资产管理计划)。如海印股份信托受益权专项资产管理计划中原始权益人先将基础资产设立信托计划,获得信托受益权,并以该受益权作为新的基础资产,设立资产支持专项计划,通过证券公司或基金管理公司子公司的渠道发行。在此案例中,利用“双SPV结构“解决了基础资产现金流稳定性问题(14家商业物业未来特定期间的现金流不确定)。同时,也避开了海印股份并非商业物业的持有人,因此通过双SPV的交易结构,同时解决了基础资产转让和现金流难以估算所产生的问题。
采用“双SPV结构”也并非仅仅是上述案例一种结合方式,例如在中信华夏苏宁云创资产管理专项计划,即采用了私募基金与专项管理计划的组合模式。
结合多个案例,我们可以总结出采用双SPV结构主要是出于以下几方面的考虑:
1.资产支持专项计划的风险隔离不够彻底,而原始权益人有资产真实出表的要求,引入信托计划达到破产隔离的效果;
2.基础资产转让的限制,基础资产转让会涉及复杂的流程或审批,资产的转移会产生额外税费,出于对时间和交易成本综合限制的考虑,希望在不实际转移资产的条件下,实现融资需求;
3.突破基础资产现金流的限制,根据现金流预测情况无法到达资产证券化基础资产现金流的要求,希望通过补充额外现金流支持,优化现金流归集与分配流程来实现平滑现金流的需求;
4.实现“信托受益权”等非标资产标准化等。
除上述考虑外, 在上文中提及的交易所类REITs产品及银行间类REITs产品中的“双SPV结构”中均采用的是先将目标物业装入项目公司,再由私募基金收购项目公司股权的方式,因此增加了在税收方面的考虑:
1.在我国不动产交易环节中,不动产交易双方需要缴纳土地增值税、契税等税费,“类REITs”业务在交易结构中通常安排原始权益人(原物业持有人)交易标的物业资产所在项目公司股权至“SPV”,而非直接交易物业资产本身。对于标的物业原来不在项目公司名下的,可以先以出资或分立等形式将不动产过户至专门项目公司名下,再交易该项目公司股权.
2.为了避免重复征税、提升产品投资收益率,海外标准REITs监管规则中通常在满足一定比例分红的前提下减免REITs组织层面在运营期间应缴纳的企业所得税,而国内税法中暂无相应税收优惠。因此“类REITs”产品的解决思路是SPV通过购买项目公司股权和发放委托贷款的形式将募集资金发放给发行人,标的物业同时对委托贷款提供抵押担保。委托贷款发放给项目公司后置换其原有的存量债务。项目公司标的物业运营所得净收入优先通过偿还委托贷款本息的方式分配给“类REITs”产品投资人(注:利息支出可部分抵扣企业所得税还需满足我国企业所得税法关于股债比例和利率水平的要求),少量剩余收入用于税后分红,可以起到节税的效果。
而在与标准REITs的对比分析,可以看出海外REITs产品与国内类REITs产品的发行流程上大致都将经历股权架构调整-资产转让-上市发行三个主要流程。
主要流程可参见《房地产资产证券化系列(五)——境外REITs发行规则及境内资产在境外发行REITs产品的操作要点(上)》

在基础资产选择上以优质商业物业作为基础资产符合标准REITs的投资方向要求。但在整体产品设计上,为增加产品流行性也好(如鹏华前海万科REITs),为符合交易所或银行间市场等交易市场的交易规则和法律法规要求而采取的多层设计也好,均与标准产品存在诸多差异(比如对目标公司股权的持股比例或实际控制情况、是否应采取增信措施、产品主要载体的要求、收益分配设计等)。纵观国内类REITs产品的发行多采用具有较高保证的增信措施,更多依赖于增信对于收益的支持,其发行载体本身的交易规则更多强调债性而与标准REITs产品强调房地产专业化运营,更多关注资产运营增值与权益投资性的基本理念还是背驰的。
同时,结构设计的本身也易产生较多合规风险,如在物业持有方面,虽采用私募基金解决了资产控制与税筹问题,但由于结构内含私募基金的设计,在现有监管政策与态势的状况下,为了平衡税筹与担保,采取股权与债权结合投资的模式将会面临很大限制,因此多层次的设计会产生更多的监管束缚及合规成本。
免责声明:本文部份文字和图片源于互联网,意在为公众传递更多信息。转载内容的版权归原作者和机构所有,如有侵权,请及时联系我们。 西政资本微信号xizhengziben。

PS:非常欢迎同行加入我们的互动交流群,因群成员人数已超过自行加入的限制,请添加西政资本的微信号xizhengziben,由该公众号邀请您加入互动交流群。
联系人:刘宝琴
电话:0755-26652505
手机:13719298870(微信同号)
邮箱:xizhengtouzi@163.com
转载请联系微信:xizhengziben



