加入最强名校圈
小伙伴总群:304926778
15求职大军:125082418
15求职2群 :383984641
16实习群 :361402807
上海精英群:334294799
广深港大群:168398228
华中综合群:230666074
微信公众号:jrxhb2014
投稿及代发招聘
投稿请发:jrxhb2014@163.com
招聘请发:jrxhbcareer@163.com




中国“一路一带”将改变世界经济版图
11月6日,习近平主持召开中央财经领导小组第八次会议时指出,发起并同一些国家合作建立亚洲基础设施投资银行是要为“一带一路”有关沿线国家的基础设施建设提供资金支持,促进经济合作。设立丝路基金是要利用我国资金实力直接支持“一带一路”建设。
民生证券研究院执行院长管清友认为,顶层设计“一路一带”,这是继第六次能源安全战略,第七次创新驱动发展战略会议之后,中央财经领导小组专题讨论我国全面开放国家战略。
我们认为,近日传言“中国版的马歇尔计划”则是低估了“一路一带”对于中国改变世界经济版图的影响和作用。
加快设立多个开放性金融机构。10月24日,21个国家签署亚洲基础设施投资银行备忘录,为亚洲各国之间基础设施互联互通提供资金支持。中央财经领导小组会议提出成立丝路基金,专门用于“一路一带”建设。这是加快落实三中全会的决定,“建立开发性金融机构,加快同周边国家和区域基础设施互联互通建设,推进丝绸之路经济带、海上丝绸之路建设,形成全方位开放新格局。”区别于西部大开发等区域规划,“一路一带”战略获得国际多边组织以及我国专项基金的资金支持,解决战略发展最重要的瓶颈,保障战略落地。
一带一路国家战略,指明我国中长期发展方向
(一)“一带一路”是我国中长期最为重要的国家战略
1.大国外交,形成全方位开放格局
习近平出访路线本涵盖“一带一路”沿线主要国家。自2013年9月,习近平首次提出“一带一路”以来,出访哈萨克斯坦、吉尔吉斯斯坦、印度尼西亚、德国、蒙古、塔吉克斯坦、马尔代夫、斯里兰卡和印度等国家,访问期间,习近平多次强调双方共建丝绸之路经济带与21世纪海上丝绸之路,如中哈共建油气管道建设,加强油气开发和加工合作;中蒙促进亚欧跨境运输;中国与东盟国家加强海上合作,发展好海洋合作伙伴。
一带一路在亚洲各国逐步形成共识。“一带一路”在亚信峰会、中国——东盟领导人会议等国际会议上成为最受关注的主题,各国领导人认同感不断加强。
2.区域协同,加快产业转型升级
“一带一路”打破原有点状、块状的区域发展模式。无论是早期的经济特区、还是去年成立的自贸区,都是以单一区域为发展突破口。“一带一路”彻底改变之前点状、块状的发展格局,横向看,贯穿中国东部、中部和西部,纵向看,连接主要沿海港口城市,并且不断向中亚、东盟延伸。这将改变中国区域发展版图,更多强调省区之间的互联互通,产业承接与转移,有利于我国加快我国经济转型升级。
领导人重点调研新疆、福建、宁夏、陕西。“一带一路”几乎覆盖中国大多数省区,地方也在积极主动融入该战略,其中,国家领导人重点调研新疆等地区,确定新疆丝绸之路经济带核心区的战略地位,推动福建建设通向中西部和东南亚的运输大通道,发展陕西临空经济产业构筑空中丝路。地方战略目标明确,功能定位清晰,重点开发特色资源和优势产业,改变各地同质化发展问题。
3.成立多边金融机构,解决资金瓶颈
三中全会决议中提到,建立开发性金融机构,加快同周边国家和区域基础设施互联互通建设。10月24日,包括中国、印度、新加坡等在内21个的国家签约,亚洲基础设施投资银行进入筹备,中国出资500亿美元,持股50%,主要用于“一带一路”上的铁路公路、通信管网、港口物流等基础设施建设。我们预计,未来仍会有专业的金融机构成立,为“一带一路”建设提供资金保障。
亚洲基础设施投资银行、金砖国家开发银行、上合组织开发银行的建设等俱是“一带一路”的资金保障。“一带一路”的推进也有利于扩大在周边区域人民币跨境使用,推广人民币支付系统。对鼓励中资企业在境外设立机构,鼓励沿线国家金融企业来华设立机构也有帮助。
(二)国际合作走廊构架陆上丝绸之路
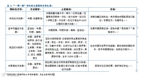
中巴、孟中印缅、新亚欧大陆桥以及中蒙俄等经济走廊基本构成丝绸之路经济带的陆地骨架。其中,中巴经济走廊注重石油运输,孟中印缅强调与东盟贸易往来,新亚欧大陆桥是中国直通欧洲的物流主通道,中蒙俄经济走廊偏重国家安全与能源开发。

“一带一路”直击三个战略问题,其中通路、通航和通商是“一带一路”解决战略问题的发力点,10月24日签约成立的亚洲基础设施投资银行是非常明确的信号,指明了“一带一路”的突破口将是“三通”,“三通”范畴下的相关行业和个股将率先直接受益于“一带一路”建设的落地,其中通路是丝绸之路经济带首要解决的问题,通路的畅通对于解决中国的三个战略问题意义重大。
(一)“一带一路”直击三个战略问题
“一带一路”作为中长期最为重要的发展战略,其要解决中国过剩产能的市场、资源的获取、战略纵深的开拓和国家安全的强化这三个重要的战略问题。
1.中国的过剩产能的市场问题
过剩产能对经济的运行造成了很大的问题,通常健康且创利的产业产能利用率应当在85%以上,而据国际货币基金组织测算,中国全部产业产能利用率不超过65%。中国传统的出口国较为单一和狭窄,美国、欧洲和日本占据出口的核心国位置,占比很高,但这些传统的出口市场已经开拓得较为充分,增量空间已经不大,国内的过剩产能很难通过他们进行消化,在国内消费加速启动难以推进的情况下,通过“一带一路”来开辟新的出口市场是很好的抓手。

2.中国的资源获取问题
中国的油气资源、矿产资源对国外的依存度较高,现在这些资源主要通过沿海海路进入中国,铁矿石依赖于澳大利亚和巴西,石油依赖于中东,渠道较为单一。中国与其他重要资源国的合作还不深入,经贸合作也未广泛有效的展开,使得资源方面的合作不稳定和牢固。“一带一路”新增了大量有效的陆路资源进入通道,对于资源获取的多样化十分重要。

3.中国的战略纵深开拓和国家安全的强化问题
我国的资源进入主要现还主要是通过沿海海路,而沿海直接暴露于外部威胁,在战时极为脆弱。我国的工业和基础设施也集中于沿海,如果遇到外部的打击,整个中国会瞬时失去核心设施。在战略纵深更高的中部和西部地区,特别是西部地区,地广人稀工业少,还有很大的工业和基础设施发展潜力,在战时受到的威胁也少,通过“一带一路”加大对西部的开发,将有利于战略纵深的开拓和国家安全的强化。

(二)通路是“一带”的抓手
“一带一路”直击了中国的三个重要的战略问题,而通路、通航和通商则是“一带一路”解决战略问题的发力点。
要解决中国的产能过剩,需要通盘考虑,如前所述,“一带一路”是系统性解决此问题的最好抓手,从现实来说,考虑到西部基础设施薄弱,为了更好的外联内呼,打通顺畅的交通动脉是第一位的,也符合“一带一路”的题义,即首先着手的必将是通路、通航。
“一带”主要是从通路着手,通路所推进的地区基础设施薄弱,提升空间更大,其对接的是西部广阔的腹地,将在交通设施建设和油气管道建设上发力。
交通设施建设:包括铁路、公路、口岸、民航。重点方向是中亚、南亚、东南亚。中老、中泰、中缅、中巴、中吉乌等铁路项目可能会优先考虑。中塔公路、中哈公路可能会成为重点改造的路段。
油气管道建设:西北、西南、东北、海上都是油气运输的战略通道。包括中俄、中亚天然气管道,中缅油气管道都会作为重点项目建设。西南电力通道、中俄电力通道都会进行部署,建设或升级改造。

----------分割线----------
金融小伙伴温馨提示:
查看历史消息
查看三月内历史消息:请输入日期如:20140801
小伙伴的背景
创始人覆盖北上广深华中港澳英美等地,全国已开展数次活动,主题包括金融行业分享交流、实习求职互助、吃玩交友等各形式。现已建立北上广深华中港英各分会,小伙们立志线上&线下打造最强金融人脉圈!团队欢迎靠谱的小伙伴加入!
小伙伴的宗旨
1.服务小伙伴们的金融梦
2.从热点到专业再到职场
3.助力小伙伴们共同成长

