免费修改简历第二波!重磅来袭!
金融小伙伴●J▪CAREER团队重现江湖!
第一波【免费修改简历】活动没赶上?

J▪CAREER团队为感谢大家的支持
推出免费修改简历第二波!
第一波简历修改活动已经和大家挥别了近一个月,这段时间J▪CAREER团队可没有闲着。为了更好地服务大家,提高用户体验,我们对上次获得简历免费修改机会的幸运儿进行了回访。
首先让我们来看看大家的评价吧:
评价①:注重隐私,贴心100分

评价②:一对一修改,专业100分

评价③:对症下药,满意100分。

▲
评价指数★★★★★
评价看完了,再来看看成果展示吧
▼
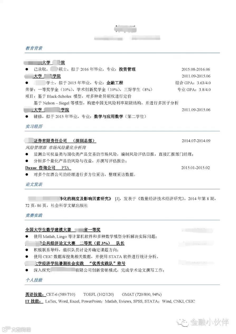
No.1修改前:

No.1修改后:

No.2修改前:

No.2修改后:

靠谱改简历,就找金融小伙伴吧。

精品
Best
第二波
免费修改简历活动
席卷而来
J. CAREER团队第二波免费修简历活动震撼来袭!
Miss掉了精彩的第一期免费修简历活动?没关系,J. CAREER团队携众大神“卷土重来”,为你量身打造专属个人简历,在求职的路上助你腾飞!
【J. CAREER 团队介绍】
国内外顶尖金融名校、名经历、名企师兄师姐齐上阵,来自顶级券商、基金、信托、私募等金融机构,就职于投研、投行、资管、量化等核心岗位。
他们,身经百战,一举拿下过无数offer;
他们,阅人无数,洞悉职场各类明/潜规则;
他们,热心尽责,为后来者提供力所能及的帮助;
他们,就在J. CAREER 团队,就在你身边!
【活动流程及注意事项】
· 简历征集:5月18日-5月22日
在简历投递时间窗口内投递一份尽可能涵盖你所有重要经历信息的简历!
投递方式:关注金融小伙伴公众平台(jrxhb2014),回复”简历“至微信公众号后台,按提示操作。
· 简历筛选与修改:5月23日-5月31日
1、J. CAREER 团队将根据大家的求职意向分行业进行简历的抽取与分类,并与简历主人联系确认修改事宜,并保持联系。
2、同意进行修改后结果展示的同学,方予以简历修改,否则不予修改。
· 修改结果反馈:6月1日-6月7日
1、J. CAREER 团队将收集汇总简历的常见错误,编撰成文。
2、对修改前后的简历制作精美简历刊,附加部分简历模板。
以上两份资料作为没有被抽取到小伙伴的福利发送。
【为实现万一而努力】J. CAREER 伴你成长!
梦想还是要有的,万一实现了呢?

J. CAREER 团队推出免费修简历第二波,是表达大家对活动支持的由衷的感谢,也希望在求职的路上与大家同行,帮助大家不断的提升自我,为了将那个曾经因为一纸之隔的那个万一实现。
本活动最终解释权归金融小伙伴!

J▪CAREER
生而为你
打破一纸之隔

