
为了避免主要股东和主要管理人员(公司董事、监事、高级管理人员)的频繁变动而给公司带来经营的不确定性和业务的不稳定性,或上述人员利用公司资本市场来套取短期利益损害其他股东的权益,需要对上述人员的股份进行一定期限的锁定限售。
在我国,针对股份限售的规定散见于《公司法》、《证券法》、证监会的部门规章、交易所的《上市规则》及规范性文件、证监会 IPO 审核的窗口指导意见等。
为实务操作方便,本期小伙伴带来一篇来自国浩视点的对股份锁定期的规定的整理,供各位参考、检索。

1、锁定人:普通股东 (非控股股东、实际控制人)

2、锁定人:控股股东、实际控制人 (包括关联方)

3、无控股股东、实际控制人

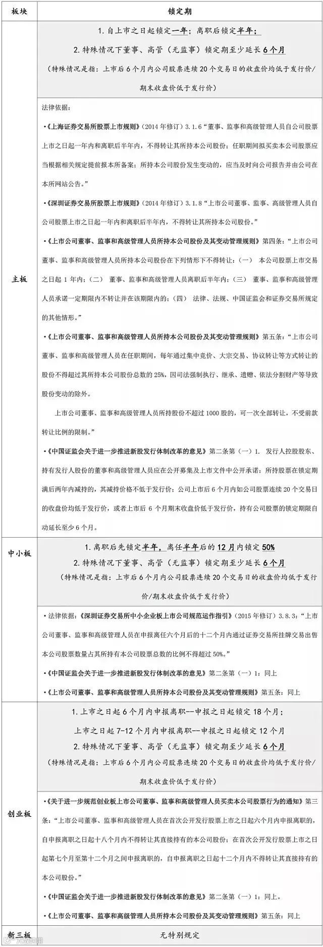
4、锁定人:董事、监事、高级管理人员

5、锁定人:IPO 时进行老股转让的股东

6、锁定人:上市前突击入股的股东


1、不构成借壳时:

2、构成借壳时:

无特别规定


本文完

文/来源:国浩律师事务所(grandall)
作者:沈一吟
如有侵权,请联系删除

