
朋友们,公众号内容推荐更换模式了,防止你找不到我们金融小伙伴,点亮星星🌟不迷路,我们一直都在哟,爱你们哦!
按照操作第一步:进入公众号主页,点击右上角选项;第二步点击设为星标🌟即可。
随着中国金融市场的不断壮大,券商行业也经历了多次的变革与调整。
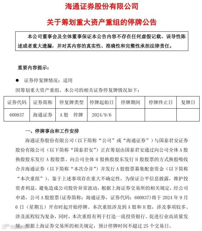
9月5日深夜,国泰君安、海通证券双双公告称,国泰君安与海通证券正在筹划由国泰君安吸收合并海通证券并发行股票募集配套资金。两家公司将于9月6日(星期五)开市起开始停牌。


从两家公司2023年年报数据来看,若国君与海通合并,合并后的总资产、净资产将分别达到16800亿元、3302亿元,均将超越中信证券位列行业第一。
虽然说头部券商合并之后成为航母级券商,但必然会带来一波裁员潮,两家合一家,哭的还是打工人。
自上世纪90年代以来,中国券商行业经历了多次整合与重组,旨在提升行业整体实力。
1999年年初,国泰证券合并君安证券,成立国泰君安证券。
2004年,富凯大厦启动了证券公司综合治理工作。三年间共处置了30多家高风险券商,指导重组了近20家风险券商,券商家数从综合治理前的130余家减少到108家。
2006年华泰证券收购联合证券70%股权后,将其改名为华泰联合证券,后者被置入了所有的投行业务,成为专业的投行子公司。
2008年,《证券公司监督管理条例》出台,证券行业正式进入“一参一控”时代,“分家”和“搭伙过日子”同时上演。同年华泰证券收购了联合证券;
2013年方正证券收购了民族证券、2014年申银万国与宏源证券合并、国泰君安收购上海证券、国泰君安收购上海证券51%股权后,成为上海证券的控股股东。2016年中金收购中投证券。
但2020年12月末,证监会发布公告,核准了百联集团成为上海证券的控股股东,国泰君安的持股比例降低。
这些变化凸显出券商行业仍在不断调整和演进之中,而最新的并购浪潮则意味着券商行业将再次经历一次深刻的变革。

一方面,通过合并重组,头部证券公司可以实现规模优势的扩大,提高综合实力,降低成本,从而更好地应对国际金融市场的竞争。
同时,整合后的公司可以更好地利用各自的资源,提供更丰富多样的金融产品和服务,满足客户需求。
另一方面,这种整合还可以帮助提高行业整体的监管效能。减少了零散的小券商,有助于监管部门更好地监督和管理,降低了系统性风险。
证券行业在发展过程中先后经历了分业经营、综合治理、一参一控、市场化并购四次并购浪潮。
近年来,证券行业整合分化进程提速,券商间通过并购重组实现规模扩张、实力提升。
对于证券行业并购案例频现的主要原因,一方面,佣金率明显下降和全面注册制的大背景下,券商竞争转向专业化、综合化业务,头部券商综合业务优势带来市占率持续提升,行业集中度提升趋势进一步凸显。
中小券商通过外延并购有望弯道超车,快速做大,实现规模效应和业务互补。
另一方面,差异化监管思路下,头部券商在创新业务资质等方面具有明显先发优势。
中小券商是指没有国家资本支持,没有上市公司背景,以个人或少数股东投资设立的券商机构。
而国资背景是指拥有国家资本支持,有上市公司背景,有国有资本投资的券商机构。
中小券商的优势是规模小,灵活性高,可以快速响应市场变化;缺点是投资资金少,资质条件不足,服务范围有限。
国资背景的优势是投资资金多,资质条件全面,服务范围广;缺点是规模大,灵活性较差,反应市场变化较慢。
引入国有资本的大多属于中小券商,转让原因包括控股股东自身出现问题或在财务需求下主动转让所持有股权。
而国资背景实力相对雄厚,可以满足证券业对证券公司控股股东的要求。
所以无论是大券商,头部券商,还是小券商,其实都有一个未来整合的合并预期。
证券公司通过业务创新、集团化经营、并购重组等方式做优做强,打造一流的投资银行。
很多小券商,不过是地方保护的产物,就是赚个佣金,并没有什么实际价值。
将这些小券商整并入大券商,通过集团化运营和资源整合,将原本分散的小而弱的力量转化为更大而更强的实力。
这不仅有助于提高综合实力,降低运营成本,还能更好地与国际金融巨头如高盛、大摩等进行竞争,从而推动中国金融行业走向强大。
一方面,随着金融市场对外开放程度的不断加深,外资从参股券商到控股券商,再到外商独资券商开始出现。
合并重组成为实现这一目标的关键手段之一,通过整合资源、降低成本、提高效率,证券公司可以更好地满足客户需求,创造更多价值。

目前国内有超过100多家证券公司,这100多家证券公司做着几乎相同的业务,包括证券经纪、自营、投行、资产管理等,这使得行业内存在大量重叠和同质化的业务,缺乏差异化竞争优势。
可以说,国内证券公司业务几乎没有差异化。也就是说,没有证券公司是不可被替代的,特别对于中小券商来说,市场上并不会因为它们的离开而产生太大的影响。
因此,中小券商被头部券商收购或合并,在内部业务协同的支持下,可能会有更好的发展前景。
在全球范围内看,即使是国内的头部券商,也与国际一流投资银行存在明显差距。
如果我们的目标是培育一流的投资银行,那么首要任务就是实现规模的扩大,随之而来的是实力的强化。

既然是合并,就有人去人留的问题,但是从总方向上看,人员优化也是不可避免的。
在合并过程中,重复的岗位和业务将被精简,不可避免地导致部分从业者失去了工作。
这意味着平均薪酬可能会下降,同时留给大家的坑也变少了。
合并重组可能导致行业内的人员竞争加剧。那些幸存下来的从业者将面临更加激烈的竞争,需要不断提升自身的技能和综合素质,以适应新的市场环境。
(金融小伙伴,快进你的职业成长。想要找金融实习、求职/跳槽到金融行业的朋友们,可联系小编)
免责声明:
以上部分图片及资料内容来源于网络,版权归原作者及其公司所有;
本文仅供学习研究之用,不得用作于商业用途,若本文侵犯到您的权益,
请联系小编删除;

朋友们,公众号内容推荐更换模式了,防止你找不到我们金融小伙伴,点亮星星🌟不迷路,我们一直都在哟,爱你们哦!
按照操作第一步:进入公众号主页,点击右上角选项;第二步点击设为星标🌟即可。