关键词:联通!
对内全部串联,对外全面打通,广西这盘大棋,重在打通自己。
这次重点都是路网、轨道、城市群的建设。
广西终于“想通”了。
到2035年,南宁将成为拥有1个主城区、4个副城新城、3个节点区域和1个特色生态环的北部湾城市群核心城市、面向东盟开放合作的区域性国际大都市、“一带一路”有机衔接的重要门户枢纽城市及城区常住人口超过500万、具有浓郁壮乡特色和亚热带风情的生态宜居特大城市。
下面的这张规划图值得大家收藏,广西未来将要构建的“一群三带”城镇格局:
以沿海、沿江、沿边、沿交通主干线为依托,以沿线城镇为节点,发展壮大北部湾城市群,增强南北通道城镇带、西江城镇带、边海联动城镇带集聚效应。
完善城市群多层次常态化协调机制,建立城市间重大事项重大项目共商共建机制。推动建立北部湾城市群与粤港澳大湾区联动发展机制,共建产业孵化器、人才培养、市场拓展、科技金融、医疗协作、职业教育等服务平台。
觉得都给你南宁输血,我们被忽略了?
这次不仅强调了柳州,桂林副中心,甚至还推进北钦防一体化发;推动百色建设桂滇黔结合部区域中心;加快建设桂东承接产业转移示范区。
同时加快把博白、平南、北流、灵山、桂平、横州、平果、容县、合浦、岑溪、靖西、陆川、宾阳等县(市)打造成为中小城市。
广西每个城市都点到名了。
还有一个点是,这次的规划可以看到都是分片分区,协作发展。
东部区域:推进梧州市区和藤县县城一体化发展,加快推进贵港市港产城一体化发展;推进覃塘区建设港口新区。推进玉林城区、北流市同城化,完善玉东新区城市功能,提升玉州区城市品质,健全福绵区城市配套设施,建设龙潭产城新城。
加快推进贺州市八步区、平桂区、钟山县同城化,促进富川县城、昭平县城和贺州市信都片区、黄姚片区、桂岭片区发展。
北钦防区域:加快建设钦州滨海新城、钦州港新城、防城港海湾新区,打造临港经济发达、贸易物流活跃、港产城共荣的钦州湾—防城湾片区。
统筹北海主城区、北海工业园、合浦县城发展,打造城区品质升级、产业高端、产城一体的廉州湾片区。推进北海市龙港新区、铁山港(临海)工业区联动发展。
西部的百色:建设桂滇黔结合部区域中心。依托西部陆海新通道和百色重点开发开放试验区建设,推进黄桶至百色铁路、云桂沿边铁路等项目建设,改扩建南宁—百色高速公路,进一步拓展中欧班列和“百色一号”运营,改扩建百色巴马机场,建设区域性重要交通枢纽和西南地区物流集散地。
深化与滇黔产业交流合作,加快推进百色—文山跨省(区)经济合作区、桂黔经济合作产业园等建设,提升产业集聚能力。共同建设左右江革命老区红色旅游圈。推进百色市百东新区产教城融合发展,推动右江—田阳—田东—平果一体化发展。

可以看到,交通,这次被放在了非常重要的位置。好几个点,一一列出如下。
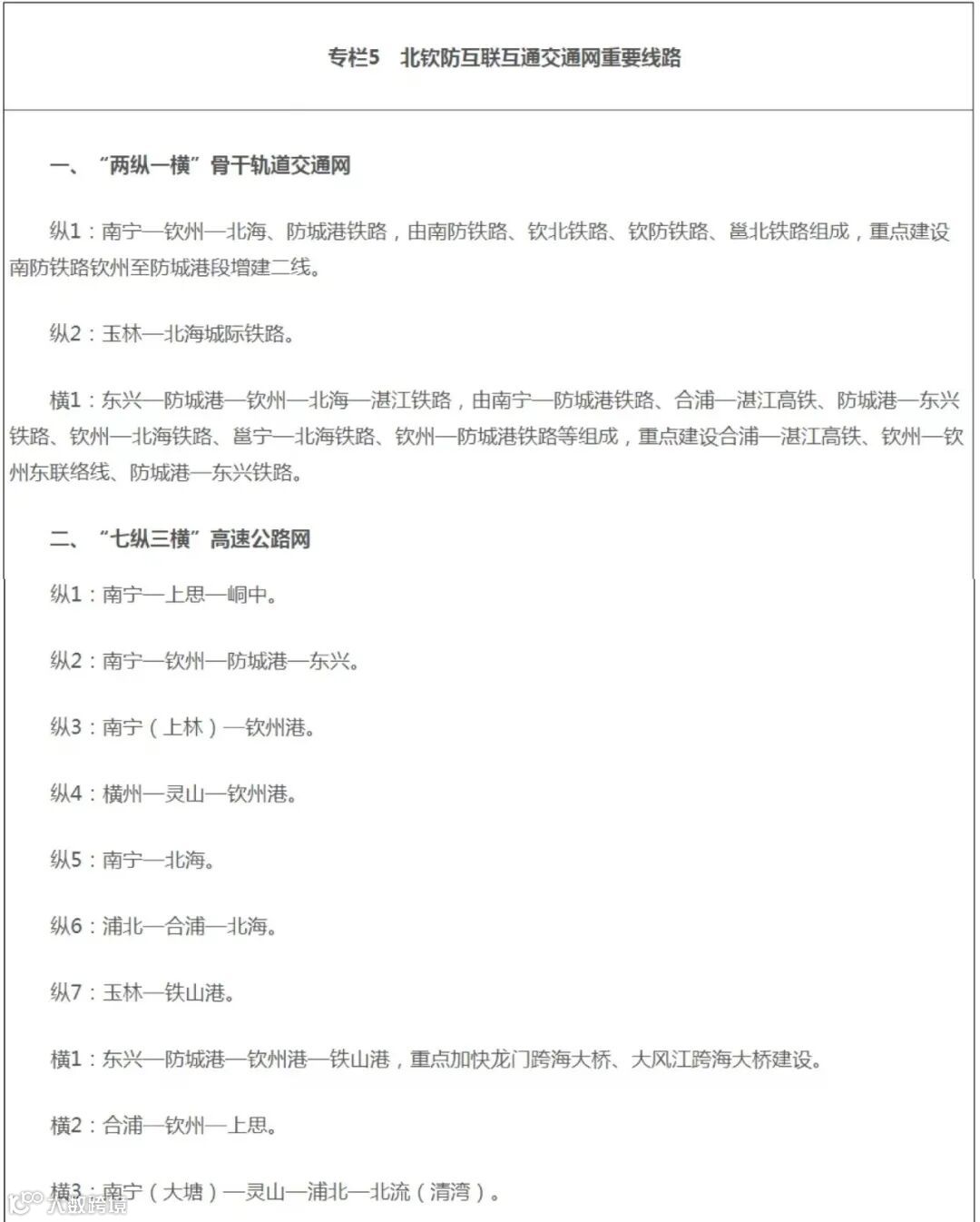
规划提高,要建设轨道上的北部湾城市群,打造多层次轨道交通网络,推动干线铁路、城际铁路、市域(郊)铁路、城市轨道“四网融合”发展,提高基础设施连接性、贯通性,实现主要城市间2小时通达、相邻城市间1小时通达。
构建高速公路环线系统,优化城际快速路网,推进繁忙路段扩能改造,提升路网通达效率和安全水平。
加快推动广西北部湾国际门户港港航设施建设,完善港口集疏运通道布局,强化与洋浦港、海口港、湛江港、茂名港联动发展,力争开通北部湾港至粤港澳大湾区的海上“穿梭巴士”。
加密至东盟、日韩和国内主要港口航线,拓展至美洲、欧洲等远洋航线。加强北部湾港口铁路集疏运体系建设,实现广西与西部省份海铁联运班列常态化运营,拓展西部陆海新通道沿线地区无水港和境外还箱点布局。
推进广西至中亚国际班列常态化运行,开通河内至凭祥经南宁通往中亚国际货运班列。
强化南宁面向东盟的区域枢纽机场与北海机场、玉林机场等协作配合,加强与海口机场、湛江机场、儋州机场合作。
支持通用机场建设,合力建设分工明确、合作紧密的机场群。

大家最关新的广西怎么对接大湾区,目标也出来了。
文件提出了“促进产业精准对接大湾区”,推动梧州、贵港、玉林、贺州、来宾等市与深圳、广州、佛山等大湾区城市深化点对点产业合作,构建珠江—西江经济带与粤港澳大湾区发展对接机制。
对接什么产业也明确了:
精准对接大湾区新一代信息技术、先进装备制造、新材料、现代林业加工、新能源、节能环保等产业,主动与大湾区大数据、大健康、大物流等产业融合发展。
把什么“送到”大湾区也有了:
实施现代特色农业品种品质品牌提升行动,打造一批面向大湾区的“菜篮子”、“果园子”、“米袋子”基地,建设供应大湾区农产品配送中心、检验检测认证中心。
同时,还要提升合作平台。
完善泛珠区域高铁经济带合作试验区、广西CEPA先行先试示范基地基础设施和公共配套设施。充分发挥桂东承接产业转移示范区引领辐射带动作用,在示范区内打造一批国家级园区平台,实施产业平台拓容提质工程,加大产业平台基础设施建设力度,在产业链招商、园区建设、区域互动等方面开拓创新,推动示范区与大湾区城市、行业协会、工业园区结对,大力发展“飞地经济”。
另外,以梧州、贵港航运枢纽为重点,推动申报建设综合保税区。推动建立珠江—西江流域港口城市联盟,推进梧州港、贵港港等与肇庆港、佛山港、广州港等实现“港港联运”,加强珠江—西江经济带沿线综合保税区合作。
规划内容很多,原文链接:
http://www.gxzf.gov.cn/zfwj/zxwj/t10742887.shtml

▼
在花儿街,你将获取更有价值的信息、更合理的购房建议

声明
1.本微信公众号发布的内容,是本公众号运营者的个人观点、分析与判断,花儿街务求客观真实,但无法涵盖所有信息,所述内容仅供参考,不作为买卖指导。
2.内容如有侵权或失实的表述,请联系我们,将会依法核实并处理。
3.如仍有疑问,欢迎后台留言单独咨询。
4.部分文章的部分图片来源于网络,如有侵权,请联系我们。
5.花儿街原创内容,转载请注明出处。

