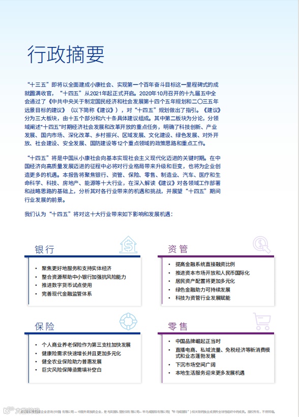
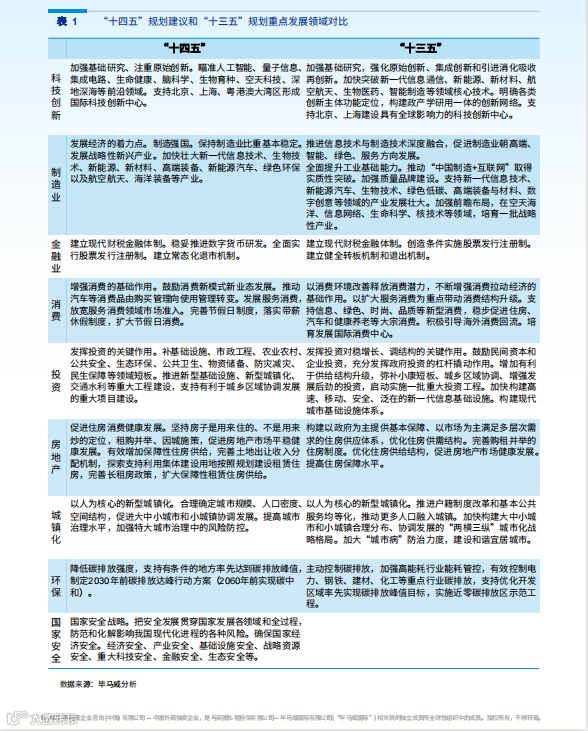
十四五
规划十大行业
影响展望
├1 中国领先金融科技TOP50-毕马威-2021.1-246页.pdf
├2 毕马威-2020下半年金融科技报告(英文)-2021.3-72页.pdf
├3 毕马威-2020年下半年全球金融科技动向报告-2021.3-72页.pdf
├4 毕马威-2020年全球女性领袖报告(英文)-2021.1-28页.pdf
├5 毕马威-2020年第四季度全球风险投资报告(英文)-2021.1-97页.pdf
├6 毕马威-2021年十大监管挑战-2021.1-27页.pdf
├7 毕马威-中欧投资协定的影响和意义-2021.1-10页.pdf
├8 毕马威-全球经济展望:预期今年全球经济增长5%(英文)-2021.3-27页.pdf
├9 毕马威-德企如何看待中国投资前景和本土化-2021.2-8页.pdf
├10毕马威-德企如何看待中国投资前景和本土化-2021.3-8页.pdf
├11毕马威-春节消费显“牛”气,助力经济复苏-2021.3-11页.pdf
├12毕马威-更快实现数字化——关于COVID-19对数字化转型影响的全球调查(英文)-2021.3-25页.pdf
├13毕马威-环境、社会及治理报2020财年-2021.2-33页.pdf
├14毕马威-第三方风险管理展望2020-2021.4-24页.pdf
├15毕马威-聚焦家族办公室和家族企业-2021.4-5页.pdf
├16毕马威-香港资产管理业展望:2021年主要趋势-2021.3-11页.pdf
├17毕马威:2021Q1中国经济观察(中英).pdf
├18毕马威:“十四五”规划十大行业影响展望.pdf
├19毕马威:中国汽车行业,势不可挡的电动化浪潮.pdf
├20疫情推进下的数字化诊疗发展-毕马威-2020.12-36页.pdf
├21疫情推进下的数字化诊疗发展:数字化医疗发展与创新-毕马威-2020.12-36页.pdf

共21份 如需获取,请联系下方小助手,回复关键字【毕马威】