《领导者管理笔记》读者群开放,如你致力于提升领导力
请加(微信:Tapmadou)进群
►领导者说:
到了年终,很多企业都在面对绩效分配的问题。
好的员工绩效评测机制可以激励员工实现绩效目标,吸引与沉淀下一批核心骨干团队,达到传递价值观,沉淀文化基石的目的。不好的员工绩效评测机制,不但会占用员工过多的时间、精力,造成管理成本的增加,还会增加员工间的竞争性,产生或强化敌对情绪,造成内卷,最终导致优秀人员的流失。
你在做绩效评估的时候是不是也遇到了这些问题?
部门之间绩效不平衡,一线基层员工很无辜,怎么办?
员工总会高看自己,组织总会低评,这种冲突怎么处理?谁去处理?
绩优与绩差的差距多大才合适?
管理者打分,往往大家分数差不了几分,怎么办?
能力一般,没有发展潜力的老员工业绩特别好,而能力强的新员工业绩一般般,怎么办?
今天我们请到了混沌创新领教、资深组织专家钱滔来为我们讲述如何做好年终绩效评价与奖金发放。
来源 | 混沌大学「ID:hundun-university 」
分享 | 领导者养成笔记「ID:GoToLead 」

01
员工为什么被激励
当你在制定绩效评测机制时,先要弄清楚员工为什么会被激励。
首先,人们有自恋被满足的需要,每个人胸前都有一块隐形的牌子,上面写着“我很重要”,也就是人人都有被看见与听见的需要,员工通过绩效的形式来表达 “我对公司有举足轻重的重要性”,从而区别于其他的员工。
当然“自恋被满足的需要”必须基于员工的“个人生活能够得到保障、工作环境足够稳定”的前提下。这就特别吻合第二点,马斯洛的需求理论。当人们低层次需求被满足的时候,高层次需求的满足才有激励作用。

第三点是双因素理论的影响。

保健因素是什么?其实相当于是我们的三餐。你不吃三餐会死的。
激励因素就相当于水果,你不吃没关系,但吃了以后你的满意度和生活品质会上升。但如果没有保健因素,激励因素是无法发挥作用的。
保健因素在薪酬设计里面主要是基本工资保障,所以年底奖金也好,平常的奖金也好,它必须在基本工资得到保证的前提下,才会发挥作用。
关于激励因素有两个点是需要大家注意的。
第一,风险太高的计划,它是不具备激励作用的。当你推出一个奖励计划,员工如果觉得风险太高,他就会觉得这个不是在激励我,这是在克扣我。
特别是在跟新员工进行入职谈判的时候。比如招聘一个高层,我们希望给他挑战性,底薪30万,如果做的好,奖金可以达到100万。他会感觉没有安全感,觉得这个不是激励,而是在给我挖坑。
第二是公平性,如果员工觉得不公平,同样的高激励也会影响激励作用。人很奇怪,要超预期激励因素才起作用。员工对应得的激励有一个预期,即使你给他的激励很高,但是低于他的预期就等于没有做激励,只有在超出他的预期,激励才会有效果。
举个例子,有个上市公司在做IPO的时候,不论前中后台、工作年限、过去的贡献大小以及未来的价值预期,老板给了所有的高管每个人30万股股权。这似乎很公平,但正是因为平均,所以就特别不公平,没有一个人是满意的。老的高管当然觉得不公平,我竟然和新来的人一样多;新来的高管也觉得不公平,他觉得在其他地方我都可以拿40万股,到了这儿我只有30万股,亏大了。
02
激励的三种方式
1、通过工作设计进行激励,最常用的就是理查德·哈克曼的MPS方程式。

公式里的五个要素都很重要,直接关系到员工积极性的发挥。这里特别要指出的是对于员工要做到及时反馈。我们一些管理者关注结果,而常常忽视过程管理,尤其不太做日常的及时反馈,下属表现好或者不好,往往管理层和HR都知道了,员工本人却完全不知。然后到了某个节点,管理者会突然对HR说:“你看张三这个人非常不好,这不好那不行,我不要了。”然后张三就满头雾水,“你平常都说我好,怎么会突然说我不好呢?我到底不好在哪里?”很多劳动纠纷因此产生。上级对员工没有及时反馈,会给员工带来非常大的认知反差。
2、制定员工参与计划。员工对工作的知情权、参与权以及自主决定权,也就是员工对一项任务的参与程度,其本身就具有激励作用。我们在做员工参与计划时要注意这三点。让员工参与的工作:
与个人绩效紧密相关
个体具有胜任力
通过流程来保障信任与赋权
针对年轻员工,增强参与感是非常重要的激励手段。对于95后,参与是最大的认可。比如让他们列席公司的重要会议、听取意见、有渠道能够让他们发出声音、受到重视,能够创造一些在组织内表现的机会、能够直接和高层沟通等,都能够很好的激励到年轻人。
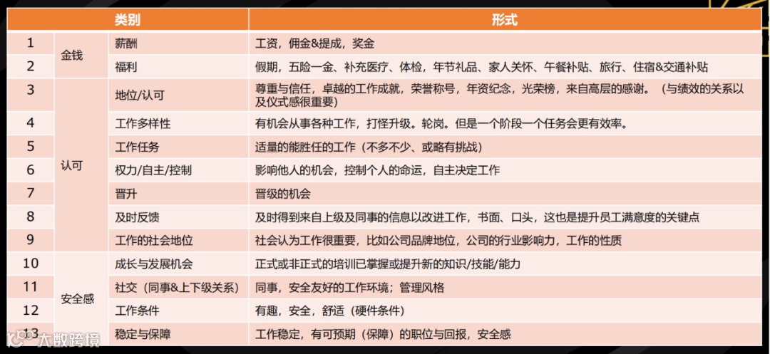
3、利用报酬进行激励。报酬有三大类,一类叫金钱,一类叫认可,一类叫安全感,这是怎么回事呢?其实,报酬并不等于薪酬,而是一个全面报酬计划,这是真正的激励机制。全面报酬体系它由三部分构成。
金钱的激励
通过认可来激励
给予安全感来激励
它们的激励作用是同等重要的,金钱是保障效益的因素,而认可和安全感是激励因素。

03
绩效评估与薪酬的分配
刚刚提到的那些不同的薪酬关系是怎么样的?从下图,可以看到,如果这个组织是在低变动性下,就是公司的业绩就很少发生摆动,业绩的增长是可预期的。如果是在高变动性下,公司的业绩也会出现大幅度的增长或者大幅度的下降,不确定性较大。从个体绩效来说也是两个维度,一个员工的指标是非常明确的,一种是员工的指标非常不稳定,那么这样子两个维度相交,就会有4种绩效策略。
绩效评估与薪酬策略的关系图:

把握这四种绩效策略的同时要注意一点,公司整体的业绩好坏与基层员工关系不大。企业如果业绩快速发展,说明你的赛道是对的,战略落地举措是比较正确的。但这些举措的决定权在核心团队里,一般员工在执行层面做到的只是效率提升。绩效如果占比太大的话,基层员工会不买账,考核员工的指标,必须是与员工本身的能力强相关的指标。
比如说行政人事,像这种部门他会觉得前台无论做的好坏,都是这么大的工作量,而且有可能业绩不好的时候,工作量更大。在这种情况下,员工会觉得你给我较高比例的基本工资和较低的奖励是合适的。
一个公司发展的不同阶段,组织绩效的可变性也不一样,员工的绩效的可评价性也不一样,所以选择的薪酬的战略也会不一样。
常见的薪资构成与激励作用
刚才提到了保障薪酬以及激励薪酬,从薪酬结构上来说,大概可以把它再细分成这几类。

整个的薪酬结构的风险系数是从上到下,员工也是从上到下感到风险越来越大的。越低风险的薪酬,员工保障性能就越强,但激励效果就越低。
我们一直觉得绩效工资一定会比基本工资更有激励作用,能够来刺激员工产生绩效。但事实上,著名的管理学教授史蒂芬·P·罗宾斯指出,绩效工资对于管理者更具有吸引力。站在管理者的角度,绩效工资是能够改善和提升团队绩效的,而且有助于控制公司的整个人工成本。尤其是当效益下降的时候,员工绩效工资也是下降的,公司在效益下降时期的整个人工成本是可控的。
但是很多时候员工会觉得个人绩效工资的激励作用非常有限,调查表明大约29%的员工甚至意识不到只有很好的完成工作时才能得到很好的奖赏,他们会把绩效工资认为理所当然应得的。比如说今年我得了5000块钱绩效工资,我会觉得明年一定会比5000多,如果明年比今年低了,绩效工资就没有起到它激励的作用。
总体而言,绩效工资还是比保障工资更有激励作用。如果你的基本工资保障做的足够好,你的绩效工资的激励作用就会被放大。
不同个性的员工薪酬有偏好
另外,我们要考虑到不同个性的员工对薪酬的风险度是有偏好的。现实主义者,他会相对保守,更关注工资的保障功能。低自尊者他会倾向于加入以团队激励为主的组织,他不觉得自己有很强的个体能力,所以会想躲在团队激励里减小压力。冒险主义者,他们倾向于更多的绩效工资,这种往往在销售中间会比较明显。个人主义者他会倾向于说要个人绩效,而不是团队绩效的情况。

此外,每个员工的个性是不仅受基因、成长环境的影响,也会被地域文化深刻影响。
说一个高管薪酬谈判的故事。有一定给付能力的浙企招高管,一般会采用低薪酬加股权来激励高管,这样当期成本较低,也是给高管套上了金手铐。比如一个上市公司的总经理,可能只有50万的年薪,但是期权和股权的价值会到几千万,即使在上市之前这个数字是很不确定的,但是浙江本地的职业经理人都很愿意接受。
截然不同的是,2011年,我从青岛某知名国企招一个高级VP到我们公司做总经理,当谈到待遇的时候他说:“我要150万的税后年薪,期权股权什么的我不在意,不给我也没关系,但是年薪不能低。”当时我就傻了。后来我才了解到,其实这就是北方企业和这企地域的差异、文化的差异。但是这个我引进的高管来到浙江的9年之后,他跳槽了,这一次他就很有意识地谈必须确保多少比例的期权。所以文化是会影响人的,地域文化也会影响一个员工对薪酬的偏好。
我们总结一下成功企业的激励机制的特点:
第一,一定是配合公司的战略和发展;
第二,一定是保证公司当期的绩效目标的实现;
第三,任何的激励机制都有它特定的目的以及应用边界,我们前面列出来的13种激励策略,无论是保障薪酬还是绩效薪酬,都有一定的利和弊。
04
年终奖的发放
奖金从哪来
第一种是净利润,净利润分成有两种方法,一种是从净利润的总额里,拿出一部分,另外一种是超额利润。
已经盈利的快速发展期的企业,建议是从净利润中拿出一部分作为奖金。比如今年企业实现了1000万的利润,你拿10%那就是100万,20%就是200万,把这些钱拿出来作为奖金包进行分配。
但对于已经进入了增速拐点后的企业,建议是拿增量作为奖金。换句话说就是不再奖励净利润总额,而奖励的是增额部分(可以和预算目标比,也可以和去年同比),比如说我今年的目标是2000万利润,如果大家能做到2500万,多出来的500万我可以拿出20%甚至30%做奖励。
这里讲净利润的分成,包括了利润总额或超额利润,也有的公司既做净利润也做超额利润,分成比例,其实还是看总人工成本的占比,以及你的薪酬策略中奖金占整个工资比例大概是多少。行业不同,企业发展阶段不同,薪酬策略不一样,分配方式也是不一样的。
第二种叫收益分享计划,收益分享计划的收益指的是降本增效的部分,一般针对的是中后台这种不会直接创造利润的部门,它们的利润创造更多是来自于省钱(成本降低)。
我们赚一块钱的净利润,前台有可能要卖100块钱的东西,但是省一块钱相对于中后台来说还是比较容易的。那么把节约的部分提出一定的比例作为奖励包是相对来说比较合理的。
第三种是约定一个数额作为奖励。对于初创公司,短时间内还没有实现盈利。但是由于前期的融资,还存在足够的现金流,那么我们可以事先约定一个数额作为奖励,比如说我们今年能够达到多少的销售额就发放多少数量的奖金。那如果公司现金流也有问题,那么就一定也只能充分发挥非现金的激励手段,但是对于大多数普通员工而言,这样的激励效果不强。
第四种是针对特定事项的一次性奖金。比如说新市场的开拓、新产品的开发、阶段性的成果、或者一个重大的措施举措的落地。可以设置一些一次性的奖励。
奖金怎么分
上面所说的这些是奖金的来源。那我们有钱了以后怎么分呢?一般来说有几个原则。
1、一事一奖不重复奖励,一次性奖励过的项目,在整个年终奖励的时候,就不要再去考虑这些要素了。比如说,你已经做了季度奖励,在年终的时候就不用去算季度奖励中已经奖励过的业绩了,这就叫一事一奖不重复奖励。
2、个人绩效与奖金包分开。我们奖金计划,一般指的都是团队奖金包的形式,如果说有个体的绩效奖励,一般我们不会算在奖金包里面,需要另外的单独设立一次性奖励的标准,或者是与员工月薪相关比例的个人绩效工资。
个人绩效工资与固定工资的比例,我一般建议普通员工大概是1:9,中层可以是2:8或者3:7,高层的话可能是6:4或者4:6。根据公司发展的不同阶段,公司的文化特质,不同的薪酬策略,比例是不一样的。
3、年终奖的奖金包一般性的计算方式就是“利润×奖励比例×部门考核结果(除利润以外的工作要求)”
这里面需要注意的是,考核指标里不建议再有利润指标,否则就是利润的平方了,可以考核质量、开票额,合同完成率,电商点击率等,也可以考核下属培养、骨干员工保有率、价值观等软指标。不建议团队考核指标超过三个。
4、奖金包根据个体绩效二次分配。部门拿到奖金包之后,就会根据个体的绩效进行二次分配。二次分配直接关系到奖金的激励作用。如果我们对个体绩效的评价不公允,员工对绩效的评价结果极为不满意,那不管你发多少钱,奖金的激励作用就大大下降,甚至都归为0了。
所以奖金包的二次分配关键在于评价的公平性和相对客观性。
评价的公平性和相对客观性
关于公平性评价的问题,我们有三个维度来讲,第一个维度是指标设置的公平性,第二是评价过程的公平性,第三是评价者的公平性。
第一、个体绩效评价的指标设置,必须是事先达成一致,得到员工认可的。
第二、评价过程的公平性要求的是一个指标只有一个人负责,要责任边界清晰。也就是指标(名称+数值)的设立原则:一个指标只有一个部门背,一个指标只考一个人,责任在谁背指标。大指标拆解到小指标,考验管理层对价值链的理解和对关键节点价值评价的能力。
比如说销售额指标,那就是销售端负责了,如果说产品也要负责、设计也要负责,个人绩效很难去评价。怎么办?那你就把这个业务的价值链梳理清楚,每个价值链都一定有它自己交付的核心指标的,把价值链上的每个岗位、每个关键节点的关键评价指标确定了之后,去考那个指标就行了。所有的人都去背一个指标,那就等于所有人都没有背这个指标。
关于指标设定还有一种常见情形,就是快速发展期的企业,因为外部环境的不确定性,因为预估不足,组织绩效的变动性非常大。有两种情形,一种比如今年销售额预计完成300万,但是因为外界突然有重大利好了,一季度就已经完成全年预算目标,如果你不调业务部门的考核指标,你很不爽,但如果你调高了指标,员工本预期可以到手的奖金飞了,他会愤怒;另一种情形,外界发生黑天鹅了,比如疫情,明摆着今年无论多努力,业绩最多能完成100万,你觉得愿赌服输,规则就是规则,指标不能调低;但是员工年底就一分钱都拿不到了,会特别不满意,然后稳定性危机发生;那怎么办呢?
这种情况,建议可事先设立指标调整的触发条件。比如说我们事先约定,某绩效考核指标发生正负40%以上的波动可为触发指标调整的条件,那么当季度盘点或者年中盘点的时候,该指标如果已经触发调整条件,我们就可以调整指标。只要提前设置了触发条件,有言在先,那么指标的调整,员工的接受度会大大提升。激励要发挥作用,“预期管理”极为重要。
第三是评价者的公平性,这个是我想重点讲的。
我们进行评价的时候考核指标不可能全部是可量化的,所以考核的本身就是一个非常主观性的工作,主观性的工作,就会有晕轮效应,也就是我认为员工有一点好,其余的就都好,比如说我觉得他人品好,就会觉得他业绩也好。
另外还会有印象效应。比如12月年终的时候一个员工的业绩特别突出,我就会忘掉前11个月他的业绩一般般。除了这两个,我们对员工还会有些刻板印象,我们觉得这个员工擅长做运营类工作的,他即便在销售上做的很好,我们也会看不见。
像这些没有办法避免的效应,一定要在事先跟管理者做一些培训,让他意识到这些问题,并且要设计一些复核的机制来避免这些效益的发生。
我更推崇的是多维度评价和公开透明,这两个是能够让绩效评价体现公平性或者提升公平性的法宝。特别是对一些非量化的评价指标,这两点尤其重要。
多维度的评价:一要有直接上级的评价,评价必须是公开的,而且是署名的。
二是同侪评价,同侪评价就是员工同事的评价,这是匿名的,不需要公开。
三是个体的自我评价是要署名的,结果也是要公开的。
这三者按一定权重计算后的得分是一个员工的最终评价分,权重分配上级评价可以占40%,同侪评价占30%,自我评价占30%。当然这个比例可以根据公司的不同去重新设置,根据权重得出一个平均值。
公开透明:公开透明说起来简单,做起来不容易,当领导的评分是公开的时候,他的压力是非常大的,于是打分的公平性也会好很多。但如果能真正做到全流程的公开透明,不仅能提升公平性,也能倒逼管理者提升管理水平。这一点需要企业文化的支撑。
另外,设立申诉通道。为了让评价者保持公正,我们可以为员工设立评价结果的申诉通道,一般可以反映到HR或者高管,如果公司小的话可以直接向老板来。
05
绩效工资如何发放
关于绩效评价,一般不要直接打分,而是把它分成5个维度

一般超过要求就是优秀的员工,我个人建议是1.2,当然你要看你的给付能力,以及你的公司文化。员工的正态分布是建立5%、10%、70%、10%、50%这样一个比例,当然如果你今年绩效特别好,第四第五级的员工就应该多一些,如果你绩效不够好,一二三级的员工可以多一点。
奖金支付方式
奖金的发放支付形式一种是一次性支付,另外一种是递延支付,我个人是比较倾向于递延支付的,递延支付它有几个好处,一是能够留人,二是能够以丰补歉。
比较多的方式是两者结合,发一部分,递延支付一部分,一次性支付和递延支付的比例,我个人比较建议对于高层可以分为三年来发,中层两年发完,基础员工员工还是一次性发放。骨干员工你可以有一些递延支付,特别是研发人员,研发人员的一次性项目奖励,也可以用递延支付的方式来支付,既可以发现金,也可以发期权,像华为也是这么做的。
对于发放时间,春节前发放,有一大笔钱能拿回家很开心。但是春节前后是员工离职的高峰时期,所以在春节后的一个月内发放,是可以让员工回来的,特别是底层的员工。
奖金发的时候要注意的细节
奖金最重要的是要有一个绩效的反馈过程,要跟面谈来结合。一般的员工直接上级谈就可以了,但对于表现特别突出的员工,建议是老板加直接上级加HR负责人一起和他面谈,能满足员工被看到被听到的自恋需要,能有10块钱发出了100块钱的效果。
其次是要对员工的过去要有肯定,做的不好也要明确指出,最重要的是要谈未来的愿景,制定来年计划,讲解一下整个评价结果的产生,最后要倾听员工的反馈,处理他的抱怨。处理员工的情绪是领导者的责任,不能遇到麻烦就推给HR。
06
奖金发对的意义
奖金发对了有什么意义呢?
一般来讲,发对奖金最多是实现对员工肯定的目的,如果肯定的好,未来绩效能够创造的更好,员工会更努力的工作。
但其实我们往往忽略了发对奖金的其他意义。
一、奖金所传递的价值观对创业公司来说是沉淀的文化基石,管理者是用分钱的方式来表达惩罚的态度,这是一个价值观的传递。
二、就是能够吸引和沉淀下一批核心骨干力量。只有把奖金发对了,这些核心人员觉得满意了,才会留下来持续的创造价值。
所以对于创业公司,奖金发放是非常关键的措施。
07
6个常见问题
1、公司没有完成预算目标,年初说好没有年终奖金的,真的可以不发吗?
不能发,否则考核没有公信力了,但又不能不发,除非你的底薪很有市场竞争力,否则员工会有怨言。
怎么发:预期管理很重要、换种形式、适当的、局部的、今后纳入薪酬体系从而形成惯例。
2、公司尚未盈利,怎么算奖金?
财务指标是显性指标——结果指标。
而评价公司是否健康是隐性指标——结果的前置指标。
3、部门之间绩效不平衡,一线基层员工很无辜怎么办。
要先评价各部门当年度业绩贡献度。
其次同样是业务部门,因为业务性质不一样,指标也应该不同,奖励方式也要有区别。
再次,业绩存在重大不确定性的部门,一线员工的绩效薪酬比例要比较小一点才合理。
4、同样的绩效,有的是因为公司给足够的资源,有的是完全自己的努力,怎么办?
不同类型的业务,奖金包的来源和奖励比例可以不一样。如旧业务考超额度部分,新业务考总额。
公司高速发展往前冲时,有可预期的绩效,浮动比例可以高一点,且可以拉开差距。
发展业绩不可预期或预期不大时,比例不要拉太大,不要太狼性。
5、管理者打分,大家往往差不了几分怎么办?
管理者之所以不愿拉开分值,他会担心,自己下属打低了以后不听话,或对不起兄弟,会有很多心理戏。
要在机制设计上花心思,不要为难管理者,让他客观根据规则打出差异分。
比如:拉开每次打分,5分一档,不用分数而是分档用系数,再来强制分布。
6、公开打分,但大部分创业者不太习惯或有经验如何公开打分,有什么培训和注意事项?
所有管理者不是天然会打分,绩效评价与反馈是个技术活,需要培训。要注重日常工作的及时反馈,而不要在年终时突然说员工不好不行。
管理者设定的考核指标相对客观,评价结果敢于公开,并能做及时且良好的反馈。
最后给大家几条我认为的绩效分配的要义:
奖金是对人性的理解,也是创始人的价值观的表达
激励是个系统工程,没有完美方案,只有权衡之计
成本最高也是最直接的激励——金钱(“物性” )
最容易也是最难的激励是——认可与尊重(人性)
便宜也是最昂贵的的激励是——理想与梦想(神性)
《领导者管理笔记》读者群开放,如你致力于提升领导力
请加(微信:Tapmadou)进群
@THE END

文章来源 :混沌大学「ID:hundun-university 」,转载请公众号回复“转载”
版权说明 :领导者养成笔记「ID:GoToLead 」授权发布;我们尊重原创者版权,除我们确实无法确认作者外,我们都会注明作者和来源。在此向原创者表示感谢。本文所用视频、图片、文字如涉及作品版权问题,请第一时间告知,我们将根据您提供的证明材料确认版权立即删除内容;本文内容为原作者观点,并不代表本公众号赞同其观点和对其真实性负责。

点击下方“在看”
你也越好看!
☟☟☟

