
前沿导读
日前,生态环境部和国家市场监督管理总局联合印发《挥发性有机物无组织排放控制标准》( GB 37822—2019),本标准为首次发布,将于2019年7月01日实施。

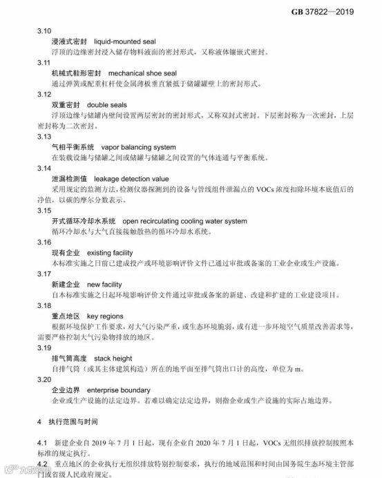
本标准由生态环境部和国家市场监督管理总局联合印发,是首次发布的国家标准,新建企业自2019年7月1日起,现有企业自2020年7月1日起,VOCs无组织排放控制按照本标准的规定执行。各地可根据当地环境保护需求和经济与技术条件,由省级人民政府批准提前实施本标准。
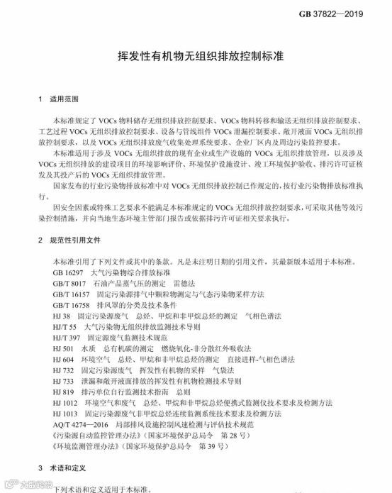
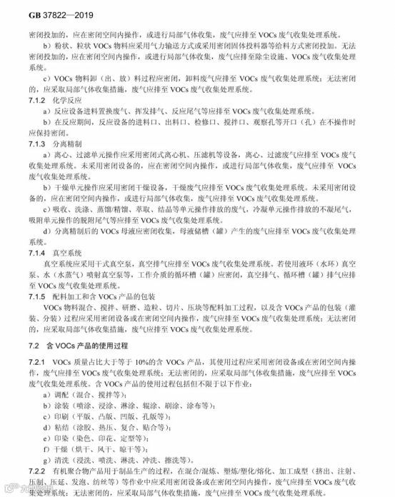
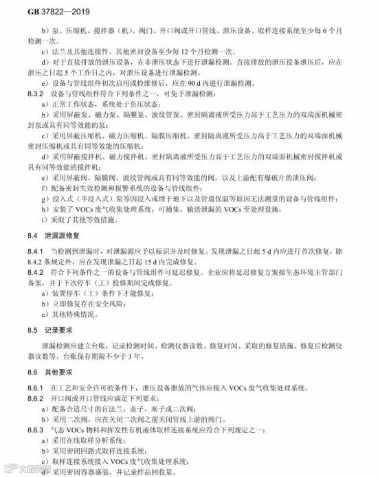
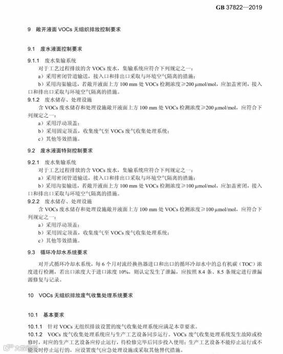
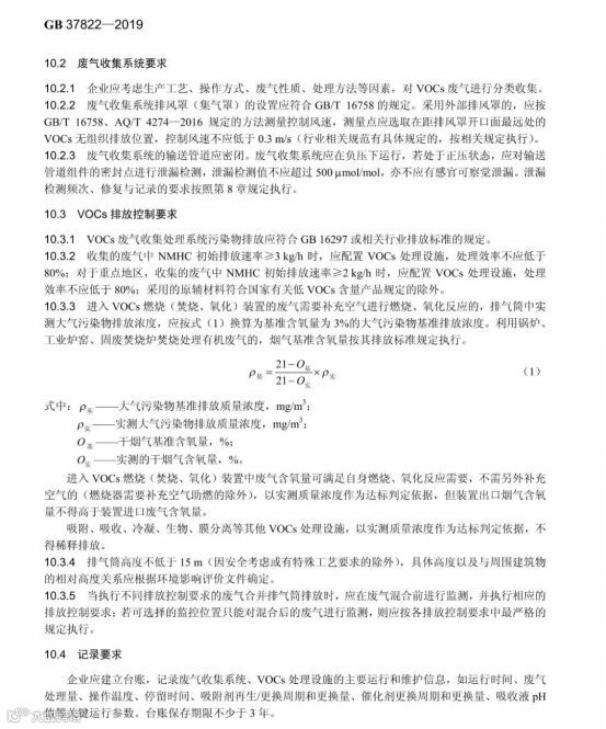
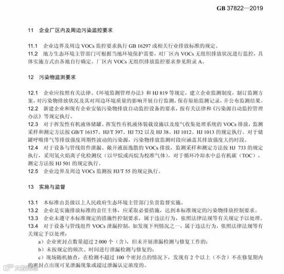
本标准规定了 VOCs 物料储存无组织排放控制要求、VOCs 物料转移和输送无组织排放控制要求、工艺过程 VOCs 无组织排放控制要求、设备与管线组件 VOCs 泄漏控制要求、敞开液面 VOCs 无组织排放控制要求,以及 VOCs 无组织排放废气收集处理系统要求、企业厂区内及周边污染监控要求。
全文 | 挥发性有机物无组织排放控制标准( GB 37822—2019)















转自VOCs前沿


