《领导者管理笔记》读者群开放,如你致力于提升领导力
请加(微信:Tapmadou)进群
►领导者说:
从最高层次上说,召集关键会议只有3个原因:建立共同的理解、找到可供选择的解决方案、作出决策。每次关键会议都必须聚焦于这3个目的中的一个,而且是唯一的一个.
来源 | 领教工坊「ID:ClecChina 」
分享 | 领导者管理笔记「ID:GoToLead 」
企业中很多重要会议看起来效果还行,其实并不合格:它们按部就班、缺乏设计,浪费了宝贵时间,花费了大量资金,降低了参会人员的积极性,引发了对组织者的质疑,甚至产生糟糕的决议,让整个公司处于危险之中。
会议为解决问题而召开,会议质量好坏是组织能力高低的直接体现。前所未有的新问题,倒逼着会议升级,“关键会议”应运而生。
企业家必须精心设计关键会议,才能触及问题本质,让领导力有效传导,引领众人的创新性思考形成新的解决方案。对于需要合作才能解决的问题,大部分企业会选择两种普遍的方式:常规会议、头脑风暴会议。
然而,在解决复杂、未知的难题时,这两种方式往往会显现出不足——
常规会议没能做到全力以赴解决困难问题所需要的全身心参与;头脑风暴会议产生的点子,远不如同样由这些人先进行独立思考、再汇集起来的点子多。
所幸,还有第三种选择:关键会议。
01
关键会议的应用场景
身处这个充满永无休止的波动性、不确定性、复杂性和模糊性(VUCA)的时代,企业所面临的困难,不再局限于技术性挑战——依靠熟练的技能去解决清晰的问题,而是越来越集中于调试性挑战——很难说清楚什么是正确的问题、更别提答案了。
如今的管理者,面临的是世界级难题:他们需要在不确定的条件下做出明智的战略选择,同时需要调动更多具有不同见解的人、更有效地参与到决策过程中,并且更迅速地完成决策。
关键会议应运而生。它自成一派,是互动的、具有战略意义的、旨在解决难题的会议。它会让参会人员感觉不适,会议议题是复杂的,有时甚至具有威胁性。
它的特点十分显著:产生很大的影响,答案不明确;期待参会人员能够穿越部门墙,共同产生具有创造性的洞见——而不只是在会议上展示早就准备好的材料。
下面的情况应当召开关键会议。这些情况通常是没有现成答案、但又会产生很强影响力的情境。
● 产品发展团队为客户寻找“下一个创造奇迹的产品”
● 人力资源总监希望公司上下参与制定人才战略
● 管理团队寻求了解全球因素对其所在行业和市场的影响
● 学校规划委员会试图在有限的资源条件下,从着眼于未来的角度,对基础设施和人员安排问题做出决策
● 业务部门主管在缓慢增长的外部环境下寻找出路,以实现业务拓展
● 初创企业领导团队正面临着企业的商业模式“是调整还是坚持”的决策时刻
● 信息技术部门总监正在搭建新技术平台,以便支持企业各个部门的工作
在关键会议中,企业面临的最紧迫战略问题会从各个角度得到充分公开的对话。通过对话,你头脑里所有关于世界运作的设想、对世界及其变化的思考将被验证或改变,未来成功的蓝图将得到探讨、检验、完善,所有参会人员将进行更深入的大讨论。
很多人都觉得,自己的企业里有太多糟糕的会议。但换个角度来看,他们很可能是没有进行足够的关键会议。
02
设计关键会议5项核心原则
伟大的设计是巧妙地设计新的解决方案,使形式与内容天衣无缝地结合起来。
设计关键会议,就是创造一个共享的体验时刻。下面的5项核心原则,是设计关键会议的主要组成部分。
初看起来,它们就像认真组织常规会议的升级版。但实际上,它们具有更丰富的内涵。
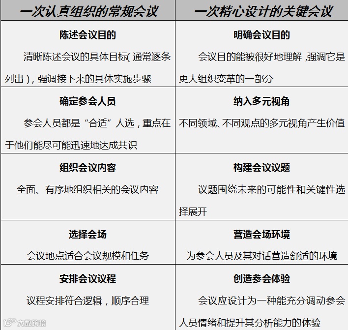
核心原则1:明确会议目的
一次认真组织的常规会议需要有明确的目标和在规定时间内可实现的合理预期结果。通常,这些在会议一开始就以列表形式着重展示出来。在会议结東时,参会人员对照列表,核实目标是否已经完成。
然而,一次精心设计的关键会议不仅需要有明确的会议目的,还需要让参会者有要一起作出改变的想法,关键会议能够促进这些改变的发生。
调试性挑战很难在一次会议中得到完全“解决”,所以参会人员需要明白在企业变革的大背景下,每次关键会议的目的是什么。
从最高层次上说,召集关键会议只有3个原因:建立共同的理解、找到可供选择的解决方案、作出决策。每次关键会议都必须聚焦于这3个目的中的一个,而且是唯一的一个。
对于调试性挑战,一开始通常采用宽阔的视角进行探究,之后逐渐转移到识别、过滤那些可能的解决方案上来。如此,就形成了“发散—收敛”的循环,而这一过程不可避免地包含了人们情绪的起落变化。
落实“核心原则1”——既要抓住时机,牢牢把握“从思维收敛转向思维发散”、“从情绪下降转向情绪上升”的宝贵机遇,为团队注入前进的驱动力;又要以慢求快,在共识之前、不要组织形成备选方案的关键会议,在共同敲定备选方案之前、不要组织作出决策的关键会议。
如果关键会议没有达成共识,那么下一步工作,无论它多么“行动导向”,都不可能起作用。相反,如果你的团队能在关键会议中对一些重要的新观点达成真正的共识,那么在接下来的工作就游刃有余了。
核心原则2:纳入多元视角
一次认真组织的常规会议需要确定适合的参会人员,做好前期准备工作。
这就意味着需要考虑哪些管理者、决策者和议题专家将参加会议。同时,也需要明确任何可能的讨论僵持点,如果需要,事先与参会人员沟通这些问题。
然而,一次精心设计的关键会议还需要更加深入挖掘每位参会人员和各个利益相关者的观点、价值观和关注点。
你需要发现大家就关键问题能够达成一致的观点和产生分歧的地方。你需要认真思考在全议上必须采纳哪些群体的视角(而不仅仅是个人),如客户或员工,因为他们不可能出席这样的会议。
最后,你需要从企业内部各种不同热视角、体验和专长的交集部分出发,寻求创造价值的办法。
多元化视角远胜于群体性思维。纳入多元视角的目标,在于为真实存在的难题寻找富有创造性并行之有效的解决方案。
落实“核心原则2”——首先要组建一支“梦之队”,不仅包括发起人、专家、实施者、有否决权的人,更需要邀请必要的多元化参会者,建议包括以下人员:
● 来自前沿部门的人(组织内部人员)
● 起枢纽和连接作用的人(组织内部人员)
● 敲警钟的人(组织内、外部人员都可以)
● 率先使用者(组织内、外部人员都可以)
● 相邻领域的专家(组织内、外部人员都可以)
● 老客户代表(组织外部人员)
其次,要搭建创造性合作的基础,用以抵消和管理会议压力、观点差异,主要包括以下8个要素:
● 共享目的与目标感
● 建立团队共同身份感,形成共同体
● 对所面临的挑战形成共识
● 有紧迫感
● 共享的语言体系或对关键术语有共同的定义
● 共享信息库
● 有能力讨论困难议题
● 有与议题相适应的讨论、思考框架
接着,把参会人员进行混搭,激发创造性冲突,既让团队对敏感问题展开热烈讨论,同时又可以合理控制争执的激烈程度。建议从以下8个策略中选取若干并进行组合:
● 从更长期的视角来审视当前议题
● 采用“由外向内”的视角,关注变革的外部驱动因素
● 把挑战性问题转变成游戏或其他模拟活动
● 就关键问题的假设进行讨论,而非争论彼此的结论
● 促使参会者换位思考
● 促使团队权衡利弊
● 就选择方案的标准达成共识
● 制定并保清晰的界限和基本原则
需要强调的是,要尽量抽出时间并花心思事先认真去聆听,在会前访谈的基础上策划会议。
有没有事先访谈的会议,就像成衣西装和定制西装的区别:成衣西装可能剪裁还不错,但就是不完全适合你。
核心原则3:构建会议议题
一次认真组织的常规会议需要所有会议内容与会议目标高度相关,并且能够在会上得到清晰的交流。
会议阅读材料和其他资料应该对议题达成共识或参会人员提出问题前的思考起到辅助作用。现场的展示活动应该展示清晰的结果并提供备选方案和重点推荐。
一次精心设计的关键会议也需要设计好会议的内容和议题的框架,这个框架能够清楚地呈现组织所面临的调试性挑战的不同视角,包括各个部分与整体的相关性。
这些框架能帮助参会人员在复杂现象中厘清头结,从而促进洞察和共识的形成。好的框架设计能够使洞察更深刻,促进困难问题的解决。糟糕的议题框架设计会毁掉许多关键会议,请注意避免犯下面的错误:
● 缺乏框架或框架过于宽泛。这可能是最常见的错误。
很多常规会议的内容根本没有框架,参会人员从不同方面作出一系列无联系的展示,然后参会者从中选出最重要的观点,整个过程缺乏有效引导。
● 太过熟悉或狭隘的框架。熟悉的议题,用熟悉的方式构建起来,得到的也是同样俗套的结果。
通常,关于竞争议题的设计是在以传统的、正面交锋为框架的竟争对手之间;客户问题的讨论局限在现有的市场部分;“讨论如何实现增长”限制在目前的商业部门。老路子不会有新结果。
● 太多的框架。顾问们很容易使用过多的构建工具,从而使框架过多。在一次关键会议中,参会人员要了解过多的框架时,肯定会导致思维混乱。
● 带有偏见或过度禁忌的议题框架。这种错误不太常见,但一出现就是致命的。
有的时候,管理者只是关注于“如何使他们已制定好的战略决定合理化”,所以他们接照预先假定的方式设计议题框架,希望达到预期的结果。
这种带有偏见的议题给参会人员传递出清晰的信号:他们只是走走过场的傀儡。
落实“核心原则3”——要引导参会人员拓展思维模式,帮助他们跳进不同的视角进行思考。
尽管议题框架可以有焦点问题、标语、比喻、可视化、故事等多种形式,但在关键会议中,通常只需要3个或更少。
此外,你需要一个会议产出框架,把会议上的体验和观点转变成比喻、可视化图像或故事,让那些没有参加会议的人吸收和采纳,进而搭建起从关键会议到会后具体实施的直通线路。
核心原则4:营造会场环境
一次认真组织的常规会议需要考虑会议规模和会议性质,选择合适的会议场所,使参会人员有舒适的体验,为参会人员提供工作需要的所有设备、设施和工具材料。
然而,一次精心设计的关键会议需要对会场环境选择进行深思熟虑:从物理空间、手工艺品到美学考虑,房间的设置和座位安排都应该考虑参会人员交流的需要,食物和其他设施应该与会议的基调保持致。这就像一场盛大的剧院演出,各个部分的运作应天衣无缝,浑然一体。
精心的营造,可以打破常规的预期模式和这些预期模式带来的默认“会议思维”。
落实“核心原则4”——首先要会议空间的布置上做文章,不需要太多额外的东西,有合适的基本条件即可,之后在根据特定的主题、目的进行设计。以下是适合关键会议的场地要素清单:
1.选择的房间
●面积:不要太拥挤,也不要大宽做。
●形状:在房间里,大家能互相看到。
●空间:既适合全体人员进行讨论,也适合作分组讨论(也许在不同的房间,也许在一个大房间),有充足的开放空间。
●窗户:阳光可以照进来。
2.适应性
●家具:可移动,可根据需要迅速改变位置。
●支持书写的设施:参会人员有充足的地方写字,可以信手涂画和记录想法。
●平整的墙面:有足够的空间布置海报、时问表、模板或其他的可视化材料。
3.舒适性
●座位:舒适透气。
●房间温度:可控并设置合理。
●听觉效果(音响):每个人都能听清,没有干扰的噪声。
●最小的视觉干扰:没有视觉上的过度干扰,如会让人产生迷幻感觉的地毯、糟糕的艺术品、凌乱的储物空间或繁忙的交通等。
同时,还要寻找机会为参会人员创造视觉效果。好的视觉体验能够大幅减少人们在获得见解和达成共识上所花费的时间。
比如说,进行图示记录,绘制出会上讨论的关键要点,能够让参会人员得到直观、即刻的反馈,从而降低压力感,更加容易接受他人的观点;
能够让人们更容易记住要点和见解;能够给人一种更随意和闲适的感觉;能够更好的引发后续的对话火花……
对于关键会议,你至少应该考虑6种可视化要素,按照从固定(预先设计好)的到自然发生(现场设计)的顺序排列如下:
●准备好材料:所有为会议贴上可视化标签的提前准备好的材料,如幻灯片、宣传画、印刷品或时间表等。
●过程模版:帮助参会人员熟悉一系列步骤的工作表或模版。
●框架结构:促进结构化研讨,把个人问题和更大挑战联系起来的可视化模式,简单的如时间表,复杂的如系统框图等。
●原型:把想法或方案用草图或其他手工方法制作出来,可以是很粗糙的,也可以是很精确的,可以预先准备好或现场制作。
●现场制作:活动挂图、图示记录、照片、数字界面(如链接到维基),这些能帮助我们在现场获取和安排内容。
●即兴草图:任何用于现场探索和构建观点的可视化界面,如思维导图、涂鸦或涂鸦墙等。
对细节的重视是所有重大规划的质量保证,对细节的疏忽会降低参会人员对组织者和会议过程的信任。
任何可能分散参会人员注意力的风险都需要引起重视,例如纸笔不便获取、会议材料标识不清楚、房间温度不适宜、办公家具不舒适、附近的噪音较大等等。
恰当的小礼物、纪念品能让参会人员感到舒适,但你能利用的最有利的工具是美食:想办法让参会人员饱餐美食,而不是提供那些简单的碳水化合物成分的“寻常食物”、如意大利面或甜品。
当然,食物不能放在参会人员在会场就能看见的地方——尤其是当它们冒着热气,飘散着香味时——几乎可以肯定,一半的参会人员会开小差,他们的注意力已经转移到午餐上去了。
核心原则5:创造参会体验
一次认真组织的常规会议需要遵循一套逻辑的议程安排,常规的做法是以一些情况介绍开场,以具体的实施步骤结束会议。
每项日程都应明确这一环节的话题及其对目标的作用。在会议结束的时候,所有的参会人员都非常清楚他们下一步要做什么,为什么要这样做。
然而,一次精心设计的关键会议需要关注参会人员的情绪体验和心理体验。这些体验不仅是符合逻辑的,也是直觉的和充满活力的。
会议能调动参会人员所有的能力和各种观点的爆发:逻辑思维和情绪感性、分析能力和创造能力。一次超棒的关键会议不仅仅是一场智力活动,还是一次令人振奋和难以忘怀的体验。
如果在战略性会议举行几周之后就没有人记得它的主要内容了,那么,它真的发生过吗?我们听到的最常见的抱怨,大概就是战略性会议缺乏跟进。
但是,人们怎么能对他们几乎不记得的事情采取行动呢?须知,议程并不等于体验。
落实“核心原则5”——意味着把会议当成智慧的体验、同时也是心灵的旅程。
首先要激励探索,采用体验式学习,而不是简单的灌输了事。其次要在让参会人员保持理性的同时,尽量挖掘他们的情感,让情感构成难忘的记忆、汇聚集体的勇气、引发行动的渴望。
最后要创建叙事弧,在会议期间设置情绪的高峰和低谷;所有成功的关键会议,都有至少一个瞬间让人们感受到燃烧的张力。
以上5项原则,也可以被视为设计关键会议的5个步骤。但不必严格按照顺序依次完成,实际设计时,我们往往会在这5个步骤中来回折返。需要注意的是,5项原则是我们的助手,而不是束缚我们的紧身衣。
《领导者管理笔记》读者群开放,如你致力于提升领导力
请加(微信:Tapmadou)进群
@THE END

文章来源 :领教工坊「ID:ClecChina 」,转载请公众号回复“转载”
版权说明 :领导者管理笔记「ID:GoToLead 」授权发布;我们尊重原创者版权,除我们确实无法确认作者外,我们都会注明作者和来源。在此向原创者表示感谢。本文所用视频、图片、文字如涉及作品版权问题,请第一时间告知,我们将根据您提供的证明材料确认版权立即删除内容;本文内容为原作者观点,并不代表本公众号赞同其观点和对其真实性负责。

点击下方“在看”
你也越好看!
☟☟☟

