此文为个人思考,不为投资建议
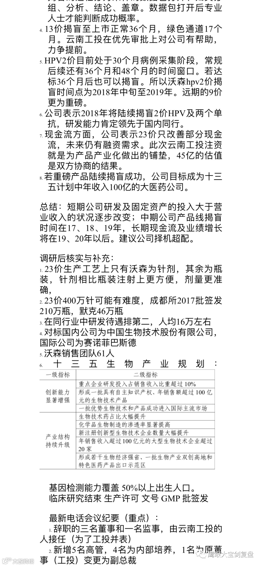
关于众生药业得预期差与估值思考
首先老李只是个职业炒股者,如果对于医药领域得思考有专业上得偏差是理所当然得,所以不用太较真,思考紧凭借常识。。
1. 关于上市公司,上市公司多年是以中药基本面,仿制药一部分,最后是创新药。
但创新药,上市公司一只没有单品获批,所以估值一只是以传统得中药企业构成市场波动
这次从12块左右得启动,更多的是对第一款可能获批上市的创新药引起的估值上移,虽然也带有一定的情绪部分。。。特别是2
2. 很多人会问,如果这么看好此单品为什么机构狂卖,为什么结果狂跌。这里我有1个观点,一个比较景气的单品,是随着研发,临床,畅销来逐步体现一个估值的波动,而在产品没上市前,前景只能预期并不能商业兑现,所以资金的卖出是合理的特别是机构资金,,从历史上典型的企业,特斯拉是可以参考的,从研发期的接近破产,到小规模量产(富人的玩物),到公司第一次获得年收益翻红,再到平民化量产,到风靡全球。
以上逻辑在另外一只生物股里也可以体现,沃森生物
以上是我们2
也就是哪怕知道沃森现在临床的MRNA是核弹级别的广谱产品,市场也并没有提前的给予估值预期,那么沃森逻辑一样对于新产品带来的估值上移也会是等到获批。。
为什么举沃森的例子,因为沃森在18年临床3期拉升后19年也经历了许多机构的大量抛售,而13价上市后才引来了估值的情绪式超配上移。
所以综上所述,前期的机构大量抛售并不代表后期当重量产品上市时,一样会追回,这点后面还有其他的逻辑论述。。如果众生大单品实现,如果长期抗疫逻辑没变,那么真的不贵。
3. 最近也简单的翻阅了其他创新药,大部分有临床常用单品的创新药公司大多数都有2
下一部分论述疫情线与市场线这一块多半是朋友交流后其总结。
1. 整个疫情炒作,从最开始的英科医疗和道恩股份。。。这两个企业的逻辑更多是需求的短期爆发,市场供求关系的变量,带来的量价齐升,类似以岭药业。特别是英科医疗最高顶到了近千亿市值,但其逻辑就是长期逻辑弱,市场进入门槛低,一次性收益大的问题。。。所以到达顶峰后,开始逐步回落。。但是我们依然可以看到高位机构的持续买入。。。甚至出现大量调研和研报。。
2.国产特效药 阿兹夫定 华润双鹤 新华制药 2
对比众生药业总结,这段涨幅为2
预期差,炒作的逻辑会回归:
1. 公司本身药的获批的进程的炒作(未来1月的预期期,而且现在估值已经偏低)
2. 新冠病毒对人体危害度的群体思维博弈(从无毒-到危害很大-到转阴就没事-长新冠长期对身体有害)当然我更期待病毒会消失,但常识和理智给我们的印象,与病毒的抗战是个长期的过程。
3. 对特效药的需求的变化程度(从不需要-到老年人需要-到特殊人群,正常人群常备药,从当下需要-长期需要,长新冠逻辑)
3.九安医疗的炒作 最高涨幅1
回顾整个过程,九安医疗的整个利好在炒作过程中一步步加强,确实是业绩逻辑的体现。到高位也体现了一次性业绩的结果。目前还维持相对高的的市值。
众生药业对比,
以上所有论述就到此,以此逻辑,我们可以得到以下总结
1.机构的抛售后,往往在产品上市后,重新调研,重新超配,大量买入,无论是买方还是卖方,SO有可能在特批前后引发第二波情绪高潮
2. 从华润,新华,九安这些逻辑完全兑现的品种里。市值都在2
3. 长期的需求博弈和门槛,均大于以前的炒作标的
4. 从此逻辑看,在未来2 3个月的风口期内,众生是一个下线2
5. 最后就是风险点,

