大数跨境

【转载】【最新版】有限空间作业安全指导手册!

【转载】【最新版】有限空间作业安全指导手册! 广业环保集团梅河区域中心
2023-05-16
1
1 有限空间作业安全基础知识
1.1 有限空间定义和分类
1.2 有限空间作业定义和分类
2 有限空间作业主要安全风险
2.1 有限空间作业主要安全风险类别
2.2 有限空间作业主要安全风险辨识
2.3 常见有限空间作业主要安全风险辨识示例.
3 有限空间作业安全防护设备设施
3.1 便携式气体检测报警仪
3.2 呼吸防护用品
3.3 坠落防护用品
3.4 其他个体防护用品
3.5 安全器具
4 有限空间作业安全风险防控与事故隐患排查
4.1 有限空间作业安全管理措施.
4.2 有限空间作业过程风险防控
4.3 有限空间作业主要事故隐患排查.
5 有限空间作业事故应急救援
5.1 救援方式
5.2 应急救援装备配置.
5.3 救援注意事项

附 录.33
附录 1 有限空间作业常见有毒气体浓度判定限值
附录 2 有限空间作业场所安全警示标志和安全告知牌
附录 3 有限空间作业审批单
附录 4 有限空间作业气体检测记录表
附录 5 有限空间作业安全相关法规标准和文件
附录 6 有限空间作业典型事故案例选编
附录 7 练习题.43


01

基础知识




1.1 有限空间定义和分类
1.1.1 有限空间的定义和特点
  有限空间是指封闭或部分封闭、进出口受限但人员可以进入,未被设计为固定工作场所,通风不良,易造成有毒有害、易燃易爆物质积聚或氧含量不足的空间。有限空间一般具备以下特点:
(1)空间有限,与外界相对隔离。有限空间是一个有形的,与外界相对隔离的空间。有限空间既可以是全部封闭的,如各种检查井、反应釜,也可以是部分封闭的,如敞口的污水处理池等(图 1-1)。

(2)进出口受限或进出不便,但人员能够进入开展有关工作。有限空间限于本身的体积、形状和构造,进出口一般与常规的人员进出通道不同,大多较为狭小,如直径80 cm 的井口或直径 60 cm 的人孔;或进出口的设置不便于人员进出,如各种敞口池。虽然进出口受限或进出不便,但人员可以进入其中开展工作。如果开口尺寸或空间体积不足以让人进入,则不属于有限空间,如仅设有观察孔的储罐、安装在墙上的配电箱等(图 1-2)。

(3)未按固定工作场所设计,人员只是在必要时进入有限空间进行临时性工作(图1-3)。有限空间在设计上未按照固定工作场所的相应标准和规范,考虑采光、照明、通风和新风量等要求,建成后内部的气体环境不能确保符合安全要求,人员只是在必要时进入进行临时性工作。

(4)通风不良,易造成有毒有害、易燃易爆物质积聚或氧含量不足。有限空间因封闭或部分封闭、进出口受限且未按固定工作场所设计,内部通风不良,容易造成有毒有害、易燃易爆物质积聚或氧含量不足,产生中毒、燃爆和缺氧风险。

1.1.2 有限空间的分类
有限空间分为地下有限空间、地上有限空间和密闭设备 3 类。
(1)地下有限空间,如地下室、地下仓库、地下工程、地下管沟、暗沟、隧道、涵洞、地坑、深基坑、废井、地窖、检查井室、沼气池、化粪池、污水处理池等,如图1-4 所示。
(2)地上有限空间,如酒糟池、发酵池、腌渍池、纸浆池、粮仓、料仓等,如图1-5 所示。
(3)密闭设备,如船舱、贮(槽)罐、车载槽罐、反应塔(釜)、窑炉、炉膛、烟道、管道及锅炉等,如图 1-6 所示。


1.2 有限空间作业定义和分类
有限空间作业,是指人员进入有限空间实施作业。常见的有限空间作业主要有:
(1)清除、清理作业,如进入污水井进行疏通,进入发酵池进行清理等。
(2)设备设施的安装、更换、维修等作业,如进入地下管沟敷设线缆、进入污水调节池更换设备等。
(3)涂装、防腐、防水、焊接等作业,如在储罐内进行防腐作业、在船舱内进行焊接作业等。
(4)巡查、检修等作业,如进入检查井、热力管沟进行巡检等。

作业频次划分,有限空间作业可分为经常性作业偶发性作业

(1)经常性作业指有限空间作业是单位的主要作业类型,作业量大、作业频次高。例如,从事水、电、气、热等市政运行领域施工、运维、巡检等作业的单位,有限空间作业就属于单位的经常性作业。
(2)偶发性作业指有限空间作业仅是单位偶尔涉及的作业类型,作业量小、作业频次低。例如,工业生产领域的单位对炉、釜、塔、罐、管道等有限空间进行清洗、维修,餐饮、住宿等单位对污水井、化粪池进行疏通、清掏等有限空间作业就属于单位的偶发性作业。

作业主体划分,有限空间作业可分为自行作业和发包作业:
(1)自行作业指由本单位人员实施的有限空间作业。
(2)发包作业指将作业进行发包,由承包单位实施的有限空间作业。

02

主要安全风险




2.1 有限空间作业主要安全风险类别
有限空间作业存在的主要安全风险包括中毒、缺氧窒息、燃爆以及淹溺、高处坠落、触电、物体打击、机械伤害、灼烫、坍塌、掩埋、高温高湿等。在某些环境下,上述风险可能共存,并具有隐蔽性突发性

2.1.1 中毒
有限空间内存在或积聚有毒气体,作业人员吸入后会引起化学性中毒,甚至死亡。有限空间中有毒气体可能的来源包括:有限空间内存储的有毒物质的挥发,有机物分解产生的有毒气体,进行焊接、涂装等作业时产生的有毒气体,相连或相近设备、管道中有毒物质的泄漏等,如图 2-1 所示。有毒气体主要通过呼吸道进入人体,再经血液循环,对人体的呼吸、神经、血液等系统及肝脏、肺、肾脏等脏器造成严重损伤。
引发有限空间作业中毒风险的典型物质有:硫化氢、一氧化碳、苯和苯系物、氰化氢、磷化氢等。
1.硫化氢(H2S)
硫化氢是一种无色、剧毒气体,比空气重,易积聚在低洼处。硫化氢易燃,与空气混合能形成爆炸性混合气体,遇明火、高热等点火源将引发燃烧爆炸。硫化氢易存在于污水管道、污水池、炼油池、纸浆池、发酵池、酱腌菜池、化粪池等富含有机物并易于发酵的场所。低浓度的硫化氢有明显的臭鸡蛋气味,可被人敏感地发觉;浓度增高时,人会产生嗅觉疲劳或嗅神经麻痹而不能觉察硫化氢的存在;当浓度超过 1000mg/m3时,数秒内即可致人闪电型死亡。
2.一氧化碳(CO)
一氧化碳是一种无色无味的气体,比重与空气相当。一氧化碳与血红蛋白的亲和力比氧与血红蛋白的亲和力高 200~300 倍,因此一氧化碳极易与血红蛋白结合,形成碳氧血红蛋白,使血红蛋白丧失携氧的能力和作用,造成组织窒息,甚至导致人员死亡。一氧化碳易燃,与空气混合能形成爆炸性混合气体,遇明火、高热等点火源将引发燃烧爆炸。含碳燃料的不完全燃烧和焊接作业是一氧化碳的主要来源
3.苯和苯系物
苯、甲苯、二甲苯都是无色透明、有芬芳气味、易挥发的有机溶剂;易燃,其蒸气与空气混合能形成爆炸性混合物。苯可引起各类型白血病,国际癌症研究中心已确认苯为人类致癌物。甲苯、二甲苯蒸气也均具有一定毒性,对黏膜有刺激性,对中枢神经系统有麻痹作用。短时间内吸入较高浓度的苯、甲苯和二甲苯,人体会出现头晕、头痛、恶心、呕吐、胸闷、四肢无力、步态蹒跚和意识模糊,严重者出现烦躁、抽搐、昏迷症状。苯、甲苯和二甲苯通常作为油漆、黏结剂的稀释剂,在有限空间内进行涂装、除锈和防腐等作业时,易挥发和积聚该类物质。
4.氰化氢(HCN)
氰化氢在常温下是一种无色、有苦杏仁味的液体,易在空气中挥发、弥散(沸点为25.6℃),剧毒且具有爆炸性。氰化氢轻度中毒主要表现为胸闷、心悸、心率加快、头痛、恶心、呕吐、视物模糊;重度中毒主要表现为深昏迷状态,呼吸浅快,阵发性抽搐,甚至强直性痉挛。酱腌菜池中可能产生氰化氢
5.磷化氢(PH3)
磷化氢是一种有类似大蒜气味的无色气体,剧毒且极易燃。磷化氢主要损害人体神经系统、呼吸系统及心脏、肾脏、肝脏。10mg/m3接触 6h,人体就会出现中毒症状。在微生物作用下,污水处理池等有限空间可能产生磷化氢。此外磷化氢还常作为熏蒸剂用于粮食存储以及饲料和烟草的储藏等。

2.1.2 缺氧窒息
空气中氧含量的体积分数约为 20.9%,氧含量低于 19.5%时就是缺氧。缺氧会对人体多个系统及脏器造成影响,甚至使人致命。空气中氧气含量不同,对人体的影响也不同(表 2-1)。
有限空间内缺氧主要有两种情形:一是由于生物的呼吸作用或物质的氧化作用,有限空间内的氧气被消耗导致缺氧;二是有限空间内存在二氧化碳、甲烷、氮气、氩气、水蒸气和六氟化硫等单纯性窒息气体,排挤氧空间,使空气中氧含量降低,造成缺氧。引发有限空间作业缺氧风险的典型物质有二氧化碳、甲烷、氮气、氩气等。
1.二氧化碳(CO2)
二氧化碳是引发有限空间环境缺氧最常见的物质。其来源主要为空气中本身存在的二氧化碳,以及在生产过程中作为原料使用以及有机物分解、发酵等产生的二氧化碳。当二氧化碳含量超过一定浓度时,人的呼吸会受影响。吸入高浓度二氧化碳时,几秒内人会迅速昏迷倒下,更严重者会出现呼吸、心跳停止及休克,甚至死亡。
2.甲烷(CH4)
甲烷是天然气和沼气的主要成分,既是易燃易爆气体,也是一种单纯性窒息气体。甲烷的来源主要为有机物分解和天然气管道泄漏。甲烷的爆炸极限为 5.0%~15.0%。当空气中甲烷浓度达 25%~30%时,可引起头痛、头晕、乏力、注意力不集中、呼吸和心跳加速等,若不及时远离,可致人窒息死亡。甲烷燃烧产物为一氧化碳和二氧化碳,也可引起中毒或缺氧。
3.氮气(N2)
氮气是空气的主要成分,其化学性质不活泼,常用作保护气防止物体暴露于空气中被氧化,或用作工业上的清洗剂置换设备中的危险有害气体等。常压下氮气无毒,当作业环境中氮气浓度增高,可引起单纯性缺氧窒息。吸入高浓度氮气,人会迅速昏迷、因呼吸和心跳停止而死亡。
4.氩气(Ar)
氩气是一种无色无味的惰性气体,作为保护气被广泛用于工业生产领域,通常用于焊接过程中防止焊接件被空气氧化或氮化。常压下氩气无毒,当作业环境中氩气浓度增高,会引发人单纯性缺氧窒息。氩气含量达到 75%以上时可在数分钟内导致人员窒息死亡。液态氩可致皮肤冻伤,眼部接触可引起炎症。

2.1.3 燃爆
有限空间中积聚的易燃易爆物质与空气混合形成爆炸性混合物,若混合物浓度达到其爆炸极限,遇明火、化学反应放热、撞击或摩擦火花、电气火花、静电火花等点火源时,就会发生燃爆事故。有限空间作业中常见的易燃易爆物质有甲烷、氢气等可燃性气体以及铝粉、玉米淀粉、煤粉等可燃性粉尘。

2.1.4 其他安全风险
有限空间内还可能存在淹溺、高处坠落、触电、物体打击、机械伤害、灼烫、坍塌、掩埋和高温高湿等安全风险。
1.淹溺
作业过程中突然涌入大量液体,以及作业人员因发生中毒、窒息、受伤或不慎跌入液体中,都可能造成人员淹溺。发生淹溺后人体常见的表现有:面部和全身青紫、烦躁不安、抽筋、呼吸困难、吐带血的泡沫痰、昏迷、意识丧失、呼吸心搏停止。
2.高处坠落
许多有限空间进出口距底部超过 2 m,一旦人员未佩戴有效坠落防护用品,在进出有限空间或作业时有发生高处坠落的风险。高处坠落可能导致四肢、躯干、腰椎等部位受冲击而造成重伤致残,或是因脑部或内脏损伤而致命。
3.触电
有限空间作业过程中使用电钻、电焊等设备可能存在触电的危险。当通过人体的电流超过一定值(感知电流)时,人就会产生痉挛,不能自主脱离带电体;当通过人体的电流超过 50 mA,就会使人呼吸和心脏停止而死亡。
4.物体打击
有限空间外部或上方物体掉入有限空间内,以及有限空间内部物体掉落,可能对作业人员造成人身伤害。
5.机械伤害
有限空间作业过程中可能涉及机械运行,如未实施有效关停,人员可能因机械的意外启动而遭受伤害,造成外伤性骨折、出血、休克、昏迷,严重的会直接导致死亡。
6.灼烫
有限空间内存在的燃烧体、高温物体、化学品(酸、碱及酸碱性物质等)、强光、放射性物质等因素可能造成人员烧伤、烫伤和灼伤。
7.坍塌
有限空间在外力或重力作用下,可能因超过自身强度极限或因结构稳定性破坏而引发坍塌事故。人员被坍塌的结构体掩埋后,会因压迫导致伤亡。
8.掩埋
当人员进入粮仓、料仓等有限空间后,可能因人员体重或所携带工具重量导致物料流动而掩埋人员,或者人员进入时未有效隔离,导致物料的意外注入而将人员掩埋。人员被物料掩埋后,会因呼吸系统阻塞而窒息死亡,或因压迫、碾压而导致死亡。
9.高温高湿
作业人员长时间在温度过高、湿度很大的环境中作业,可能会导致人体机能严重下降。高温高湿环境可使作业人员感到热、渴、烦、头晕、心慌、无力、疲倦等不适感,甚至导致人员发生热衰竭、失去知觉或死亡。

2.2 有限空间作业主要安全风险辨识
2.2.1 气体危害辨识方法
对于中毒、缺氧窒息、气体燃爆风险,主要从有限空间内部存在或产生、作业时产生和外部环境影响 3 个方面进行辨识。
1.内部存在或产生的风险
(1)有限空间内是否储存、使用、残留有毒有害气体以及可能产生有毒有害气体的物质,导致中毒。
(2)有限空间是否长期封闭、通风不良,或内部发生生物有氧呼吸等耗氧性化学反应,或存在单纯性窒息气体,导致缺氧。
(3)有限空间内是否储存、残留或产生易燃易爆气体,导致燃爆。
2.作业时产生的风险
(1)作业时使用的物料是否会挥发或产生有毒有害、易燃易爆气体,导致中毒或燃爆。
(2)作业时是否会大量消耗氧气,或引入单纯性窒息气体,导致缺氧。
(3)作业时是否会产生明火或潜在的点火源,增加燃爆风险。
3.外部环境影响产生的风险
与有限空间相连或接近的管道内单纯性窒息气体、有毒有害气体、易燃易爆气体扩散、泄漏到有限空间内,导致缺氧、中毒、燃爆等风险。
对于中毒、缺氧窒息和气体燃爆风险,使用气体检测报警仪进行针对性的检测是最直接有效的方法。检测后,各类气体浓度评判标准如下:
(1)有毒气体浓度应低于《工作场所有害因素职业接触限值 第 1 部分:化学有害因素》(GBZ 2.1—2019)规定的最高容许浓度或短时间接触容许浓度,无上述两种浓度值的,应低于时间加权平均容许浓度。有限空间常见有毒气体浓度判定限值参见附录 1。
(2)氧气含量(体积分数)应在 19.5%~23.5%。
(3)可燃气体浓度应低于爆炸下限的 10%。
2.2.2 其他安全风险辨识方法
(1)对淹溺风险,应重点考虑有限空间内是否存在较深的积水,作业期间是否可能遇到强降雨等极端天气导致水位上涨。
(2)对高处坠落风险,应重点考虑有限空间深度是否超过 2 m,是否在其内进行高于基准面 2 m 的作业。
(3)对触电风险,应重点考虑有限空间内使用的电气设备、电源线路是否存在老化破损。
(4)对物体打击风险,应重点考虑有限空间作业是否需要进行工具、物料传送。
(5)对机械伤害,应重点考虑有限空间内的机械设备是否可能意外启动或防护措施失效。
(6)对灼烫风险,应重点考虑有限空间内是否有高温物体或酸碱类化学品、放射性物质等。
(7)对坍塌风险,应重点考虑处于在建状态的有限空间边坡、护坡、支护设施是否出现松动,或有限空间周边是否有严重影响其结构安全的建(构)筑物等。
(8)对掩埋风险,应重点考虑有限空间内是否存在谷物、泥沙等可流动固体。
(9)对高温高湿风险,应重点考虑有限空间内是否温度过高、湿度过大等。

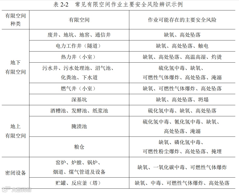
2.3 常见有限空间作业主要安全风险辨识示例
常见有限空间作业主要安全风险辨识示例见表 2-2。

03

防护设备设施




3.1 便携式气体检测报警仪
便携式气体检测报警仪可连续实时监测并显示被测气体浓度,当达到设定报警值时可实时报警。按传感器数量划分,便携式气体检测报警仪可分为单一式(图 3-1a)和复合式(图 3-1b、图 3-1c);按采样方式划分,便携式气体检测报警仪可分为扩散式(图3-1a、图 3-1b)和泵吸式(图 3-1c)。
单一式气体检测报警仪内置单一传感器,只能检测一种气体。复合式气体检测报警仪内置多个传感器,可检测多种气体。有限空间作业主要使用复合式气体检测报警仪。扩散式气体检测报警仪利用被测气体自然扩散到达检测仪的传感器进行检测,因此无法进行远距离采样,一般适合作业人员随身携带进入有限空间,在作业过程中实时检测周边气体浓度。泵吸式气体检测报警仪采用一体化吸气泵或者外置吸气泵,通过采气管将远距离的气体吸入检测仪中进行检测。作业前应在有限空间外使用泵吸式气体检测报警仪进行检测。

选用便携式气体检测报警仪时应注意的事项:
(1)便携式气体检测报警仪应符合《作业场所环境气体检测报警仪 通用技术要求》(GB 12358—2006)的规定,其检测范围、检测和报警精度应满足工作要求。
(2)便携式气体检测报警仪应每年至少检定或校准 1 次,量值准确方可使用。
(3)仪器外观检查合格后,在洁净空气下开机,确认“零点”正常后再进行检测;若数据异常,应先进行手动“调零”。
(4)使用泵吸式气体检测报警仪时,应确保采样泵、采样管处于完好状态。
(5)使用后,在洁净环境中待数据回归“零点”后关机。

3.2 呼吸防护用品
根据呼吸防护方法,呼吸防护用品可分为隔绝式过滤式两大类。
3.2.1 隔绝式呼吸防护用品
隔绝式呼吸防护用品能使佩戴者呼吸器官与作业环境隔绝,靠本身携带的气源或者通过导气管引入作业环境以外的洁净气源供佩戴者呼吸。常见的隔绝式呼吸防护用品有长管呼吸器、正压式空气呼吸器和隔绝式紧急逃生呼吸器。
1.长管呼吸器
长管呼吸器主要分为自吸式、连续送风式和高压送风式 3 种。自吸式长管呼吸器依靠佩戴者自主呼吸,克服过滤元件阻力,将清洁的空气吸进面罩内(图 3-2a);连续送风式长管呼吸器通过风机或空压机供气为佩戴者输送洁净空气(图 3-2b、图 3-2c);高压送风式长管呼吸器通过压缩空气或高压气瓶供气为佩戴者提供洁净空气(图 3-2d)自吸式长管呼吸器使用时可能存在面罩内气压小于外界气压的情况,此时外部有毒有害气体会进入面罩内,因此有限空间作业时不能使用自吸式长管呼吸器,而应选用符合《呼吸防护长管呼吸器》(GB 6220—2009)的连续送风式或高压送风式长管呼吸器。

2.正压式空气呼吸器
正压式空气呼吸器(图 3-3)是使用者自带压缩空气源的一种正压式隔绝式呼吸防护用品。正压式空气呼吸器使用时间受气瓶气压和使用者呼吸量等因素影响,一般供气时间为 40 min 左右,主要用于应急救援或在危险性较高的作业环境内短时间作业使用,但不能在水下使用。正压式空气呼吸器应符合《自给开路式压缩空气呼吸器》(GB/T16556—2007)的规定。
3.隔绝式紧急逃生呼吸器
隔绝式紧急逃生呼吸器(图 3-4)是在出现意外情况时,帮助作业人员自主逃生使用的隔绝式呼吸防护用品,一般供气时间为15min 左右。
呼吸防护用品使用前应确保其完好、可用。各呼吸器使用前检查要点见表 3-1。
呼吸防护用品使用后应根据产品说明书的指引定期清洗和消毒,不用时应存放于清洁、干燥、无油污、无阳光直射和无腐蚀性气体的地方。
3.2.2 过滤式呼吸防护用品
过滤式呼吸防护用品能把使用者从作业环境吸入的气体通过净化部件的吸附、吸收、催化或过滤等作用,去除其中有害物质后作为气源供使用者呼吸。常见的过滤式呼吸防护用品有防尘口罩和防毒面具等。在选用过滤式呼吸防护用品时应充分考虑其局限性,主要有:
过滤式呼吸防护用品不能在缺氧环境中使用;
现有的过滤元件不能防护全部有毒有害物质;
过滤元件容量有限,防护时间会随有毒有害物质浓度的升高而缩短,有毒有害物质浓度过高时甚至可能瞬时穿透过滤元件。
鉴于过滤式呼吸防护用品的局限性和有限空间作业的高风险性,作业时不宜使用过滤式呼吸防护用品,若使用必须严格论证,充分考虑有限空间作业环境中有毒有害气体种类和浓度范围,确保所选用的过滤式呼吸防护用品与作业环境中有毒有害气体相匹配,防护能力满足作业安全要求,并在使用过程中加强监护,确保使用人员安全。
3.3 坠落防护用品
有限空间作业常用的坠落防护用品主要包括全身式安全带(图 3-5a)、速差自控器。
1.全身式安全带
全身式安全带可在坠落者坠落时保持其正常体位,防止坠落者从安全带内滑脱,还能将冲击力平均分散到整个躯干部分,减少对坠落者的身体伤害。全身式安全带应在制造商规定的期限内使用,一般不超过 5 年,如发生坠落事故或有影响安全性能的损伤,则应立即更换;使用环境特别恶劣或者使用格外频繁的,应适当缩短全身式安全带的使用期限。
2.速差自控器
速差自控器又称速差器、防坠器等,使用时安装在挂点上,通过装有可伸缩长度的绳(带)串联在系带和挂点之间,在坠落发生时因速度变化引发制动从而对坠落者进行防护。
3.安全绳
安全绳是在安全带中连接系带与挂点的绳(带),一般与缓冲器配合使用,起到吸收冲击能量的作用。
4.三脚架
三脚架作为一种移动式挂点装置广泛用于有限空间作业(垂直方向)中,特别是三脚架与绞盘、速差自控器、安全绳、全身式安全带等配合使用,可用于有限空间作业的坠落防护和事故应急救援。
3.4 其他个体防护用品
为避免或减轻人员头部受到伤害,有限空间作业人员应佩戴安全帽(图 3-6a)。安全帽应在产品的有效期内使用,受到较大冲击后,无论是否发现帽壳有明显的断裂纹或变形,都应停止使用立即更换。
单位应根据有限空间作业环境特点,按照《个体防护装备选用规范》(GB/T11651—2008)为作业人员配备防护服(图 3-6b)、防护手套(图 3-6c)、防护眼镜(图3-6d)、防护鞋(图 3-6e)等个体防护用品。例如,易燃易爆环境,应配备防静电服、防静电鞋;涉水作业环境,应配备防水服、防水胶鞋;有限空间作业时可能接触酸碱等腐蚀性化学品的,应配备防酸碱防护服、防护鞋、防护手套等。

3.5 安全器具
3.5.1 通风设备
移动式风机(图 3-7)是对有限空间进行强制通风的设备,通常有送风和排风2种通风方式。使用时应注意:
(1)移动式风机应与风管配合使用。
(2)使用前应检查风管有无破损,风机叶片是否完好,电线有无裸露,插头有无松动,风机能否正常运转。
3.5.2 照明设备
当有限空间内照度不足时,应使用照明设备。有限空间作业常用的照明设备有头灯(图 3-8a)、手电(图 3-8b)等。使用前应检查照明设备的电池电量,保证作业过程中能够正常使用。有限空间内使用照明灯具电压应不大于 24 V,在积水、结露等潮湿环境的有限空间和金属容器中作业,照明灯具电压应不大于 12 V。
3.5.3 通讯设备
当作业现场无法通过目视、喊话等方式进行沟通时,应使用对讲机(图 3-9)等通讯设备,便于现场作业人员之间的沟通。
3.5.4 围挡设备和警示设施
有限空间作业过程中常用的围挡设备如图 3-10 所示,常用的安全警示标志或安全告知牌如图 3-11 所示。

04

安全风险防控与事故隐患排查




有限空间作业安全风险防控与事故隐患排查 
4.1 有限空间作业安全管理措施
1.建立健全有限空间作业安全管理制度
为规范有限空间作业安全管理,存在有限空间作业的单位应建立健全有限空间作业安全管理制度和安全操作规程。安全管理制度主要包括安全责任制度、作业审批制度、作业现场安全管理制度、相关从业人员安全教育培训制度、应急管理制度等。有限空间作业安全管理制度应纳入单位安全管理制度体系统一管理,可单独建立也可与相应的安全管理制度进行有机融合。在制度和操作规程内容方面:一方面要符合相关法律法规、规范和标准要求,另一方面要充分结合本单位有限空间作业的特点和实际情况,确保具备科学性和可操作性。
2.辨识有限空间并建立健全管理台账
存在有限空间作业的单位应根据有限空间的定义,辨识本单位存在的有限空间及其安全风险,确定有限空间数量、位置、名称、主要危险有害因素、可能导致的事故及后果、防护要求、作业主体等情况,建立有限空间管理台账并及时更新。有限空间管理台账样式可参照表 4-1。
3.设置安全警示标志或安全告知牌
对辨识出的有限空间作业场所,应在显著位置设置安全警示标志或安全告知牌(示例参见附录 2),以提醒人员增强风险防控意识并采取相应的防护措施。
4.开展相关人员有限空间作业安全专项培训
单位应对有限空间作业分管负责人、安全管理人员、作业现场负责人、监护人员、作业人员、应急救援人员进行专项安全培训。参加培训的人员应在培训记录上签字确认,单位应妥善保存培训相关材料。培训内容主要包括:有限空间作业安全基础知识,有限空间作业安全管理,有限空间作业危险有害因素和安全防范措施,有限空间作业安全操作规程,安全防护设备、个体防护用品及应急救援装备的正确使用,紧急情况下的应急处置措施等。
企业分管负责人和安全管理人员应当具备相应的有限空间作业安全生产知识和管理能力。有限空间作业现场负责人、监护人员、作业人员和应急救援人员应当了解和掌握有限空间作业危险有害因素和安全防范措施,熟悉有限空间作业安全操作规程、设备使用方法、事故应急处置措施及自救和互救知识等。
5.配置有限空间作业安全防护设备设施
为确保有限空间作业安全,单位应根据有限空间作业环境和作业内容,配备气体检测设备、呼吸防护用品、坠落防护用品、其他个体防护用品和通风设备、照明设备、通讯设备以及应急救援装备等。单位应加强设备设施的管理和维护保养,并指定专人建立设备台账,负责维护、保养和定期检验、检定和校准等工作,确保处于完好状态,发现设备设施影响安全使用时,应及时修复或更换。
6.制定应急救援预案并定期演练
单位应根据有限空间作业的特点,辨识可能的安全风险,明确救援工作分工及职责、现场处置程序等,按照《生产安全事故应急预案管理办法》(应急管理部令 第 2 号)和《生产经营单位生产安全事故应急预案编制导则》(GB/T 29639—2020),制定科学、合理、可行、有效的有限空间作业安全事故专项应急预案或现场处置方案,定期组织培训,确保有限空间作业现场负责人、监护人员、作业人员以及应急救援人员掌握应急预案内容。有限空间作业安全事故专项应急预案应每年至少组织 1 次演练,现场处置方案应至少每半年组织 1 次演练。
7.加强有限空间发包作业管理
将有限空间作业发包的,承包单位应具备相应的安全生产条件,即应满足有限空间作业安全所需的安全生产责任制、安全生产规章制度、安全操作规程、安全防护设备、应急救援装备、人员资质和应急处置能力等方面的要求。发包单位对发包作业安全承担主体责任。发包单位应与承包单位签订安全生产管理协议,明确双方的安全管理职责,或在合同中明确约定各自的安全生产管理职责。发包单位应对承包单位的作业方案和实施的作业进行审批,对承包单位的安全生产工作统一协调、管理,定期进行安全检查,发现安全问题的,应当及时督促整改。
承包单位对其承包的有限空间作业安全承担直接责任,应严格按照有限空间作业安全要求开展作业。
4.2 有限空间作业过程风险防控
有限空间作业各阶段风险防控关键要素如图 4-1 所示。
4.2.1 作业审批
1.制定作业方案
作业前应对作业环境进行安全风险辨识,分析存在的危险有害因素,提出消除、控制危害的措施,编制详细的作业方案。作业方案应经本单位相关人员审核和批准。
2.明确人员职责
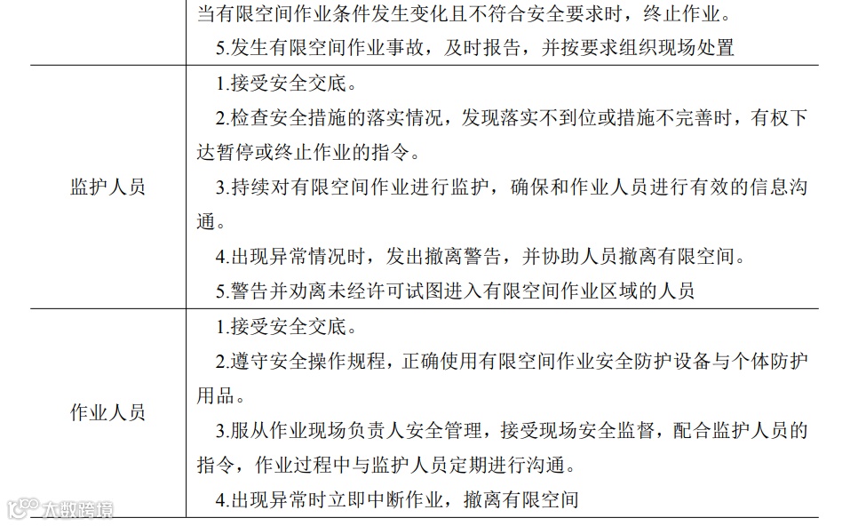
根据有限空间作业方案,确定作业现场负责人、监护人员、作业人员,并明确其安全职责。根据工作实际,现场负责人和监护人员可以为同一人。相关人员主要安全职责见表 4-2。

3.作业审批
应严格执行有限空间作业审批制度。审批内容应包括但不限于是否制定作业方案、是否配备经过专项安全培训的人员、是否配备满足作业安全需要的设备设施等。审批负责人应在审批单(示例参见附录 3)上签字确认,未经审批不得擅自开展有限空间作业。
4.2.2 作业准备
1.安全交底
作业现场负责人应对实施作业的全体人员进行安全交底,告知作业内容、作业过程中可能存在的安全风险、作业安全要求和应急处置措施等。交底后,交底人与被交底人双方应签字确认。
2.设备检查
作业前应对安全防护设备、个体防护用品、应急救援装备、作业设备和用具的齐备性和安全性进行检查,发现问题应立即修复或更换。当有限空间可能为易燃易爆环境时,设备和用具应符合防爆安全要求。
3.封闭作业区域及安全警示
应在作业现场设置围挡(图 4-2),封闭作业区域,并在进出口周边显著位置设置安全警示标志或安全告知牌。
占道作业的,应在作业区域周边设置交通安全设施(图 4-3a)。夜间作业的,作业区域周边显著位置应设置警示灯,人员应穿着高可视警示服(图 4-3b)。
4.打开进出口
作业人员站在有限空间外上风侧,打开进出口进行自然通风,如图 4-4 所示。可能存在爆炸危险的,开启时应采取防爆措施;若受进出口周边区域限制,作业人员开启时可能接触有限空间内涌出的有毒有害气体的,应佩戴相应的呼吸防护用品。
5.安全隔离
存在可能危及有限空间作业安全的设备设施、物料及能源时,应采取封闭、封堵、切断能源等可靠 的隔离(隔断)措施,并上锁挂牌或设专人看管,防止无关人员意外开启或移除隔离设施。
6.清除置换
有限空间内盛装或残留的物料对作业存在危害时,应在作业前对物料进行清洗、清空或置换。
7.初始气体检测
作业前应在有限空间外上风侧,使用泵吸式气体检测报警仪对有限空间内气体进行检测。有限空间内仍存在未清除的积水、积泥或物料残渣时,应先在有限空间外利用工具进行充分搅动,使有毒有害气体充分释放。检测应从出入口开始,沿人员进入有限空间的方向进行。垂直方向的检测由上至下,至少进行上、中、下三点检测(图 4-5),水平方向的检测由近至远,至少进行进出口近端点和远端点两点检测。
作业前应根据有限空间内可能存在的气体种类进行有针对性检测,但应至少检测氧气、可燃气体、硫化氢和一氧化碳。当有限空间内气体环境复杂,作业单位不具备检测能力时,应委托具有相应检测能力的单位进行检测。检测人员应当记录检测的时间、地点、气体种类、浓度等信息,并在检测记录表(示例参见附录 4)上签字。有限空间内气体浓度检测合格后方可作业。

8.强制通风
经检测,有限空间内气体浓度不合格的,必须对有限空间进行强制通风。强制通风时应注意:
(1)作业环境存在爆炸危险的,应使用防爆型通风设备。
(2)应向有限空间内输送清洁空气,禁止使用纯氧通风。
(3)有限空间仅有 1 个进出口时,应将通风设备出风口置于作业区域底部进行送风。有限空间有 2 个或 2 个以上进出口、通风口时,应在临近作业人员处进行送风,远离作业人员处进行排风,且出风口应远离有限空间进出口,防止有害气体循环进入有限空间。风机、风管的设置如图 4-6 所示。
(4)有限空间设置固定机械通风系统的,作业过程中应全程运行。
9.再次检测
对有限空间进行强制通风一段时间后,应再次进行气体检测。检测结果合格后方可作业;检测结果不合格的,不得进入有限空间作业,必须继续进行通风,并分可能造成气体浓度不合格的原因,采取更具针对性的防控措施。
10.人员防护
气体检测结果合格后,作业人员在进入有限空间前还应根据作业环境选择并佩戴符合要求的个体防护用品与安全防护设备,主要有安全帽、全身式安全带、安全绳、呼吸防护用品、便携式气体检测报警仪、照明灯和对讲机等,如图 4-7 所示。
4.2.3 安全作业
在确认作业环境、作业程序、安全防护设备和个体防护用品等符合要求后,作业现场负责人方可许可作业人员进入有限空间作业。
1.注意事项
(1)作业人员使用踏步、安全梯进入有限空间的,作业前应检查其牢固性和安全性,确保进出安全。
(2)作业人员应严格执行作业方案,正确使用安全防护设备和个体防护用品,作业过程中与监护人员保持有效的信息沟通。
(3)传递物料时应稳妥、可靠,防止滑脱;起吊物料所用绳索、吊桶等必须牢固、可靠,避免吊物时突然损坏、物料掉落。
(4)应通过轮换作业等方式合理安排工作时间,避免人员长时间在有限空间工作。
2.实时监测与持续通风
作业过程中,应采取适当的方式对有限空间作业面进行实时监测。监测方式有两种:一种是监护人员在有限空间外使用泵吸式气体检测报警仪对作业面进行监护检测;另一种是作业人员自行佩戴便携式气体检测报警仪对作业面进行个体检测,如图 4-8 所示。
除实时监测外,作业过程中还应持续进行通风。当有限空间内进行涂装作业、防水作业、防腐作业以及焊接等动火作业时,应持续进行机械通风。
3.作业监护
监护人员应在有限空间外全程持续监护,不得擅离职守,主要做好两方面工作:
(1)跟踪作业人员的作业过程,与其保持信息沟通,发现有限空间气体环境发生不良变化、安全防护措施失效和其他异常情况时,应立即向作业人员发出撤离警报,并采取措施协助作业人员撤离。
(2)防止未经许可的人员进入作业区域。
4.异常情况紧急撤离有限空间
作业期间发生下列情况之一时,作业人员应立即中断作业,撤离有限空间:
(1)作业人员出现身体不适。
(2)安全防护设备或个体防护用品失效。
(3)气体检测报警仪报警。
(4)监护人员或作业现场负责人下达撤离命令。
(5)其他可能危及安全的情况。
4.2.4 作业完成
有限空间作业完成后,作业人员应将全部设备和工具带离有限空间,清点人员和设备,确保有限空间内无人员和设备遗留后,关闭进出口,解除本次作业前采取的隔离、封闭措施,恢复现场环境后安全撤离作业现场。有限空间作业安全风险防控确认情况见表 4-3。

4.3 有限空间作业主要事故隐患排查
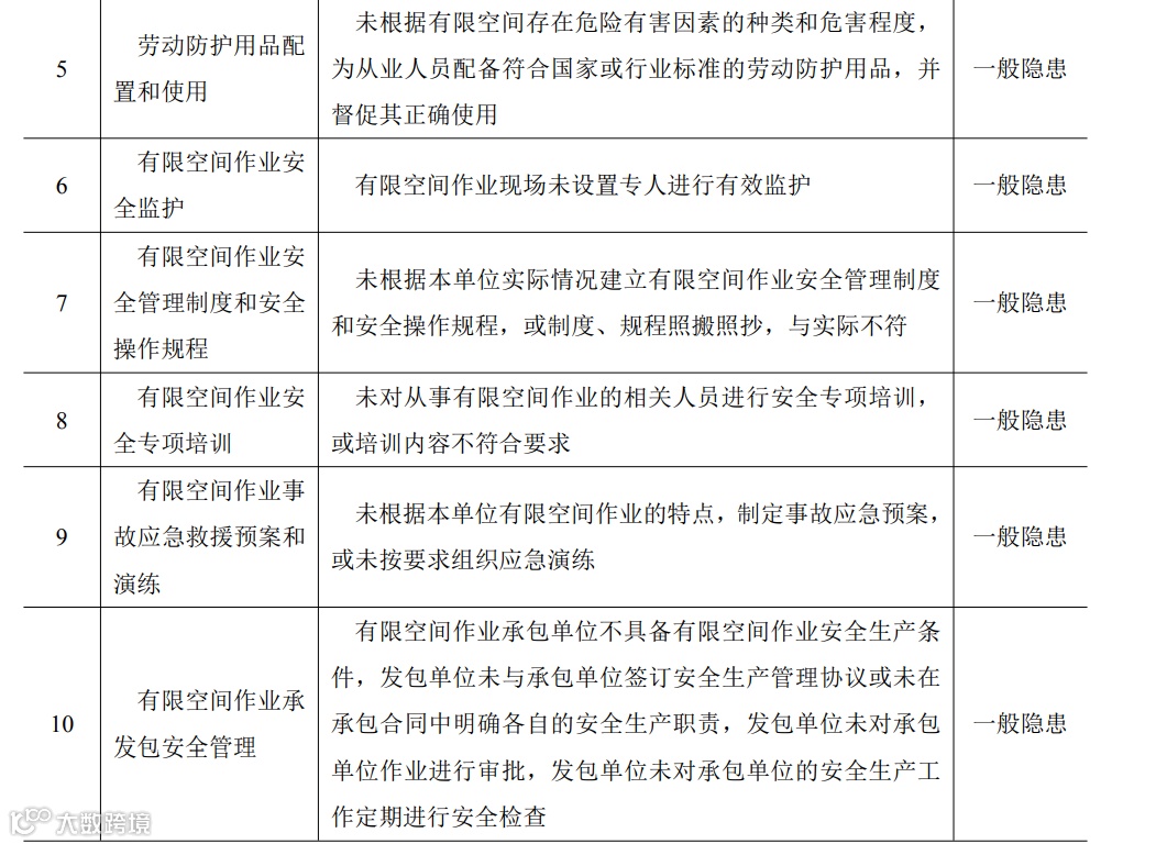
存在有限空间作业的单位应严格落实各项安全防控措施,定期开展排查并消除事故隐患。有限空间作业主要事故隐患见表 4-4。

05

应急救援




通过对近年来有限空间作业事故进行分析发现:盲目施救问题非常突出,近 80%的事故由于盲目施救导致伤亡人数增多,在有限空间作业事故致死人员中超过 50%的为救援人员。因此,必须杜绝盲目施救,避免伤亡扩大
5.1 救援方式
当作业过程中出现异常情况时,作业人员在还具有自主意识的情况下,应采取积极主动的自救措施。作业人员可使用隔绝式紧急逃生呼吸器等救援逃生设备,提高自救成功效率(图 5-1a)。如果作业人员自救逃生失败,应根据实际情况采取非进入式救援或进入式救援方式。
1.非进入式救援
非进入式救援(图 5-1b)是指救援人员在有限空间外,借助相关设备与器材,安全快速地将有限空间内受困人员移出有限空间的一种救援方式。非进入式救援是一种相对安全的应急救援方式,但需至少同时满足以下 2 个条件:
(1)有限空间内受困人员佩戴了全身式安全带,且通过安全绳索与有限空间外的挂点可靠连接。
(2)有限空间内受困人员所处位置与有限空间进出口之间通畅、无障碍物阻挡。
2.进入式救援
当受困人员未佩戴全身式安全带,也无安全绳与有限空间外部挂点连接,或因受困人员所处位置无法实施非进入式救援时,就需要救援人员进入有限空间内实施救援。进入式救援(图 5-1c)是一种风险很大的救援方式,一旦救援人员防护不当,极易出现伤亡扩大。实施进入式救援,要求救援人员必须采取科学的防护措施,确保自身防护安全、有效。同时,救援人员应经过专门的有限空间救援培训和演练,能够熟练使用防护用品和救援设备设施,并确保能在自身安全的前提下成功施救。若救援人员未得到足够防护,不能保障自身安全,则不得进入有限空间实施救援。
5.2 应急救援装备配置
应急救援装备是开展救援工作的重要基础。有限空间作业事故应急救援装备主要包括便携式气体检测报警仪(图 5-2a)、大功率机械通风设备(图 5-2b)、照明工具(图5-2c)、通讯设备(图 5-2d)、正压式空气呼吸器(图 5-2e)或高压送风式长管呼吸器(图 5-2f)、安全帽(图 5-2g)、全身式安全带(图 5-2h)、安全绳(图 5-2i)、有限空间进出及救援系统(图 5-2j、图 5-2k、图 5-2l)等。上述装备与此前介绍的作业用安全防护设备和个体防护用品并无区别,发生事故后,作业配置的安全防护设备设施符合应急救援装备要求时,可用于应急救援。
5.3 救援注意事项
 一旦发生有限空间作业事故,作业现场负责人应及时向本单位报告事故情况,在分析事发有限空间环境危害控制情况、应急救援装备配置情况以及现场救援能力等因素的基础上,判断可否采取自主救援以及采取何种救援方式。
若现场具备自主救援条件,应根据实际情况采取非进入式或进入式救援,并确保救援人员人身安全;若现场不具备自主救援条件,应及时拨打 119 和 120,依靠专业救援力量开展救援工作,决不允许强行施救。
受困人员脱离有限空间后,应迅速被转移至安全、空气新鲜处,进行正确、有效的现场救护,以挽救人员生命,减轻伤害。

附 录
附录 1 有限空间作业常见有毒气体浓度判定限值

附录 2 有限空间作业场所安全警示标志和安全告知牌
以下示例来源于北京市地方标准《有限空间作业安全技术规范》(DB11/T852—2019)。
附录 3 有限空间作业审批单
附录 4 有限空间作业气体检测记录表
附录 5 有限空间作业安全相关法规标准和文件

附录 6 有限空间作业典型事故案例选编
一、广东省东莞市中堂镇双洲纸业有限公司“2·15”较大中毒事故(工贸行业,硫化氢中毒事故)
1.事故简要情况
2019 年 2 月 15 日,广东省东莞市双洲纸业有限公司环保部主任安排 2 名车间主任组织 7 名工人对污水调节池(事故应急池)进行清理作业。当晚 23 时许,3 名作业人员吸入硫化氢后中毒晕倒,池外人员见状立刻呼喊救人。先后有 6 人下池施救,其中 5 人中毒晕倒在池中,1 人感觉不对自行爬出。经公司内部组织救援共救出 5 人,消防救援人员赶到后救出其余 3 人。事故造成 7 人死亡、2 人受伤,直接经济损失约 1200 万元。事后,该公司法定代表人、生产部负责人、人事行政部经理、安全管理人员、环保部主任和污水处理班班长等 6 名涉事人员被移送司法机关处理,对该公司予以行政处罚。
2.事故教训
(1)未履行作业审批手续,未明确监护人员及其安全职责。
(2)作业前未检测、未通风,作业人员未佩戴个体防护用品,违规进入污水调节池作业。
(3)事故发生后,现场人员盲目施救造成伤亡扩大。
(4)安排未经培训合格的人员上岗作业。
(5)应急演练缺失,人员缺乏应急处置、自救和互救能力。

二、湖南省岳阳市聚香园食品有限公司“5·30”较大中毒事故(工贸行业,硫化氢中毒事故)
1.事故简要情况
2018 年 5 月 30 日,湖南省岳阳市聚香园食品有限责任公司 1 名员工发现腌制池发臭,遂安排另 2人清洗腌制池。2人使用抽水泵抽水 20min 后,抽水泵进水口被覆盖在池边缘的塑料膜堵住,污水无法抽出。其中 1人在未采取任何防护措施的情况下,下池捅破塑料膜,在爬上腌制池的过程中因吸入池底污水产生的硫化氢而中毒晕倒,摔入池内。池上另 1人和后赶来的1名村民分别下池救援,随即中毒晕倒。经其他村民和消防救援人员共同救援,3人被救出。事故造成3人死亡,直接经济损失 230 余万元。事后该公司法人被移送司法机关依法追究其刑事责任。
2.事故教训
(1)未进行有限空间辨识,未在腌制池清理作业场所设置安全警示标志。
(2)现场未配备相应的安全防护设备、个体防护用品和应急救援装备。
(3)未采取检测、通风、个体防护等措施,冒险下池作业。
(4)事故发生后,现场人员盲目施救导致伤亡扩大。
(5)未制定应急救援预案并组织演练。
(6)作业人员未接受有限空间作业专项安全培训。

三、上海赛科石油化工有限责任公司“5·12”较大爆炸事故(化工行业,燃爆事故)
1.事故简要情况
2018 年 5 月 12 日上午,上海埃金科工程建设服务有限公司(承包单位)安排作业人员对上海赛科石油化工有限责任公司(发包单位)苯罐进行维修。作业前,发包单位作业人员对罐内氧气、可燃气体进行检测并记录检测数据为合格,但承包单位和发包单位现场相关管理人员在均未对检测数据进行核实、未检查人员个体防护用品佩戴和工器具携带等情况下签字同意承包商作业人员进罐开始作业。下午,承包方作业人员开展浮箱拆除作业,但该项作业并非作业方案中的内容。被拆除的浮箱组件中有苯泄漏到储罐底板且未被及时清理,苯蒸气与罐内空气混合形成爆炸环境。作业过程中,作业人员使用非防爆工具产生点火能量,发生闪爆,造成苯罐内 6 人当场死亡。事故直接经济损失约 1166 万元。事后,共有 20 余人受到不同程度的处罚,其中对上海埃金科工程建设服务有限公司赛科项目部负责人和作业负责人、上海赛科石油化工有限责任公司生产部公用工程装置维护机械工程师移送司法机关依法追究其刑事责任,两家公司法定代表人均处上 1 年收入 40%的罚款,对其他相关人员分别予以撤职、降职、记过、警告等行政处罚。
2.事故教训
(1)上海赛科方面,发包管理缺位,特殊作业管理流于形式。检测人员未规范检测,检测仪伸缩杆配置不到位,未检测到罐内实际气体浓度;现场管理人员在未认真核查检测情况,未督促承包单位作业人员落实防护措施的情况下就同意承包单位开始作业;相关管理人员在知道作业内容发生重大变化的情况下,未通知承包单位修改施工方案,且未及时要求停止作业。
(2)上海埃金科方面,作业前未对作业人员进行安全交底;作业过程中未进行气体检测,人员未使用防爆工具;作业时未配备和使用符合要求的劳动防护用品;作业内容发生变化后,在未变更作业方案的情况下继续实施作业。

四、江苏省徐州市天安化工有限公司“12·31”较大中毒事故(化工行业,一氧化碳中毒事故)
1.事故简要情况
天安化工有限公司(简称天安化工公司)因脱硫塔内部防腐层脱落和塔体泄漏比较严重,委托重庆华为液化空气设备制造有限公司(简称重庆华为公司)进行检修。2019年 12 月 31 日 19 时许,重庆华为公司工程负责人和 1 名临时雇佣的现场负责人带领 15名工人陆续来到现场准备作业。作业前,盲目排放脱硫液造成液封失效,憋压在循环槽上部空间的煤气冲破液封进入塔内。作业人员在未进行检测和通风的情况下,分别进入上、下段塔内进行作业,其中 4 人因吸入一氧化碳晕倒在塔内,1 人感觉不适及时出塔。现场组织救援,在上段成功救出 1 人,但在下段救援中,使用呼吸器(损坏无法使用)和安全绳多次施救未果;后经消防救援人员救出受困的 3 人,但均已死亡。事故直接经济损失约 402 万元。事后,对天安化工公司法定代表人、总经理等 10 人移送司法机关追究刑事责任,对生产科科长等 4 人予以行政处罚,对该公司依法予以行政处罚并纳入联合惩戒对象,暂扣其危险化学品安全生产许可证 6 个月;将重庆华为公司纳入联合惩戒对象,吊销其营业执照。
2.事故教训
(1)天安化工公司方面,企业增加处理设备后无设计、施工资料,未开展变更后的安全风险分析,致使作业时未采取有效隔离措施;现场配置的呼吸器故障,致使初期救援失败;未审核并发现重庆华为公司不具备施工资质;施工前未编制停工方案,未审核施工方案;未进行专项安全培训;未对施工进行安全监管。
(2)重庆华为公司方面,非法签订其经营许可范围以外的工程合同;施工前未对临时雇员进行针对性安全培训,施工中未提供符合标准的劳动防护用品;未向天安化工公司提出有限空间作业许可申请;未安排现场监护。

五、河南省新密市中原环保新密热力有限公司“10·10”较大窒息事故(城市运维行业,缺氧窒息事故)
1.事故简要情况
2019 年 10 月 10 日,中原环保新密热力有限公司检修维护中心发现供热一次管网注水异常后,随即安排东区班组办理相关审批手续,分别组织 2 组人员对一次管网进行查漏巡检。15 时 20 分左右,其中 1 组巡检组的 1 名作业人员下井后缺氧窒息晕倒,同组另外 2 人陆续下井施救均晕倒。另 1 组巡查至现场发现异常后,拨打救援电话并开展救援,成功救出 2 人,消防救援人员赶到后救出第 3 人。事故造成 3 人死亡,直接经济损失约 305.8 万元。事后,对该公司总经理处以上 1 年收入 40%的罚款,对 8 名负有直接责任或领导责任的人员予以记过、严重警告、警告等不同程度的行政处罚,对该公司处以 60 万元行政处罚。
2.事故教训
(1)未严格审批,现场未配备安全防护设备、个体防护用品和应急救援装备。
(2)发生险情后未采取任何防护措施,盲目施救,导致伤亡扩大。
(3)安全培训未落实,人员缺乏相应的安全防护和应急救援能力。

六、安徽省芜湖市繁昌经济开发区污水管网修复工程“5·1”较大中毒窒息事故(建筑行业,硫化氢中毒事故)
1.事故简要情况
2019 年 9 月,上海潜业市政工程有限公司(施工单位)中标繁昌经济开发区污水管网修复改建二期非开挖修复工程项目,项目由安徽建大项目管理有限公司进行监理。上海潜业市政工程有限公司将项目部分配套工程(点修补)口头安排给上海潜业市政工程有限公司黄山分公司,该分公司又将作业再次口头安排给宁波博昱环境工程有限公司(实际施工单位)。2020 年 5 月 1 日,宁波博昱环境工程有限公司 8 名人员前往安徽省芜湖市繁昌经济开发区纬五路与经三路交叉口处开展施工作业。抽水后,井下水位已经达到清淤作业条件,作业人员使用水枪对井下进行管道冲洗清淤。10 时 58 分,因水枪枪头位置不当需要调整,1 名作业人员在未通风、未检测及未佩戴安全带、安全绳和呼吸防护用品的情况下,仅穿戴防水衣和安全帽下井作业,因吸入硫化氢气体中毒晕倒。井上人员发现后,在没有任何安全防护的情况下,有 2 人接连进入井内施救,均晕倒在井内;后经消防救援人员将 3 人救出,但均已死亡。事故直接经济损失约 400 万元。事后,对该公司法定代表人处以上 1 年收入 40%罚款的行政处罚。
2.事故教训
(1)上海潜业方面,未认真履行安全生产主体责任。项目经理等管理人员未能全部在岗履行职责,将部分辅助工程以口头形式安排给分公司,后分公司再次口头转交。转交后,单位未对实际施工单位相关施工班组进行安全交底和现场管理。
(2)宁波博昱方面,未对作业人员进行有限空间作业安全培训,未配备必需的安全防护设备、个体防护用品和应急救援装备。作业人员未检测、未通风、未使用个体防护用品违规下井作业,事故发生后,盲目施救导致伤亡扩大。
(3)安徽建大方面,未认真履行监理职责,项目总监理未履行总监职责,未到过施工现场,仅安排一名不具备监理职业资格的人员进行监理工作,并以项目总监名义签署相关监理文件。

附录 7 练习题
一、判断题
1.有限空间作业属高风险作业,其存在的风险具有隐蔽性、突发性和复杂性,完全不可控。()
2.当空气中甲烷达 25%~30%(体积分数)时,可引起头痛、头晕、乏力、注意力不集中、呼吸和心跳加速等;若不及时脱离接触,可致窒息死亡。()
3.硫化氢是一种无色、较空气重的、具有燃爆性的有毒气体。低浓度时人体能感受到浓烈的臭鸡蛋气味,随着浓度的升高,感觉臭味减弱。()
4.封闭式的污水处理池属于有限空间,开放式的污水处理池则不属于有限空间。()
5.作业审批对作业安全不会产生影响,是否实施可自行决定。()
6.长管呼吸器属于隔绝式呼吸器的一种,一般分为自吸式长管呼吸器、连续送风式长呼吸器和高压送风式长管呼吸器。()
7.作业前,作业人员必须对有限空间内气体环境进行充分检测,确认气体检测结果符合作业安全要求方可作业。同时,如果评估作业过程中气体环境不会发生太大变化,作业期间可不再进行实时监测。()
8.除中毒、缺氧窒息和燃爆外,有限空间内还可能存在淹溺、高处坠落、触电、物体打击、机械伤害、灼烫、坍塌、掩埋、高温高湿等安全风险。()
9.如果本单位有限空间作业频次低,属于偶发作业,可不纳入企业安全管理体系进行统一管理。()
10.不具备有限空间作业安全生产条件的单位,不应实施有限空间作业。发包单位应将有限空间作业发包给具备安全生产条件的承包单位实施作业。()
11.甲苯和二甲苯通常作为油漆、黏结剂的稀释剂,在有限空间内进行涂装作业时,可能存在因吸入高浓度甲苯、二甲苯蒸气导致人员中毒的风险。()
12.气体检测报警仪的传感器应每年至少检定或校准 1 次,量值准确方可使用;日常使用时应确保零值准确。()
13.安全帽应在产品声明的有效期内使用,受到较大冲击后,只要帽壳没有明显的断裂纹或变形就可 以继续使用。()
14.存在有限空间作业的单位应根据有限空间的定义,辨识本单位存在的有限空间及其安全风险,确定有限空间数量、位置、名称、主要危险有害因素、可能导致的事故及后果、防护要求、作业主体等情况,建立有限空间管理台账并及时更新。()
15.发包单位对作业安全承担主体责任,承包单位对其承包的有限空间作业安全承担直接责任。()
16.作业前应对作业环境进行安全风险辨识,分析存在的危险有害因素,提出消除、控制危害的措施,编制详细的作业方案。()
17.未经审批,企业不得擅自开展有限空间作业。()
18.有限空间作业应设置监护人员,在有限空间外全过程持续监护,不得擅离职守。()
19.一旦发生有限空间作业事故,任何情况下都要以救人为第一要务,现场人员必须第一时间组织实施救援。()
20.实施救援时无需再进行强制通风等危害控制措施。()

二、单项选择题
1.窑炉、锅炉、煤气管道可能存在的安全风险有( )。
A. 缺氧 B. CO 中毒
C. 可燃性气体爆炸 D. 以上均包括
2. 空气中氧气含量一般为( )。当有限空间内空气中氧含量低于( )时会有缺氧的危险,可能导致窒息事故发生。
A. 20%,18.5% B. 23.5%,19.5%
C. 20.9%,23.5% D. 20.9%,19.5%
3. 紧急逃生呼吸器一般可提供( )左右的供气时间。
A. 1min B. 5min
C. 8min D. 15mim
4.正压式空气呼吸器气瓶工作压力应至少在( )以上。
A. 5.5MPa B. 15MPa
C. 25MPa D. 40MPa
5.正压式空气呼吸器气瓶压力下降到( )范围,应发出蜂鸣报警声。
A. 2.0±0.5 MPa B. 5.0±0.5 MPa
C. 5.5±0.5 MPa D. 10.0±0.5MPa
6.下列对于安全带选择、检查和使用描述错误的是( )。
A. 有限空间作业应选用半身式安全带
B. 有限空间作业应选用全身式安全带
C. 安全带使用前应对其进行检查,发现异常及时更换
D. 安全带发生坠落冲击后应立即更换
7.以下通风方式不正确的是( )。
A. 送风机应与燃油发电机分开放置,避免燃油发电机排出的有害废气通过风机进入有限空间
B. 有限空间内氧含量不足的,应使用纯氧通风,提高氧含量
C. 在有限空间内实施防腐涂装作业的,应保持全程机械通风
D. 多井口井室,作业前应打开全部井盖进行通风
8.便携式气体检测报警仪应每( )至少检定或校准 1 次,量值准确方可使用。
A. 1 年 B. 2 年
C. 3 年 D. 5 年
9.以下环境可以作为气体检测报警仪开机自检环境的是( )。
A. 涂装作业区 B. 井内
C. 运转的发电机旁 D. 空气清洁的设备库房
10.有限空间作业出现异常情况时,作业者应选择呼吸防护用品( )作为自救吸器。
A. 防毒面具 B. 防尘口罩
C. 紧急逃生呼吸器 D. 自吸式长管呼吸器
11.根据《气瓶安全技术监察规程》(TSG R0006—2014)的要求,气瓶应每( )送至有资质的单位检验 1 次。
A. 3 年 B. 2 年
C. 1 年 D. 半年
12.以下对有限空间气体检测点布置描述错误的是( )。
A. 只检测进出口附近
B. 垂直方向应检测上、中、下不同检测点
C. 水平方向应检测近端点和远端点
D. 作业过程中应检测作业面
13.在积水、结露等潮湿环境的有限空间和金属容器中作业,照明灯具电压应不大于( )。
A. 220V B. 110V
C. 36V D. 12V
14.有限空间作业时,可燃性气体浓度应低于( )。
A. 1%LEL B. 5%LEL
C. 10%LEL D. 30%LEL
15.有限空间中硫化氢浓度超过( )时,就不能进入作业。
A. 10mg/m
B. 7mg/m
C. 2mg/m
D. 1mg/m
16.以下属于密闭设备的是( )。
A. 污水井 B. 储罐
C. 粮仓 D. 地坑
17.以下不属于有限空间的是( )
A. 锅炉房值班间 B. 污水调节池
C. 反应釜 D. 沼气池
18.以下属于作业过程中安全防护措施的是( )。
A. 安全隔离 B. 清除置换
C. 实时监测 D. 作业审批
19.易燃易爆环境,作业人员应穿着( )。
A. 防静电服 B. 防水服
C. 绝缘服 D. 化学品防护服
20.对于中毒、缺氧窒息、燃爆风险,主要从哪些方面进行辨识( )。
A. 内部存在或产生的风险 B. 作业时产生的风险
C. 外部环境影响产生的风险 D. 以上均包括

三、多项选择题
1.根据定义,有限空间具有以下哪些特点( )。
A. 空间有限,与外界相对隔离
B. 进出口受限或进出不便,但人员能够进入开展有关工作
C. 未按固定工作场所设计,人员只是在必要时进入进行临时性工作
D. 通风不良,易造成有毒有害、易燃易爆物质积聚或氧气含量不足
2.污水井、污水处理池、沼气池、化粪池可能存在以下哪些安全风险( )。
A. 缺氧窒息 B. H2S 中毒
C. 可燃性气体爆炸 D. 触电
3.进入粮仓作业可能存在的安全风险有( )。
A. 缺氧窒息 B. PH3中毒
C. 粉尘爆炸 D. 掩埋
4.以下属于有限空间作业的是( )。
A. 工作人员进入地下商场进行日常工作
B. 工作人员在大型水罐内部进行涂装作业
C. 工作人员进入 5m 深的设备基坑进行设备维修
D. 工作人员进入热力小室对热水管道阀门进行检修
5.应接受有限空间作业专项安全培训的人员包括( )。
A. 有限空间作业安全管理人员
B. 作业现场负责人
C. 监护人员
D. 作业人员
6.以下属于监护者职责的是( )。
A. 在有限空间外进行持续监护
B. 防止无关人员进入作业区域
C. 协助作业人员撤离有限空间
D. 进入有限空间作业
7.以下对气体检测报警仪选择描述正确的是( )。
A. 作业前应使用泵吸式气体检测报警仪进行检测
B. 作业前应使用扩散式气体检测报警仪进行检测
C. 作业过程中监护人员应使用泵吸式气体检测报警仪进行检测
D. 作业过程中监护人员应使用扩散式气体检测报警仪进行检测
8.有限空间应至少检测以下哪些气体( )。
A. 氧气 B. 可燃气体
C. 硫化氢 D. 一氧化碳
9.实施非进入式救援应具备哪些条件( )。
A. 有限空间内受困人员身上穿戴了全身式安全带
B. 安全绳索一端与受困人员安全带 D 型环相连,另一端与有限空间外的挂点连接
C. 救援人员穿戴正压式空气呼吸器
D. 受困人员所处位置与有限空间进出口之间通畅、无障碍物阻挡
10.当作业时出现( )情况,作业人员应紧急撤离有限空间。
A. 作业人员出现身体不适
B. 安全防护设备或个体防护用品失效
C. 气体检测报警仪报警
D. 监护人员或作业现场负责人下达撤离命令


本文来源于:网络


【声明】内容源于网络
0
0
广业环保集团梅河区域中心
广业环保梅河区域中心下辖独立法人公司11个,在职员工约340人,投资及受托运营3个地级市9个县(区)镇级及以上污水处理厂47座、镇级配套管网 48 条、5 条城区管网、245 个村级站点及配套管网,污水处理规模38.5万吨/日。
内容 525
粉丝 0
广业环保集团梅河区域中心 广业环保梅河区域中心下辖独立法人公司11个,在职员工约340人,投资及受托运营3个地级市9个县(区)镇级及以上污水处理厂47座、镇级配套管网 48 条、5 条城区管网、245 个村级站点及配套管网,污水处理规模38.5万吨/日。
总阅读10
粉丝0
内容525