《领导者管理笔记》读者群开放,如你致力于提升领导力
请加(微信:Tapmadou)进群
►领导者说:
作为一个团队领导,需要做的最难、也是最重要的事情,莫过于让一群性格各异的人,在工作中相互合作、达成共识了。
一个没有凝聚力,甚至每天勾心斗角的团队,即使个别人表现优异,也必然做不出令人满意的成绩。
对此,本文提供了四步法供大家参考。它们分别是:团队评估——重新定义团队——共启团队愿景——团队协同。以下,Enjoy:
来源 | 管理的常识(ID:Guanlidechangshi)
分享 | 领导者养成笔记「ID:GoToLead 」

01
团队评估
为团队把脉
新上任为团队主管在发现组员综合表现不理想后,通常会考虑自己是不是应该提早招兵买马,这种想法是有问题的。
作为新任领导,不能只看到问题,还得看到团队的优势和获得过的成果,并且要表达对他们贡献和成果的珍视,否则,他们必然会疏远你。
而且,“急于为自己招兵买马”是非常危险的举动,新经理自己还没有在公司建立起个人信誉和威望就急于这么做,很可能被认为是对公司现有人才水平的不满。
这时候,最好开始设计团队成员的评估表,为团队把把脉。过程没有太复杂,分两步走,先确定前提,再对号入座。
第一步:团队中三种人一定不能要
第一种,不成熟的人,喜欢怨天尤人、搬弄是非,似乎所有人都亏欠他,这种人会影响所有人的情绪。
第二种,不认真的人,态度决定一切,态度认真的人也一定是有责任心的人,不认真的人会严重干扰项目的进程。
第三种,不职业的人,光说不做,永远抱怨事情没有解决,但从来不去解决或者想怎么解决,这样的人不仅自己不成长,还会影响团队的成长。
第二步:团队中需要三种人
领导者
骨干员工
辅助员工
要知道,一个好的团队肯定不能全是高手,优秀的团队一定是由少量的高手和一群好手组成。
领导者是团队的核心,骨干员工是团队的战斗力,辅助员工是团队的执行力。

02
重新定义团队
打造团队的一致性
打造一支卓越的团队,首先要做的是打造团队的一致性。这需要和团队成员沟通,明确团队成立的价值所在,统一认识,提升凝聚力。
具体来说,需要做到以下五个方面:
1.充分熟悉公司环境和上下级同事后,做一次公开的就职演说,介绍自己的职场经历、个人生活、管理风格以及未来的工作方向。
2.给团队成就感:明确团队目标,告诉大家团队是一支球队,大家在一起是为了赢球。
3.给团队归属感:建立学习型团队,定期学习、研讨或团建,让员工不断成长,有所成就。
4.领导者要成为团队的典范。
5.明确向团队成员表达和分享团队愿景。
03
共启团队愿景
每个团队都有梦
愿景就是一幅描述美好未来的图景,然而这个词已经被用滥了,成了职场当中最抽象、用得最多,也最容易被误解的一个词。
如果仅仅是拉着大家开一个会,很可能只是走个过场,憋出一个“假愿景”。
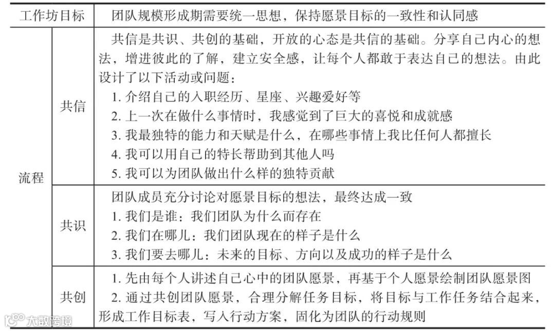
共启团队愿景的一个可操作的方法就是“团队愿景引导工作坊”。可以先结合当下现状,设计一份工作坊流程表。

工作坊流程表
设计好后,集合团队成员开一个轻松愉快的“团队共创工作坊”会议。会议具体步骤如下:
第一步,建立共信
工作坊规则共识及成员介绍。在白板纸上跟大家一起制定工作坊的规则,提醒大家共同遵守。
例如:分享自己的经验并对他人意见保持中立;多使用“是的,而且……”话术,先肯定再补充。
接下来,团队成员轮流自我介绍:自己的入职经历、星座、兴趣爱好、个人成就、天赋,以及可以为他人和团队做出什么贡献。

第二步,建立共识
大家用卡片式头脑风暴的形式迅速书写着:
我们是谁:我们团队为什么而存在?
我们在哪儿:我们团队现在的样子是什么?
我们要去哪儿:未来的目标、方向以及成功的样子是什么?

第三步,开启共创
书写愿景卡片。根据前面分享的内容,再结合自己的理解,每人按照要求,书写5张以上团队愿景关键词或短语卡片。
愿景要求如下:
1.可想象:一幅描述美好未来的图景。
2.可达到:目标具体、可实现。
3.有吸引力:让人愿意为之努力。
4.具有灵活性:愿景能够适应环境变化。
5.易传播:几句话就能阐明。
卡片上墙并分类。根据卡片内容,将相同类型的卡片摆成一列,拿掉重复的卡片。然后汇总卡片的同类内容,将汇总共识写在愿景树上。

第四步,制定优先目标清单
愿景必须伴随着一系列可掌控的优先目标,坚持完成这些优先目标,团队才能实现愿景。
04
团队协同
释放团队最大的能量
深入了解一个人的思考方式和行为模式,才能更好地与其合作,建立团队默契。
可以买份DISC行为风格测评分发给团队成员,帮助他们发现自己人际互动中的行为风格、优势及盲区,并迅速、有效地判断团队成员之间的沟通风格偏好,从而更加深入地了解彼此。
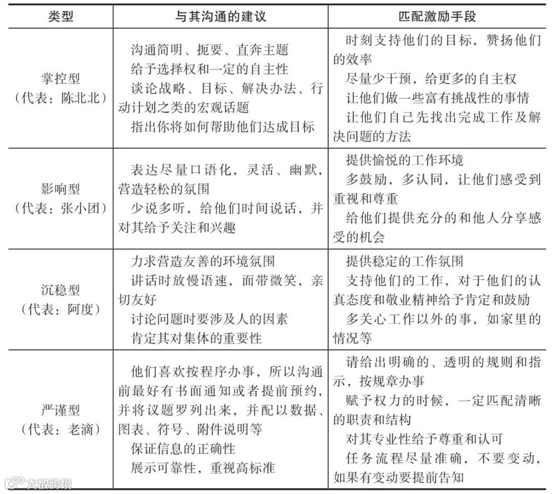
D、I、S、C四种行为风格类型的含义分别是:
D(Dominance)型:掌控型,关注事,行动比较快,目标明确,关注结果;
I(Influence)型:影响型,关注人,行动比较快,善于调节氛围,风趣幽默;
S(Steadiness)型:沉稳型,关注人,行动比较慢,乐于配合,善于倾听;
C(Conscientiousness)型:严谨型,关注事,行动比较慢,思维严谨,追求卓越。

行为风格无好坏之分,通过DISC,我们可以更加充分地了解彼此,了解到每个人行为风格的不同,从而在工作中最大限度地发挥每个人的强项,达到团队成员1+1>2的合作效果。
对于团队领导来说,只有充分了解下属,才可以做到知人善任,人尽其才。以下是针对四种不同人才的具体沟通建议和激励手段:
1.掌控型:
1)沟通建议:
沟通简明、扼要、直奔主题
给予选择权和一定的自主性
谈论战略、目标、解决办法、行动计划之类的宏观话题
指出你将如何帮助他们达成目标
2)激励手段:
时刻支持他们的目标,赞扬他们的效率
尽量少干预,给更多的自主权
让他们做一些富有挑战性的事情
让他们自己先找出完成工作及解决问题的方法
2.影响型
1)沟通建议:
表达尽量口语化,灵活、幽默,营造轻松的氛围
少说多听,给他们时间说话,并对其给予关注和兴趣
2)激励手段:
提供愉悦的工作环境
多鼓励,多认同,让他们感受到重视和尊重
给他们提供充分的和他人分享感受的机会
3.沉稳型
1)沟通建议:
力求营造友善的环境氛围
讲话时放慢语速,面带微笑,亲切友好
讨论问题时要涉及人的因素
肯定其对集体的重要性
2)激励手段:
提供稳定的工作氛围
支持他们的工作,对于他们的认真态度和敬业精神给予肯定和鼓励
多关心工作以外的事,如家里的情况等
3.严谨型
1)沟通建议:
他们喜欢按程序办事,所以沟通前最好有书面通知或者提前预约,并将议题罗列出来,并配以数据、图表、符号、附件说明等
保证信息的正确性
展示可靠性,重视高标准
2)激励手段:
请给出明确的、透明的规则和指示,按规章办事
赋予权力的时候,一定匹配清晰的职责和结构
对其专业性给予尊重和认可
任务流程尽量准确,不要变动,如果有变动要提前告知

针对四种不同人才的具体沟通建议和激励手段
了解了彼此的行为风格后,可以尝试开个裸心会。
所谓裸心会,是以真诚为核心,以赋予对方力量为前提,以共识、共创为目的的开放、坦诚的沟通。它不是催泪会,更不是“批斗会”,而是彼此内心最深处灵魂的触碰。
裸心会具体可以设计5个环节:
1.提早准备好话题:个人优劣势和团队协作。
2.团建活动—KTV唱歌:通过集体性的活动,提前激活状态。
3.营造氛围:喝酒助兴,营造感性氛围。
4.倾听,观察:做好观察员,引导大家倾听和分享。
5.流程主线:过去,现在,未来。
裸心会的目的是让每个人都很自然地打开自己的内心,把心里最真实的想法说出来,从而帮助大家更好地达成合作,建立团队默契。
《领导者管理笔记》读者群开放,如你致力于提升领导力
请加(微信:Tapmadou)进群
@THE END

文章来源 :本文为“管理的常识”(ID:Guanlidechangshi)首发,摘编自《上任第一年手记》,机械工业出版社出版。,转载请公众号回复“转载”
版权说明 :领导者养成笔记「ID:GoToLead 」授权发布;我们尊重原创者版权,除我们确实无法确认作者外,我们都会注明作者和来源。在此向原创者表示感谢。本文所用视频、图片、文字如涉及作品版权问题,请第一时间告知,我们将根据您提供的证明材料确认版权立即删除内容;本文内容为原作者观点,并不代表本公众号赞同其观点和对其真实性负责。

点击下方“在看”
你也越好看!
☟☟☟

