加(微信:Cainiaoo)进入《领导者管理笔记》读者群
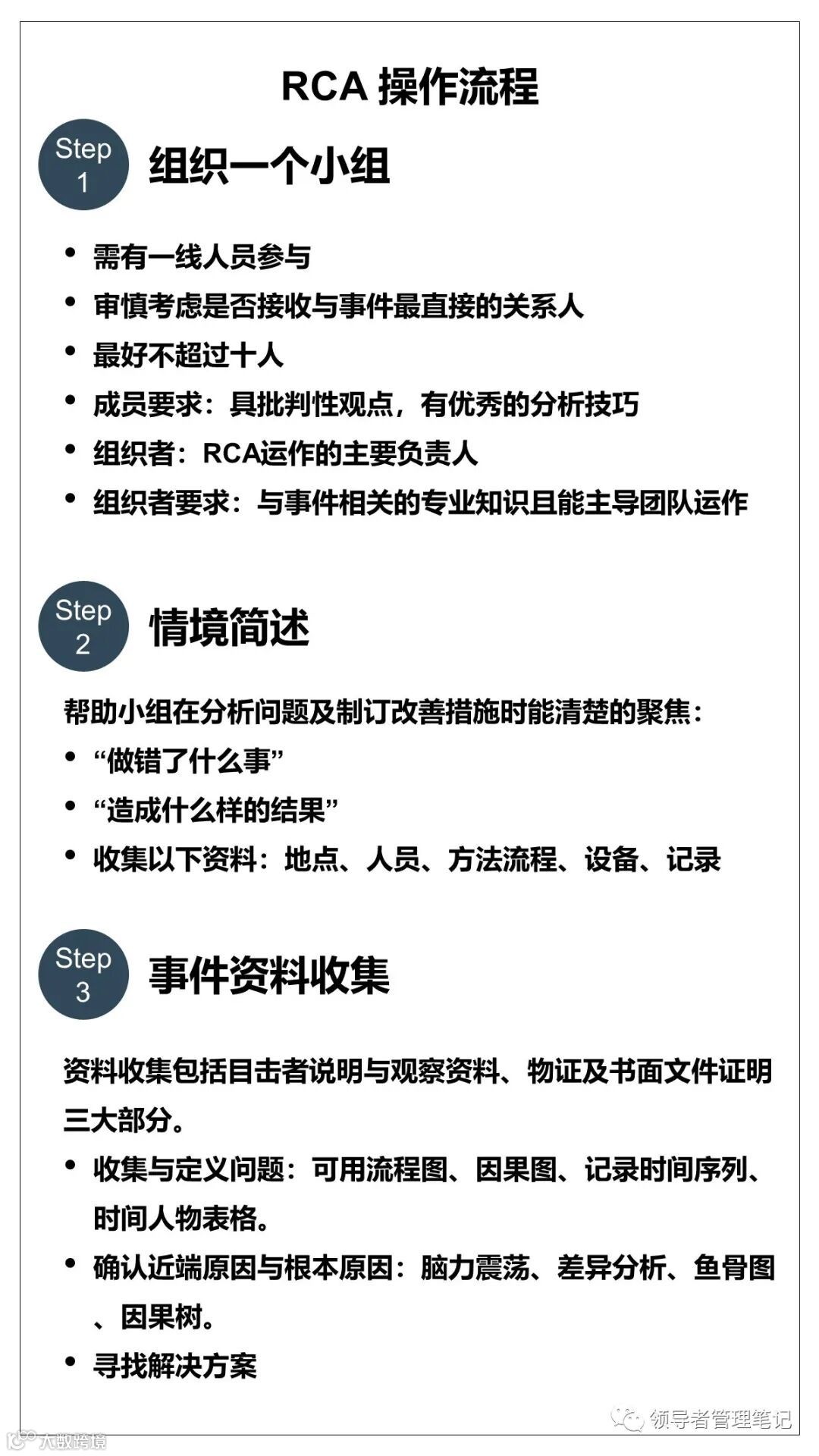
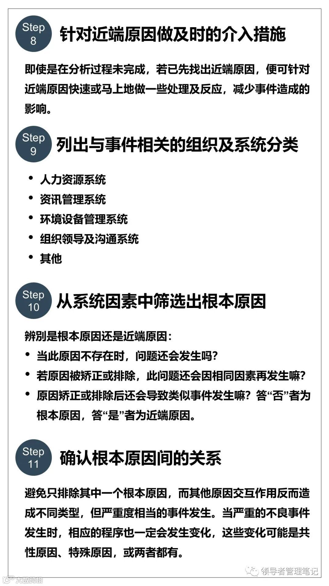
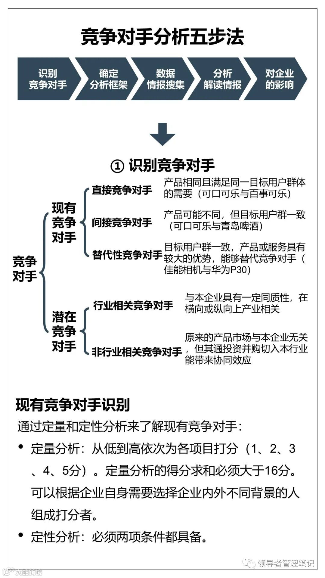
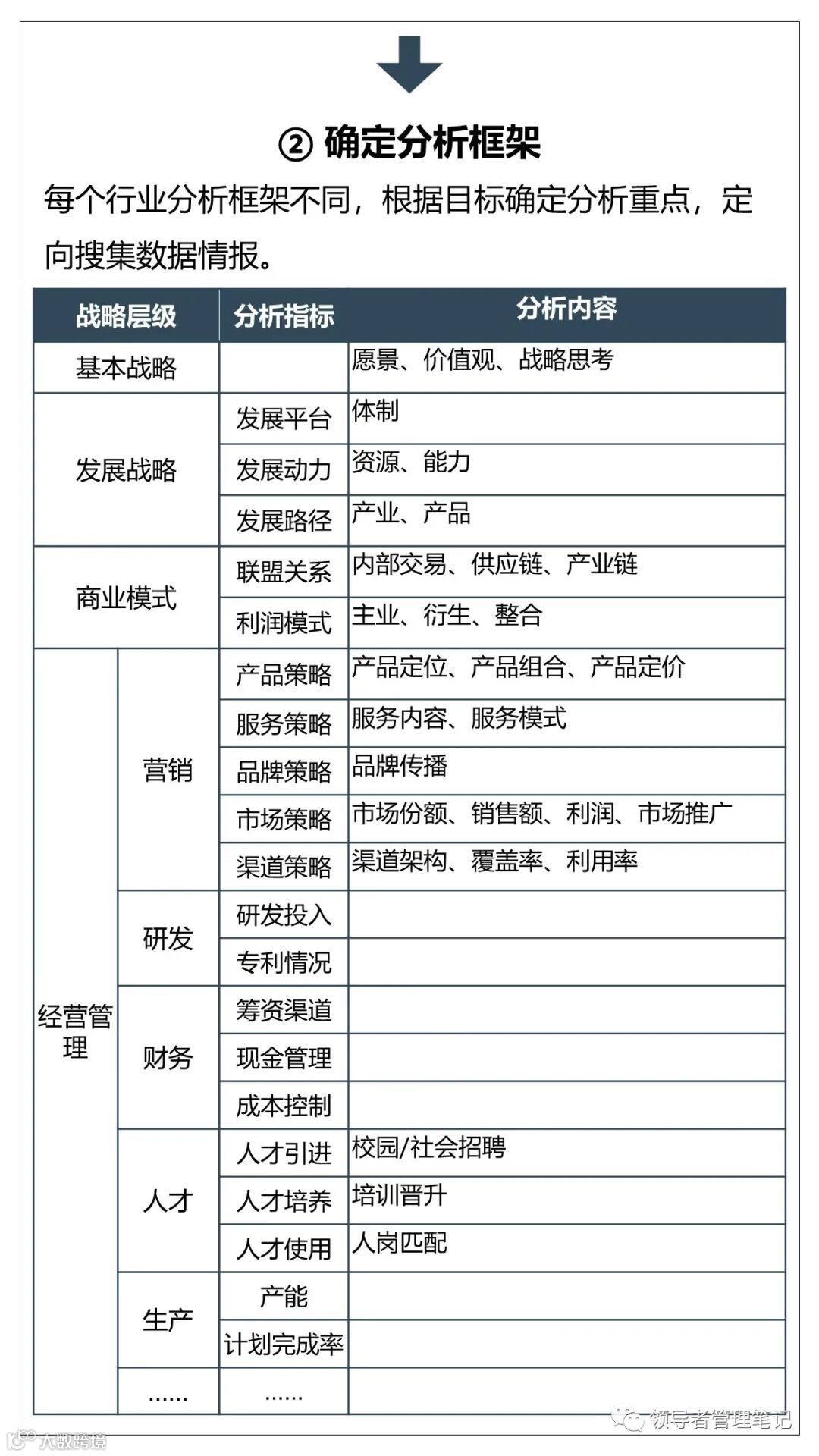
►领导者说:★一份PPT讲明白SWOT分析、PEST分析、价值链分析、根本原因分析、竞争对手分析、五力分析。获取PPT请见文末。
投稿/培训/合作 | Tapmadou(微信)
分享 | 领导者养成笔记「ID:GoToLead 」





获取PPT请扫描下方二维码











获取PPT请扫描下方二维码














获取PPT请扫描下方二维码





@THE END

公众号改变了阅读规则,有朋友反映有时会收不到文章推送,为避免错过好文,请朋友们将本公众号加“星标★并点“在看”吧。第一步:点击上方蓝字”,第二步:点击右上角“……”,第三步:设为星标★。
《领导者管理笔记》读者群开放,如你致力于提升领导力
请加(微信:Tapmadou)进群
文章来源 :领导者养成笔记「ID:GoToLead 」,转载请公众号回复“转载”
版权说明 :我们尊重原创者版权,除我们确实无法确认作者外,我们都会注明作者和来源。在此向原创者表示感谢。本文所用视频、图片、文字如涉及作品版权问题,请第一时间告知,我们将根据您提供的证明材料确认版权立即删除内容;本文内容为原作者观点,并不代表本公众号赞同其观点和对其真实性负责。

