↑ 是新朋友吗?请先点 领导者养成笔记 关注我 ~

限时免费领取,100本电子书+106本好书读书笔记
关注本号后对话框回复“100本书”
►领导者说:
阿里考核的最终结果是一支备受鼓舞和激励的员工队伍,一支生产力水平不断提高的员工队伍;而不只是奖金,加薪和开除。
分享 | 领导者养成笔记「ID:GoToLead 」
任何一个世界五百强公司都必定有一套科学可行的绩效体系。而阿里巴巴持续取得高绩效的关键因素就是在做绩效时把绩效管理和价值观贯彻进行有效和深度结合,形成了阿里巴巴独具特色的绩效考核体系。
阿里是如何做绩效的呢?其中的评定、考核和流程又是怎样的呢?
01
把价值观纳入考核
阿里巴巴别出心裁地把价值观纳入绩效考核体系。价值观考核与业务考核各占到50%的比重。而价值观考核指标囊括了追求高绩效的价值观导向和具体的方式方法——如果价值观考核优异,业务绩效不好是不可能的。
价值观考核的六脉神剑
1分:尊重他人,随时随地维护阿里巴巴形象 。
2分:微笑面对投诉和受到的委屈,积极主动地在工作中为客户解决问题 。
3分:与客户交流过程中,即使不是自己的责任,也不推诿 。
4分:站在客户的立场思考问题,在坚持原则的基础上,最终达到客户和公司都满意 。
5分:具有超前服务意识,防患于未然 。
1分:积极融入团队,乐于接受同事的帮助,配合团队完成工作 。
2分:决策前积极发表建设性意见,充分参与团队讨论;决策后,无论个人是否有异议,必须从言行上完全予以支持 。
3分:积极主动分享业务知识和经验;主动给予同事必要的帮助;善于利用团队的力量解决问题和困难 。
4分:善于和不同类型的同事合作,不将个人喜好带入工作,充分体现“对事不对人”的原则。
5分:有主人翁意识,积极正面地影响团队,改善团队士气和氛围。
1分:适应公司的日常变化,不抱怨 。
2分:面对变化,理性对待,充分沟通,诚意配合 。
3分:对变化产生的困难和挫折,能自我调整,并影响和带动同事 。
4分:在工作中有前瞻意识,建立新方法、新思路。
5分:创造变化,并带来绩效突破性地提高。
1分:诚实正直,表里如一 。
2分:通过正确的渠道和流程,表达自己的观点;表达批评意见的同时能提出相应建议,直言不讳。
3分:不传播未经证实的消息,不背后不负责任地议论事和人,并能正面引导,对于任何意见和反馈“有则改之,无则加勉”。
4分:勇于承认错误,敢于承担责任,并及时改正。
5分:对损害公司利益的不诚信行为有效地制止。
1分:喜欢自己的工作,认同阿里巴巴企业文化 。
2分:热爱阿里巴巴,顾全大局,不计较个人得失 。
3分:以积极乐观的心态面对日常工作,碰到困难和挫折的时候不放弃 ,不断自我激励,努力提升业绩。
4分:始终以乐观主义的精神和必胜的信念,影响并带动同事和团队。
5分:不断设定更高的目标,今天的最好表现是明天的最低要求。
1分:今天的事不推到明天,上班时间只做与工作有关的事情。
2分:遵循必要的工作流程,没有因工作失职而造成的重复错误。
3分:持续学习,自我完善,做事情充分体现以结果为导向。
4分:能根据轻重缓急来正确安排工作优先级,做正确的事。
5分:不拘泥于工作流程,化繁为简,用较小的投入获得较大的工作成果。
30条指标把抽象的价值观分解为具体的行为和精神层面的要求。大部分是对行为的要求,也有精神层面的要求。在细分的30条考核指标中,也突出了业绩导向的取向。
硬考核的软力量。阿里巴巴的价值观考核最重要的功能其实不在于考核本身,而在于价值观的传递和强化。尽管价值观考核占绩效考核的50%,但在实际执行中,阿里巴巴几乎不会因为价值观考核分数低而直接开除员工,除非是越过了道德底线。
沟通和宣讲在价值观考核环节中尤为重要。阿里巴巴的价值观考核先由员工自评,然后由上级进行评估,之后是与人力资源部门一起对分歧进行沟通、对没有做好的地方进行分析。
02
制定科学的绩效考核规则
价值观考核实行通关制
阿里巴巴在进行核心价值观考核时则采取“通关制”,公司将每项核心价值观分为不同的级别并细化为具体的行为和得分,员工需要首先做到较低分数的条款,然后进阶至较高级的条款,依此原则,若较低分数的行为没有做到,则没有机会得更高的分数。
打分规则
每一条若只做到部分,可以评0.5分
如要扣分,需对员工有事例当面说明
0.5分(含)以下,或是3分(含)以上,需要上级主管书面说明事例
03
确定绩效考核的方向
目标管理(定性、定量,全面、客观)
强调长期而非短期;
强调员工首创和互动,而不仅从上至下;
强调培训督导而非只看结果,过程和结果一样重要;
强调个体绩效趋势;
倡导绩效管理即企业绩效管理而非割裂开的个人绩效管理;
考核的最终结果是一支备受鼓舞和激励的员工队伍,一支生产力水平不断提高的员工队伍;而不只是奖金,加薪和开除。
04
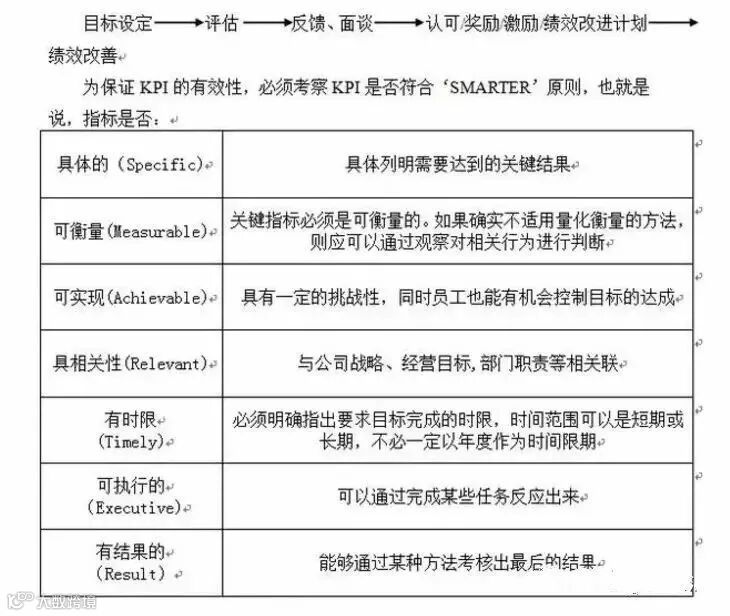
确定绩效管理流程

阿里巴巴在如此严密科学的绩效考核体系下,形成了自己的绩效管理特点,即:
一是制定高目标;
二是把价值观纳入考核;
三是建立了政委体系,做“人”的工作。
阿里巴巴的绩效管理一直都有自己的独到之处,值得我们来学习,企业成长离不开绩效的落地实施,希望以上干货能够给大家带来帮助。
后语:大家阅读后,如有觉得有价值,请帮忙在右下方“在看”处点个赞,以示对我们的支持!在此特别感谢!
@THE END

版权说明 :我们尊重原创者版权,除我们确实无法确认作者外,我们都会注明作者和来源。在此向原创者表示感谢。本文所用视频、图片、文字如涉及作品版权问题,请第一时间告知,我们将根据您提供的证明材料确认版权立即删除内容;本文内容为原作者观点,并不代表本公众号赞同其观点和对其真实性负责。


