↑ 是新朋友吗?请先点 领导者养成笔记 关注我 ~

《领导者养成笔记》读者群开放,如你致力于提升领导力水平
请加(微信:Tapmadou)进群
►领导者说:
高品质的会议通常会有一名关键的会议推进者,发挥“理清和聚焦讨论方向”“调动大家的状态”“鼓励和支持某些关键观点被听见”“帮助大家打开思路”“推进讨论的进程”和“支持决策”等作用。
来源 | 管理的常识(ID:Guanlidechangshi)
授权发布 | 领导者养成笔记「ID:GoToLead 」

01
会议
企业内外沟通交流最常见的
高频场景
如果对各级管理者每周、每月花在各种会议上的时间进行统计,我们会发现,大部分人至少有1/4-1/3的工作时间是在会议中度过的。尤其是远程会议越来越普及的今天,很多管理者因为分身乏术,经常是人在某个会议现场,但手机却同时连线着另外一个电话会议。
那么,在传统的会议场景中,各种会议的投资回报率到底有多高呢?
走进一家公司,访谈下公司的管理者们对会议效能的感受,听听大家对会议的吐槽就知道了。
不少人将会议视为打扰自己正常工作的一个干扰项,停下手头真正的工作去参加他们认为“无聊又无效”的各类会议,对他们而言实在是个迫不得已的“无奈之举”。
如果会议只是无聊、效率低些尚可接受,但更可怕的是在企业中出现“不开会比开会更好”的情形。
看看下面这几个似曾相识的会议场景,大家就明白了:
某企业集团营销总部召开的“年底营销业绩冲刺会”变成了“集体诉苦会”;
某地产公司组织的“项目推进会”变成了“问题追责会”;
某集团公司开展的“高管面对面沟通会”变成了“高管训导会”;
某互联网平台人力资源部发起“高精尖员工稳定性的讨论会”变成了“加薪留人可行性分析会”……

如果一个会议只是低效率但是产出尚可,或许我们可以选择忽视;但对于会直接影响企业的行动方向、战术打法、资源分配等的一些关键会议,如果会议产出出现问题,往往会直接影响企业发展的时机、发展的速度和发展的质量,给企业带来的机会损失更是无法估算的。
让人不解的是,占用管理者这么多时间的会议效能,却很少引起管理者足够的重视。在我们看来,背后的原因大致有几下几个方面:
1.默认开会是个天然技能
开会和讲话一样,是一项人不需要学习的天然本能,平时怎么说,会上大家就如何讲,原生态呈现。殊不知这背后是有章法的。
高品质的会议通常会有一名关键的会议推进者,发挥“理清和聚焦讨论方向”“调动大家的状态”“鼓励和支持某些关键观点被听见”“帮助大家打开思路”“推进讨论的进程”和“支持决策”等作用。
然而,在企业中,善于发挥这些作用的人较少见,大多数人没有章法去支持一场对话,所以大部分企业的会议品质和效率需要进一步升级。

2.低估了低效能会议的危害
现实中企业的会议场景非常多,对企业的影响度也不同。
企业里的一些关键会议场景,如战略探索研讨会、目标共识与拆解会、经营分析会、大项目分析会、产品规划会、市场分析会、复盘会,其重要性和因会议效果不佳给企业带来的负面影响,是被明显低估了的。
3.不知道如何可以更好
虽然不满意,但也没有看到更好的方式,久而久之就习以为常,认为会议只能开成这样。

组织存在的目的是创造价值。高效组织围绕这一目的展开的各种经营和管理活动,也需要充分考虑其效率和效能的。此外,如同体温计之于人体,会议文化之于组织,也是检验组织运作效能的、最容易被观测到的明显体征。
因此,抛开一般会议不说,我们建议企业高层至少要关注企业关键会议的品质,将这些会议进行升级,想办法提高这些会议的ROI,输出更高品质的决策和行动。
这里我们给大家推荐的方法,是共创工作坊。因为本质上来说,我们发现,决定会议效能高低的关键要素不在于“问题的难易”,而是“对话的品质”。
会议是形式,对话才是本质。如果我们能有效地提升会议场景中对话的品质,会议的效能自然就会提高。
比如阿里巴巴的“战略共创会”和“三板斧”等,均是融合阿里巴巴的文化、经营理念和群体特质所形成的独特的共创工作坊。
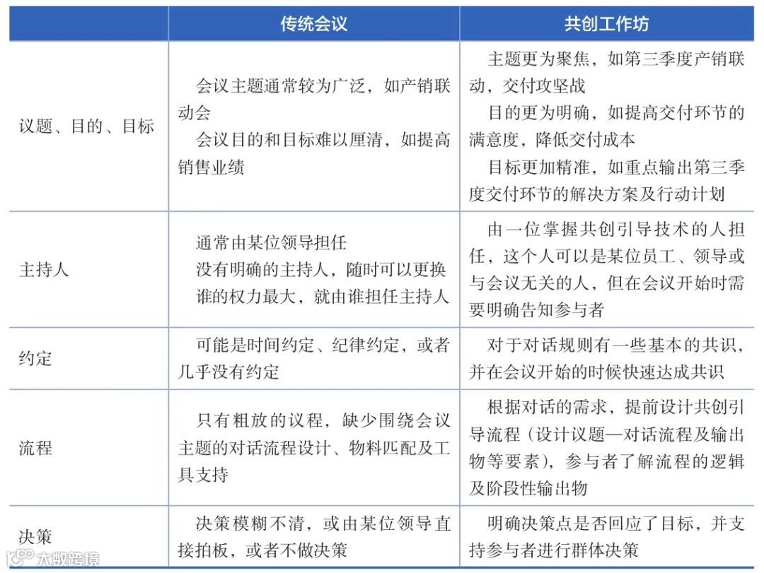
02
与传统会议相比
共创工作坊有着鲜明的不同

表:传统会议与共创工作坊的区别
以共创对话为核心的这套方法论,从2008年开始萌芽,历经10年的沉淀,在很多知名企业已经落地生根。比如我们陪跑10年的吉利控股公司。吉利控股资深副总裁张爱群先生说:
“我们曾经在一个公司进行营销复兴项目时采用了共创工作坊,用了十六小时进行课题梳理,一群人围绕市场营销、研发体系、售后服务三大主题,一轮一轮地找卡点,定目标,定措施,到凌晨依然还兴致勃勃,不眠不休。
我们惊奇地发现,一些以前不敢发表见解的人敢于坚持己见了,以前总是居高临下的人放下身段了,以前听不得不同意见的人学会倾听了,以前不愿意出头露面的人抢着展现自己了,通过共创工作坊形成的作战计划能快速实施落地,通过共创工作坊确定的目标和指标能更好地达成,这正是共创对话的魅力所在。”
“一次成功的共创对话,能够激发内在的正能量,享受当下,也能激发未来的共识、创新及行动,催化新的成长。共创对话是实现企业内在运作机制连结效用最大化的关键途径。”
03
哪些议题
特别适合共创对话?
那么,组织中的哪些议题,特别适合用共创对话的方式来进行升级呢?
通常这类关键议题一般有几种类型:变革创新、目标推进、问题解决及学习发展等。
1.变革创新类议题:
基于商业环境变化,组织在战略方向、商业模式、产品研发、运营方式等方面进行探索,变革创新类议题是共创对话一个应用领域。
这类议题,往往由企业高层发起,由战略规划、经营促进部或OD团队等承接。
2.问题解决类议题:
基于一个实际的生产问题、质量问题、营销问题、流程协作问题寻求最佳的解决方案,问题解决类议题是日常管理中重要的对话主题。
这类型的议题,经常出现在业务落地的过程中,会由业务管理者发起,在周、月的经营分析会或专项会议中启动。
3.目标推进类议题:
目标推进是推进项目实施的关键对话主题,对于目标明确的项目来说,解决项目推进过程中的新情况、沟通协作障碍和获取资源等,快速高效的按计划推进项目实施,达成阶段性目标。
这类型的议题,经常出现在新一年开始时的战略目标拆解、季度绩效或中期复盘中。
4.学习发展类议题:
学习与发展类的议题能够从根本上驱动业务及人才成长,而在学习与发展项目中引导参与者探索、反思,建构新的思维模式及行为模式的过程,本质就是一次次的共创对话。
这类型的议题更关注学习与业务的转化运用,将业务难题结合所学知识实现融合,实现知行合一。

04
关于共创对话
这两点需注意
如果您现在已经开始计划着手升级这些关键会议,可能正在思考路径具体该如何规划,我们的建议如下:
1. 看见与感知:创造不同的会议体验
在共创对话中,往往有人扮演一个角色:共创引导者。
共创引导者的核心意义是理清共创需求,设计共创流程、运用的思维和工具进行现场引导,促使不同的参与者能进行高质量的研讨。
在企业升级关键会议的初期,我们建议考虑引入外部专业引导者来帮助企业设计和主持,一方面,让参与者能有和传统会议不同的成功体验,打造高效能会议的样板间,基于看见,相信新的可能性。
同时,这个过程中,也必然会有些敏而好学的体验者,拆解学习共创对话的方法,并成为先行者,回去之后率先在自己团队进行复制推广。这样的例子比比皆是:
9月份上旬,我们团队曾与某大型综合企业集团企业大学合作,带领该集团来自不同产业板块的高管群体一起开展了一场战略共创会。
在现场2天感受了这样特别的会议形式,并见证了高效的会议产出后,来自该集团智能制造板块的总裁兴奋地表示,回去后要立即将这种方法用在下周一的一个内部会议上并且在会议结束后第一时间跟我们分享了现场的研讨照片。
而深入了解触动他去进行这些改变的动力,他是这样描述的,以往开会,自己一个人说的多,大家被动的听,自己觉得很清楚的问题,大家却就就是不明白,会议开完了也有计划但落地却往往又慢又效果差。
这次共创会的体验让他意识到,做为高层,他需要激活团队自己解决问题的动力和能力。
2. 赋能与植入:培养内部共创引导者
部分企业在关键会议中也尝试过通过头脑风暴等去实现共创,只是他们会慢慢发现高效会议的核心不仅仅是头脑风暴等一些工具的应用,会议的设计者和主持人还需要具备更多的能力:
如设计相应的流程、建立高能场域,匹配合适的对话工具,在会议中要引导所有的参与者进行深度连结,以推进对话的核心目的达成。
因此,对于经常要参与或主持关键会议的管理层、BP、OD来说,掌握支持共创对话的引导技术,成为战略落地和组织变革的关键发起者和助推者,有着非常重要的现实意义。
高效组织只有不断理清战术路径、判断变化和机会风险,及时发现和解决问题、凝聚团队发现人才,才能在激烈竞争中获得优势。
因此,如果您是企业高层,请您务必关注影响企业的关键议题的会议,像关注企业业务投资ROI一样,关注这些关键会议的投资回报,尽快将这些关键会议场景,升级为共创对话。
《领导者养成笔记》读者群开放,如你致力于提升领导力水平
请加(微信:Tapmadou)进群
►领导者说:
因为公众号平台更改了推送规则,如果不想错过《领导者养成笔记》的文章,记得读完点一下“在看”,这样每次新文章推送才会第一时间出现在你的订阅列表里。人生总会有遗漏,但是不要忘记点“在看”!!!
@THE END

文章来源 :本文经作者授权“管理的常识”(ID:Guanlidechangshi)原创首发。
关于作者:林小桢,共创对话系统开发者,共创引导技术开发者,共创引导平台创始人。国内率先从事共创引导和行动学习的专家,《行动学习:理论、实务与案例》核心作者,开发《群策群力工作坊》等20个版权课程,并致力于共创对于在商学院、K12师资教学引导和社工引导中的公益推广与运用。
版权说明 :领导者养成笔记「ID:GoToLead 」授权发布

点击下方“在看”
你也越好看!
☟☟☟

