《领导者管理笔记》读者群开放,如你致力于提升领导力
请加(微信:Tapmadou)进群
►领导者说:
职场当中,流传一句话:浇树浇根,管人管心。管理90后员工更应如此。
随着工作环境日益复杂化,员工个性日益鲜明、需求日益多元,管理者如何能够走进员工内心、赢得他们信任?其中一个关键在于,管理者是否能与员工建立“人心化”关系模式。
来源 | 管理的常识(ID:Guanlidechangshi)
分享 | 领导者管理笔记「ID:GoToLead 」

01
什么是“人心化”模式?
“人心化”这一概念最早由著名学者埃德加·沙因教授提出,原文是personalization,中文译作“人心化”或“个人化”。
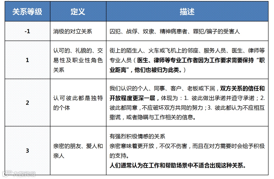
在沙因教授《谦逊的咨询》(机械工业出版社,2021)一书中,“人心化”关系被定义为2级关系,处于1级关系——职业化和3级关系——亲密私人关系之间。
以下我们可以通过一个简单的表格来理解沙因教授对-1到3级不同关系的定义和描述。

当我们把“人心化”这一概念应用到职场关系下,它讲的是领导和下属之间,从一开始的泛泛之交,到彼此充分了解、高度信任、建立深厚感情链接,成为真正事业伙伴的过程。
套用“浇树浇根,管人管心”这句话,建立“人心化”的关系模式对于管理90后员工至关重要。在这种关系模式下,领导和下属“友谊的小船”才能经得起风雨的考验,不会说翻就翻。
与沙因教授的关系等级略有不同,以下是我个人基于对中国职场上下级关系模式的观察,套用沙因教授-1到3的关系等级划分,对各等级重新进行定义与描述。

02
“人心化”关系模式有何价值?
在《谦虚的咨询》一书中,沙因教授分享了与客户建立“人心化”关系模式,对于咨询顾问的作用价值:
为了找出客户的真正想法,谦逊的顾问并不忙于开展1级关系中的探查、诊断以及分析,而是立即对客户及其情况表现出好奇和兴趣,为客户提供能让其畅所欲言的对话氛围,鼓励客户说出自己的顾虑、真正想达成的目的,从而增加识别问题的机会,避免陷入无用或者有害的诊断流程和干预中。
……
谦逊的咨询并不是说所有事情都需要个人化,而是尽力去创造一种氛围和关系,让客户能够对咨询顾问充满信任,从而说出他真正的困扰,直言其切实需要的帮助。
放在90后员工日益成为职场主力军的今天,管理者如能洞悉“人心化”关系模式,并将其灵活应用到团队管理与建设当中,同样会大受裨益。
因为相比2级关系,其它几种关系模式在职场中都有非常之明显的弊端:
-1级:敌对关系毫无疑问是最糟糕的关系模式,这种关系模式会严重影响团队的绩效产出,尤其遇到那些决心拼个你死我活的下属,对管理者、甚至对公司都是一场灾难。
1级:职业化关系听起来很职业,看起来没有问题,但是与下属自始至终保持专业距离其实不利于团队凝聚力的打造,很难培养90后员工的团队归属。
调查显示,这种关系下的团队一旦遇到业务瓶颈,或者下属面对一个外部机会时,就会毫不犹豫地选择离开。
3级:“心腹式”关系容易在团队内部形成“小团伙”,团队大部分资源、利益被少数打入“小圈子”的下属占据,让其他成员感觉有失公平,从而愤然离开。
此外,管理者还容易被“心腹”下属的情感关系所绑架,即便对方出现很大的绩效问题,甚至是商业道德问题,往往想的是怎么护短或者补锅,而不是解决问题。

03
如何与下属建立“人心化”关系模式?
既然“人心化”关系模式如此重要,那么管理者又该如何有效修炼,提升自我建立与下属的“人心化”关系模式的意识和能力呢?
我想跟大家分享沙因教授倡导的3C原则:尽心(Commitment to helping)、关心(Caring for the client)、好奇心(Curiosity)。
1.所谓尽心,就是管理者首先在情感上做好随时帮助下属的准备。
关于这一点,我自己有一段印象极为深刻的成长经历。
20年前,我刚刚转行进入人力资源领域,在一家直销型外企担任培训发展专员,非常幸运地遇到了两位非常尽心帮助我成长的领导Wallace和Joy。
作为初入行的新手,我完全没有讲台上给成年人授课的经验,他们两位手把手教我授课重点、培训流程、教学方法,为我在课程开始前设置专门的演练环节。
在我授课的时候,Wallace总是会专门抽出时间坐在现场的最后一排,记录下我所有做得好的环节、以及需要改善的细节:语气语调、手势动作、互动方式等等。
他们对我的这种尽心帮助让我受益匪浅,也让我们之间的友谊持续了二十年。
2.关心对于与下属建立“人心化”关系模式同样重要。
在今天的商业环境之下,比起客户满意度,管理者更应该关心并重视90后员工的满意度,而90后员工的满意度又建立在“安全堡垒”之上。
所谓“安全堡垒”,指的是在紧要关头,员工可以倚靠的、得到保护的地方或精神支柱。
一个人在工作中被投诉、被痛骂或心里难受时,都想找一个“安全堡垒”,管理者必须充分关心员工,成为下属的“安全堡垒”。
我的一个小亲戚,三年前从英国念完硕士回国,任职于上海一家IT企业。最近他向我吐槽想离职,背后的原因在我看来很有90后员工的代表性。
前段时间他冒着疫情被隔离的风险,自告奋勇前往大西北某市,独自解决了当地一个大客户的技术事故,在客户公司奋战了一个星期,外加几顿大酒,终于解决了问题、搞定了客户,得胜回朝。
回到公司后,向领导汇报成果,领导一听完客户的问题解决了、明年的订单保住了,松了口气,礼节性的跟他寒暄了两句,就开始交代其它工作了,也不再问他整个过程辛不辛苦,更没有对他表达关心和感谢。
从领导的办公室出来,他觉得自己的辛苦和付出完全没有被上司看见,感觉很受伤。他吐槽说:“我这么拼命,连熬了5个通宵,外加喝到现场直播,可我老板居然完全不关心!”

3.除了尽心和关心,管理者还需要展现出真诚的好奇心。
作为领导,你必须通过不同的渠道和方法,了解、掌握这个下属是谁、工作当中的各方面情况如何。
瑞士圣加仑大学的马利克教授在《管理成就生活》一书中分享了这样一个建议,能够帮助管理者把对下属的好奇心转化为具体行动:每年定期一次约下属开一次无主题会议。
具体的做法是,每年都和每一位下属开一次没有议程的开放式会议。在会议中充分讨论:
在公司或部门里,下属最喜欢什么?
下属根本不喜欢什么?
下属认为团队应该做出哪些改变?
为了让工作起来更好、更轻松且更有成效,下属认为管理者应该做些什么?
我自己就是马利克教授这个方法的受益者。前段时间,我约了一位从事企业文化工作的部门小伙伴,进行了一次开放式会议。
这个同事加入公司5年多,一直从事的就是企业文化,我以为她只会做企业文化,会议上,我才了解到,原来她除了企业文化,对培训发展工作既有浓厚的兴趣,也有一定的想法心得。
很快,我把一部分的培训发展工作也交给她负责,她的积极性非常高,也很有成就感。
04
为人的目的,依然是为人
最后,我想借用清华大学杨斌教授的观点来结束本文:关系真的是门大学问,但却不是功利性的关系学。
上司和下属之间不是出于just-in-time的应激或者just-in-case的算计而缔结关系;而是just-in-joy乐在其中,just-in-belief出于人性,just-into-you,为(wéi)人的目的,依然是为(wèi)人。
《领导者管理笔记》读者群开放,如你致力于提升领导力
请加(微信:Tapmadou)进群
@THE END

版权说明 :领导者管理笔记「ID:GoToLead 」授权发布;我们尊重原创者版权,除我们确实无法确认作者外,我们都会注明作者和来源。在此向原创者表示感谢。本文所用视频、图片、文字如涉及作品版权问题,请第一时间告知,我们将根据您提供的证明材料确认版权立即删除内容;本文内容为原作者观点,并不代表本公众号赞同其观点和对其真实性负责。

点击下方“在看”
你也越好看!
☟☟☟

