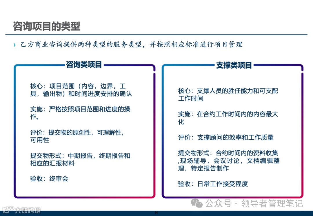
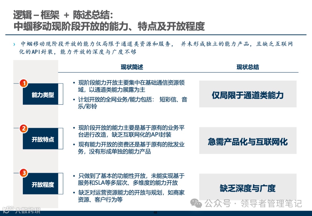
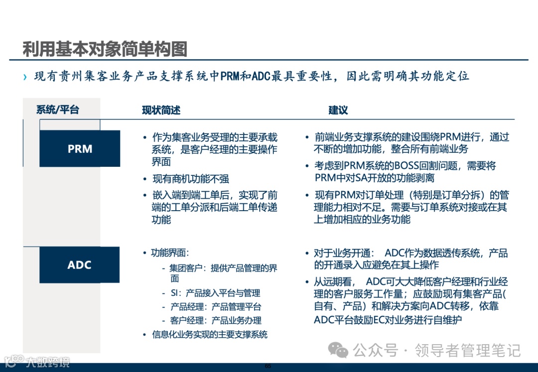
加(微信:New-leaders)进领导者读者群
广播一个重要消息:由于微信公众号又改版了,即便我每天都按时发文,你也可能收不到信息,甚至可能永久失联。唯一的办法就是把“领导者管理笔记”公号设置星标☆,这样才能保障每天照常收到文章。


领取方式
获取资料请扫描下方二维码

资料预览

















































领取方式
获取资料请扫描下方二维码




























领取方式
获取资料请扫描下方二维码




























领取方式
获取资料请扫描下方二维码


































领取方式
获取资料请扫描下方二维码

























领取方式
获取资料请扫描下方二维码
























领取方式
获取资料请扫描下方二维码





@THE END



欢迎加入领导者社群

文章来源 :领导者养成笔记「ID:GoToLead 」,转载请公众号回复“转载”
版权说明 :我们尊重原创者版权,除我们确实无法确认作者外,我们都会注明作者和来源。在此向原创者表示感谢。本文所用视频、图片、文字如涉及作品版权问题,请第一时间告知,我们将根据您提供的证明材料确认版权立即删除内容;本文内容为原作者观点,并不代表本公众号赞同其观点和对其真实性负责。

