加(微信:New-leaders)进入《领导者管理笔记》读者群
►领导者说:★—个人可以选择向后退回安全区,也可以选择向前迈向成长。成长需要反复选择,恐惧需要反复克服。
本文摘自中信出版集团书籍 《自我超越》
投稿/培训/合作 | Cainiaoo(微信)
分享 | 领导者养成笔记「ID:GoToLead 」

聚集你的发展不平衡之处
成为完人的关键,就是意识到自身发展的不平衡之处。
这样可以帮你发现和面对你对世界做出的夸张反应,这样你便更能依照自己的价值观去生活,以此为前进的方向,而不会被盲目的日常生活中的幻象所迷惑。
当然,有时候顺从、斗争或与周围世界的疏离也是很重要的。
但是,如果你发现自己在某一类表现上尤其显著,这可能表明你困在了这艘缺乏保障的船里,没办法扬帆前行。
探索你的黑暗面
研究表明,不但培养积极情绪、参与积极活动在我们的人生中十分重要,同样重要的还有接受和探索自身最难应对或最不适应的情绪,不加评判地承认它们,且最好为它们找到一个健康的发泄渠道。
比如,像自大、内疚、愤怒或尴尬这样的情绪可以起到提示作用,我们可能会在忏悔、解决冲突或是判断消极情绪的起因时发现它们很有帮助,因此我们便可以对这些情绪做出反应。
类似的是,有时令我们感到像伤疤一样的那些人生特别之处,比如与身体或精神疾病所做的斗争,有一种无保障感,等等,实际上可以成为巨大力量的源泉,赋予我们一种独特的帮助他人或理解他人的能力。
我们需要对自身的不适情绪或人生体验做出谨慎的回应,并思考如何利用这些情绪,以实现最大的成长,发挥最佳创造力。
正视你的恐惧
识别和正视心理恐惧,目的是让你在日常生活中能够遏制妨害你的健康,干扰你的发展的持久性焦虑。
在日常生活中,尽量留意何时恐惧会成为你的拦路虎。
要全力以赴地直面恐惧,同时,当你感到惊恐或是回避这些令人厌恶的刺激性事件时,要尽量公正地看待那些可能继而发生的积极事物。
共同成长,培育牢固关系
在某个时候,我们都曾在一段关系中感到局促不安,无论这是外界压力所致,还是我们自身根深蒂固的回避或焦虑倾向所致。
可是,当伴侣之间彼此袒露自身的恐惧和需要时,此前未吐露的问题可以直接得到解决,而伴侣们也会减轻压力,不必去猜测对方的心思,或是臆测对方可能的感受。
这个练习专为一段关系中的双方(配偶、朋友、手足等等)设计,可以深化你最珍视的关系,揭开你们隐藏的情绪与焦虑,夯实彼此信任和接纳的基础。
建立高质量的联结
即使是同他人短暂的联系,也会给我们带来活力,使我们更接近完整。
设想一下,如果你与同学或邻居之间没有紧张或尴尬,而是以信任、幽默,以及以彼此的积极关注为基础来交流,那么你的一天会有怎样不同的感觉。
这个建议意在将你人生中的一段不太理想甚至淡漠的关系变为活力的源泉,并帮你维持这段关系。

图:在四个维度打造高质量联结的建议
积极的建设性回应
卡尔•罗杰斯以人为中心的疗法的核心部分是他所谓的“积极聆听”。罗杰斯认为积极聆听是有效交际和解决冲突不可或缺的一部分。
他的治疗方法需要让聆听者复述他们所听到的内容,以确保双方能够相互理解对方所说的内容,因为这是“共同成长,培育可靠关系”的核心所在。
如今,利用积极建设性回应的技巧,科学家对这一点做出了详尽的阐释。练习这一技巧,其语境设定在对积极消息做出的回应上。

图:对积极消息做出回应的方式
例如:你的朋友告诉你他升职了
练习健康自信
对自信的锻炼需要采用一种能让公开和坦诚的交流得以发生的沟通风格,而且,它要能显示你对自身的行为举止的控制力。
自信风格是四种交流风格之一,这些交流风格还包括消极、挑衅、消极-挑衅,而且这四种风格会交替出现。

图:交流风格
回顾金字塔图形,包括每一种沟通风格的行为、非言语交流、信念、情绪和目标,思考哪种沟通风格是你的主导风格。
此外,以下建议能使你变得更加自信:
•自信意味着掌握我们自身的行为,而不是他人的行为。你可以选择自己的行为,你无法阻止人们向你提问,但是你可以选择说“不”。
•人是没有特异功能的。如果你想要什么东西,尽管去要。就算其他人说不,也不要往心里去。
•理解行为背后的象征价值(例如,行为所代表的意义,同行为本身相对)常常有利于避免冲突。尽量让别人改变某种行为举止,而不是改变他们的人格。
“不插电”挑战
摆脱手机、电视、平板电脑、电子邮件、智能手表,以及任何带屏幕的电子设备,并沉浸于当下,同自己、朋友、家人在一起。
手机和其他电子设备不仅会影响用餐时的黄金时间、与家人和朋友在一起的黄金时间,以及一天中的放松时间或是回味美好一天的独处时间,而且这些设备还可能妨碍我们的睡眠。
手机或电视发出的蓝光会干扰褪黑激素分泌,而且可能会扰乱我们的昼夜节律。
因此,在上床前至少两个小时远离电子设备并在黑暗中睡觉会极大地提升睡眠质量。
丢弃完美
维持自尊需要你更少地担心他人的想法,更多地去冒险,不要花太多精力去投射一个完美的人格面具。
很多人都将自己宝贵的时间和精力用于追求完美,担心自己在某个任务上的表现,而不是当下我们在做些什么。
这种对完美的追寻会让我们精疲力竭、与人疏离,并经常对自我和他人感到不满。
我们需要反思我们自己给自己的以及他人给我们的追求完美的压力,试着接受足够好就够了的想法,以便我们能够向着更高层次的自我实现前进。

注意,这并不意味着勉强接受平庸——更准确地讲,这意味着将我们的关注点从结果转移到过程中来,从怎样做到做什么上来,让我们能够学习和成长,哪怕经历失败。
战胜认知扭曲
在整个进化过程中,人类已发展出探索世界的多种方法,以便让我们能够在被信息充斥时更容易地做出决策。
证实偏差就是这样一个捷径,证实偏差是一种注意、记住和重视支持我们自身观点的信息,忽视与我们的观点相冲突的证据的倾向。
问题是,我们的观点本身常常充斥着认知扭曲或是我们的非理性思维模式。
因此,我们常常靠错误的观念做出对世界、他人和自己的判断。
这种错误的推理会让我们感到精疲力竭、与人疏离,并会经常对他人不满,对自己不满。
辨识和理解你容易犯的思维谬误,并去积极地反思和检验它们的真实性,以便你能够打破被动思维模式,并扭转那些不能促进成长的核心观念。
你最终能学会不再那么看重你的被动的自动思维,摆脱自身的部分焦虑、沮丧、羞耻感和神经质倾向。
常见的认知扭曲包括但不限于:
•非黑即白:总是从极端的视角看待一切事物;
•灾难化:相信在某种情况下最糟糕的事情将会发生;
•虚假的无望感:在达成某个结果方面,低估我们拥有的能力;
•最小化:低估积极事件的价值;
•个人化:将某个结果完全归因为自己的活动和行为;
•应然化:认为我们希望事物呈现的样子就是它们应当有的样子;
•特权感:根据自己的行为状态而去期待某个特定的结果;
•轻率地得出结论:尽管只有微不足道的证据来支持自己的结论,但仍对情况很有把握;
•过度概括:仅基于一个情况便得出结论或一个总体的观点;
•读心症:尽管没有直接交流过,却以为他人知道你的想法,或是你知道另一个人的想法;
•情绪化推理:在没有证据的情况下仍相信我们感觉到的就是真实的;
•幸福依赖外界:使外在因素成为我们幸福感的终极裁决者。
对你而言,怎样才能发展出新的、对成长更有益的核心观念?
你可以看看自己能否发现一种更现实的观点,正如临床心理学家赛思•吉利汗注意到的那样:“如果你感到你的其他观点才是正确的并为此痛苦不安,不必担心。消极核心观念可能会持久反复,而修正这些也需要时间和反复。”
对社会好奇
培养你对社会的好奇心,目的是看清我们周围的人的真实面貌,而不是我们想让他们呈现的面貌。
试水,拓展你的舒适区,
在逆境中成长
人类是习惯性动物,而拓展我们的舒适区或是改变我们的惯例会带来挑战,令人不适。
此外,我们每个人都体验过某种人生逆境或丧失过重要的人事物,勇敢地正视这些困难会唤醒负面情绪或压倒性的感受。
可是,拥抱变化,从舒适区中走出来,(以一种安全的方式)勇敢地面对过去的损失,能够引领我们走向成长和发现,并产生更大的掌控感。
可以安排自己做一些起初让你感到不舒服的事,一些你通常不会做的事情。
如果你比较内向,可以考虑举办一场聚会,邀请一位新朋友过来喝咖啡,同一个陌生人或潜在的关系伙伴谈话,或是参加你所在的社区的一场新活动,比如一个艺术展或一堂健身课。
如果你更喜欢交际,可以考虑一个人出去吃顿饭,或去听一场音乐会,看一场电影,或是独自做运动。
无论你选择了什么活动,目的都应当是尝试新鲜事物——拓展你舒适圈的边界。
如果你很难面对过去的不幸或损失,可以试着将一次过去的苦难经历以一种沉思、反省的方式写出来。
回想你面对的损失或是挑战,再思考那次经历后的人生受到了怎样的阻碍,当时的感受怎样,现在的感受又如何。
仁爱练习
练习对自己和他人保有仁爱之心能培养你的同情能力,调节迷走神经张力(同身体、心理和社会灵活性以及压力适应力紧密相关),培养对他人和自己仁爱的能力。
像对待最好的朋友
那样对待自己
通常来说,我们与自己的内心对话可能冷漠无情,甚至十分残忍。
同善待他人,包括友人和所爱之人相比,善待自我可能会是一个极大的挑战。
协调你的身份
由于每个人的身份都有多个维度,整合这些维度有时可能会是一项艰巨的任务。
我们每个人都在自己的人生中扮演着多重角色,将这些角色协调起来能够引领我们体验更大的完整感。
以新方式利用你的标志性优势
通过行动价值协会(VIA)的性格优势测试,来发现自身的优势,并进行探索,最终以新的方式来运用自身优势。
优势并非跨越背景和时间的固定特质——更准确地说,优势是可塑的,受成长支配,且在很大程度上随具体情况而变化。
因此,你的某些显著优势,比如洞察力和幽默,在涉及财务规划时似乎就不那么重要了。
类似的是,当你将自己置于险境时,你可能不会非常谨慎或做出自我调整,但是在你爱的人遇到危险时,你会高度谨慎和保守。
优势有时会被滥用,或是用于不合适、不正当的情况,注意到这一点非常重要。优势存在一个“黄金分割点”,或合适的量,用于产生最佳结果(如下表所示)。


图:性格优势的黄金分割点
对自身工作中的突出优势加以引导,借以提升自己在日常生活中的投入度、意义感和掌控力。
注意,完成测试后,你的优势将会被从高到低排序,但排序靠后的优势不一定是你的弱势所在。
尽管这一测试是专门为你利用自身的突出优势而设计的,还是要给予部分底层的优势一些特别的关注。
发现生活的意义

要想发现自己生活的意义,或是“存在的理由”,你需要探索在人生中对于我是谁而言最为重要的事物——一些令我们兴奋,给我们带来意义,帮助我们感到完整的事物。
冒险去发现一个特别的生活意义,可能会令人望而生畏——不必焦躁!在意义的指引下,生活不过是更多地去做人生中给你带来意义和目的感的事情而已。
随着你在人生的旅途上继续前行,思考进行这样的活动会对你产生怎样的影响。
创造高峰体验
在你所选择的任何领域,比如在学习和工作中,或是在人际关系上,增进你的高峰体验。
马斯洛将高峰体验描述为稀有的、令人兴奋的、广阔无垠的、深深打动人的、振奋人心的、发人深思的体验,这种体验会生成一种感知现实的高级形式,其本身甚至是神秘的、神奇的。
马斯洛将这一体验看作人生中最能改变一个人的体验之一,尽管直接投入这一体验中可能会令人生畏,但我们不妨先从理解有助于高峰体验发生的相关概念开始,即心流和敬畏体验。
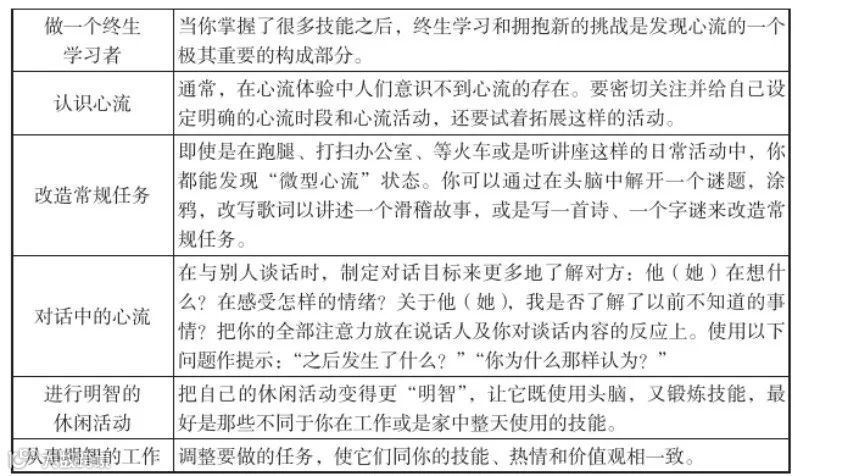
心流意味着全身心地投入某种你全神贯注、沉浸其中乃至意识不到自己的存在的活动中。
要想引发心流,需要找到技巧与挑战之间的最佳平衡点——你不会想做那些难到会让你感到焦虑的事,而且你也不会想做那些容易到让你感到厌烦的事。
培养在尽可能多的情境下体验到心流的能力,可能会成就更幸福、更能实现个人抱负的人生。
理想情况下,你能够在你的爱好和最喜欢的活动,比如烹饪、绘画或跑步中发现心流,心流也可能发生在你的职场生活中,即大多数人在醒着的大部分时间所做的事。
找到心流状态需要挑战身体和精神的极限,努力地完成不熟悉的事、困难的事和值得做的事,并且在这个过程中时刻关注自己得到的回报。
下表中呈现了八种增进心流体验的手段:


图:增进心流的手段
敬畏体验被定义为狂喜和恐惧情绪的复杂混合。敬畏体验可以是高度个体化的体验。
关于敬畏体验的核心认知评价,研究人员已解读了其中最主要的两种:对于广阔的感知,在心理上加工体验。
敬畏体验同许多积极结果相联系,包括生活满意度的提升,有更多时间去体验世界的感受,助人行为的增多,慷慨程度提高,以及攻击性态度弱化。
品味练习
马斯洛的高原体验的概念同当今的“品味”的概念有若干共同特性。
当代科学已经发现品味的四种主要类如沉浸、纵情、感恩与惊叹。在四种品味当中,你本能地最倾向于进行哪种(些)类型的品味?
考虑到品味的三种时间形式(品味过去、品味当下,或者对未来做出预期品味),你本能地最倾向于进行哪种(些)类型的品味?
使用你选择的时间状态和品味类型,为一次品味体验创造条件。使用下表当中的至少一个策略来提升你的品味能力。
比如,如果你是个怀旧的人,天生就善于知恩感怀,那么你可以拿出一本老相册并浏览你童年时代的照片。
如果你选择“同他人分享好东西”这一品味策略,那么请邀请一个兄弟姐妹或是父母之一与你一起品味老照片。

图:品味的四种类型
接纳你的全部自我
一次性地接纳自身存在的全部——包括最令你挣扎的那部分。
接纳的部分内涵是对你的整个自我负责,而不只是对你心理或行为中你喜欢或令你感觉最好的方面负责。

@THE END



欢迎加入领导者社群

文章来源 :领导者养成笔记「ID:GoToLead 」,转载请公众号回复“转载”
版权说明 :我们尊重原创者版权,除我们确实无法确认作者外,我们都会注明作者和来源。在此向原创者表示感谢。本文所用视频、图片、文字如涉及作品版权问题,请第一时间告知,我们将根据您提供的证明材料确认版权立即删除内容;本文内容为原作者观点,并不代表本公众号赞同其观点和对其真实性负责。

