领导者管理笔记
重要消息:微信公众号又改版了,即便我每天都按时发文,你也可能收不到信息,甚至可能永久失联。唯一的办法就是把“领导者管理笔记”公号设置星标☆,这样才能每天照常收到文章。加(微信:New-leaders)进管理交流群。
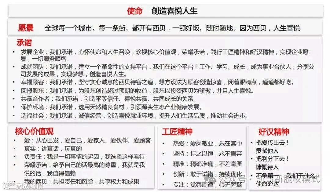
西贝式“合伙人计划”=创业分部+赛场制。
创业分部和西贝总部是利益共同体,西贝拓展新区域成立子公司时,一般情况下,创业分部占40%股份,总部占60%股份。
创业分部下设创业支部,分部老大、支部经理和分部骨干都持有公司股份。
每个创业分部的决策权很大。贾国龙的定位是,老板和大家一起设定方向,总部赋能,分部各自创造,老板兜底。
1、创业分部制:以13个总经理为核心,建立13个创业分部。
①每个分部以总经理名字命名,团队由总经理自己组建;
②开店前3个月总部承担所有资金成本;3个月后,门店60%利润归总部,40%归团队;
③允许两个创业分部进驻同一个地区,鼓励分部之间相互竞争,但总部会协调选址,保证良性竞争。
2、赛场制:
①每年统计各分部的利润、门店环境、菜单创新、顾客评价等指标,进行排名打分。一个A+等于2个A,集齐4个A就能换一张开店牌照;
②排名后30%的团队,回收开店牌照,团队打散重组;排名第一的团队,直接发新的牌照,让高质量团队快速裂变。
因为每个新店40%的利润归团队,大家为了多赚钱,都会积极地挣牌照开新店。业绩越好的团队,牌照越多;管理差的团队,就永远没机会开新店。
西贝激励 3 万员工的管理三字哲学!
第一个字——赛:无须扬鞭自奋蹄
1-“赛”是西贝组织的基础逻辑。
2-组织里最大的腐败是怠惰,防止怠惰的最好方法就是互相PK。海底捞的真正法宝不是服务,而是在高报酬、高福利的环境里一套严格的淘汰机制。
3-兵法的关键在于练兵,练兵的关键在于比武。有一句话被西贝人称为西贝之魂——不争第一,我们干什么。不管是贾国龙还是普通员工,西贝人心里永远憋着一股劲儿,生命不止、奋斗不息。
第二个字——利:会分钱才能会挣钱
1-学华为,就是学任正非,学不了任正非把利分出去,借力外部专家解决公司问题,学华为白学。
2--西贝干部要学会创造性地发奖金,创造性地激励。善于分钱,才能越赚钱。
3-分利是管理手段,奖励即导向,通过分利激发更多的创造,驱动员工在你设定的方向上跑。
第三个字——爱:老板要有一点“父母心”
1-激活人的关键,在于“激发一个人内心渴望”的机制,把个人目标和组织目标融合在一起。而一个人内心最大的渴望,是自己的梦想。世界上每个人都有自己的梦想,只是有的人埋在心里,深浅不同。
2-你能成就多少人的梦想,你的事业就有多大。
3-西贝对员工的爱最根本的是帮他成长,成长的人生就是喜悦的人生。

@THE END





欢迎加入10W+领导者社群
文章来源 :领导者养成笔记「ID:GoToLead 」,转载请公众号回复“转载”
版权说明 :我们尊重原创者版权,除我们确实无法确认作者外,我们都会注明作者和来源。在此向原创者表示感谢。本文所用视频、图片、文字如涉及作品版权问题,请第一时间告知,我们将根据您提供的证明材料确认版权立即删除内容;本文内容为原作者观点,并不代表本公众号赞同其观点和对其真实性负责。

