加(微信:FireFuryFree)进《领导者管理笔记》管理群
MAIN CONTENT


文档总结:精益运营项目实施流程
核心概念与问题定义
问题与课题区分:
问题(Problem):现状与期望状态的差距(如成本高于同行200元)。
课题(Question):需解决的提问,转化为具体行动方向(如“降低某环节成本”)。
项目管控共性问题:
列出10项常见问题,如思路不清晰、指标不准确、原因分析不足等,并提出改进建议(如应用PDCA、数据驱动、工具方法优化等)。
四大项目实施流程
1. 问题解决10步法(PDCA循环)
适用场景:车间/班组级改善项目(如质量、效率提升)。
步骤:
计划(Plan):明确问题、设定目标(SMART原则)、根因分析(鱼骨图、5W分析法)。
执行(Do):对策实施(全员参与、跟踪记录)。
检查(Check):效果验证(数据对比)。
处理(Action):标准化成果、规划下一步。
工具:检查表、排列图、FMEA、散点图等。
2. 运营转型5步法(麦肯锡)
适用场景:公司级系统性变革(跨部门协作、文化转型)。
步骤:
准备:组建团队、数据收集、制定计划。
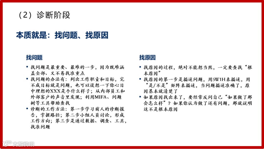
诊断:从运营系统(浪费/波动性分析)、管理系统(流程/组织)、理念行为三方面识别问题。
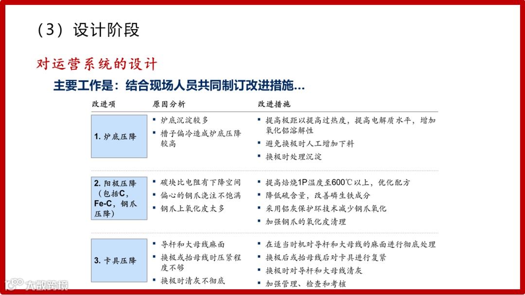
设计:制定未来状态方案(流程优化、管理架构调整)。
计划实施:分阶段执行、跟踪进度(甘特图、控制图)。
固化完善:标准化操作(SOP)、建立持续改进机制。
核心:三圈联动(运营、管理、理念),注重长期可持续性。
3. 麦肯锡问题解决7步法
适用场景:复杂问题或战略级项目(如市场拓展、成本重构)。
步骤:
界定问题(5W法明确范围)。
分解议题(MECE原则构建问题树)。
优先级排序(二八法则)。
制定详细计划(责任人、数据源、时间表)。
分析关键议题(定量/定性结合)。
整合结论(金字塔结构呈现逻辑)。
故事化汇报(图表辅助,聚焦核心信息)。
4. A3报告(问题解决6步法)
适用场景:标准化改进或小型项目(如流程优化)。
结构:
问题描述与目标设定。
现状分析与根因挖掘。
对策提案(多方案评估)。
实施计划(时间、资源)。
效果验证(数据对比)。
标准化及下一步计划。
特点:单页可视化(数据+图表),强调逻辑简洁性。
项目评价标准
指标先进性:与历史/行业对比,量化进步幅度。
过程有效性:工具应用(如鱼骨图、帕累托分析)、数据支撑、团队协作。
绩效贡献:经济效益、客户价值提升、可持续性。
关键实践建议
工具应用:根据场景选择工具(如根本原因分析用5Why,复杂问题用树图)。
数据驱动:避免主观判断,注重现场验证(三现主义:现场、现物、现实)。
团队协作:明确职责,避免“一人项目”,强化跨部门沟通。
持续改进:通过PDCA循环固化成果,定期复盘优化。
总结
文档系统整合了精益运营的多种方法论,强调从问题定义到成果固化的全流程管理。不同方法适用于不同层级项目,但核心均围绕PDCA循环,注重数据、工具与团队协作,最终实现消除浪费、提升效率的目标。选择合适方法需结合项目规模、复杂度及组织文化,灵活应用方能最大化成效。
领取方式
获取资料请扫描下方二维码

资料预览


















































































领取方式
获取资料请扫描下方二维码







THE END





欢迎加入10W+领导者社群
文章来源 :领导者养成笔记「ID:GoToLead 」,转载请公众号回复“转载”
版权说明 :我们尊重原创者版权,除我们确实无法确认作者外,我们都会注明作者和来源。在此向原创者表示感谢。本文所用视频、图片、文字如涉及作品版权问题,请第一时间告知,我们将根据您提供的证明材料确认版权立即删除内容;本文内容为原作者观点,并不代表本公众号赞同其观点和对其真实性负责。
THE END





欢迎加入10W+领导者社群
文章来源 :领导者养成笔记「ID:GoToLead 」,转载请公众号回复“转载”
版权说明 :我们尊重原创者版权,除我们确实无法确认作者外,我们都会注明作者和来源。在此向原创者表示感谢。本文所用视频、图片、文字如涉及作品版权问题,请第一时间告知,我们将根据您提供的证明材料确认版权立即删除内容;本文内容为原作者观点,并不代表本公众号赞同其观点和对其真实性负责。

