加(微信:FireFuryFree)进《领导者管理笔记》管理群
一、战略解码的本质:用可视化语言翻译战略
一家企业的战略文件往往装订精美、用词宏大,但当我把文件递给一线员工时,常听到这样的反馈:"每个字都认识,但不知道要我做什么。"
这正是战略解码要解决的问题——用可视化方式,把高空俯瞰的战略,翻译成地面部队能执行的战术动作。就像把文言文翻译成白话文,把交响乐谱拆解成每个乐器的分谱。
彼得·德鲁克有句论断:"如果你不能衡量,你就不能管理;如果你不能描述,你就不能衡量。"战略解码就是"描述"的过程:通过建立从公司到部门再到岗位的指标网络,让每个员工都成为战略落地的传感器。
二、战略解码的四大核心原则
原则1:垂直一致性——从愿景到动作的瀑布流
顶层设计:董事会关注的纯利润 → 事业部考核的贡献毛利 → 销售团队背负的销售额,形成自上而下的指标瀑布。
案例:某科技公司为实现"三年营收翻番",将目标分解为:产品部门每年推出3款爆品(市占率>15%)、区域团队新开拓5个海外市场、每个销售代表季度客户拜访量≥80次。
原则2:水平一致性——跨部门的交响乐团
流程穿透:以端到端业务流程为五线谱,建立跨部门连带责任。就像手机研发流程中,硬件团队延误1周,软件测试周期就会压缩20%,必须建立"共担KPI池"。
工具:使用战略解码图(Strategy Map)呈现客户满意度→产品故障率→研发周期之间的传导关系。
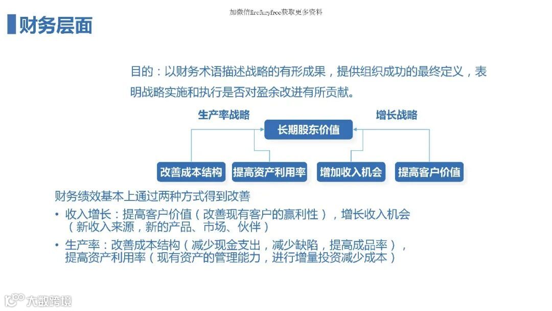
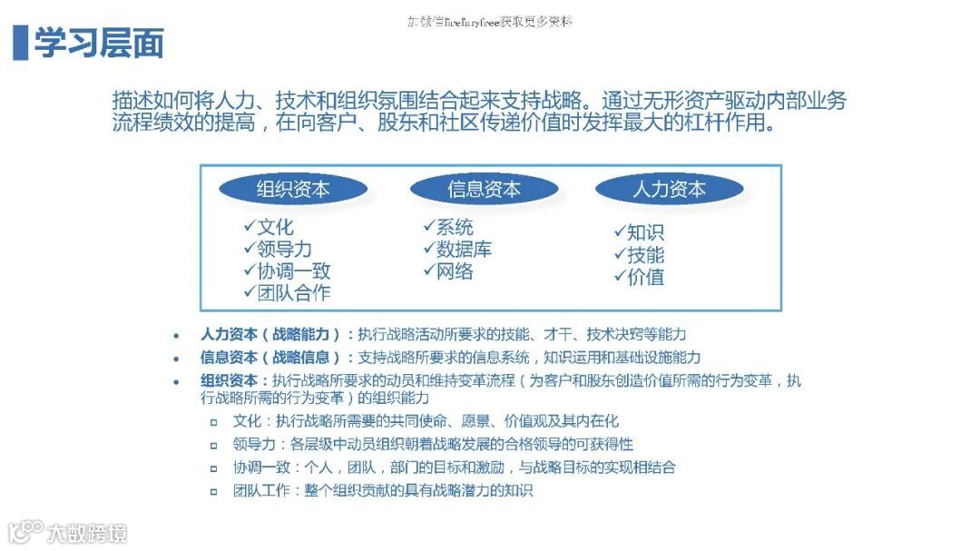
原则3:均衡性——平衡记分卡的四个维度
| 维度 | 典型指标 | 管理陷阱 |
|---|---|---|
| 财务 | 经营性净利润率、ROCE | 过度追求短期利润 |
| 客户 | NPS、客户留存率 | 盲目满足所有客户需求 |
| 内部流程 | 产品上市周期、库存周转天数 | 流程过度复杂化 |
| 学习与成长 | 战略技能覆盖率、授权指数 | 人才培养与业务节奏脱节 |
原则4:责任穿透——从会议室到洗手间的指标
责任矩阵:每个KPI必须对应到具体岗位,像物流中心的"包裹破损率"指标,要分解到装卸工的标准化操作培训时长、分拣系统的故障响应时间等20余个动作节点。
承诺仪式:某制造业要求部门负责人用鱼骨图展示目标分解逻辑后,与团队成员签署"三承诺"(结果承诺/执行承诺/团队承诺),将战略解码转化为心理契约。
三、战略解码四步法
第一步:战略澄清——给战略做CT扫描
用战略澄清图梳理:愿景(我们要去哪里)→ 战略主题(选择什么路径)→ 关键成功要素(需要哪些核心能力)。
避坑指南:警惕"假大空战略",某食品企业将"打造健康生态"转化为可衡量的指标:2023年零添加产品占比提升至60%、建立2000家社区体验店。
第二步:目标牵引——找准战略支点
区分"维持性目标"与"突破性目标",如银行既要保证存款规模(维持),又要实现财富管理收入增长50%(突破)。
工具应用:使用PBC(个人绩效承诺)模板,将部门目标转化为员工个人的"结果目标+执行措施+团队协作"三维承诺。
第三步:指标拆解——从结果反推动作
财务指标拆解示范: 经营性净利润率 =(销售收入 - 总成本)/ 销售收入 ↓ 拆解为: 销售团队→新产品收入占比≥30% 供应链→采购成本下降5% 财务部→应收账款周转天数≤45天
第四步:绩效闭环——用数据驱动迭代
建立"双周审视机制":对照战略解码图检查指标达成率,某零售企业发现"会员复购率"未达标,溯源发现是收银环节未执行会员权益提醒话术,立即启动一线员工话术培训。
避坑指南:警惕"指标通胀",某互联网公司曾同时考核DAU、停留时长、付费转化率等28个指标,结果团队精力分散。后采用"三支柱法"(1个北极星指标+2个护航指标)实现聚焦。
四、从战略到执行的关键转化器
在给某医疗器械企业做咨询时,我们发现其战略解码卡在了"最后一公里"——生产工人不理解"提升客户满意度"和自己有什么关系。我们带着团队做了两件事:
场景还原:邀请客服人员讲述客户投诉案例,工人发现67%的投诉源于包装破损,而破损主因是封箱胶带用量不足。
动作转化:将"客户满意度≥90%"拆解为车间级的"胶带缠绕圈数≥3圈"、"装车前震动测试100%执行"等可操作标准。
三个月后,客户投诉率下降42%,这就是战略解码的魔力——让每个岗位都成为战略的放大器。
五、你的企业需要战略解码吗?
当出现以下信号时,说明你的战略正在"悬浮":
高管谈战略时都在点头,回到部门继续各干各的
绩效考核指标多年不变,与战略方向渐行渐远
员工认为战略是"老板的画饼",与自己无关
此时需要的不是更精美的战略PPT,而是一套科学的战略解码体系。正如军事理论家克劳塞维茨所说:"战略不需要复杂,但需要被彻底执行。"



领取方式
获取资料请扫描下方二维码
































领取方式
获取资料请扫描下方二维码







下载本文档,请扫描下方二维码加入“领导者管理资料”知识星球





欢迎加入10W+领导者社群
文章来源 :领导者养成笔记「ID:GoToLead 」,转载请公众号回复“转载”
版权说明 :我们尊重原创者版权,除我们确实无法确认作者外,我们都会注明作者和来源。在此向原创者表示感谢。本文所用视频、图片、文字如涉及作品版权问题,请第一时间告知,我们将根据您提供的证明材料确认版权立即删除内容;本文内容为原作者观点,并不代表本公众号赞同其观点和对其真实性负责。

