加(微信:FireFuryFree)进《领导者管理笔记》管理群
华为流程体系:不争朝夕,效法长期主义的增长飞轮
你有没有想过,为什么有些企业能够穿越周期,持续壮大?它们并非仅仅依靠一两个天才的创意,或者短暂的市场红利。在表象之下,往往藏着一套精密的“操作系统”,一套能够支撑其从优秀走向卓越,从区域走向全球的底层逻辑。在华为,这个操作系统很大程度上就是其引以为傲的流程体系。
这份华为内部关于流程体系建设与运营的文档,《华为流程体系建设与运营》,让我们可以探寻这家巨头如何将“事”的逻辑植入组织的骨髓,构建起一个生生不息的增长飞轮。

任正非曾一针见血地指出,业务增长是线性增长,而管理的复杂度却是指数增长。
这就像一家小餐馆,几个人、几十个流程就能管好;但当它扩张成拥有成千上万名员工、遍布全球的餐饮集团时,原有的管理模式立刻捉襟见肘。人才、技术、资金可以引进,但管理与服务却难以复制,必须依靠企业自己创造。
管理平台,是支撑业务扩张的必要条件,是企业从“必然王国”走向“自由王国”的关键。没有有效的管理,人才、技术、资金只会是一盘散沙,无法形成真正的竞争力。
这就不难理解,为什么早在1998年,任总就意识到了管理能力对业务规模增长的制约,并将管理体系建设视为“箭在弦上,不得不发”的要务。
华为深知,在大流量汹涌澎湃的时代,只有通过有效的管理,才能提升响应客户需求的能力与速度,才能在激烈的竞争中存活下来。
经营、管理与变革:一体三面的增长引擎
在华为的哲学里,经营、管理和变革是紧密相连的三个轮子,共同驱动企业向前。
-
经营之神:以客户为中心,为客户创造价值。
这是华为一切活动的出发点和落脚点。只有为客户创造了价值,客户才会心甘情愿地买单。正如任总所说,经营之神的价值观就是以客户为中心。
-
管理之神:多产粮食,增加土壤肥力。
管理的目的是为了实现业务效果和效率的最大化,既要关注当下的“多打粮食”(销售收入、利润、优质交付等),也要着眼于未来的“增加土壤肥力”(战略贡献、客户满意、风险管理等)。
-
变革:围绕价值创造的持续演进。
变革的根本目的在于多产粮食和增加土地肥力。一切不能直接或间接贡献于这两个目标的流程制度,都应逐步简化。变革不是为了“变”而变,而是为了更好地服务于经营和管理,最终更好地为客户创造价值。
这三者相互支撑,相互促进。经营指引方向,管理提供支撑,变革确保体系的活力和适应性。
如何衡量流程体系建设的成效?华为给出了清晰的答案:对准结果,直接对内部运营绩效负责。
评价体系围绕“多打粮食”和“增加土壤肥力”两大维度展开:
-
多打粮食(财务结果):
关注销售收入、税前利润率、销售收入增长率、累计盈利时间、销售毛利率、经营活动净现金流等核心财务指标。
-
增加土壤肥力(战略&客户满意):
关注客户满意度、客户反馈产品缺陷、产品保修费用比重、承诺兑现及时率、单板返还率、客诉问题及时解决率、设备影响的中断频率和中断时间等客户相关指标,以及战略贡献、产品表现等战略层面的指标。
-
竞争力(内部运营绩效):
通过衡量规模/柔性、成本/效率、人才能力、技术能力、核心专利、标准主导、风险&业务连续性、资金、技术领先代际等多个维度的指标,评估内部运营的健康度和效率。
具体指标包括合同及时齐套到货率、产品开发周期TTM、软件开发生产率、市场响应速度、订单到发货准备期、硬件开发生产率、站点/DU验收周期、器件优选率、供应链库存周转率(ITO)、器件替代率、流程成熟度、数据质量、数据入湖水平、应用上云比例、应用服务化水平、人均ER、骨干离职率、国际标准主席席位、核心专利数量等。
这套评价体系确保了流程建设不是“自娱自乐”,而是真正服务于业务目标,为企业的可持续发展提供有力支撑。
华为的流程管理体系并非一蹴而就,而是遵循着一套内在的演进逻辑,分阶段、分步骤地构建和优化,以支撑业务的高速发展。
这不像盖房子,一次性把图纸画好、材料备齐就能开工。它更像生命的进化,是根据外部环境变化、内部生长需求,一步步迭代、演化出来的。华为的流程体系,就是在这个过程中,从“解决内部问题”出发,最终长成了“以客户为中心”的参天大树。

一个企业从小到大,最先遇到什么问题?是内部的混乱。各自为政、效率低下,就像身体里的器官不协调,劲儿使不到一块儿去。所以,华为流程体系的第一步,瞄准的是内部集成,要构筑起企业的“任督二脉”。
1. IPD(集成产品开发):构筑内部的“产品发动机”。
想象一下,一个产品从idea诞生到最终推向市场,中间涉及研发、市场、采购、生产、销售等等无数环节。如果这些环节是割裂的,就像一辆车的各个零部件没组装起来,根本跑不起来。
IPD做的,就是把这些环节“集成”起来,让它们能够并行工作。
文档里说了,产品开发流程是企业价值链的最上游,源头的问题会在下游被十倍百倍放大。所以,从这里开刀,是治本之策。IPD不仅仅是开发一个产品,它更像是在构建一套强大的“产品发动机”,让企业能够持续、高效地输出有竞争力的产品。
它解决的核心问题是:如何用最有效的方式,把一个好点子变成一个能赚钱的产品?
2. ISC(集成供应链):打通供需的“高速公路”。
有了好的产品,还得能造出来,并且快速、低成本地送到客户手上。这就涉及到供应链。
以前的供应链,可能就像羊肠小道,坑坑洼洼,效率低下。ISC要做的是把它升级成一条“高速公路”——集成供应链。 这条高速公路的要求是:以客户为中心,质量好、成本低、响应快、服务好。
它不仅仅是采购、生产、物流这些环节的简单相加,而是把产业链上的各个节点都“集成”起来,协同运作,确保供需的高效匹配。这解决的是“把东西做出来,送到客户手里”的效率问题。
当内部集成和供应链协同做得差不多了,企业的视角自然会转向外部——转向客户。
3. LTC(线索到回款):打造面向客户的“价值闭环”。
客户在哪里?如何找到客户?如何把产品卖给客户?如何收到钱?这就是LTC要解决的问题。
LTC是一个端到端的流程,从找到一个潜在的“线索”开始,到最终“回款”结束,贯穿了营销、销售、合同、交付、回款等一系列环节。
LTC的核心是以客户为中心,通过不断优化运作和管理,提升整体经营指标,实现卓越运营。它就像一条精准的“价值输送管道”,确保企业能够高效地把价值交付给客户,并最终转化为收入。

4. IFS(集成财经服务):构建支撑决策的“度量衡”。
业务跑得再快,也需要一套严谨的财务体系来度量成果、管理风险。IFS构建的是国际化的财经管理体系,它的目的是“以规则的确定来应对未来的不确定”。
IFS确保账实相符,推动公司可持续盈利和增长。想象一下,如果一家公司连自己赚了多少钱、花到哪里去了都搞不清楚,那所有的经营和管理都将是盲人摸象。IFS提供的,就是一套清晰的“度量衡”,让企业知道自己跑得有多快、方向对不对。
5. DSTE(开发战略到执行):指引企业前进的“罗盘”。
最后,所有这些流程最终都要服务于企业的战略。DSTE要解决的,就是如何将战略从“纸上谈兵”变成“落地生根”。它基于全局和未来做出有限资源下的取舍,集中力量解决关键短板问题,并将战略从制定到执行全过程打通,最终以业务结果来评价战略的有效性。
DSTE就像企业的“罗盘”,确保所有的流程都朝着同一个方向努力,而不是各自为战。
这五大核心流程相互关联,层层递进,构成了华为业务运营的基石。
你看,从IPD的内部集成,到ISC的产业链协同,再到LTC的以客户为中心卓越运营,以及IFS的财务支撑和DSTE的战略执行,华为的流程体系是按照一个清晰的逻辑演进的。它不是简单地引入几个管理工具,而是在实践中不断摸索、迭代,最终构建起一个能够支撑其应对指数级管理复杂度、实现持续增长的强大“操作系统”。
这就像一个人从学会走路、跑步,到最终能够参加马拉松比赛,是循序渐进、不断强化的过程。而这每一步,都离不开对“事”的终极追求:如何更高效、更有效地为客户创造价值。
华为的业务流程为什么能做到“业务全覆盖”,同时又“聚焦核心运营”。这就像建一座复杂的城市,你不可能只有一条大街通到底。得有主干道、辅路,还有各种支路和小巷,各司其职,才能让整个城市高效运转起来。
华为的业务流程体系,就像这座城市的交通网络,分了三个层级,各有各的功能:Operating(运营流程)、Enabling(使能流程)和Supporting(支撑流程)。
1,Operating流程(运营流程)
首先,是贯穿城市命脉的Operating流程(运营流程)。这是离“客户价值”最近的流程,是真正让血液流淌起来的主动脉。
文档里清晰地定义了:运营流程是客户价值创造流程,它们是端到端的,定义了完成对客户的价值交付所需的业务活动,而且它们还向其他流程提需求。这就像城市里负责发电、供水、运输这些直接服务居民的基础设施。
华为把最核心、最关键的运营流程拎了出来,并且起了大家耳熟能详的名字:
-
IPD (Idea to Market) 集成产品开发: 从一个好点子,到一个能卖钱的产品,这是价值创造的源头。
-
MTL (Market to Lead) 市场到线索: 如何找到潜在客户,把市场的机会变成销售的线索。
-
LTC (Lead to Cash) 线索到回款: 从一个销售线索,到最终把钱收回来,这是把价值转化为收入的关键闭环。
-
ITR (Issue to Resolution) 问题到解决: 客户遇到问题了,如何快速有效地响应并解决,这是维系客户关系和提升满意度的生命线。
-
还有一些针对特定业务场景的运营流程,比如 Channel Sales(渠道销售)、Retail(零售)、Cloud Service(云服务)。这些都是直接面向客户、创造价值的流程。
2,Enabling流程(使能流程)
再来,是支撑主干道畅通无阻的Enabling流程(使能流程)。它们不直接面向客户,但它们的存在,是为了让运营流程能够更顺畅、更高效地运转。
文档里说,使能流程响应运营流程的需求,用以支撑运营流程的价值实现。这就像城市里的交通管理系统、道路维护部门,它们不直接拉货送人,但没有它们,主干道很快就堵死了。这些流程包括:
-
Develop Strategy to Execute 开发战略到执行: 确保企业的目标和方向清晰,并能有效落地。
-
Manage Client Relationship 管理客户关系: 维护和发展与客户的长期关系,为运营流程提供支持。
-
Service Delivery 服务交付: 确保服务能够按照承诺交付给客户,支撑ITR等流程。
3,Supporting流程(支撑流程)
最后,是维持城市基本运转的Supporting流程(支撑流程)。这些流程更偏向于后台管理,是公司能够高效、低风险运作的基础。
文档里说,支撑流程是公司基础性流程,为使公司能够高效、低风险运作而存在。它们就像城市的市政管理、法律保障、金融系统,是维持城市秩序和活力的基石。这部分包括:
-
Supply 供应链: 原材料的获取和供应,支撑生产和交付。
-
Procurement 采购: 各种物资和服务的采购活动。
-
Manage Capital Investment 管理资本运作: (这是一个机密流程,但它肯定存在)。
-
Manage HR 管理人力资源: 人才的招聘、培养、激励等等,是企业最重要的资源。
-
Manage Finances 管理财经: 财务核算、资金管理、风险控制等等,确保企业的健康运转。
-
Manage BT&IT 管理业务变革&信息技术: 推动业务变革和IT系统的建设与优化。
-
Manage Business Support 管理基础支撑: 其他一些基础性的管理和支撑活动。
你看,通过这三个层级的划分,华为构建了一个全方位的流程网络,覆盖了从战略到执行,从客户到后台的每一个角落。但它又不是平均用力,而是把精力聚焦在最核心的运营流程上。因为这些流程直接创造价值,是企业生存和发展的根本。
其他流程,无论使能还是支撑,最终都是为了服务于这些运营流程,让它们跑得更快、更稳。
这就像一个特种部队,虽然有各种后勤保障、情报支持(使能和支撑流程),但所有的资源和能力,最终都要汇聚到最前线的作战部队(运营流程),去赢得最终的胜利。华为的流程体系,就是这样一套为“作战”而生、为“胜利”而构建的严密体系。
聊完了华为流程体系的演进和分类,我们再来深挖一下,这套体系为什么如此强大,它的“底层基因”到底是什么?如果把华为的流程体系比作一个人,那么这些关键特征就是他的性格、他的价值观、他的行事方式,是让他之所以成为“他”的根本原因。
这份文档为我们揭示了华为流程体系的六大关键特征,每一个都像一颗强劲的螺丝钉,牢牢地固定着这个庞大的系统:
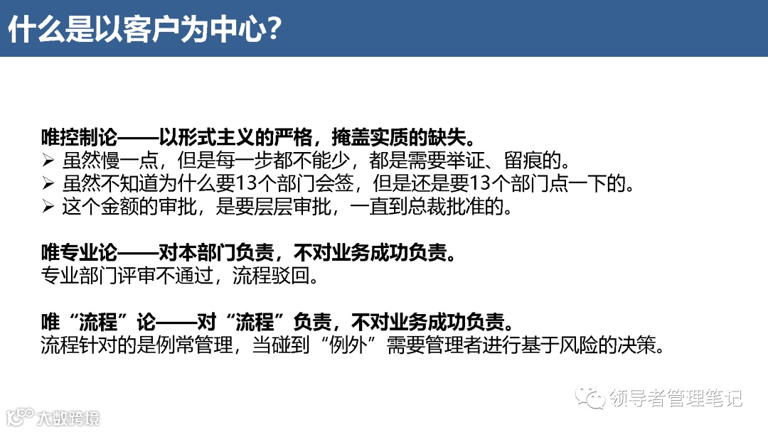
1. 【经营目标】以客户为中心:这是北极星,指引一切方向。
华为的流程体系不是为了“流程”而建,它的终极目标是“为客户创造价值”。
这就像一家餐厅,所有的流程设计——从采购食材、烹饪到服务——最终都是为了让顾客满意。如果一个流程不能直接或间接为客户创造价值,那它就是多余的,就应该被简化或砍掉。这是刻在骨子里的基因,决定了流程体系的出发点和归宿。
所有流程再造工程,都是围绕着这个最终结果展开,而不是拘泥于某个具体任务。
2. 【管理目标】结果导向:既要“多打粮食”,也要“增加土壤肥力”。
流程管理不是“差不多就行了”,它是有明确目标的。
任正非用非常形象的比喻来阐述:既要关注当下的“多打粮食”(比如销售收入、利润、高质量低成本的快速交付、高运营效率),也要着眼于未来的“增加土壤肥力”(比如战略贡献、客户满意度、有效管理经营风险)。这就像一个农民,既要今年的收成好,也要保证土地的肥力不下降,甚至能变得更肥沃,为明年的丰收打基础。
流程的有效性,最终要用这些“粮食”和“肥力”来衡量。
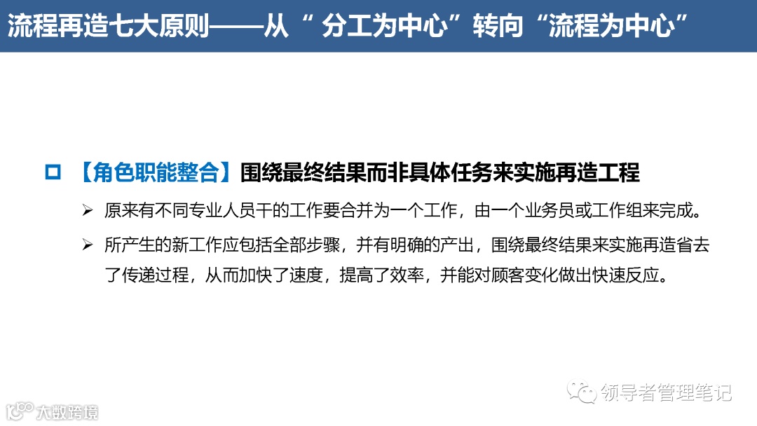
3. 【流程】端到端、集成:打破部门墙,让价值顺畅流动。
传统企业的流程往往是割裂的,每个部门只负责自己那一亩三分地,部门之间就像隔着一堵堵高墙。华为强调流程要“端到端”,也就是从客户的需求端开始,到最终客户满意为止,贯穿整个价值链。
同时,流程必须是“集成”的,让跨功能的团队能够并行工作,而不是串行。文档里提到了IPD、LTC、ISC等核心流程,它们都强调跨功能团队通过流程集成在一起。这就像把原来各自为政的河流,打通、汇聚成一条大江,让水(价值)能够顺畅无阻地流向大海(客户)。
更进一步,它强调让后续流程的人员参与到前端流程中,不是简单地集成结果,而是将平行工序连接起来,这大大提升了协作效率,减少了返工和摩擦。

4. 【组织】重量级跨功能团队:让听得见炮声的人呼唤炮火。
为了支撑“端到端、集成”的流程,组织结构也必须做出相应的调整。华为构建了“重量级跨功能团队”,这是非常有意思的一点。这些团队不像临时项目组那样松散,它们是正式组织,并且拥有真正的决策权和执行权。
文档中提到了IPD下的IPMT、PDT等团队,以及LTC下的“一线铁三角”组织(AR客户线、SR解决方案线和FR交付线)。这些团队的成员来自不同的功能部门,但他们不再仅仅对自己专业的线条负责,而是对整个流程的结果负责,责权利是统一的,“一荣俱荣,一损俱损”。
这彻底打破了传统功能部门的壁垒,让真正接近客户、理解业务的“听得见炮声的人”能够拥有决策权,“呼唤炮火”,快速响应市场变化。
5. 【决策、授权与监控】分层分级的运营体系:把权力给到离客户最近的地方。
随着企业规模的扩大,如果所有决策都集中在少数高层手里,效率会极其低下。华为通过分层分级的运营体系,将决策点下移,把权力授予一线业务团队。
这并不是说管理层放任不管,而是将控制融入到流程过程中,变事后监督为事中控制。文档里提到,按流程节点来赋权,时间和数据管理是围绕分层分级的评审和决策体系构建的,包括会议地图、议程和标准化的会议材料。
这就像一个指挥系统,最高层负责制定大方向,但具体的战术决策权下放到前线的指挥官,并且有一套清晰的沟通和监控机制,确保整个战役协调一致。
6. 【文化】流程文化:让流程融入血液,成为一种集体习惯。
流程体系不仅仅是纸上的规则,最终要靠人去执行。华为通过企业文化将流程和制度渗透到员工的行为级别,达到全员“统一思想、统一语言”,并固化到下意识的行为,形成合力。
这就像一个球队,再好的战术,也需要球员们通过反复训练,将其变成一种本能反应。华为通过持续改善活动,比如AAR(After Action Review)、复盘、质量回溯等,不断将成功的实践和经验教训固化到流程体系中。
这使得流程体系能够不断学习和进化,成为一种活的文化,融入每一个华为人的血液。
这六大特征相互支撑,共同构建了华为流程体系的强大基石。它们不仅仅是一些管理方法论的简单叠加,而是一个有机整体,是华为能够在激烈的全球竞争中脱颖而出、持续发展的“底层基因”。理解了这些,你或许就能更好地理解,为什么华为能够把“事”的逻辑做到极致,并以此驱动企业的持续增长。
结语
华为的流程体系建设与运营,是一项庞大而复杂的系统工程。它不仅仅是画流程图、写制度,更是将企业的战略意图、管理思想和文化价值观融入到每一个业务环节之中。这套体系并非僵化的条条框框,而是一个持续演进、自我优化的有机体。
它告诉我们,在追求高速增长的道路上,企业不能只顾着“踩油门”,更要构建一套强大的“刹车系统”和“导航系统”——流程体系。这套系统能够帮助企业在业务规模指数级膨胀的同时,依然保持运营的高效和管理的有序,最终实现可持续、高质量的增长。这,或许才是华为真正值得我们学习和借鉴的地方。
这份文档,只是揭示了华为流程体系的冰山一角。但即使是这一角,也足以让我们窥见其背后的深邃思考和长期主义的实践。在充满不确定性的商业世界,构建一套坚实可靠的流程体系,或许才是企业穿越迷雾、行稳致远的“不二法门”。




本PPT领取方式
获取PPT请扫描下方二维码

资料预览



































































































本PPT领取方式
获取PPT请扫描下方二维码

















《领导者管理笔记》筹备高端企业家实名付费社群“峯顶会:一号位”。面向:企业董事长/CEO/总经理/总裁、联合创始人/合伙人、COO/CTO/CMO等、事业部(群)总裁/总经理、董事(企业年营收不低于1000万)。定位:资源链接、管理&领导力交流、等价人脉建设、业务合作、思维碰撞。有兴趣加微信:New-leaders ,备注“一号位”。
THE END




欢迎加入10W+领导者社群

文章来源 :领导者养成笔记「ID:GoToLead 」,转载请公众号回复“转载”
版权说明 :我们尊重原创者版权,除我们确实无法确认作者外,我们都会注明作者和来源。在此向原创者表示感谢。本文所用视频、图片、文字如涉及作品版权问题,请第一时间告知,我们将根据您提供的证明材料确认版权立即删除内容;本文内容为原作者观点,并不代表本公众号赞同其观点和对其真实性负责。


