你好,我是张三峯。
麦肯锡的「七步成诗」是一套系统化的问题解决方法,核心包括:陈述问题(明确、具体且可行动)、分解问题(用逻辑树拆分,确保无重叠无遗漏)、淘汰非关键问题(聚焦重要议题,运用80/20原则)、制定详细工作计划(明确假设、分析方法、责任人及时间)、进行关键分析(以假设为导向,简化分析并灵活调整)、综合调查结果并建构论证(用情况-复杂性-解决方法、金字塔结构或选择方案树形图呈现)、讲述来龙去脉(将数据与论证串联成逻辑故事)。
该方法强调缜密思维可培养,而非天生,能有效助长灵感与创造力。
一、解决问题的核心认知
|
|
|
|---|---|
| 解决问题的高手是天生的,无法培养 | 善于解决问题是缜密系统化思维的产物,有才之士可通过学习获得,有序思维会助长灵感与创造力 |
二、七步成诗具体内容
1. 步骤1:陈述问题
-
定义:清晰界定需解决的问题,为后续步骤奠定基础。
-
关键特点(5点):
-
一个主导性问题或坚定假设
-
具体、不笼统
-
有内容(非事实罗列或无可争议主张)
-
可行动
-
以决策者下一步行动为重点
-
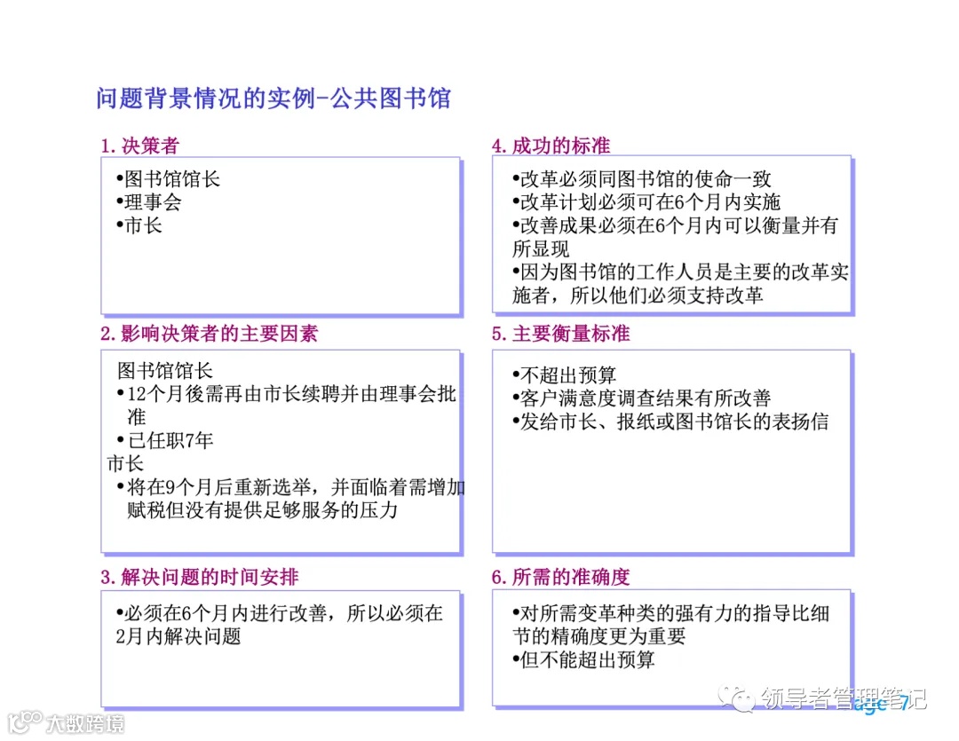
问题背景情况(6方面):
-
决策者及听众
-
影响决策者的主要因素
-
解决问题的时间(如公共图书馆需2个月内解决)
-
成功的标准(如公共图书馆改革需6个月内见效)
-
主要衡量标准(如客户满意度、不超预算)
-
所需准确度(如公共图书馆需方向明确,而非细节精确)
2. 步骤2:分解问题
-
工具:逻辑树(将问题拆解为分支,确保完整覆盖)。
-
作用(4点):
-
拆分问题为可解决的部分,区分轻重缓急
-
保证问题完整解决(无重叠、无遗漏)
-
帮助团队统一解决框架认知
-
协助运用组织框架及理论
-
类型(3种):
类型 描述 应用场景 推论式 先定义问题,再分部分,末梢为问句 找出问题根源 以假设为主 先提假设,再找原因验证/推翻 快速验证解决方案 问题图 列关键问题,用“是/否”回答,按行动逻辑排列 项目后段找选择方案
3. 步骤3:淘汰非关键问题
-
核心:聚焦重要问题,排除次要问题,避免资源浪费。
-
方法(6点):
-
反复推敲第一步(问题陈述)
-
在假设、理论与数据间来回验证
-
运用80/20原则(20%问题决定80%结果)
-
常问“那又会怎样”及“遗漏了什么”
-
困难分析时优先排除非关键问题
4. 步骤4:制定详细工作计划
-
要素(6项):
要素 定义 行动 问题 从逻辑树叶节点开始,明确“重要议题”与“未解决议题” 具体化、必要时细分 假设 对解决方案的推测,含“是/否”的原因 结合前线、自身及团队想法,调整分析顺序 分析工作 验证假设的过程 决定分析深度、方法(简单/复杂) 来源 数据出处 寻找既有资料,确定分析方法 职责/时间 负责人及时间安排 明确分工与时间表 最终产品 诊断结果 画草图、写前因后果 -
最佳做法(5点):提早开始、经常修改、具体分析、团队协作、按80/20原则交付。
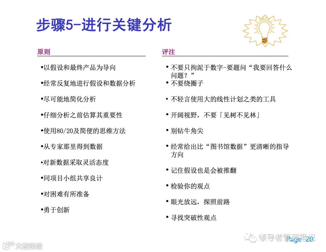
5. 步骤5:进行关键分析
-
原则(10点):
-
以假设和最终产品为导向
-
反复进行假设与数据分析
-
简化分析(避免复杂方法)
-
先估算重要性,再深入分析
-
运用80/20及简便思维
-
从专家处获取数据
-
灵活对待新数据(修改假设)
-
共享团队良计
-
准备应对困难
-
勇于创新
-
注意事项:不局限于数字,不钻牛角尖,检验观点,记录工作文档。
6. 步骤6:综合调查结果并建构论证
-
方法(3种):
-
情况-复杂性-解决方法:陈述现状→列困难→提方案(如公共图书馆实例)
-
金字塔结构:主结论→子论点→辅助数据(公共图书馆金字塔论证架构)
-
选择方案树形图:以“是/否”问题分支,推导行动方案(如图书馆经费与服务改善的选择)
7. 步骤7:讲述来龙去脉
-
核心:将分析结果与论证用图表讯息串联成逻辑故事,确保决策者理解。
-
做法:画论点完整结构,用每张图表上方的文字形成有说服力的叙事。



本PPT领取方式
获取PPT请扫描下方二维码
资料预览































本PPT领取方式
获取PPT请扫描下方二维码






THE END





欢迎加入10W+领导者社群

文章来源 :领导者养成笔记「ID:GoToLead 」,转载请公众号回复“转载”
版权说明 :我们尊重原创者版权,除我们确实无法确认作者外,我们都会注明作者和来源。在此向原创者表示感谢。本文所用视频、图片、文字如涉及作品版权问题,请第一时间告知,我们将根据您提供的证明材料确认版权立即删除内容;本文内容为原作者观点,并不代表本公众号赞同其观点和对其真实性负责。


