领导者管理笔记
重要消息:微信公众号又改版了,即便我每天都按时发文,你也可能收不到信息,甚至可能永久失联。唯一的办法就是把“领导者管理笔记”公号设置星标☆,这样才能每天照常收到文章。加(微信:New-leaders)进管理交流群。
在现代社会中,无论是企业管理还是个人关系,沟通都是不可或缺的一部分。然而,沟通的效率和质量往往决定了问题解决的速度和人际关系的和谐程度。
南勇在其PPT《共情沟通技巧-如何让沟通具有超强穿透力》中,深入探讨了如何通过共情沟通技巧提升沟通的穿透力,从而解决沟通中的问题和矛盾。
沟通的本质:追求“上上策”的高效途径
沟通不仅仅是信息的传递,更是解决问题和协调利益的过程。沟通应该追求“上上策”,即以最低的成本解决矛盾。
“沟”的原则
沟通是解决矛盾的最佳办法。为了缩小沟通的鸿沟,我们需要遵循三个原则:频度原则、分寸原则和共情原则。这些原则要求我们在沟通时,要适时、适度,并且能够站在对方的角度思考问题。
“通”的逻辑
共情的基础是共赢。在沟通过程中,任何强调牺牲的企图和行为都是错误的。沟通的目的是为了协调和解决冲突,让当事人都能获得最大化的利益。
沟通的技巧:
说服
说服是一种艺术,说服他人需要逻辑上的犀利和充分的理由。要想让别人接受我们的沟通条件,我们必须展现出强大的逻辑和共情能力。
愿景
个人魅力是说服他人的关键因素之一。我们应该善于利用个人魅力,让他人更容易接受我们提出的沟通条件。
信用
信用是沟通的基础。要想让别人接受我们的沟通条件,我们必须确保拥有良好的信用记录。一个人如果没有信用,那么他的沟通就缺乏说服力。



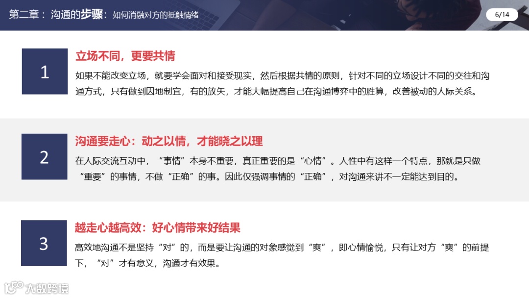
沟通的步骤:消融抵触情绪
有效的沟通需要我们能够消融对方的抵触情绪。我们可以通过延长沟通时间、改善态度、增加沟通频率、建立亲密关系、放松状态、拓宽话题范围和深化内容等方式,来促进深度沟通。
要消融对方的抵触情绪,我们需要通过以下步骤:
-时间要长一点:延长沟通时间,让对方有足够的时间表达自己的观点。
-态度要好一点:保持积极和友好的态度,让对方感到舒适。
-频率要多一点:增加沟通的频率,以建立更紧密的联系。
-关系要亲密一点:建立亲密的关系,让对方感到被理解和尊重。
-状态要放松一点:在放松的状态下进行沟通,有助于打开心扉。
-话题要宽泛一点:拓宽话题范围,让对方有更多的表达空间。
-内容要深刻一点:深入探讨话题,以促进更深层次的沟通。









THE END




欢迎加入10W+领导者社群

文章来源 :领导者养成笔记「ID:GoToLead 」,转载请公众号回复“转载”
版权说明 :我们尊重原创者版权,除我们确实无法确认作者外,我们都会注明作者和来源。在此向原创者表示感谢。本文所用视频、图片、文字如涉及作品版权问题,请第一时间告知,我们将根据您提供的证明材料确认版权立即删除内容;本文内容为原作者观点,并不代表本公众号赞同其观点和对其真实性负责。


