领导者管理笔记
重要消息:微信公众号又改版了,即便我每天都按时发文,你也可能收不到信息,甚至可能永久失联。唯一的办法就是把“领导者管理笔记”公号设置星标☆,这样才能每天照常收到文章。加(微信:New-leaders)进管理交流群。
来源:新商业思想库「ID:NewBusinessReview 」
投稿/培训/合作 | Cainiaoo(微信)

相信很多小伙伴对“项目管理”这个词都不陌生,尤其是职场打工人,无论做什么岗位,可能工作中都会应用到一些项目管理知识。
项目管理是第二次世界大战后期发展起来的重大新管理技术之一,最早起源于美国。有代表性的项目管理技术比如关键路径法(CPM)、计划评审技术(PERT)、甘特图(Gantt chart)等。
项目是在限定的资源及限定的时间内需完成的一次性任务。具体可以是一项工程、服务、研究课题及活动等。项目管理是运用管理的知识、工具、技术于项目活动上,来达成解决项目的问题或达成项目的需求。所谓管理包含领导(leading)、组织(organizing)、用人(staffing)、计划(planning)、控制(controlling)等五项主要工作。
随着经济的发展,项目管理也成了由刚开始的几家大型企业引入变成了职场人的必备素养。尤其是被誉为“国内项目管理天花板”的华为,在20多年的管理实战中总结出来的10大模板,给PM带来团队工作系统化的能力。
今天就给大家详细聊聊华为项目管理10大模板!
1.项目组成员表
2.项目策划/任务书
3.WBS-任务分解图
4.项目进度计划表-甘特图
5.项目风险管理表
6.项目沟通计划表
7.项目会议纪要表
8.项目状态报告表
9.项目变更管理表
10.项目总结表
项目组成员表
记录项目组人员、角色、部门、任务、时间等关键信息。

我们都知道,项目组的成员,通常都来自不同部门,研发部的、技术部、PMO、领导、业务部等等,因为项目的存在,这些成员,临时组建成为一支团队。通过这张表,就把所有项目成员的职责明晰起来,责任到人!
团队管理中,最怕的,就是职责不清,尤其是,项目经理权力有限的情况下。大家都不知道哪些是分内事,哪些是别人的事;容易的事情,大家抢着干;麻烦的事情,大家相互推诿,这对团队管理来说,是非常致命。因此,还是白纸黑字,列出来、写清楚;
在制作成员表时,还要几个注意事项:
①要列出所有项目成员,如,总监、部门经理、PMO、QA、技术、研发、测试、配置等;要注意,千万别漏掉了领导,项目的重大决策权,实际上,还在领导手里;
②项目角色和职责,这里指的是该成员在项目组中的角色,而非实际职能部门中的本职岗位。在项目组中,每个人必须都有一个明确的角色和职责,并且不能重复,当然,这需要的项目开始前,就已经沟通好了的,而不是PM拍脑袋写出来的。
综上所述,《项目组成员表》就是,花名册+管理工具+承诺书!
获取资料请扫描下方二维码

项目策划/任务书
项目策划书是指对某个未来的项目进行策划,并展现给项目负责人的文本。

项目策划书的基本框架是包容策划所有内容的“容器”,它会因项目的不同而不同,但同一类项目会有一定的相似性。比如介绍项目基本情况、简略描述是个什么项目、列出项目里程碑计划、设定评价标准、项目假定和约束条件、列举项目主要干系人等。
WBS-任务分解图
工作分解结构(简称WBS)就是把一个项目,按一定的原则分解,项目分解成任务,任务再分解成一项项工作,再把一项项工作分配到每个人的日常活动中,直到分解不下去为止。即:项目→任务→工作→日常活动。

WBS以可交付成果为导向,对项目要素进行的分组,它归纳和定义了项目的整个工作范围,每下降一层代表对项目工作的更详细定义。WBS总是处于计划过程的中心,也是制定进度计划、资源需求、成本预算、风险管理计划和采购计划等的重要基础。
以下3个任务分解原则非常重要哟:
①将主体目标逐步细化分解,最底层的日常活动可直接分派到个人去完成;
②每个任务原则上要求分解到不能再细分为止;
③日常活动要对应到人、时间和资金投入。
任务分解的标准主要有以下2个:
①分解后的活动结构清晰,从树根到树叶,一目了然,尽量避免盘根错节;
②逻辑上形成一个大的活动,集成了所有的关键因素包含临时的里程碑和监控点,所有活动全部定义清楚,要细化到人、时间和资金投入。
项目进度计划表-甘特图
甘特图以图示通过活动列表和时间刻度表示出特定项目的顺序与持续时间。

甘特图(Gantt chart)又称为横道图、条状图(Bar chart)。其通过条状图来显示项目、进度和其他时间相关的系统进展的内在关系随着时间进展的情况。以提出者亨利·劳伦斯·甘特(Henry Laurence Gantt)先生的名字命名。
甘特图在现代的项目管理里,被广泛的应用。它可以让你预测时间、成本、数量及质量上的结果并回到开始。它也能帮助你考虑人力、资源、日期、项目中重复的要素和关键的部分,以直观的看到任务的进展情况,资源的利用率等。
如何绘制甘特图:
1、明确项目牵涉到的各项活动、项目。内容包括项目名称(包括顺序)、开始时间、工期,任务类型(依赖/决定性)和依赖于哪一项任务。
2、创建甘特图草图。将所有的项目按照开始时间、工期标注到甘特图上。
3、确定项目活动依赖关系及时序进度。使用草图,按照项目的类型将项目联系起来,并安排项目进度。
项目风险管理表
判断项目经理能力高低的一项重要标准,就是风险的管控能力。厉害的项目经理,总能,提前识别风险,并预防风险的发生;风险发生时,PM也能第一时间采取行动,降低/消除风险造成的负面影响,甚至是,将风险转为机遇。
风险管理的内容,包含了,规划风险管理、识别风险、分析风险、规划与实施应对计划及日常的监督等内容。那么风险管理,如何才能有效落地呢?
答案就是《项目风险管理表》!

《项目风险管理表》,包含了两个部分内容:
①项目基本情况:内容包含,项目名称、项目编号、制作人、审核人、项目经理、制作日期几个栏目要素,都是项目基本信息,用于标识具体项目。
②风险管理表:
I 判断准则:就是风险发生概率的判断标准,一般公司都会有各自的标准。如,示例中的标准,60%以上为高风险、30-60%为中风险、30%以下为低风险;也可以使用10分制作为标准。该标准,将指导项目组,量化、分级(高、中、低)地管理项目的风险项;
II 风险管理列表:项目经理需要把所有识别到的风险项罗列到表格中,评估每个风险项的发生概率、影响程度,综合得出该风险项的等级,并针对每个具体的风险项,制订相应的响应计划,同时,为每个风险项,指定责任人/执行人。在项目实施过程中,需要实时跟踪每个风险项的状态(开打/关闭),并实时更新到风险管理列表中。
《项目风险管理表》几个使用要点:
要点①、实时更新:该表格不是一次性填完就完事了,需要实时跟踪维护,如,新发现的风险项、等级的变更、状态等信息,都要及时更新;
要点②、风险等级颜色凸显:推荐在表格中,添加颜色标识,对高中低三种等级进行不同颜色标识提醒,如,高风险等级用红色、中风险等级用黄色、低风险等级用绿色等;
要点③、每个风险项要指定责任人:管理的基础,就是职责清晰,每个工作包要有责任人,风险项也得有责任人,负责日常的跟踪工作;
要点④、日常的项目沟通内容:风险的管理内容,要体现在日常的项目管理中,如,项目的周例会/周报上/阶段汇报等。
获取资料请扫描下方二维码

项目沟通计划表
通过此表制定项目相关沟通方案。

沟通计划包括决定项目成员的信息和沟通需求:谁需要什么信息、什么时候需要、怎么获得。对于大多数项目,沟通计划的大部分工作作为项目前期阶段的一部分来完成。然而本过程的结果在项目进行中应时常被复查和修订(如有需要)以确保持续的应用性。
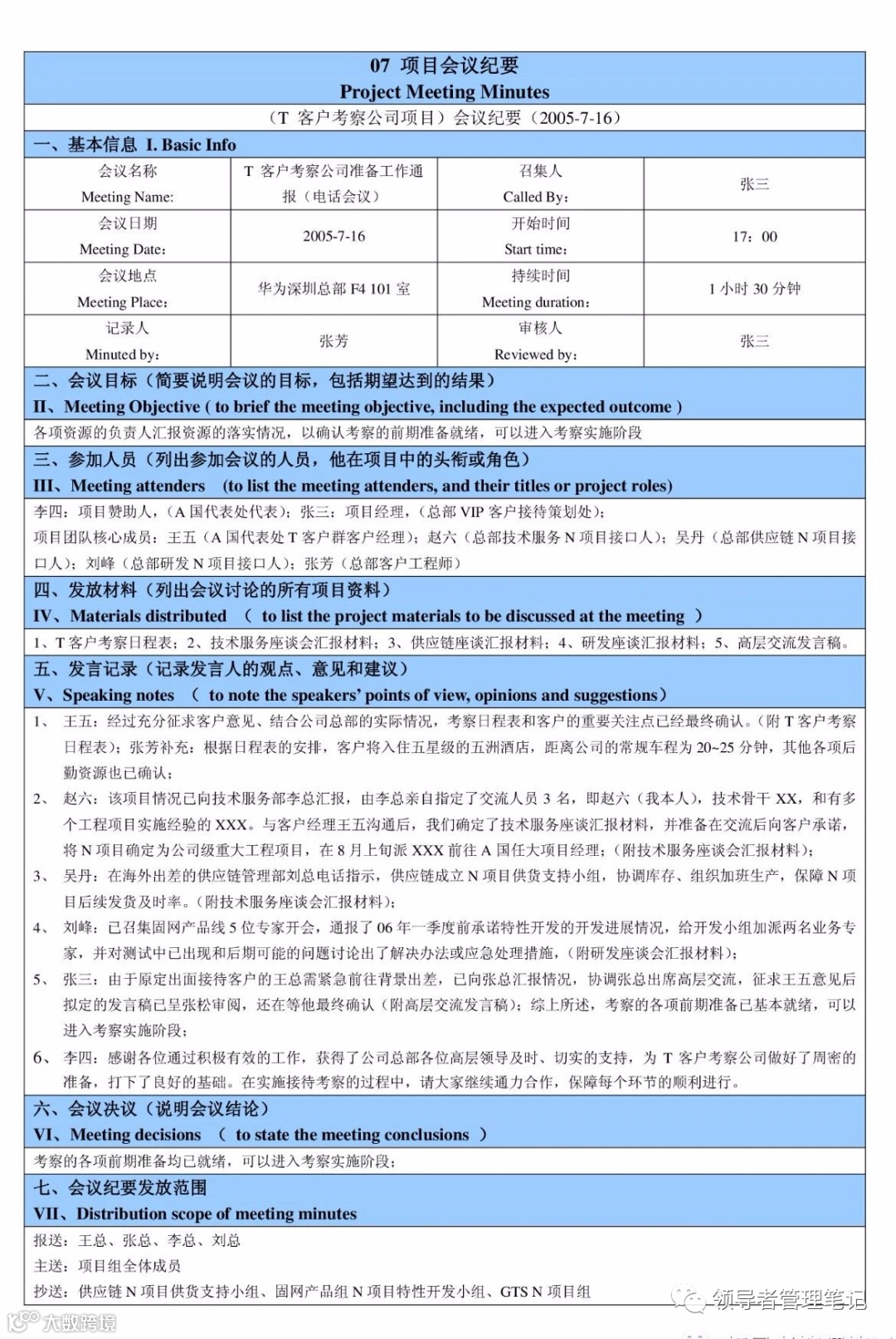
项目会议纪要表
记录会议目标、参会人员、会议决议等关键信息。

《项目会议纪要表》几大关键内容:
①会议基本信息(名称、日期、地点等)
②会议目标,说明开会希望达到的结果,以免出现会议偏航问题
③参会人员,需要注明参会人的职责或头衔
④会议材料,列出会议讨论的项目资料
⑤发言记录,记录发言人的观点、意见和建议
⑥会议决议,记录会议的成果并根据决议追踪项目成员工作进展
⑦会议纪要发放范围,注明会议纪要表的抄送人、主送人和报送人。
项目状态报告表
定期地、主动地向公司、甲方汇报项目的实施状态这就是《项目状态报告表》。

通过《项目状态报告》这张工具表,定期(每周/月)向领导/甲方/PMO汇报项目的进展情况:
①当前周期项目总结:项目是否顺利?进度是否正常?
②当前周期的工作回顾:当前这个周期都有哪些任务,是否都完成了?
③未来工作计划:项目组下一步的工作计划是什么,要做哪些事?
④预算与实际对比情况:截至当前,成本/费用/人力是否符合预期?
⑤上一周期问题是否跟进:上一阶段遗留的问题是否解决了?
⑥有何新风险:新识别了什么风险?出现了什么新问题?
⑦是否需要帮助:是否需要公司的支持?
在使用《项目状态报告》时,要注意如下要点:
要点①报告每个周期制作一份,并且存档;
要点②报告要有连贯性:每个周期的报告都是相互关联的;
要点③《状态报告》、《WBS表》、《进度计划表》相互验证;
要点④《报告》的编写需要项目组内先达成共识。
项目变更管理表
项目变更管理表是为了建立变更的管理机制,让变更变得可控,从而保证项目的顺利实施。

项目变更管理表主要记录以下几项信息:
记录历史的变更信息:什么时候,哪个阶段,发生过什么变更,谁申请,谁审批?
变更的内容:为何要变更,变更什么内容,谁申请的?
变更的影响分析:变更的影响范围有多大,对成本/进度/资源都有何影响?
不变更的影响:如果拒绝变更,会有何影响?
审批人:是否同意变更,谁审批的,什么意见?
项目总结表
把项目实施过程中的经验教训,总结出来,白纸黑字,记录下来,传承下去,付诸行动,持续改进!

大家都知道的,不管是公司,还是个人,要不断地提升,就要不断地进行总结与改进,再总结再改进,如此循环,通过不断地总结与改进,改善我们的工作方法、优化工作流程、提升工作效率。
这就是PDCA基本思路,通过一个个的PDCA循环,实现持续地提升,做项目也是如此。
每做完一个项目,我们都应该对项目进行一次全面的总结,回顾项目的实施过程,找出哪些地方做得好,哪些地方需要改进,哪些可以复用,哪些可以借鉴,哪些需要规避,哪些弯路可以少走等等,总结每个项目中,可以保留传承下来的经验教训,不断累积经验,实现个人、团队、公司的共同能力提升。这就是《项目总结表》的意义!
项目总结表,包含了项目基本情况、完成情况总结、经验与教训总结、签字落款几项内容。
①项目基本情况:内容有,项目名称、项目编号、制作人、审核人、项目经理、制作日期。
这些都是项目的基本信息,每张工具表上都有的内容,用于标识具体的项目。
②项目完成情况总结:从时间、成本、交付结果3个维度上对项目过程进行回顾、分析和总结。回顾下计划是什么样子的,实际上又是怎样的,通过对比计划与实际,分析两者是否存在差异,并找出存在差异的原因。
维度1.时间总结:开始时间、计划完成日期、实际完成日期、时间差异分析;维度2. 成本总结:计划费用、实际费用、成本差异;维度3. 交付结果总结:计划交付结果、实际交付结果、未交付结果、交付结果差异分析。
③项目经验、教训总结:分条列项,把总结得到的经验和教训列出来,这是这张表的核心内容。
1.从这个项目,每个人都学到了些什么?2.对类似问题的处理,有何建议?3.有哪些可以帮助改善工作流程、工作方法、工具模板的?
④签字确认:项目赞助人与项目经理的签字确认。
以上就是华为项目管理10大模板,所有模板都有电子版,可以直接套用!扫描下方二维码领取~
获取资料请扫描下方二维码

@THE END





欢迎加入10W+领导者社群
文章来源 :领导者养成笔记「ID:GoToLead 」,转载请公众号回复“转载”
版权说明 :我们尊重原创者版权,除我们确实无法确认作者外,我们都会注明作者和来源。在此向原创者表示感谢。本文所用视频、图片、文字如涉及作品版权问题,请第一时间告知,我们将根据您提供的证明材料确认版权立即删除内容;本文内容为原作者观点,并不代表本公众号赞同其观点和对其真实性负责.

