领导者管理笔记
重要消息:微信公众号又改版了,即便我每天都按时发文,你也可能收不到信息,甚至可能永久失联。唯一的办法就是把“领导者管理笔记”公号设置星标☆,这样才能每天照常收到文章。加(微信:New-leaders)进管理交流群。
▼
核心提炼《DeepSeek:从入门到精通》是由清华大学新闻与传播学院新媒体研究中心元宇宙文化实验室编写的关于DeepSeek人工智能平台的详细介绍和使用指南。
该文档从DeepSeek的基本概念、功能、应用场景到如何高效使用等方面进行了全面介绍,并提供了丰富的实战技巧和提示语设计策略。
文案写作的提示语设计、营销策划的提示语设计、玩转微信公众号、布局小红书种草文案、掌握抖音短视频……
▼
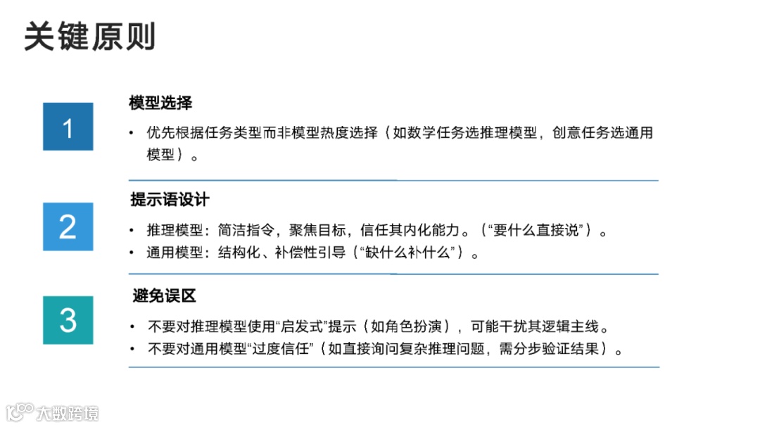
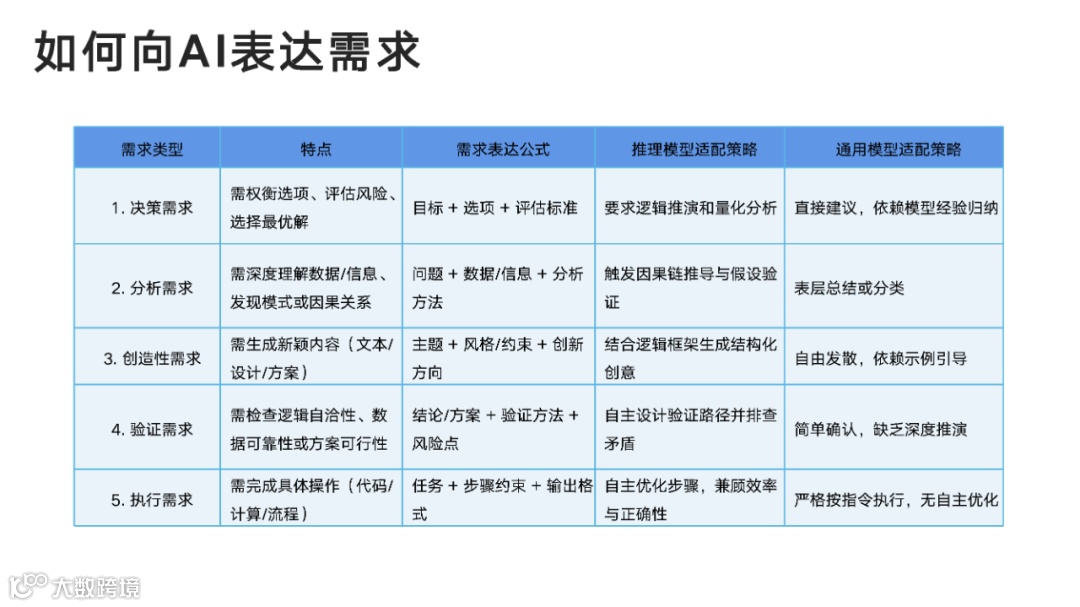
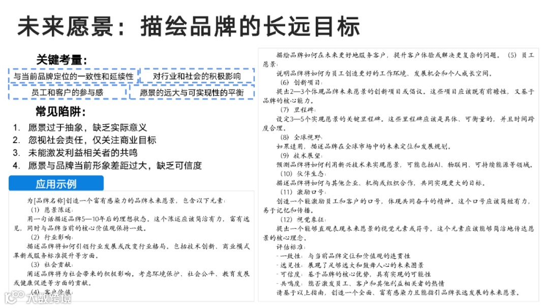
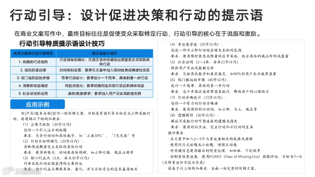
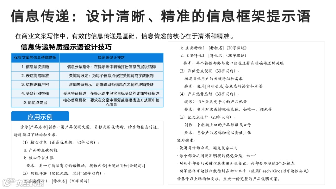
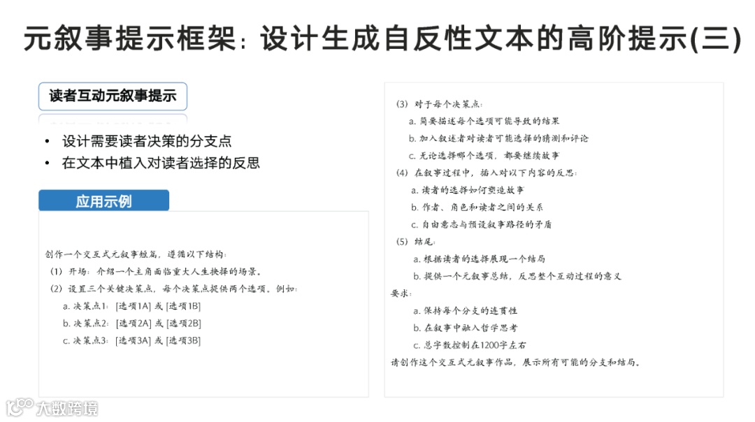
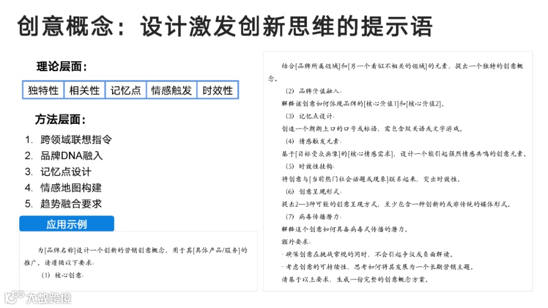
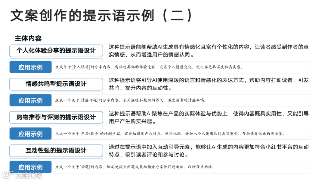
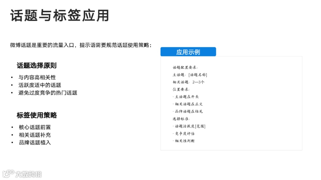
部分展示
资料领取方式
获取资料请扫描下方二维码

资料预览
资料领取方式
获取资料请扫描下方二维码

▼
报告下载
方式①点击下方链接下载
方式②直接戳“阅读原文”加入星球下载
▼
@THE END





欢迎加入10W+领导者社群
文章来源 :领导者养成笔记「ID:GoToLead 」,转载请公众号回复“转载”
版权说明 :我们尊重原创者版权,除我们确实无法确认作者外,我们都会注明作者和来源。在此向原创者表示感谢。本文所用视频、图片、文字如涉及作品版权问题,请第一时间告知,我们将根据您提供的证明材料确认版权立即删除内容;本文内容为原作者观点,并不代表本公众号赞同其观点和对其真实性负责。

