大数跨境

麦肯锡内部流出!50张干货图解暴击职场焦虑 手把手教你用咨询巨头思维干翻难题

麦肯锡内部流出!50张干货图解暴击职场焦虑 手把手教你用咨询巨头思维干翻难题 领导者管理笔记
2025-09-01
0

领导者管理笔记

消息微信公众号又改版了即便我每天都按时发文,你也可能收不到信,甚至可能永久失联。唯一的办法就是把“领导者管理笔记”公号设置星标☆,这样才能每天照常收到文章加(微信:New-leaders)进管理交流群

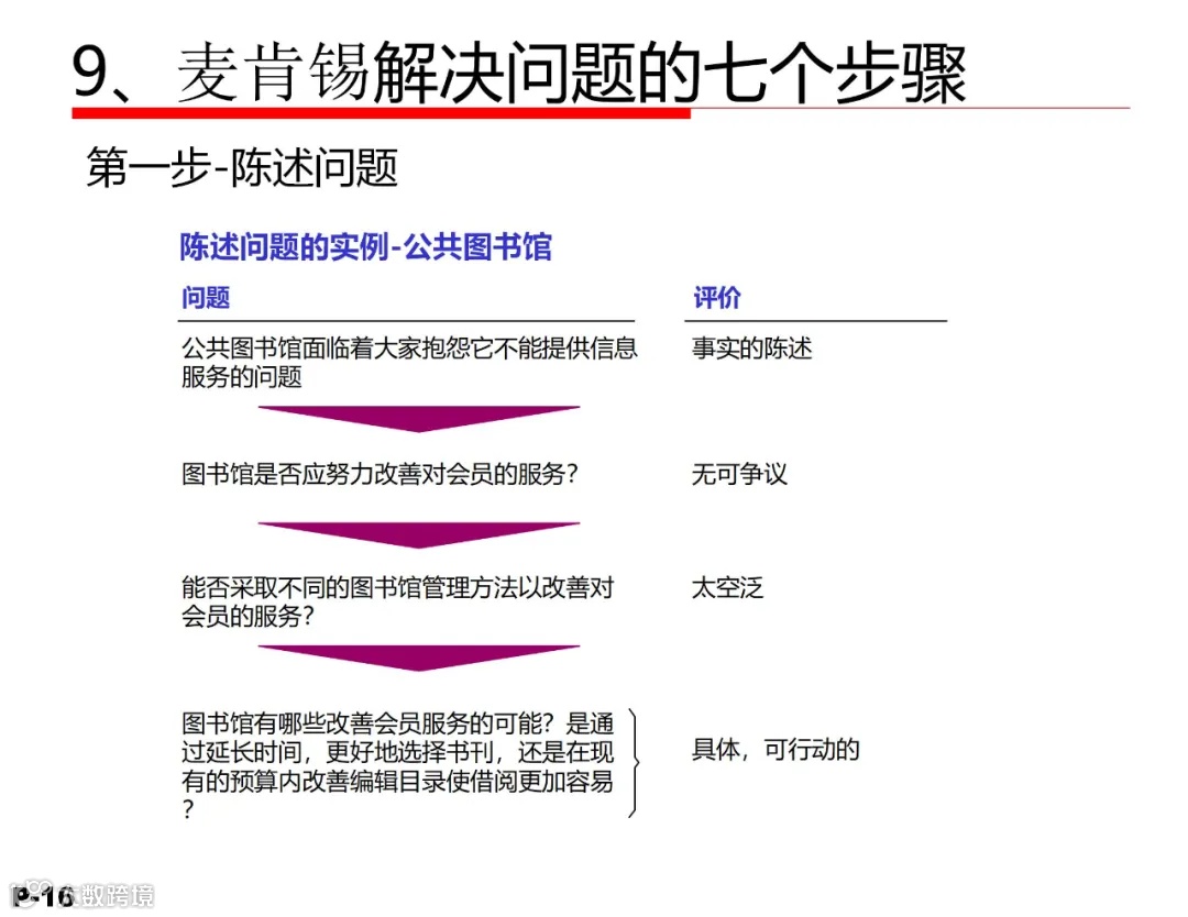
图片
图片
图片
图片
图片
图片
图片
图片
图片
图片
图片
图片
图片
图片
图片



图片
图片
图片
图片
图片
图片
图片
图片
图片
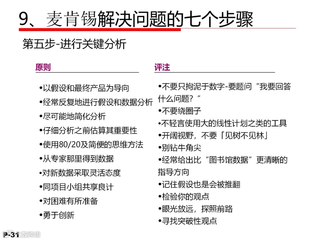
图片
图片
图片
图片
图片
图片


图片
图片
图片
图片
图片
图片
图片
图片
图片
图片
图片
图片
图片
图片
图片



图片



THE END




图片

图片

应广大粉丝要求,我们建立了一个【领导者管理交流群】,小伙伴们热情踊跃,目前人数已经上万人了,不能直接进群啦,想要进群的添加小编微信,拉你进群。两个添加其一即可!

图片

图片

欢迎加入10W+领导者社群

图片


文章来源 领导者养成笔记「ID:GoToLead 」,转载请公众号回复“转载

版权说明 我们尊重原创者版权,除我们确实无法确认作者外,我们都会注明作者和来源。在此向原创者表示感谢。本文所用视频、图片、文字如涉及作品版权问题,请第一时间告知,我们将根据您提供的证明材料确认版权立即删除内容;本文内容为原作者观点,并不代表本公众号赞同其观点和对其真实性负责。

【声明】内容源于网络
0
0
领导者管理笔记
关注我,与100万领导者一起学组织和管理。张三峯,15年500强高层管理经验,“人人都是领导者“理念推动者,“商业新知”管理十佳创作者,多家公司管理咨询顾问。
内容 7624
粉丝 0
领导者管理笔记 关注我,与100万领导者一起学组织和管理。张三峯,15年500强高层管理经验,“人人都是领导者“理念推动者,“商业新知”管理十佳创作者,多家公司管理咨询顾问。
总阅读9.9k
粉丝0
内容7.6k