
该培训课件围绕企业干部管理能力提升构建四大核心模块,涵盖:
1,管理干部角色认知(含罗伯特·卡茨的技术性、人际性、概念性三大技能及各层级占比差异,管理者的人际/信息/决策三大角色,“圈内用德、圈外用才”的用人原则与品德、心理等五维度德绩评价)、
2,管理能力与技巧提升(聚焦计划、组织、领导、控制四大管理环节,明确目标设定方法、组织设计原则、控制类型及授权时机与方法)、
3,执行力实践(强调执行力的执行能力、动机、态度三要素,好制度的重要性、破窗理论与“次次做对”的敬业精神,及基于管理平台的有效控制与节奏纠偏)、
4,人工效能与激励(包含企业“开源节流”盈利模式,核心员工管理、平行职业阶梯构建,恐惧/诱因/人性三种激励法,及奚恺元博士提出的“涨薪不如发奖金”等十大员工行为激励规律),为干部管理能力提升提供系统框架。
01
管理干部角色认知
1. 企业管理实质
企业管理是对“系统”的管控,系统分为三类:
-
白箱系统:信息完全透明;
-
黑箱系统:信息完全未知;
-
灰箱系统:信息不对称,核心能力是“从已知信息判断未知信息”。
2. 管理干部的技能结构(罗伯特·卡茨三大技能)
不同层级干部技能需求差异显著,具体占比如下:
|
|
|
|
|
|---|---|---|---|
|
|
|
|
|
|
|
|
|
|
|
|
|
|
|
-
高层:侧重概念性技能(战略思考);
-
中层:侧重人际性技能(协调传导);
-
低层:侧重技术性技能(业务执行)。
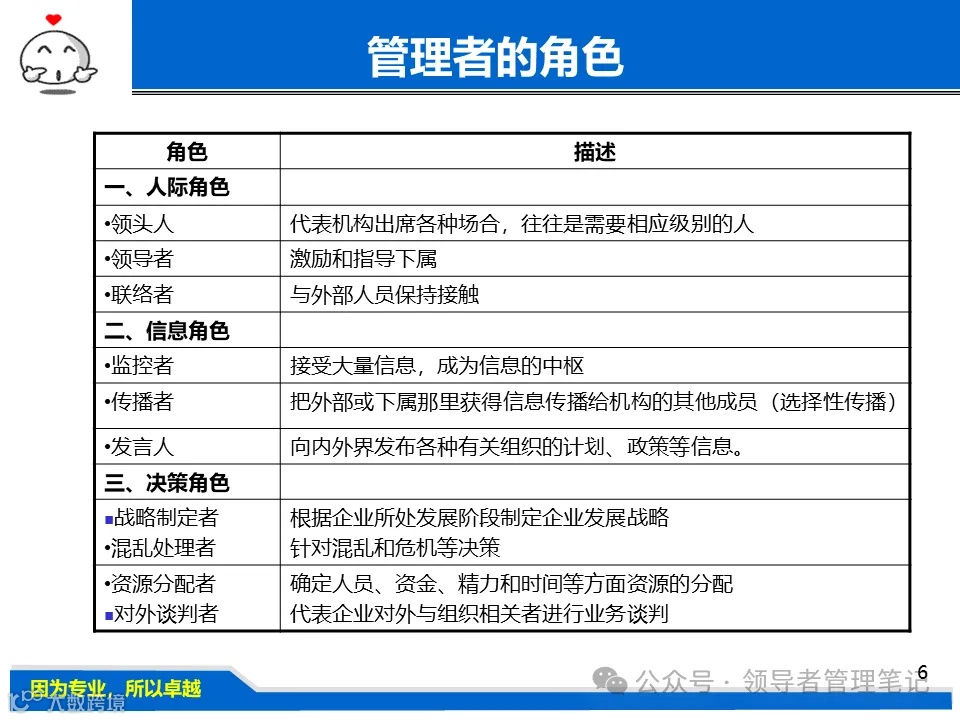
3. 管理者的三大角色
|
|
|
|
|---|---|---|
|
|
|
|
|
|
|
|
|
|
|
|
|
|
|
|
|
|
|
|
|
|
|
|
|
|
|
|
|
|
|
|
|
|
|
|
|
|
|
|
4. 管理干部的用人原则
-
核心原则:圈内用德,圈外用才;
-
优先级:先“儿子”(核心团队成员),后“女婿”(外部人员);
-
培养方式:亦师亦友帮助下属提升,给予第二次机会;对价值观不符者,必要时“请走”。
5. 管理干部的德与绩评价(五维度)
|
|
|
|
|---|---|---|
|
|
|
|
|
|
|
|
|
|
|
|
|
|
|
|
|
|
|
|
02
管理能力与技巧提升
1. 企业管理四大环节
-
计划:给下属清晰目标
-
保守目标 = (A + B + 4C)/6(A:最好结果,B:最差结果,C:最可能结果); -
先进可接受目标 = 保守目标 × 1.1 - 1.3。 -
目标特性:渐进性、指标化、个人分解、明确远景;
-
目标压力计算:
-
组织:构建高效架构
-
产品部门化(事业部)结构:按产品划分部门,如甲/乙产品部; -
直线-职能制结构:厂长→职能科室→车间→班组长,兼顾直线指挥与职能支持。 -
组织设计四大原则:
① “庙与和尚”匹配(岗位-人员适配);② 权责对等;③ 命令统一(避免多头领导);④ 组织结构决定功能;
-
典型组织结构:
-
领导:激发团队效能
-
领导与管理的区别:管理依托制度,领导依托个人权力/专长;
-
年龄与生理能力关系(数据证明18-29岁为黄金期):
年龄区间 知觉 记忆 比较和判断力 动作和反应速度 10-17 100 95 72 88 18-29 95 100 100 100 30-49 93 92 100 97 50-69 76 83 87 92 70-89 46 55 67 71 -
控制:确保目标落地
-
预先控制:偏差产生前防范(如质量预警);
-
现场控制:实时指导(如生产5S、工作方法纠正);
-
成果控制:事后总结(如财务分析、绩效评价);
-
控制的必要性:应对环境变化、管理权力分散、工作能力差异;
-
控制类型:
-
控制四大要求:适时、适度、客观、弹性。
2. 授权管理:释放管理精力
-
可授权与不可授权的工作划分:
可授权的工作 不可授权的工作 日常工作及专业技术型工作 人事问题(激励、员工士气) 下达目标 任务的最终职责 收集事实与数据 维护纪律和制度 可代表其身份的工作 发展及培养部下 解决部门间的冲突 准备报告 特定领域中的决定 监管项目 -
授权的5个关键时机:
① 自己不想做的事;② 自己没时间做的事(预留1倍缓冲时间);③ 别人能做得更好的事;④ 自己擅长但未充分利用才能的事;⑤ 下属需积累经验的事;
-
有效授权三步骤:详述需求(书面确认共识)→ 提供支持(预算、工具、咨询)→ 评估结果(不干预过程)。
03
执行力实践
1. 执行力的核心构成
执行力 = 执行能力 + 执行动机 + 执行态度,需通过“有效促进”(节奏把控)和“有效控制”(偏差纠正)提升。
2. 制度对执行力的影响
-
好制度:引导人做对事,减少合作中的疑心与轻信;
-
坏制度:存在重大漏洞或双重标准,导致“好制度让坏人变傻,坏制度让好人变傻”;
-
平衡原则:制度是“齿轮咬合”(规范流程),感情是“齿轮润滑”(氛围维护),二者缺一不可。
3. 关键理论与行为引导
-
破窗理论(美国心理学家詹巴斗):小破坏不及时制止,会引发更多破坏,管理中需“防微杜渐”;
-
敬业精神:
-
两层境界:① 拿人钱财,与人消灾;② 把工作当自己的事;
-
培养方法:以“老板心态”对待公司,长期形成习惯;
-
执行力底线:不是一次做对,而是次次做对,拒绝侥幸心理(运气无复制性)。
4. 执行力的保障措施
-
有效控制:依托“系统化、一致化、权威化”的管理平台;
-
有效促进:领导者把控“节奏”(工作基调和速度),以“阶段性目标”为基准纠偏,依托管理技巧和技术落地。
04
人工效能与激励
1. 当代企业盈利模式(开源节流)
-
开源:新产品利润空间、产业链上游收益、产业链下游收益;
-
节流:采购成本、生产基础设施成本、固定成本、可变成本、人工成本、流程成本。
2. 人工效能提升的4个关键方向
-
组织学习:构建学习型组织,员工学“有用知识”,实现素质均衡;
-
核心员工管理:聚焦有知识/技能者,关注其忠诚度、工作关系,优化流程;
-
平行职业阶梯:打破“唯管理岗”倾向,非管理岗与管理岗薪酬对等,管理者为支持者;
-
持续培训:“培训、培训、再培训”是绩效提升的永恒主题。
3. 激励体系设计
-
激励理论分类:
① 内容型(需求理论);② 过程型(目标设置、期望、公平理论);③ 改造型(挫折、强化理论);
-
员工认知特点(《追求卓越》数据):98%认为自身领导才能高于平均水平(实际约50%),存在高估倾向;
-
三种核心激励法:
激励类型 具体方式 应用原则 恐惧激励法 惩戒、责骂恐吓、降级降薪、革职、削权、冰冻不重用 5原则:事先告知、即时惩戒等 诱因激励法 加薪、奖金、红利、特别津贴、奖励性福利、分红入股 优先发奖金(变动刺激强) 人性激励法 成就感、被肯定、兴趣、责任与权力、挑战性环境、荣誉 5法宝:信任、尊重、关怀等 -
激励应用核心原则:丰富的“人性激励”、足够的“诱因激励”、最少的“恐惧激励”;
-
奚恺元博士十大激励规律(核心要点):
-
福利送物品比发现金好(选员工“想买却不好意思”的物品);
-
涨工资不如发奖金(不定期奖金刺激更强,企业财务灵活);
-
中高层工资不公开(避免高估能力导致不满),基层公开(强调公平);
-
慢奖励不如快奖励(里程碑节点及时奖励);
-
好事情早说(延长快乐等待期)。







领取方式
获取资料请扫描下方二维码

资料预览
























































领取方式
获取资料请扫描下方二维码





THE END




欢迎加入10W+领导者社群
文章来源 :领导者养成笔记「ID:GoToLead 」,转载请公众号回复“转载”
版权说明 :我们尊重原创者版权,除我们确实无法确认作者外,我们都会注明作者和来源。在此向原创者表示感谢。本文所用视频、图片、文字如涉及作品版权问题,请第一时间告知,我们将根据您提供的证明材料确认版权立即删除内容;本文内容为原作者观点,并不代表本公众号赞同其观点和对其真实性负责。


