重要消息:微信公众号又改版了,即便我每天都按时发文,你也可能收不到信息,甚至可能永久失联。唯一的办法就是把“领导者管理笔记”公号设置星标☆,这样才能每天照常收到文章。加(微信:New-leaders)进管理资料分享群。

38页文档《商业分析工具:波士顿咨询品牌分析》.pptx是波士顿咨询(BCG)关于品牌分析的专业培训资料,以PPT形式呈现,共涵盖“品牌管理基本要点”“服务性品牌独特原则”“品牌管理关键因素”“问题和讨论”四大核心模块。
内容结合理论框架、案例分析与实操工具,聚焦品牌从定义、定位、价值创造到落地管理的全流程,尤其针对服务性品牌的特殊性提供系统性解决方案,为企业品牌战略制定与执行提供指导。
01
品牌管理基本要点
(一)品牌的本质:一种“承诺”与价值载体
-
品牌的核心定义
品牌并非仅指产品或Logo,而是企业对客户的系统性承诺,需同时满足三大原则:
-
相关性:承诺需匹配目标客户的真实需求(如母婴品牌承诺“安全无刺激”);
-
差异化:承诺需区别于竞争对手(如沃尔沃以“安全”为核心差异点);
-
一致性:承诺需在长期内稳定兑现,避免客户认知混乱(如麦当劳“快捷、卫生”的承诺数十年不变)。
-
品牌的构成元素与价值逻辑
品牌通过多维度元素传递承诺,最终为客户与企业双向创造价值,具体关系如下:
图
(二)品牌定位:从“客户认知”到“价值绑定”
-
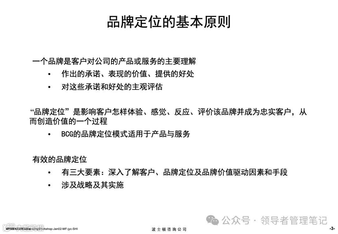
品牌定位的核心目标
定位是通过战略设计,让客户对品牌形成“独特且正面的认知”,并愿意为品牌价值付费或建立长期忠诚。BCG强调:定位不仅是“说什么”,更是“让客户信什么、体验什么”,适用于产品型与服务型品牌。
-
定位的三大核心要素
-
要素1:深入理解客户
需通过市场调研、用户访谈等方式,明确客户的“显性需求”(如“手机续航久”)与“隐性需求”(如“安全感、身份认同”);
-
要素2:明确品牌承诺
承诺需拆解为“功能好处”(如“24小时客服响应”)与“情感好处”(如“被重视、省心”);
-
要素3:匹配价值驱动手段
需明确通过哪些工具实现承诺(如产品品质、服务流程、广告沟通等)。
-
定位的“双维度检验标准”
品牌承诺需通过“可行性”与“吸引力”双重检验,具体6项标准如下表:
|
|
|
|
|
|---|---|---|---|
|
|
|
|
|
|
|
|
|
|
|
|
|
|
|
|
|
|
|
|
|
|
|
|
|
|
|
|
|
|
-
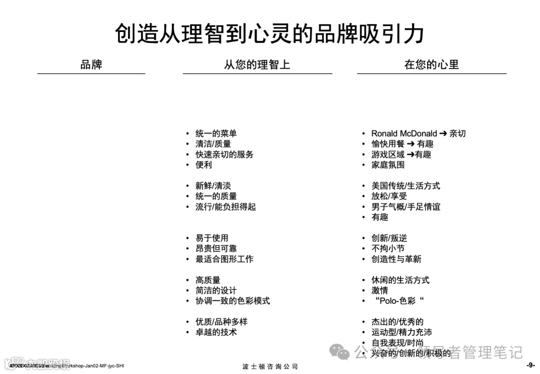
定位的实操工具:价值定位vs形象定位
定位需从“理性价值”与“感性形象”双维度落地,具体需回答的核心问题如下:
-
价值定位(理性层面):
① 品牌提供哪些具体功能好处?(如“洗衣机省电50%”);
② 这些好处对应的价格是否合理?(如高端品牌需匹配“溢价价值”);
③ 客户使用后能解决什么实际问题?(如“扫地机器人解放家务时间”)。
-
形象定位(感性层面):
① 品牌的“个性”是什么?(如苹果“简约、创新”,小米“年轻、高性价比”);
② 品牌有什么“故事/传统”?(如茅台“百年酿造工艺”,IBM“科技传承”);
③ 客户与品牌的“关系”应是什么?(如星巴克“朋友般的陪伴”,奢侈品“身份象征”)。
(三)品牌价值:从“无形认知”到“有形收益”
-
品牌价值的两大核心体现
BCG明确:品牌价值最终落地为企业的“财务收益”,具体通过两种路径实现:
-
路径1:更高的价格(溢价能力)
强势品牌可通过客户的“认知价值”实现单价提升,如同配置的苹果手机比安卓手机溢价30%-50%,核心源于“品牌信任与形象价值”;
-
路径2:更大的规模(销量/市场份额)
高认知度、高好感度的品牌能吸引更多客户尝试与复购,如可口可乐在全球软饮市场份额超40%,远超非品牌产品。
-
品牌价值的“账外属性”:企业的隐形资产
1997年BCG对“美国10大最有价值品牌”(可口可乐、英特尔、迪士尼等)的分析显示:
联合利华前董事会主席Sir Mike Perry的观点被重点引用:“品牌是价值的载体”,强调品牌对企业长期估值的决定性作用。
-
这些品牌的市场价值(股票市值)远高于账面价值(固定资产、存货等);
-
差额部分即“账外价值”,核心由品牌、技术能力、客户忠诚等构成,其中品牌贡献占比超60%(如可口可乐当年账外价值中,品牌占比达75%)。
(四)品牌价值创造的完整框架:闭环式运作
BCG提出“品牌价值创造闭环”模型,涵盖从战略到落地的全环节,各环节相互驱动、动态优化,具体流程如下:
-
起点:品牌定位
明确目标客户、核心承诺与价值差异(如宜家定位“高性价比北欧风格家居”);
-
核心:品牌战略与驱动手段
-
战略层面:确定品牌组合(如宝洁“多品牌矩阵”)、延伸方向(如小米从手机延伸到家电); -
驱动手段:通过产品组合(如苹果“手机+平板+手表”生态)、广告促销(如耐克“体育明星代言”)、服务提供(如海底捞“极致服务”)、捆绑定价(如电信“套餐+设备”)等落地定位; -
体验:客户全触点感知
客户通过“产品使用、门店服务、客服沟通、广告接触”等触点,形成对品牌的“整体体验”(如星巴克的“门店环境+咖啡口感+员工服务”综合体验);
-
反馈:客户态度与行为
体验转化为客户的“认知度→信任→满意度→忠诚度→口碑传播”(如客户因满意海底捞服务,主动推荐给朋友);
-
结果:品牌价值提升
客户忠诚与口碑反哺品牌,实现“溢价能力增强、规模扩大、品牌资产增值”,进而优化下一阶段的定位与战略。
(五)品牌与“战略+实施”的协同:缺一不可
BCG强调:品牌不是“营销部门的独角戏”,而是“战略决策+跨部门实施”的协同结果,具体分工如下:
|
|
|
|
|---|---|---|
|
|
|
|
|
|
2. 定价策略(如高端品牌溢价定价); 3. 渠道选择(如奢侈品走线下专柜); 4. 品牌命名/延伸(如华为“Mate”系列定位高端) |
2. 沟通传播(如广告、包装、社交媒体内容); 3. 服务触点(如门店员工培训、客服响应流程); 4. 长期一致性维护(如麦当劳全球统一的卫生标准) |
|
|
|
|
02
服务性品牌的独特原则
(一)服务性品牌的核心差异:从“有形产品”到“无形体验”
-
产品与服务的本质区别
BCG通过对比,明确服务性品牌的“不可标准化、高互动性”等特征,具体差异如下表:
|
|
|
|
|---|---|---|
|
|
|
|
|
|
|
|
|
|
|
|
|
|
|
|
|
|
|
|
-
服务型营销的两大贡献
-
首次明确“体验是服务品牌的核心资产”,而非仅关注“功能价值”;
-
发现服务品牌的独特挑战:如“客户参与度高导致的质量波动”“服务失误后的客户挽回难度大”等。
(二)服务性品牌的关键痛点:“尖峰时刻”(Moments of Truth)
-
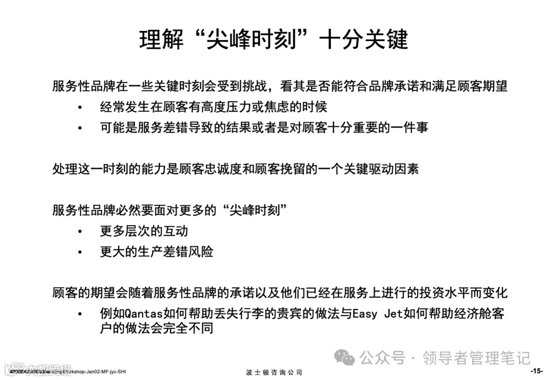
“尖峰时刻”的定义与影响
指服务过程中“客户对品牌承诺的关键检验点”,通常发生在以下场景:
BCG强调:“尖峰时刻”的处理效果直接决定客户忠诚度——处理好可将“不满客户”转化为“忠诚客户”,处理差则可能导致客户永久流失。
-
客户高焦虑时刻(如航班延误时的航空公司服务、医院急诊的接诊效率);
-
服务失误时刻(如酒店漏订房间、餐厅上错菜);
-
客户核心需求未满足时刻(如银行办理业务等待超1小时)。
-
服务性品牌的“尖峰时刻”特征
-
发生频率更高:因服务环节多、客户参与度高,如酒店服务涉及“入住、餐饮、保洁、退房”等多个触点,每个触点都可能产生“尖峰时刻”;
-
客户期望差异大:客户会根据品牌定位调整期望,如高端酒店(如四季)的客户对“服务失误的容忍度远低于经济型酒店(如如家)”;
-
依赖员工临场反应:服务失误的挽回往往依赖一线员工(如餐厅服务员对“上错菜”的补救措施),而非标准化流程。
(三)服务性品牌的案例解析:从“理论”到“落地”
-
星巴克:“五官体验”构建品牌护城河
星巴克通过“视觉、听觉、嗅觉、味觉、触觉”全维度设计,打造“第三空间”(区别于家庭与办公室)的品牌定位,具体落地细节:
-
视觉:绿色Logo、暖色调灯光、木质家具、门店内的艺术品,营造“温馨舒适”氛围;
-
听觉:门店播放星巴克专属CD、咖啡机运作声、员工轻声问候,降低客户等待焦虑;
-
嗅觉:100% Arabica咖啡豆的烘焙香气,进门即可感知“专业咖啡品牌”属性;
-
味觉:严格控制咖啡豆新鲜度(18-24分钟内完成研磨冲泡),确保口感稳定;
-
触觉:陶瓷杯具(热饮)、纸质杯套(防烫)、石质地板(防滑且质感高级),提升体验细节。
-
麦当劳:“全球统一+区域微调”的服务标准化
-
全球统一的核心体验:无论在日本、德国还是墨西哥,均保持“金色拱门”Logo、“快捷取餐”流程、“清洁卫生”标准、“儿童友好”(如游戏区、开心乐园餐),确保品牌认知一致;
-
区域微调的本地化适配:针对不同国家的饮食文化调整菜单,如日本推出“Teriyaki麦氏汉堡”、德国提供“啤酒”、泰国推出“菠萝派”,平衡“标准化”与“本地化”需求。
-
宜家:“体验式服务”驱动全球扩张
(四)服务性品牌的六大独特管理原则
针对服务的“无形性、高互动性”特征,BCG提出六大专属管理原则,需结合“战略设计”与“落地实施”双向推进:
|
|
|
|
|
|---|---|---|---|
|
|
|
|
|
|
|
|
|
|
|
|
|
|
|
|
|
|
|
|
|
|
|
|
|
|
|
|
|
|
03
品牌管理的关键因素
(一)核心前提:长期一致的品牌管理
-
一致性的重要性
BCG强调:品牌是“长期资产”,短期波动会摧毁客户信任,具体原因包括:
-
客户认知需要时间沉淀:如新品牌需1-3年才能让目标客户形成稳定认知,频繁调整定位会导致“客户记不住”;
-
不一致会引发信任危机:若品牌承诺“高端服务”,却频繁出现“客服态度差、售后推诿”,会让客户认为“品牌虚假宣传”,进而流失;
-
内部资源浪费:频繁调整品牌战略(如换Logo、改定位)会导致前期广告、渠道、培训投入作废。
-
一致性管理的核心挑战
企业内部存在多种“破坏一致性”的力量,需重点防范:
-
短期业绩压力:如为冲销量推出“低价促销”,与品牌“高端定位”冲突;
-
部门利益冲突:如销售部门为成交“随意承诺客户”,客服部门无法兑现;
-
高管变动:新高管可能倾向“重构品牌”,忽视原有品牌资产积累。
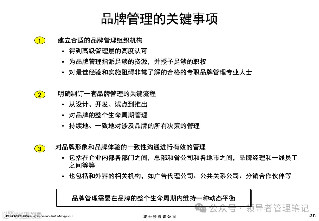
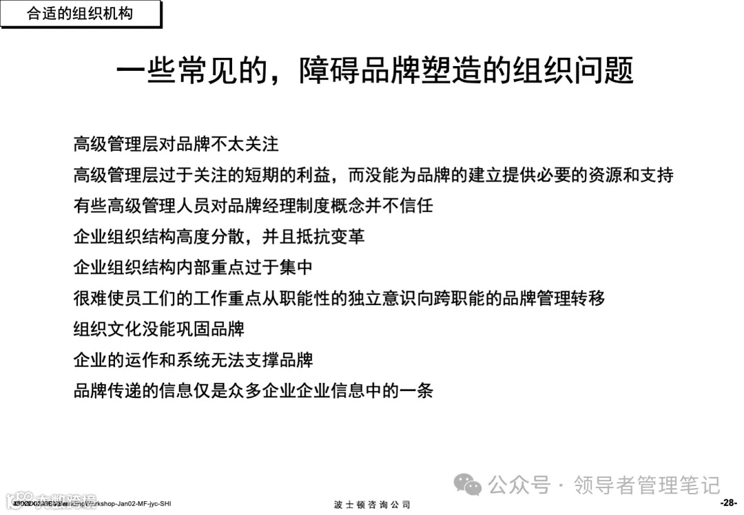
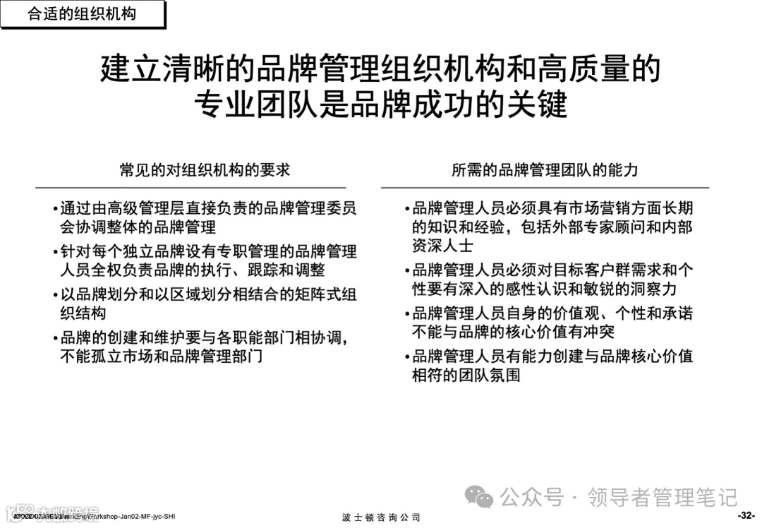
(二)关键支撑1:合适的品牌管理组织机构
-
组织机构的三大核心要求
-
人力资源部:将“品牌价值”纳入员工招聘标准(如迪士尼优先招聘“亲和力强”的员工)与绩效考核(如客服人员的“品牌承诺兑现率”占KPI的20%);
-
产品部:确保产品设计符合品牌定位(如苹果产品的“极简设计”需贯穿手机、电脑、配件全系列);
-
运营部:优化服务流程以匹配品牌承诺(如顺丰“次日达”需运营部保障物流链路的高效性)。
-
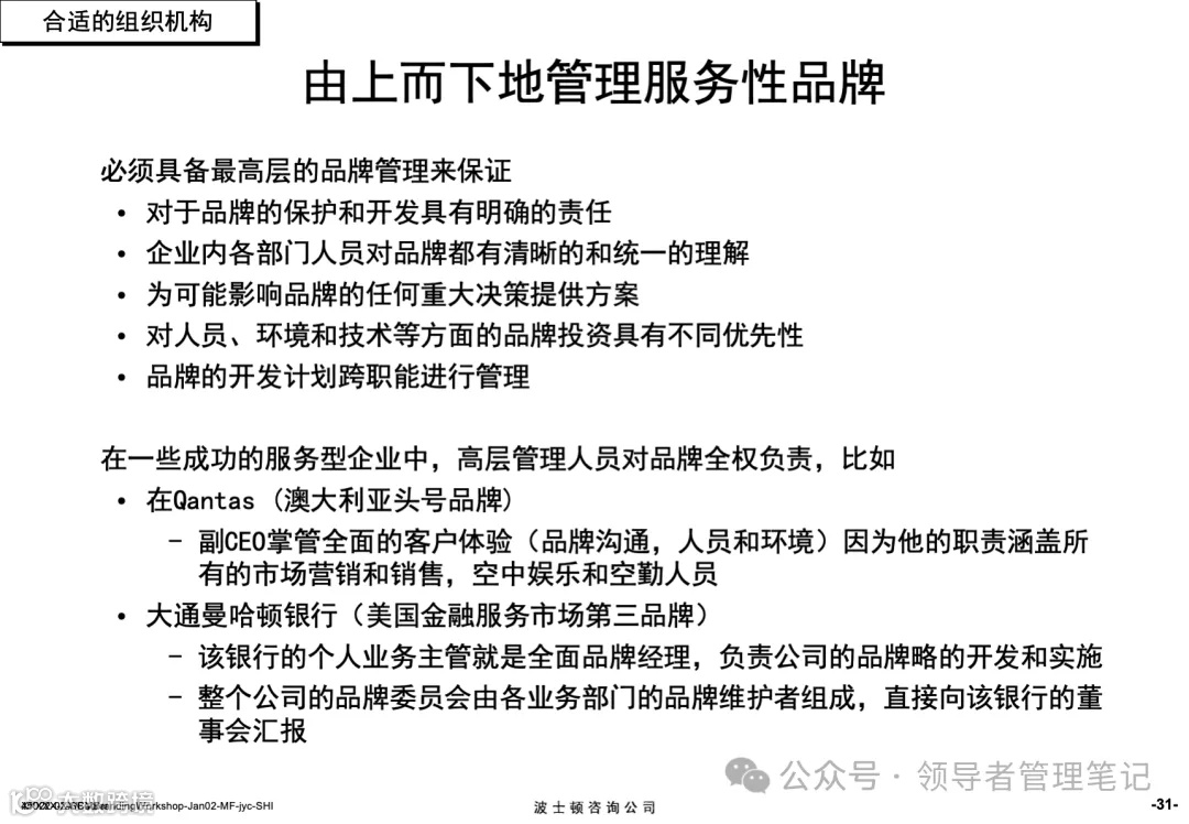
高管层重视与授权:需有高管直接负责品牌(如CMO或副CEO),确保品牌战略优先于短期利益,如Qantas(澳大利亚航空)由副CEO掌管“客户体验全流程”(续上),涵盖品牌沟通、空勤服务、机场体验等所有与客户接触的环节;大通曼哈顿银行由个人业务主管担任“首席品牌官”,直接向董事会汇报,确保品牌决策的高层话语权。
-
专职团队与资源保障:需设立独立的品牌管理部门,配备兼具“市场洞察能力、战略思维、执行经验”的专职人员(如品牌经理、用户研究专员),同时给予充足预算(通常占营销总预算的30%-50%),用于品牌调研、传播与培训。
-
跨部门协同机制:品牌管理不能仅靠市场部,需联动产品、运营、客服、人力资源等部门,如:
-
常见组织障碍与解决方案
企业在搭建品牌管理组织时,常面临以下问题,BCG给出针对性解决路径:
|
|
|
|
|---|---|---|
|
|
|
2. 将“品牌健康度”纳入高管绩效考核(如占比15%-20%) |
|
|
|
2. 制定“品牌触点责任清单”,明确每个客户触点的负责部门与标准(如“客户咨询”由客服部负责,“咨询后转化”由销售部负责) |
|
|
|
2. 制作“品牌手册”(含定位、承诺、服务话术),发放至所有员工,定期抽查学习情况 |
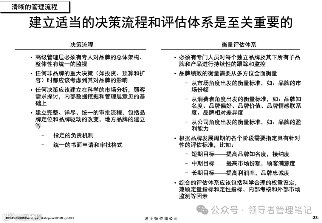
(三)关键支撑2:明确的品牌管理流程与决策机制
-
品牌全生命周期管理流程
BCG提出“品牌生命周期五阶段流程”,覆盖从品牌诞生到迭代的全环节,确保每个阶段的动作可落地、可追溯:
-
阶段1:品牌调研与定位设计
核心动作:通过市场调研(竞品分析、客户访谈)明确品牌差异化方向,输出《品牌定位白皮书》(含目标客户、核心承诺、价值主张),需经高管层与跨部门委员会双重审批。
-
阶段2:品牌元素开发
核心动作:设计品牌视觉(Logo、配色、包装)、语言(Slogan、品牌故事)、体验标准(如服务流程、产品品质标准),如宜家的“蓝色购物袋”“扁平包装”均需符合“高性价比、便捷性”的品牌定位。
-
阶段3:试点测试与优化
核心动作:选择小范围市场(如1-2个城市)进行品牌试点,收集客户反馈(如满意度、认知度),优化品牌元素与体验流程(如麦当劳在推出新品前,会先在部分门店试点,根据销量与反馈调整配方)。
-
阶段4:全面推广与落地
核心动作:通过广告、公关、渠道合作等方式进行品牌传播,同时对内部员工开展落地培训,确保所有触点(如门店、客服、线上平台)的品牌体验一致,如星巴克新品牌活动需同步培训全球门店员工。
-
阶段5:持续监控与迭代
核心动作:定期(如每季度)评估品牌健康度,若出现“客户满意度下降”“品牌差异化减弱”等问题,及时调整品牌战略(如重新定位、优化服务流程),避免品牌老化。
-
品牌决策的“科学机制”
为避免“拍脑袋决策”损害品牌价值,BCG强调决策需满足三大要求:
-
低风险决策(如局部广告投放调整):由品牌经理审批;
-
中风险决策(如新品类品牌延伸):由品牌部门与相关业务部门共同审批;
-
高风险决策(如品牌重新定位、Logo更换):需经高管层、董事会与外部专家(如品牌咨询机构)联合审批。
-
决策依据:数据与洞察结合
所有品牌决策(如品牌延伸、定价调整)需基于“定量数据”(如市场份额、客户调研数据)与“定性洞察”(如客户深度访谈中的隐性需求),如华为决定推出“Mate”高端系列,需同时参考“高端手机市场增长数据”与“商务客户对‘长续航、安全’的需求洞察”。
-
决策审批:分层授权与集体把关
-
决策追溯:文档化与复盘机制
所有品牌决策需形成《决策文档》,记录“决策理由、参与人员、预期目标”,并在决策落地后3-6个月进行复盘,分析“目标达成情况、问题与改进方向”,如某品牌推出延伸产品后销量未达预期,需复盘“决策时是否高估了客户对品牌延伸的接受度”,为后续决策提供经验。
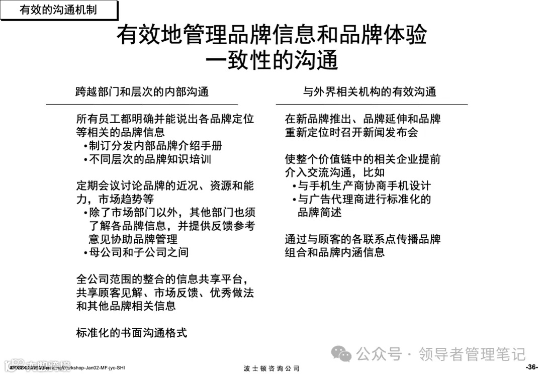
(四)关键支撑3:全链路的品牌沟通与体验一致性
-
内部沟通:让“每个员工都是品牌大使”
品牌承诺的兑现依赖员工的执行,因此内部沟通需覆盖“认知-认同-行动”三个层次:
-
销售岗位:话术需体现品牌承诺(如高端家电销售需强调“品质保障”而非仅谈价格);
-
客服岗位:处理投诉时需遵循“品牌同理心原则”(如海底捞客服在客户投诉时,需先道歉再提供解决方案,而非推诿责任)。
-
认知层:传递品牌核心信息
通过“内部品牌发布会”“品牌手册分发”“线上学习平台课程”等方式,让所有员工明确品牌定位(如“我们是谁”)、核心承诺(如“我们对客户的承诺是什么”)、行为准则(如“哪些行为符合品牌价值”),如迪士尼会为新员工举办“入职品牌培训营”,讲解“创造快乐”的品牌使命与服务标准。
-
认同层:激发员工对品牌的情感共鸣
通过“品牌故事分享会”(如创始人讲述品牌创立初衷)、“员工品牌案例评选”(如评选“最佳品牌践行者”),让员工从“被动执行”转为“主动认同”,如星巴克定期邀请员工分享“如何通过服务传递‘第三空间’价值”的案例,增强员工的品牌归属感。
-
行动层:将品牌价值转化为具体动作
制定“品牌行为指南”,明确不同岗位的员工如何在工作中落地品牌价值,如:
-
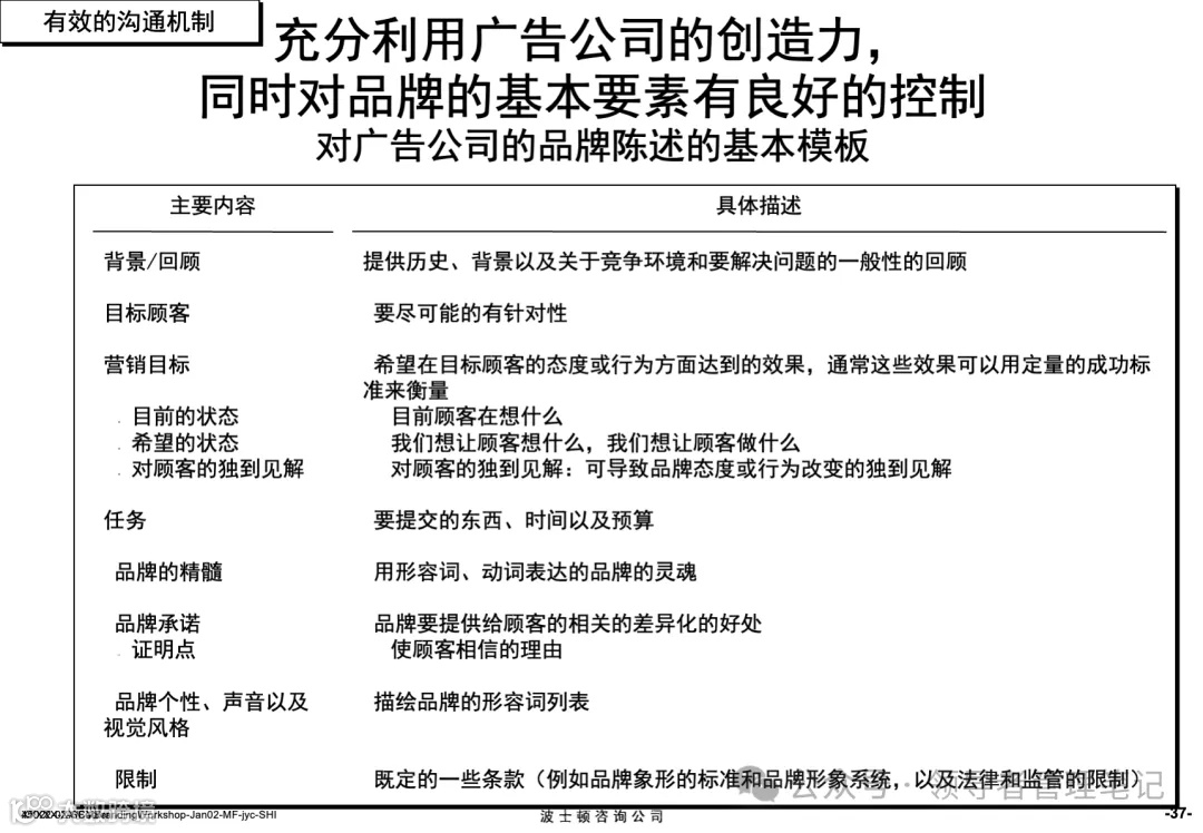
外部沟通:让“所有触点传递统一信息”
客户通过广告、门店、客服、社交媒体等多触点接触品牌,需确保所有触点的信息与体验一致,具体要求:
-
广告代理公司:制作的广告需符合品牌视觉与调性(如苹果广告需保持“极简风格”,不能使用花哨配色);
-
经销商:门店陈列需遵循品牌规范(如可口可乐要求经销商的冰柜中,本品牌产品需占70%以上陈列空间)。
-
高端品牌:线上客服需“24小时响应”,线下门店需“一对一专属服务”;
-
大众品牌:线上需“操作便捷”,线下需“门店分布密集、排队时间短”。
-
沟通内容一致性:品牌的核心主张(如Slogan、价值点)需在所有传播渠道(如电视广告、朋友圈广告、门店海报)中统一,避免客户认知混乱(如耐克“Just Do It”的Slogan需贯穿所有广告内容)。
-
体验标准一致性:无论客户通过线上(如APP)还是线下(如门店)接触品牌,体验需符合品牌定位,如:
-
合作伙伴协同一致性:品牌需对上下游合作伙伴(如广告代理公司、经销商、供应商)进行“品牌培训”,确保其行为符合品牌标准,如:
(五)关键支撑4:科学的品牌绩效评估体系
-
评估维度:从“客户-市场-企业”三维度全面衡量
BCG反对仅用“销量”衡量品牌绩效,提出需从三个维度构建评估体系,确保全面性:
-
品牌贡献率:品牌带来的利润占企业总利润的比例(如茅台品牌贡献率超90%);
-
品牌资产价值:通过专业模型(如Interbrand模型)计算的品牌无形资产价值;
-
投资回报率(ROI):品牌建设投入(如广告、培训)与带来的额外利润的比值。
-
市场份额:品牌销售额/销量占所在市场的比例;
-
品牌溢价率:品牌产品单价与行业平均单价的差值占比(如某品牌单价1000元,行业平均800元,溢价率为25%);
-
渠道覆盖率:品牌产品进入的有效渠道(如门店、线上平台)占目标渠道总数的比例。
-
认知度:未提示认知度(客户无提示时能说出品牌)、提示认知度(客户看到提示后能识别品牌);
-
好感度:客户对品牌的正面评价占比(如“是否愿意推荐给朋友”);
-
忠诚度:重复购买率(如一年内重复购买3次以上的客户占比)、客户留存率(如一年后仍使用品牌的客户占比);
-
情感联系度:客户认为品牌“是否符合自身价值观”(如环保品牌的客户是否认同其“可持续发展”理念)。
-
维度1:客户维度(品牌认知与情感)
核心指标包括:
-
维度2:市场维度(品牌竞争地位)
核心指标包括:
-
维度3:企业维度(品牌财务价值)
核心指标包括:
-
评估工具:“品牌健康度检测”定期跟踪
BCG建议企业每季度开展“品牌健康度检测”,具体流程:
-
第一步:确定检测指标与权重(如客户维度占40%、市场维度占30%、企业维度占30%);
-
第二步:收集数据(通过客户问卷、市场调研、企业财务报表获取);
-
第三步:分析结果,识别“品牌强项”(如高忠诚度)与“薄弱环节”(如低认知度);
-
第四步:制定改进方案,如针对“低认知度”,增加广告投放或开展公关活动;针对“低忠诚度”,优化客户服务或推出忠诚计划。
-
生命周期适配:不同阶段的评估重点差异
品牌在不同生命周期,评估重点需动态调整,避免“一刀切”:
-
导入期(新品牌刚推出):重点评估“认知度”与“尝试率”(如目标客户中尝试过品牌的比例),核心目标是让客户“知道并愿意尝试”;
-
成长期(品牌销量快速增长):重点评估“好感度”与“市场份额”,核心目标是让客户“认可并选择”,扩大市场规模;
-
成熟期(品牌市场份额稳定):重点评估“忠诚度”与“品牌溢价率”,核心目标是让客户“持续复购”并接受更高定价;
-
衰退期(品牌销量下滑):重点评估“客户流失原因”与“品牌差异化”,核心目标是判断是否需要“品牌重塑”或“退出市场”。
04
文档价值与适用场景
(一)核心价值
-
理论系统性:从品牌定义、定位、价值创造到管理落地,形成完整的“理论-工具-案例”体系,避免碎片化;
-
行业适配性:既覆盖产品型品牌,又针对服务性品牌的特殊性提供解决方案,适用于快消、零售、金融、餐饮等多行业;
-
实操性强:提供可直接落地的工具(如品牌定位检验标准、健康度评估指标、跨部门协同机制),企业可根据自身情况调整使用。
(二)适用场景
-
企业品牌战略制定:如初创企业需明确品牌定位,成熟企业需优化品牌管理体系;
-
品牌团队培训:可作为品牌部门员工的培训教材,提升团队专业能力;
-
跨部门协同推动:帮助产品、运营、客服等部门理解品牌价值,形成“全员护牌”的共识。
05
总结
波士顿咨询的这份品牌分析文档,本质是为企业提供“从品牌‘是什么’到‘怎么做’的完整行动指南”。其核心逻辑可概括为:以“客户价值”为核心,通过“清晰定位”明确方向,以“一致执行”落地承诺,用“科学管理”保障长期价值。无论是产品型还是服务性品牌,均需围绕这一逻辑,平衡“短期业绩”与“长期资产”,才能打造出具有竞争力的强势品牌。



领取方式
获取资料请扫描下方二维码
































领取方式
获取资料请扫描下方二维码



THE END





欢迎加入10W+领导者社群

文章来源 :领导者养成笔记「ID:GoToLead 」,转载请公众号回复“转载”
版权说明 :我们尊重原创者版权,除我们确实无法确认作者外,我们都会注明作者和来源。在此向原创者表示感谢。本文所用视频、图片、文字如涉及作品版权问题,请第一时间告知,我们将根据您提供的证明材料确认版权立即删除内容;本文内容为原作者观点,并不代表本公众号赞同其观点和对其真实性负责。


