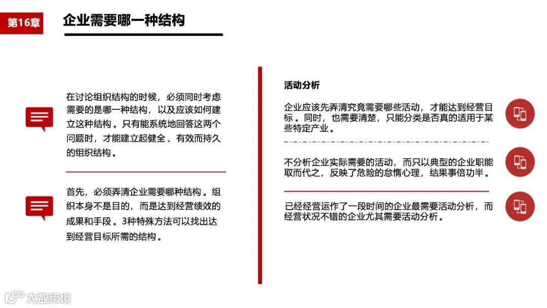
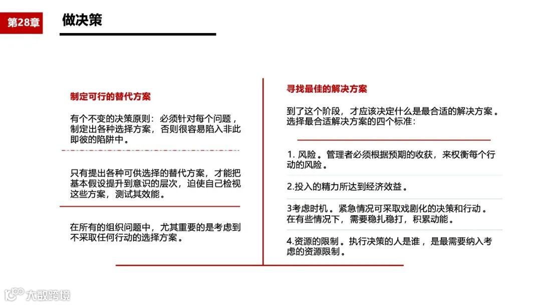
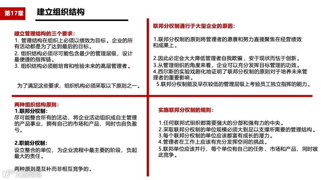
大数跨境

管理大师:彼得·德鲁克《管理的实践》读书笔记.pptx

管理大师:彼得·德鲁克《管理的实践》读书笔记.pptx 领导者管理笔记
2025-12-24
1

下载本文档

扫描下方二维码


下载本文档

扫描下方二维码


下载本文档

扫描下方二维码



下载本文档

扫描下方二维码



【领导者管理资料·知识星球部分资料】


150页PPT《华为领导力与领导艺术--现代企业统御之道》【经典收藏】
73页PPT《华为的PPT制作秘籍》.pptx(内部资料)
90页PPT:华为战略领导力模型研讨会(干货)
285页PPT《战略到执行的闭环-解读华为BLM方法,探寻业务增长的奥秘》.pptx
139页PPT《华为任职资格和员工能力管理》.pptx(最全面版本)
117页PPT《华为组织力-构建持续打胜仗的团队》读书笔记.pptx
70页PPT《华为训战-原汁原味的华为训战方法论》.pptx读书笔记
123页PPT《华为公司渠道伙伴项目管理与经营课程-学员教材》
88页PPT《华为绩效管理与绩效考核》(内部资料).pptx
98页PPT《华为销售法》读书笔记-华为前销售高管深度揭秘
45页PPT《以奋斗者为本-华为人才选拔与激励机制探究》.pptx
84页PPT《华为BLM战略规划方法论》.pptx
73页PPT《华为产品战略规划全景训战》.pptx(干货)
90页PPT《华为学习之法--赋能华为的8个关键思维》.pptx
63页PPT《华为基于战略目标的BSC平衡计分卡+OKR绩效管理》.pptx
150页PPT《华为战略人力资源管理体系》.pptx
89页PPT《华为公司的人力资源管理实践》.pptx
152页PPT《华为赖以成功的员工考核秘密:平衡计分卡》.pptx
55页PPT《华为集成服务交付ISD业务变革总体方案》.pptx
40页PPT《华为LTC流程(铁三角、线索管理、机会、合同)》.pptx
80页PPT《华为领导力培训课件-基层主管领导力艺术》.pptx
123页PPT《华为公司渠道伙伴项目管理与经营课程-学员教材》.pptx
147页PPT《华为的人才供应链体系》.pptx(内部资料)
73页PPT《学会华为的BLM战略模型》.pptx


应广大粉丝要求,我们建立了一个【领导者管理交流群】,小伙伴们热情踊跃,目前人数已经上万人了,不能直接进群啦,想要进群的添加小编微信,拉你进群。两个添加其一即可!

欢迎加入10W+领导者社群

图片

文章来源 领导者养成笔记「ID:GoToLead 」,转载请公众号回复“转载

版权说明 我们尊重原创者版权,除我们确实无法确认作者外,我们都会注明作者和来源。在此向原创者表示感谢。本文所用视频、图片、文字如涉及作品版权问题,请第一时间告知,我们将根据您提供的证明材料确认版权立即删除内容;本文内容为原作者观点,并不代表本公众号赞同其观点和对其真实性负责。

【声明】内容源于网络
0
0
领导者管理笔记
关注我,与100万领导者一起学组织和管理。张三峯,15年500强高层管理经验,“人人都是领导者“理念推动者,“商业新知”管理十佳创作者,多家公司管理咨询顾问。
内容 7624
粉丝 0
领导者管理笔记 关注我,与100万领导者一起学组织和管理。张三峯,15年500强高层管理经验,“人人都是领导者“理念推动者,“商业新知”管理十佳创作者,多家公司管理咨询顾问。
总阅读210
粉丝0
内容7.6k